15 年
手机商铺
公司新闻/正文
250 人阅读发布时间:2026-03-06 11:25
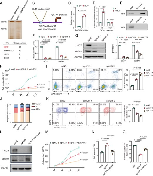
靶点:HLTF
应用:真性红细胞增多症的治疗
来源:HLTF cooperates with GATA1 to activate transcriptional programs and chromatin remodeling during erythroid development.Nucleic Acids Res,2026 Jan 05

图源:10.1093/nar/gkaf1506[1]
2026年1月9日,中南大学刘静/韩旭团队联合湘雅二医院彭宏凌/盛岳团队在Nucleic Acids Research发表研究,首次揭示染色质重塑因子HLTF与转录因子GATA1构成正反馈环路,协同驱动红细胞生成。HLTF直接结合并激活GATA1转录,又作为GATA1的共因子招募TAL1、BRG1等重塑染色质,增强红系基因可及性;GATA1反过来激活HLTF表达,形成稳健放大回路。多组学显示HLTF缺失致GATA1全基因组结合力下降、红系分化阻滞。临床数据分析提示HLTF在真性红细胞增多症高表达、骨髓增生异常综合征低表达,靶向HLTF可抑制PV患者红系过度增殖。该发现为红系疾病精准治疗提供新靶点与理论依据。
靶点:SIRT3
应用:结直肠癌和结肠炎的治疗
来源:NAD+-dependent enzyme SIRT3 limits intestinal epithelial cell functions through NAD+ synthesis pathway in colorectal cancer.Adv Sci (Weinh),2026 Jan 05

图源:10.1002/advs.202512532[2]
北师大刘光伟与军科院毕玉晶团队于Advanced Science报道,肠上皮细胞(IEC)中NAD⁺依赖酶SIRT3通过抑制IL-1β分泌削弱TH1及CTL分化,促进结直肠癌生长;而SIRT3缺失使菌群来源3-HA转化为_喹_啉_酸-QA,增强NAD⁺合成,经IL-1β-IL-1R1信号激活抗肿瘤T细胞免疫,显著抑制肿瘤。该发现阐明“菌群-QA-NAD⁺-SIRT3-IL-1β-T细胞”轴,为CRC和结肠炎治疗提供新靶点。
靶点:PDCD5
应用:男性不育和纤毛病的治疗
来源:PDCD5 promotes substrate release from the TRiC complex in cilia and flagella.Mol Cell,2026 Jan 22

图源:10.1016/j.molcel.2025.12.012[3]
广州医科大学李卫等六团队联手的Molecular Cell论文发现,凋亡调控蛋白PDCD5像“钥匙”插于开放态分子伴侣TRiC腔内,与CCT1/3/4-E域结合,竞争辅助因子PhLP2A,促使折叠完成的底物(如AKAP3、PRKAR1A)释放;Pdcd5缺失则致底物滞留、鞭毛/纤毛畸形及雄性不育。研究进一步用睾丸靶向LNP递送Pdcd5 mRNA,可显著恢复小鼠精子数量和形态,为男性不育及纤毛病提供了干预新靶点和基因治疗策略。
靶点:LAMP1
应用:食管鳞癌的治疗
来源:LAMP1 enhances DNA-PKcs-mediated AKT phosphorylation and VEGFC secretion to promote lymph node metastasis in esophageal squamous cell carcinoma.Oncogene,2026 Feb

图源:10.1038/s41388-025-03664-x[4]
上海市胸科医院李志刚/李春光团队在Oncogene发表研究,首次揭示溶酶体膜蛋白LAMP1是食管鳞癌隐匿性淋巴结转移的关键驱动因子。团队利用cN0但术后病理证实转移的临床样本,通过蛋白组学锁定LAMP1,证实其高表达与患者不良预后显著相关。机制上,LAMP1结合DNA-PKcs增强AKT Ser473磷酸化,上调VEGFC分泌,诱导淋巴管生成并促进癌细胞淋巴道扩散;天然抑制剂ParishinC可阻断该轴,显著抑制小鼠淋巴结转移。研究提出LAMP1/DNA-PKcs/AKT/VEGFC新通路,为食管鳞癌微转移预测和靶向干预提供标志物与候选药物。
靶点:HDAC1
应用:胶质母细胞瘤的治疗
来源:Deacetylase-Independent HDAC1 Condensation Defines Temozolomide Response in Glioblastoma.Nat Chem Biol,2026 Jan 09

图源:10.1038/s41589-025-02123-8[5]
赵蔚/董鹏团队Nat Chem Biol 2026-01-09发文指出,替莫唑胺(TMZ)诱导胶质母细胞瘤形成HDAC1-CTCF相分离凝聚体,重塑染色质并招募DNA修复复合物,驱动获得性耐药。他们开发3D-ATAC-STORM技术筛选发现,临床已用HDAC抑制剂Resminostat不依赖酶活,而是插入IDR区破坏该凝聚体,阻断修复复合物组装,增强DNA损伤,在耐药PDX模型中显著恢复TMZ敏感性。研究首次揭示“凝聚体靶向”克服GBM耐药的机制,为快速转化提供安全候选。
靶点: ADAR1/ADAR
应用:基因组不稳定性疾病的治疗
来源:Redox-driven ADAR1 activation promotes Okazaki fragment maturation and DNA replication integrity.Nat Struct Mol Biol,2026 Feb

图源:10.1038/s41594-025-01736-w[6]
2026年1月8日,Mayo Clinic楼振昆团队在Nature Structural & Molecular Biology报道,RNA编辑酶ADAR1-P110亚型受ROS氧化激活,在S期复制叉处识别Primase误掺产生的A:C错配RNA引物,将其A→I编辑,恢复RNase H2切割效率,促进冈崎片段成熟;缺失ADAR1致错配引物堆积、单链DNA间隙及染色体不稳定。该“校对-切除”机制与FEN1/DNA2互补,尤其守护d(T/C)重复和着丝粒稳定,揭示ADAR1兼任教辅“质量监控员”,为基因组不稳定性疾病提供新干预思路。
靶点:NLRP6
应用:肠道感染的治疗
来源:UBE2O-mediated monoubiquitination licenses c inflammasome activation in the intestine.Cell Host Microbe,2026 Jan 14

图源:10.1016/j.chom.2025.12.009[7]
中科大朱书团队2026-01-06于Cell Host & Microbe报道,E3连接酶UBE2O催化NLRP6在LRR-K680-687与PYD-K115-130双位点单泛素化,构象转变+空间位阻“双保险”促其胞质寡聚成炎症小体。Ube2oΔIEC或位点突变小鼠IL-18分泌减少、黏液下降,对轮状病毒和柠檬酸杆菌易感性增高;APL药物ATO抑制UBE2O可重现该缺陷,提示其胃肠副作用新机制。研究首次揭示单泛素化写入NLRP6激活程序,为靶向肠道稳态与感染提供新思路。
靶点:CASTOR1、CASTOR2
应用:肌肉萎缩和肿瘤的治疗
来源:CASTOR1 and CASTOR2 respond to different arginine levels to regulate mTORC1 activity.Mol Cell,2026 Jan 22

图源:10.1016/j.molcel.2025.12.016[8]
2026年1月7日,上海大学张天龙与中科院丁建平团队联合在《Molecular Cell》发表研究,首次揭示CASTOR1/2作为“双传感器”协同感知不同浓度精氨酸:高亲和力CASTOR1(Kd≈5 μM)响应低浓度,低亲和力CASTOR2(Kd≈215 μM)响应高浓度,二者通过竞争性结合GATOR2-Mios,梯度调控GATOR1-GATOR2互作,实现mTORC1信号的精细分段激活。该机制突破传统“开/关”模型,直接关联肌肉生长与分化,为肌肉萎缩、肿瘤等代谢疾病提供新靶点。
靶点:IL17REL
应用:炎症性肠病的治疗
来源:The IL17REL gene encodes a decoy receptor of IL-17 family cytokines to control gut inflammation.Nat Immunol,2026 Feb

图源:10.1038/s41590-025-02368-4[9]
2026年1月6日,中科院上海营养与健康研究所钱友存/杨涛团队在《Nature Immunology》报道,人源IL-17受体家族新成员IL-17REL是天然“诱饵受体”,由TGFβ诱导、经P2RX7-GSDMD途径分泌,可高亲和力竞争结合IL-17A/C/F,阻断经典受体激活,抑制肠道炎症基因表达。GWAS鉴定的IBD风险突变G70R/L333P削弱其配体结合与保护功能;野生型重组蛋白全身给药显著缓解TNBS结肠炎,为IBD提供全新内源性调控模式和治疗靶点。
靶点:ALDH1L1
应用:肿瘤的治疗
来源:Mitochondria-translocated ALDH1L1 functions as a feedback regulator of redox homeostasis in cancer cells to enhance the resistance to pro-oxidative therapy.Cell Death Differ,2025 Nov 03

图源:10.1038/s41418-025-01604-6[10]
邢金良/任婷婷团队2026年1月在《Cell Death & Differentiation》报道,ROS升高时胞质代谢酶ALDH1L1经二硫键构象改变,被HSP90β-TOM70轴导入线粒体,与TFAM共定位并高效生成NADPH,维持线粒体氧化还原稳态,使高表达肿瘤耐受促氧化治疗;低表达肿瘤则易在低剂量ROS下凋亡。联合HSP90抑制剂阻断ALDH1L1转位可显著增敏Elesclomol,为“精准氧化疗法”提供生物标志物及新靶点。
推荐产品
|
靶点 |
重组蛋白 |
货号 |
|
ADAR |
Recombinant Human Double-stranded RNA-specific adenosine deaminase (ADAR), partial |
CSB-MP001324HU |
|
ALDH1L1 |
Recombinant Human Cytosolic 10-formyltetrahydrofolate dehydrogenase (ALDH1L1), partial |
CSB-MP001569HU |
|
CASTOR1 |
Recombinant Human Cytosolic arginine sensor for mTORC1 subunit 1 (CASTOR1) |
CSB-MP848815HU |
|
CASTOR2 |
Recombinant Human Cytosolic arginine sensor for mTORC1 subunit 2 (CASTOR2) |
CSB-YP2823HU |
|
HDAC1 |
Recombinant Human Histone deacetylase 1 (HDAC1) |
CSB-EP010235HU |
|
HLTF |
Recombinant Human Helicase-like transcription factor (HLTF), partial |
CSB-MP010520HU |
|
IL17REL |
Recombinant Human Putative interleukin-17 receptor E-like (IL17REL) |
CSB-MP754581HU |
|
LAMP1 |
Recombinant Human Lysosome-associated membrane glycoprotein 1 (LAMP1), partial (Active) |
CSB-AP005091HU |
|
NLRP6 |
Recombinant Human NACHT, LRR and PYD domains-containing protein 6 (NLRP6) |
CSB-BP015874HU(A4) |
|
PDCD5 |
Recombinant Human Programmed cell death protein 5 (PDCD5) |
CSB-EP017671HU |
|
SIRT3 |
Recombinant Human NAD-dependent protein deacetylase sirtuin-3, mitochondrial (SIRT3), partial |
CSB-EP882102HU1 |
[1]HLTF cooperates with GATA1 to activate transcriptional programs and chromatin remodeling during erythroid development.Nucleic Acids Res,2026 Jan 05
[2]NAD+-dependent enzyme SIRT3 limits intestinal epithelial cell functions through NAD+ synthesis pathway in colorectal cancer.Adv Sci (Weinh),2026 Jan 05
[3]PDCD5 promotes substrate release from the TRiC complex in cilia and flagella.Mol Cell,2026 Jan 22
[4]LAMP1 enhances DNA-PKcs-mediated AKT phosphorylation and VEGFC secretion to promote lymph node metastasis in esophageal squamous cell carcinoma.Oncogene,2026 Feb
[5]Deacetylase-Independent HDAC1 Condensation Defines Temozolomide Response in Glioblastoma.Nat Chem Biol,2026 Jan 09
[6]Redox-driven ADAR1 activation promotes Okazaki fragment maturation and DNA replication integrity.Nat Struct Mol Biol,2026 Feb
[7]UBE2O-mediated monoubiquitination licenses c inflammasome activation in the intestine.Cell Host Microbe,2026 Jan 14
[8]CASTOR1 and CASTOR2 respond to different arginine levels to regulate mTORC1 activity.Mol Cell,2026 Jan 22
[9]The IL17REL gene encodes a decoy receptor of IL-17 family cytokines to control gut inflammation.Nat Immunol,2026 Feb
[10]Mitochondria-translocated ALDH1L1 functions as a feedback regulator of redox homeostasis in cancer cells to enhance the resistance to pro-oxidative therapy.Cell Death Differ,2025 Nov 03
*免责声明:华美生物内容团队仅是分享和解读公开研究论文及其发现,本文仅作信息交流,文中观点不代表华美生物立场,请理解。