15 年
手机商铺
公司新闻/正文
118 人阅读发布时间:2026-02-06 11:48
靶点:METTL14
应用:PDAC疼痛抑郁共病的潜在治疗靶点
来源:METTL14 integrates tumor-derived SAM to drive parabrachial epigenetic rewiring in pancreatic cancer.Neuron,2026 Jan 21

图源:10.1016/j.neuron.2025.10.002[1]
中山大学谢敬敦团队11月于《Neuron》报道,PDAC小鼠血浆及外侧臂旁核(LPBN)内肿瘤源S-腺苷甲硫氨酸(SAM)升高,激活谷氨酸能神经元METTL14,经m6A修饰增强ADM mRNA稳定性,使神经元超兴奋,并通过LPBNGlu→PVTGlu/LHGlu环路诱发痛觉过敏与抑郁。敲低METTL14、抑制SAM合成或低甲硫氨酸饮食均可逆转共病并抑制肿瘤,揭示“肿瘤-代谢物-神经元”信号轴,为PDAC疼痛抑郁共病提供可转化干预策略。
靶点:AAK1
应用:乳腺癌等实体瘤的潜在治疗靶点
来源:AAK1 activation-mediated iron trafficking drives ferroptotic cell death.Nat Commun,2025 Dec 17

图源:10.1038/s41467-025-67523-9[2]
中山大学朱孝峰团队12月在Nat Commun报道,铁死亡启动时PKCβII感应脂质过氧化,并在S670/T674位点磷酸化激活AAK1,后者磷酸化AP2M1促进网格蛋白依赖的转铁蛋白受体TFR1内吞,使胞外铁大量流入,为脂质过氧化物生成提供催化铁,从而驱动肿瘤细胞铁死亡。敲除或抑制PKCβⅡ-AAK1-AP2M1轴均降低铁摄取、抑制铁死亡并削弱放疗敏感性;激活该轴则增强铁死亡、抑制肿瘤生长。低表达AAK1与乳腺癌不良预后相关。研究揭示“外源铁摄取”是铁死亡关键步骤,提出靶向PKCβⅡ-AAK1-AP2M1轴促进铁死亡的抗肿瘤新策略。
靶点:GLUD1
应用:肿瘤免疫治疗的潜在治疗靶点
来源:Tumor-produced ammonia is metabolized by regulatory T cells to further impede anti-tumor immunity.Cell,2026 Jan 22

图源:10.1016/j.cell.2025.11.034[3]
徐州医科大学吕凌团队12月《Cell》报道,肿瘤谷氨酰胺代谢释放的氨在局部形成高浓度免疫抑制微区,Treg借GLUD1-尿素循环/多胺轴将氨转化为生存与功能优势:ASL解毒、FOXP3-SMS-精胺-PPARγ增强氧化磷酸化,实现富集并抑制CD8+T细胞。抗PD-1治疗死亡细胞进一步释放氨加剧Treg强化。靶向GLUD1降低_氨_水_平可削弱Treg、协同免疫检查点抑制剂,为克服耐药提供新靶点。
靶点:VWF
应用:特发性肺纤维化的治疗
来源:von Willebrand Factor Deficiency Inhibits Endothelial-to-Mesenchymal Transition to Attenuate Pulmonary Fibrosis.Am J Respir Cell Mol Biol,2025 Dec

图源:10.1165/rcmb.2024-0527OC[4]
上海药物所宫丽崑/复旦大学朱棣/上海交大医学院王炳顺联合团队于AJRCMB首次揭示,内皮损伤标志物血管性血友病因子(VWF)是特发性肺纤维化(IPF)进展的关键驱动。公共数据、人肺微血管内皮细胞及博来霉素小鼠模型一致显示,VWF缺失/敲低通过阻断Wnt/β-catenin信号,抑制内皮-间质转化(EndoMT),维持血管内皮屏障,减少巨噬浸润,从而显著减轻胶原沉积并提高存活率。研究提出靶向VWF可逆转现行药物无法遏制的肺纤维化,为IPF抗纤维化治疗提供新靶点。
靶点:SVEP1
应用:肝内胆管癌(特别是SVEP1低表达型)的潜在治疗靶点
来源:Low SVEP1 in intrahepatic cholangiocarcinoma mediates phenotype switching-driven metastasis by Jag2/Notch1/Hes5.Cell Death Dis,2025 Nov 28

图源:10.1038/s41419-025-08170-2[5]
Cell Death Dis研究首次报道ECM蛋白SVEP1在肝内胆管癌(ICC)中显著低表达,是独立不良预后标志。机制上,SVEP1缺失解除对Notch配体Jag2的膜上“物理束缚”,激活Jag2/Notch1/Hes5轴,驱动EMT样表型转换,增强迁移、侵袭与肺转移;阻断该轴可逆转恶性表型。体内外实验证实SVEP1为转移抑制因子,靶向Jag2/Notch1通路或可为SVEP1低表达ICC患者提供新治疗策略。
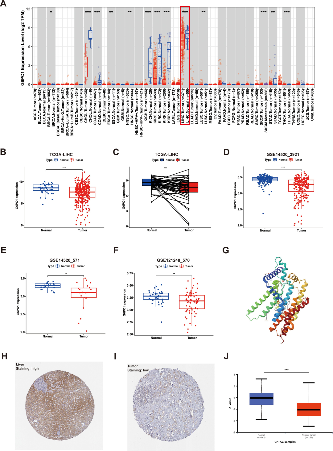
靶点:G6PC1
应用:肝细胞癌(低G6PC1型)的潜在治疗靶点
来源:G6PC1 expression as a prognostic biomarker associated with metabolic reprogramming and tumor microenvironment in hepatocellular carcinoma.Front Immunol,2025

图源:10.3389/fimmu.2025.1623315[6]
Front Immunol研究基于TCGA等数据库发现糖异生限速酶G6PC1在HCC组织中显著下调,是独立不良预后因子。低表达通过上调PKM、G6PD强化糖酵解,并招募M2巨噬细胞、Treg等塑造免疫抑制微环境,降低索拉非尼敏感性;但其高MSI/TMB预示抗PD-L1疗效更佳。体外过表达G6PC1可抑制PKM/G6PD并减弱增殖,提示靶向代谢酶或联合免疫治疗可为低G6PC1高危患者提供个体化策略。
靶点:CYSLTR2
应用:CysLT2R相关炎症及癌症相关的潜在治疗靶点
来源:Molecular insights into ago-allosteric modulation at Cysteinyl leukotriene receptor 2.Nat Commun,2025 Dec 16

图源:10.1038/s41467-025-67630-7[7]
Nat Commun报道,广州医科大学刘恒团队与中科院深圳先进院王崇元团队解析人源CysLT2R与内源配体LTC4/LTD4及Gq蛋白的冷冻电镜结构,发现半胱氨酰白三烯并非结合传统胞外正构口袋,而是嵌入由TM3-5/ICL2围成的胞内侧别构位,充当“别构-正向协同激动剂”,直接抬升ICL2并触发TM6外移完成Gq招募;该机制可协同神经酰胺共同激活受体,为设计别构或双位点调节剂、实现精准抑制CysLT2R相关炎症及癌症提供全新结构模板。
靶点:NRF1
应用:炎性衰老及相关疾病的潜在治疗靶点
来源:NRF1-mediated innate immune response drives inflammaging.Nat Commun,2025 Dec 11

图源:10.1038/s41467-025-66368-6[8]
Nat Commun报道,南开大学朱玉山、李艳君团队发现核呼吸因子1(NRF1)通过直接转录激活固有免疫关键因子TBK1和IRF3,驱动“ATM–NRF1–TBK1/IRF3–Ⅰ型干扰素”正反馈通路,从而加剧衰老相关分泌表型(SASP)并促进炎性衰老;在老年小鼠中敲低NRF1可有效抑制多器官炎症、延缓衰老表型,揭示了NRF1是连接DNA损伤、固有免疫与炎性衰老的关键转录枢纽,为开发靶向炎性衰老及相关疾病的药物提供了新理论依据与潜在靶点。
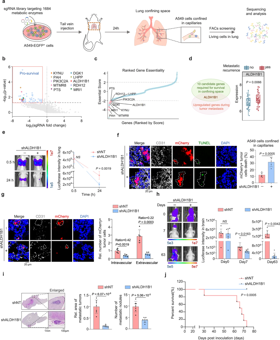
靶点:ALDH1B1
应用:肺癌转移的潜在治疗靶点
来源:Compression-induced NF-κB activation sustains tumor cell survival in confinement by detoxifying aldehydes and promotes metastasis.Nat Commun,2025 Dec 14

图源:10.1038/s41467-025-67452-7[9]
Nature Commun发表中科院分子细胞卓越中心杨巍维组与交大胸科姚烽、新华医院陶帮宝合作成果:利用CRISPR体内筛选发现醛脱氢酶ALDH1B1是肿瘤细胞穿越狭窄血管时的存活关键。机械挤压力促使CSK23结合并磷酸化IKKβ,激活NF-κB上调ALDH1B1,增强醛解毒并抑制铁死亡,助力小鼠肺癌远端转移。研究首次阐明“机械力-NF-κB-ALDH1B1-醛代谢”耦合轴,为靶向CSK23或ALDH1B1阻断肿瘤转移提供新策略。
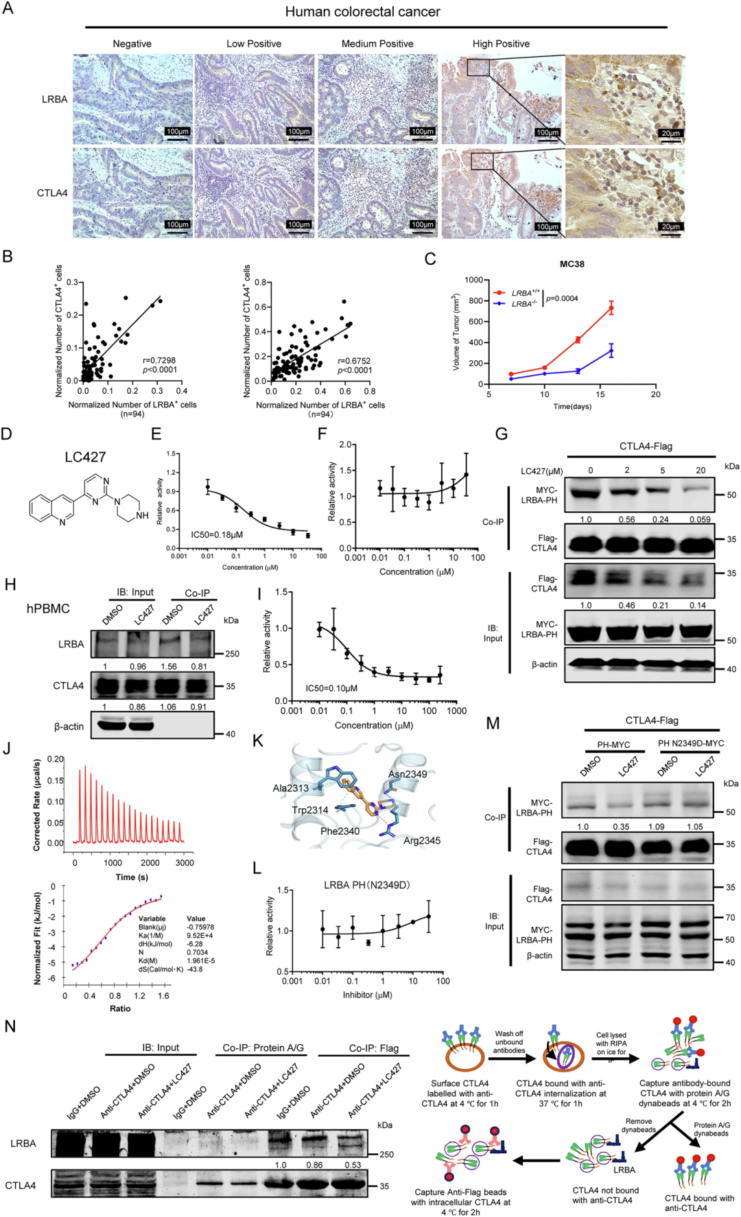
靶点:LRBA
应用:肿瘤免疫治疗的潜在治疗靶点
来源:Targeting LRBA triggers CTLA4 degradation and antitumor immunity for cancer immunotherapy.Nat Commun,2025 Dec 14

图源:10.1038/s41467-025-67365-5[10]
Nat Commun报道,广州中医药大学-上海交大团队揭示囊泡运输蛋白LRBA通过稳定CTLA4负调免疫,首创口服小分子LC427阻断LRBA–CTLA4互作,加速CTLA4降解。小鼠模型中,LC427单药抑制肿瘤生长并增CD8⁺T浸润,与PD-1抗体协同克服耐药;在结肠炎模型几乎不诱发irAEs,实现疗效-毒性解耦。研究提出“细胞内稳态精准调控”新范式,为高危免疫检查点药物开发提供通用筛选平台。
推荐产品
|
靶点 |
重组蛋白 |
货号 |
|
AAK1 |
Recombinant Human AP2-associated protein kinase 1 (AAK1), partial |
CSB-MP643571HU |
|
ALDH1B1 |
Recombinant Human Aldehyde dehydrogenase X, mitochondrial (ALDH1B1), partial |
CSB-EP001568HU1 |
|
CYSLTR2 |
Recombinant Human Cysteinyl leukotriene receptor 2 (CYSLTR2), partial |
CSB-MP006466HU1 |
|
G6PC1 |
Recombinant Human Glucose-6-phosphatase (G6PC), partial |
CSB-EP009118HU1a2 |
|
GLUD1 |
Recombinant Human Glutamate dehydrogenase 1, mitochondrial (GLUD1) |
CSB-MP009544HU |
|
LRBA |
Recombinant Human Lipopolysaccharide-responsive and beige-like anchor protein (LRBA), partial |
CSB-EP013070HU(C) |
|
METTL14 |
Recombinant Human N6-adenosine-methyltransferase non-catalytic subunit (METTL14) |
CSB-EP884519HU |
|
NRF1 |
Recombinant Mouse Nuclear respiratory factor 1 (Nrf1) |
CSB-EP016076MO |
|
SVEP1 |
Recombinant Human Sushi, von Willebrand factor type A, EGF and pentraxin domain-containing protein 1 (SVEP1), partial |
CSB-MP689809HU |
|
VWF |
Recombinant Mouse von Willebrand factor (Vwf), partial |
CSB-EP025960MO |
[1]METTL14 integrates tumor-derived SAM to drive parabrachial epigenetic rewiring in pancreatic cancer.Neuron,2026 Jan 21
[2]AAK1 activation-mediated iron trafficking drives ferroptotic cell death.Nat Commun,2025 Dec 17
[3]Tumor-produced ammonia is metabolized by regulatory T cells to further impede anti-tumor immunity.Cell,2026 Jan 22
[4]von Willebrand Factor Deficiency Inhibits Endothelial-to-Mesenchymal Transition to Attenuate Pulmonary Fibrosis.Am J Respir Cell Mol Biol,2025 Dec
[5]Low SVEP1 in intrahepatic cholangiocarcinoma mediates phenotype switching-driven metastasis by Jag2/Notch1/Hes5.Cell Death Dis,2025 Nov 28
[6]G6PC1 expression as a prognostic biomarker associated with metabolic reprogramming and tumor microenvironment in hepatocellular carcinoma.Front Immunol,2025
[7]Molecular insights into ago-allosteric modulation at Cysteinyl leukotriene receptor 2.Nat Commun,2025 Dec 16
[8]NRF1-mediated innate immune response drives inflammaging.Nat Commun,2025 Dec 11
[9]Compression-induced NF-κB activation sustains tumor cell survival in confinement by detoxifying aldehydes and promotes metastasis.Nat Commun,2025 Dec 14
[10]Targeting LRBA triggers CTLA4 degradation and antitumor immunity for cancer immunotherapy.Nat Commun,2025 Dec 14
*免责声明:华美生物内容团队仅是分享和解读公开研究论文及其发现,本文仅作信息交流,文中观点不代表华美生物立场,请理解。