15 年
手机商铺
公司新闻/正文
90 人阅读发布时间:2025-12-19 10:50
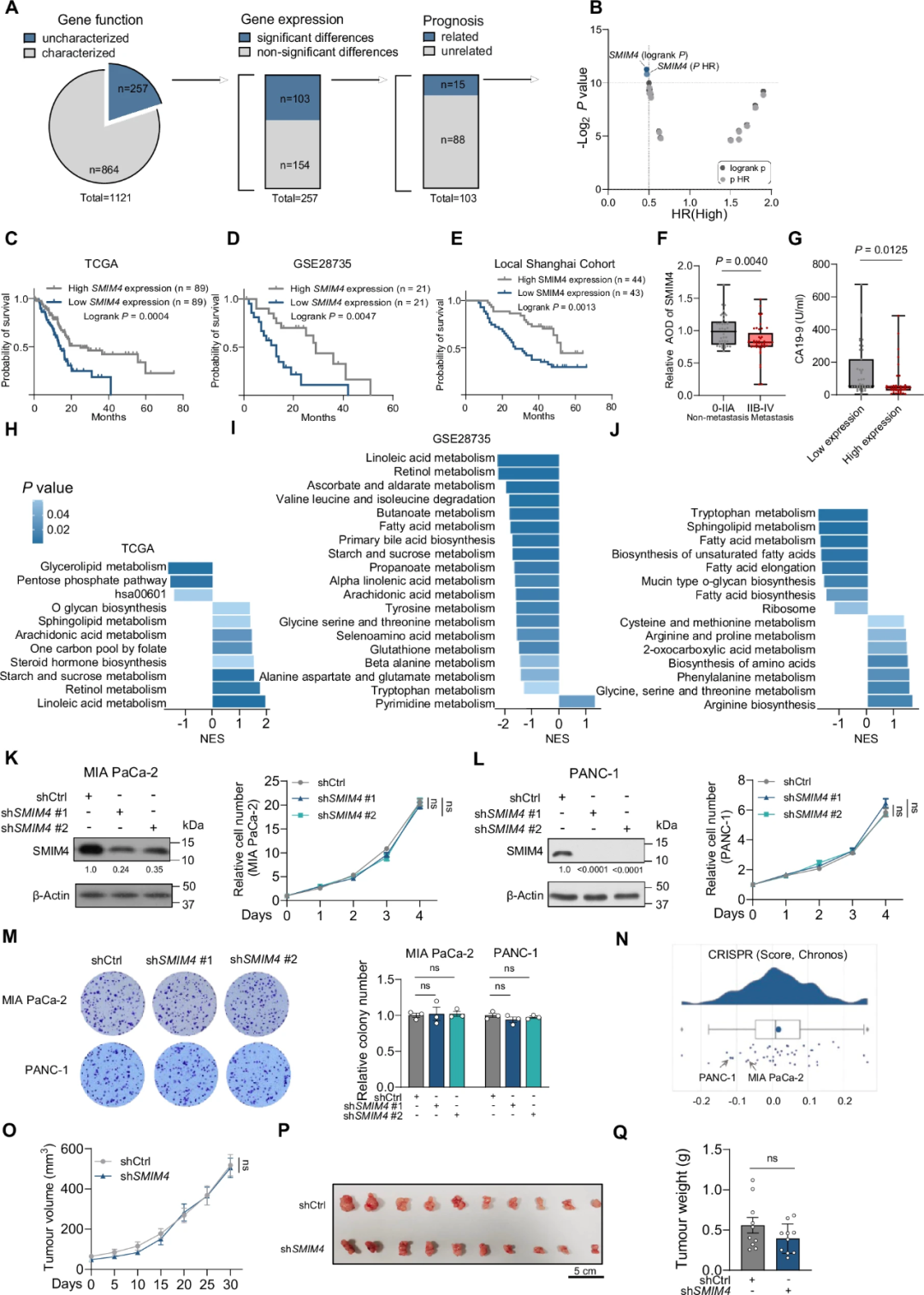
靶点:SMIM4/UQCC5
应用:治疗胰腺导管腺癌等恶性肿瘤的潜在代谢新靶点
来源:The integral membrane protein smim4 modulates redox balance via malate compartmentalization in pancreatic cancer.Nat Commun,2025 Nov 05

图源:10.1038/s41467-025-64734-y[1]
2025年11月5日,方合志团队在Nat Commun发表研究,首次阐明线粒体内膜蛋白SMIM4通过协助SLC25A1复合体组装,调控苹果酸区室化:低表达SMIM4使苹果酸滞留胞质,经ME1生成NADPH,增强胰腺导管腺癌抗氧化能力与营养匮乏存活;高表达则促进线粒体柠檬酸-苹果酸交换,维持氧化还原稳态。该发现揭示代谢区室化是PDAC应激适应核心策略,为靶向代谢提供新靶点。
靶点:SEMA4A
应用:作为治疗复发/难治性多发性骨髓瘤(尤其是BCMA-CAR-T耐药)的新一代CAR-T靶点
来源:Developing SEMA4A-directed CAR T cells to overcome low BCMA antigen density in multiple myeloma.Cancer Cell,2025 Dec 08

图源:10.1016/j.ccell.2025.09.007[2]
2025年10月,莫菲特癌症中心Fabiana Perna团队在Cancer Cell发文:BCMA-CAR-T治疗复发MM常因BCMA下调失败,而信号素SEMA4A在BCMA低表达患者仍维持高密度(≈1.4万/细胞)。团队据此开发二代SEMA4A-CAR-T,体外/小鼠模型显示对BCMA-low肿瘤清除优于BCMA-CAR-T,且几乎不攻击正常组织或造血干细胞;序贯给药可克服BCMA耗竭复发。SEMA4A-CAR-T为MM提供一个可联合/序贯的新靶点方案,并示范双靶点CAR-T范式。
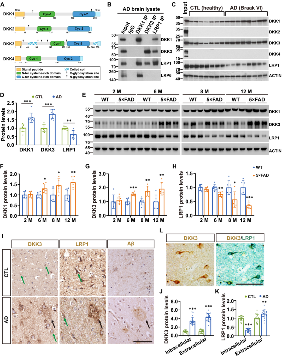
靶点:DKK3
应用:治疗阿尔茨海默病的潜在药物干预靶点
来源:DKK3-LRP1 complex and a chemical inhibitor regulate Aβ clearance in models of Alzheimer’s disease

图源:10.1126/sciadv.adz2099[3]
中国药科大学司马健团队发现分泌蛋白DKK3是Aβ清除受体LRP1的新配物,AD脑内DKK3升高可竞争性抑制Aβ-LRP1结合;据此高通量筛得口服小分子SJ-300,可阻断DKK3-LRP1互作,恢复小胶质细胞吞噬,显著减少5×FAD小鼠Aβ沉积并改善认知。该策略避开抗体相关ARIA风险,为AD提供安全、可口服的精准干预候选。
靶点:RAC1
应用:克服肝癌放疗抵抗的新靶点
来源:RAC1 Directly Phosphorylates Both PKM2 and FBP1 to Promote Radioresistance in Hepatocellular Carcinoma.Mol Ther,2025 Nov 07

图源:10.1016/j.ymthe.2025.10.049[4]
海军军医大学程树群与苏大焦旸/曹建平团队发现,RAC1兼具GTP酶与蛋白激酶活性,可直接磷酸化PKM2-S172激活糖酵解、磷酸化FBP1-T309抑制糖异生,双重代谢重编程促肝癌放疗抵抗;临床样本高RAC1者放疗差。虚拟筛得老药膦甲酸钠可结合RAC1并阻断其激酶功能,联合放疗显著下调双磷酸化、增敏抑瘤,为克服肝癌放疗抵抗提供可立即转化的新靶点与策略。
靶点:NKG2A/KLRC1
应用:提升老年人疫苗应答效果的潜在干预靶点
来源:CD94/NKG2A-Qa-1b Axis as a Key Modulator of Vaccine Responsiveness in Aging Populations.Cell Rep,2025 Nov 25

图源:10.1016/j.celrep.2025.116514[5]
四川大学魏霞蔚/田肖和团队在Cell Reports发文:老年疫苗接种部位衰老炎症因子↑→单核细胞H2-T23(Qa-1b)表达↑,Qa-1b+单核细胞分泌IL-10/TGF-β抑制DC抗原呈递,并通过CD94/NKG2A向T/NKT细胞传递抑制信号,致体液与细胞免疫双双减弱;中和NKG2A或Qa-1b可显著恢复老年小鼠疫苗应答,为提升老年人疫苗效果提供可干预新靶点。
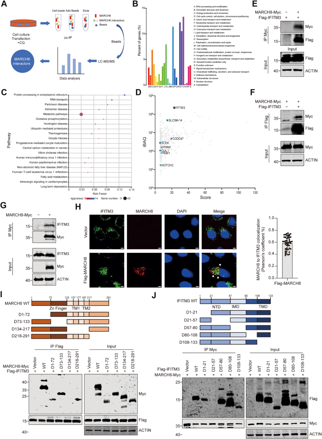
靶点:MARCH8
应用:用于开发广谱抗病毒药物、通过增强宿主固有免疫来对抗流感等包膜病毒的潜在靶点
来源:MARCH8-mediated ubiquitination regulates expression of the antiviral protein IFITM3.J Biol Chem,2025 Nov 04

图源:10.1016/j.jbc.2025.110879[6]
中国医科院郭斐/首医房居高团队发现,E3泛素连接酶MARCH8通过跨膜区结合IFITM3的21-57aa片段,催化其K24位泛素化,驱动蛋白从质膜经溶酶体途径降解,从而削弱IFITM3对流感、VSV等病毒的阻断作用;敲除MARCH8可延缓IFITM3降解、增强抗病毒能力,且依赖其酶活性。该研究揭示MARCH8-IFITM3轴为宿主-病毒博弈新节点,为抗病毒精准干预提供靶点。
靶点:MDFIC2
应用:治疗慢性神经病理性疼痛的潜在新靶点
来源:MDFIC2 is a PIEZO channel modulator that can alleviate mechanical allodynia associated with neuropathic pain.Proc Natl Acad Sci U S A,2025 Nov 11

图源:10.1073/pnas.2512426122[7]
浙大、UCL与法国团队于PNAS报道,DRG富集蛋白MDFIC2是PIEZO1/2的一个“刹车”亚基,其C端α-螺旋嵌入通道三聚体叶片,峰值电流降80%、失活减慢10倍、机械阈值右移。神经病理性疼痛模型中MDFIC2下调8倍;AAV-鞘内过表达可特异性逆转机械性痛觉过敏而不影响热痛及运动,为慢性神经痛提供基因治疗或模拟物镇痛新靶点。
推荐产品
|
靶点 |
重组蛋白 |
货号 |
|
DKK3 |
Recombinant Human Dickkopf-related protein 3 (DKK3) |
CSB-MP890660HU |
|
KLRC1 |
Recombinant Human NKG2-A/NKG2-B type II integral membrane protein (KLRC1), partial |
CSB-MP012466HU1 |
|
RAC1 |
Recombinant Human Ras-related C3 botulinum toxin substrate 1 (RAC1) |
CSB-YP019242HU |
|
SEMA4A |
Recombinant Human Semaphorin-4A (SEMA4A), partial |
CSB-MP884461HU |
|
UQCC5 |
Recombinant Human UPF0640 protein C3orf78 (C3orf78), partial |
CSB-MP823889HU1 |
|
MARCHF8 |
Recombinant Human E3 ubiquitin-protein ligase MARCH8 (41341), partial |
CSB-MP722561HU1 |
|
MDFIC2 |
Recombinant Human MyoD family inhibitor domain-containing protein 2 (MDFIC2) |
|
参考文献:
[1]The integral membrane protein smim4 modulates redox balance via malate compartmentalization in pancreatic cancer.Nat Commun,2025 Nov 05
[2]Developing SEMA4A-directed CAR T cells to overcome low BCMA antigen density in multiple myeloma.Cancer Cell,2025 Dec 08
[3]DKK3-LRP1 complex and a chemical inhibitor regulate Aβ clearance in models of Alzheimer’s disease
[4]RAC1 Directly Phosphorylates Both PKM2 and FBP1 to Promote Radioresistance in Hepatocellular Carcinoma.Mol Ther,2025 Nov 07
[5]CD94/NKG2A-Qa-1b Axis as a Key Modulator of Vaccine Responsiveness in Aging Populations.Cell Rep,2025 Nov 25
[6]MARCH8-mediated ubiquitination regulates expression of the antiviral protein IFITM3.J Biol Chem,2025 Nov 04
[7]MDFIC2 is a PIEZO channel modulator that can alleviate mechanical allodynia associated with neuropathic pain.Proc Natl Acad Sci U S A,2025 Nov 11
*免责声明:华美生物内容团队仅是分享和解读公开研究论文及其发现,本文仅作信息交流,文中观点不代表华美生物立场,请理解。