15 年
手机商铺
公司新闻/正文
163 人阅读发布时间:2025-12-12 13:58
靶点:TGR5/GPBAR1
应用:研究中枢性性早熟的潜在靶点
来源:Muricholic acid mediates puberty initiation via hypothalamic TGR5 Signaling pathway.Proc Natl Acad Sci U S A,2025 Sep 16

图源:10.1073/pnas.2511404122[1]
浙大倪艳/傅君芬团队在PNAS报道:中枢性性早熟(CPP)女孩血清及脑脊液中鼠胆酸(MCA)类胆汁酸显著升高,且与HPGA激活指标正相关。饮食诱导CPP雌鼠模型证实,MCA通过激活下丘脑神经元TGR5受体,经PI3K-AKT/mTOR通路上调GnRH表达,诱发性早熟;降低MCA或敲除TGR5可逆转。该研究首次揭示MCA-TGR5信号调控青春期启动,为CPP防治提供新靶点。
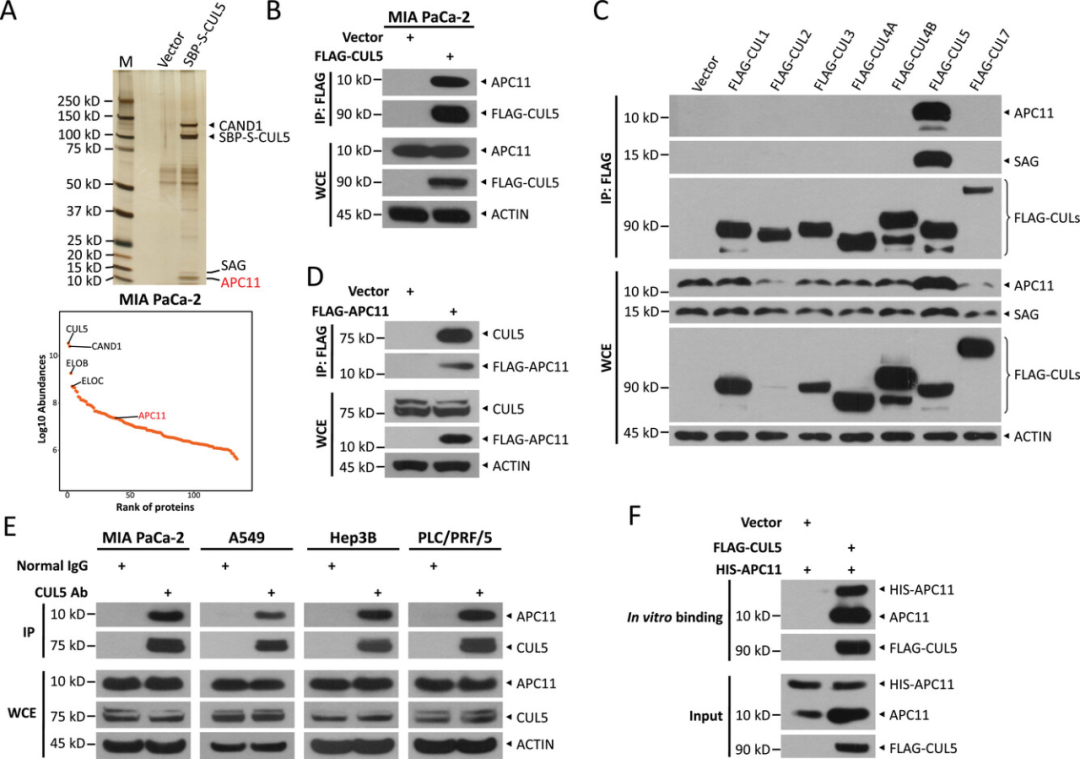
靶点:CUL5
应用:治疗胰腺癌的潜在靶点
来源:The Crosstalk between CRL5 and APC/C E3 Ligases Regulates Metastasis and Chemosensitivity of Cancer Cells.Adv Sci (Weinh),2025 Oct 29

图源:10.1002/advs.202512652[2]
浙大赵永超、熊秀芳、崔丹蕊团队发现CRL5支架CUL5与APC/C的RING蛋白APC11直接互作:APC11结合未拟素化CUL5,阻断UBE2F抑制CUL5过度拟素化,稳定SOCS3并促integrin β1降解,从而抑制肿瘤转移;反之,CUL5招募ITCH给APC11缀K27/29/33链,抑制其降解,维持APC/C活性及有丝分裂退出。CUL5或APC11低表达分别增强紫杉醇敏感性并预示胰腺癌转移与不良预后,提示双向调控可作为治疗新靶点。
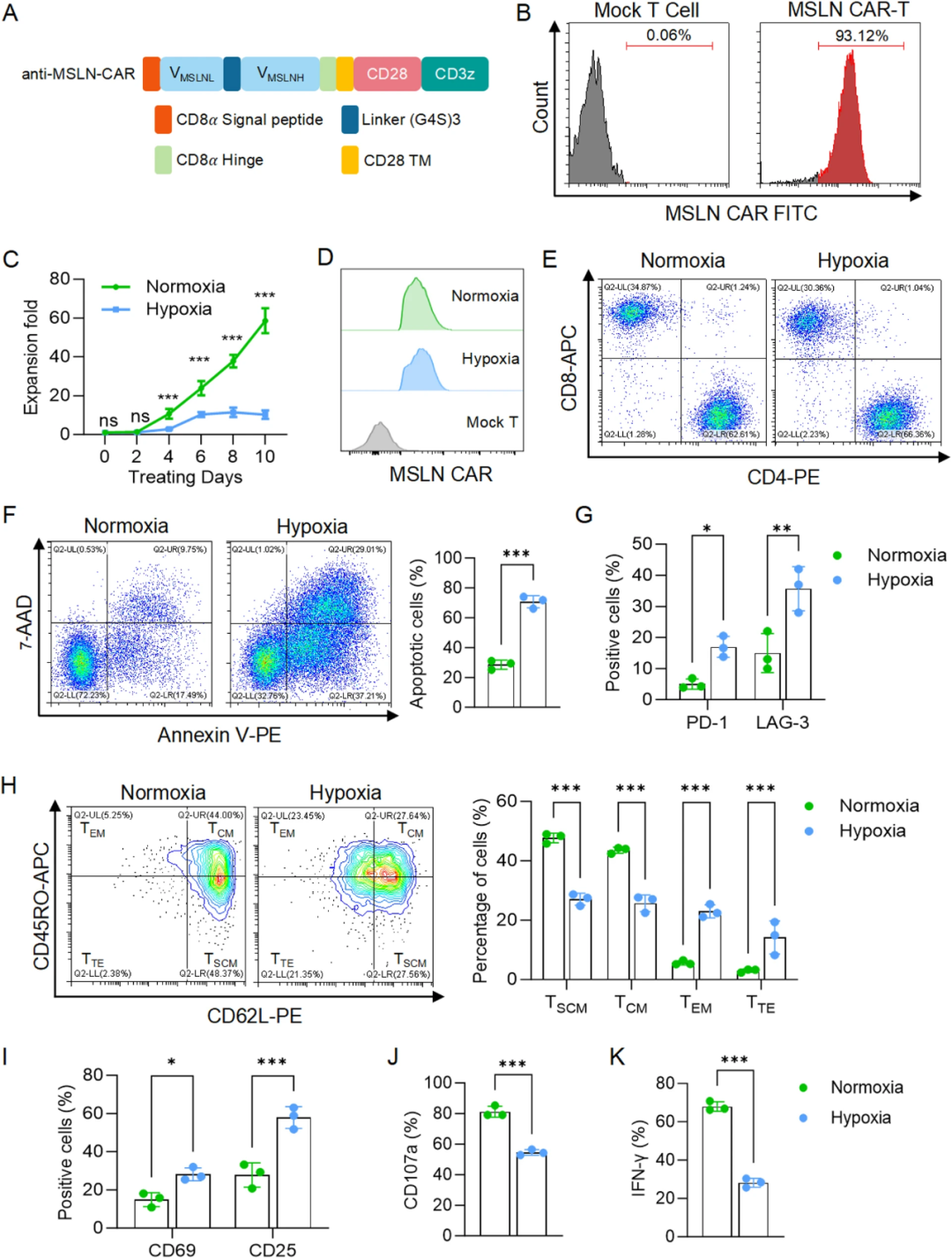
靶点:PIM3
应用:治疗实体瘤的潜在靶点
来源:Metabolic Reprogramming through PIM3 Inhibition Reverses Hypoxia-Induced CAR-T Cell Dysfunction in Solid Tumors.J Transl Med,2025 Nov 06

图源:10.1186/s12967-025-07278-5[3]
南京师范大学郭志刚团队在J Transl Med报道,实体瘤缺氧(1% O₂)通过上调PIM3激酶重编程CAR-T细胞代谢(糖酵解↑、氧化磷酸化↓),导致其增殖、记忆及杀伤功能耗竭;基因敲除或AZD1208抑制PIM3可恢复氧化代谢、减少凋亡并提升记忆亚群,显著增强体内外长效抗肿瘤活性。研究首次揭示PIM3为缺氧-CAR-T功能障碍关键节点,为实体瘤CAR-T治疗提供可临床转化的代谢干预新靶点。
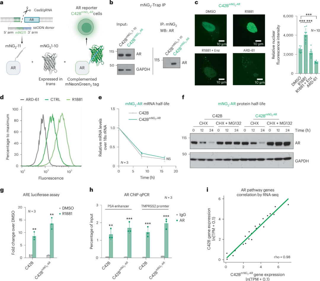
靶点:PTGES3
应用:治疗去势抵抗性前列腺癌的潜在靶点
来源:Genome-scale CRISPR screens identify PTGES3 as a direct modulator of androgen receptor function in advanced prostate cancer.Nat Genet,2025 Nov 05

图源:10.1038/s41588-025-02388-8[4]
李昊龙等Nat Genet报道,全基因组CRISPRi筛选发现前列腺素E合酶3(PTGES3)是维持“中央驱动”雄激素受体(AR)蛋白稳定与转录活性的关键支点。PTGES3在胞质以共伴侣助AR折叠,在核内直接结合AR促其靶基因激活;敲低或抑制PTGES3显著降低AR水平,阻断信号,抑制去势抵抗模型肿瘤生长且与临床不良预后相关。研究揭示可靶向“稳定因子”克服AR耐药的新策略,并为其他转录因子提供筛选范式。
靶点:UFL1
应用:治疗胰腺导管腺癌(PDAC)的潜在靶点
来源:Targeting the UFL1-PARP1 axis amplifies anti-tumor immunity.Cell Rep,2025 Oct 28

图源:10.1016/j.celrep.2025.116433[5]
武汉大学张金方/杨智勇/袁玉峰团队发现,PDAC高表达UFMylation关键酶UFL1,其直接UFMylate并稳定PARP1,阻断K48-泛素降解,抑制cGAS-STING通路和CD8⁺ T细胞浸润。基因或药物抑制UFL1促使PARP1降解,DNA损伤累积,激活STING-I型干扰素,显著增强抗PD-1疗效,为PDAC免疫联合治疗提供新靶点。
靶点:OTX2
应用:研究与人类早期胚胎发育、胚胎基因组激活以及相关发育障碍机制的关键靶点
来源:Maternal factor OTX2 regulates human embryonic genome activation and early development.Nat Genet,2025 Nov

图源:10.1038/s41588-025-02350-8[6]
清华颉伟与山大陈子江/赵涵团队联合在Nat Genet报道,母源转录因子OTX2在人类4细胞期直接结合TPRX1/2、HERVL等EGA关键基因及Alu/MaLR重复元件,促染色质开放并启动胚胎基因组激活;敲低OTX2致EGA受阻、发育停滞,可被TPRX1/2过表达部分挽救,揭示OTX2-TPRX层级网络。该发现为辅助生殖与发育障碍提供新靶点。
靶点:STK11
应用:治疗甲型流感病毒感染(IAV)的潜在靶点
来源:Genome-wide CRISPR screen identifies STK11 as a critical regulator of sialic acid clusters important for influenza A virus attachment.J Adv Res,2025 Oct 06

图源:10.1016/j.jare.2025.09.059[7]
华中农业大学周红波团队利用猪全基因组CRISPR文库筛选发现,宿主激酶STK11通过激活RhoA-MLC/LIMK通路重塑肌动蛋白应力纤维,维持细胞膜上唾液酸簇无序交错构象,为甲型流感病毒HA提供多价结合界面,从而显著增强病毒吸附;敲除或抑制STK11可跨物种阻断IAV复制并提高小鼠存活率,首次揭示“STK11–RhoA–细胞骨架”轴调控病毒入侵的新范式 。
靶点:FGF4
应用:治疗酒精性肝病的潜在靶点
来源:Repression of the ERRγ-CYP2E1 pathway by FGF4 mitigates alcohol-associated liver injury.Hepatology,2025 Nov 01

图源:10.1097/HEP.0000000000001282[8]
温州医科大学李校堃/黄志锋/宋林涛团队在Hepatology发表研究,发现酒精性肝病(ALD)患者肝内FGF4表达随病情加剧而上升;肝细胞特异性敲除Fgf4通过放大ERRγ-CYP2E1介导的氧化应激、炎症与凋亡加重酒精诱导的肝纤维化。机制上,FGF4经FGFR4磷酸化ERRγ,促其泛素-蛋白酶体降解,从而抑制CYP2E1表达及ROS生成。给予去有丝分裂活性的重组FGF4△NT可逆转缺失表型并安全保护小鼠肝脏,提示靶向FGF4-FGFR4-ERRγ-CYP2E1轴是ALD治疗新策略。
靶点:SLC25A45
应用:治疗心脏代谢疾病、肾脏疾病及肿瘤代谢性疾病的潜在靶点
来源:SLC25A45 is required for mitochondrial uptake of methylated amino acids and de novo carnitine biosynthesis.Mol Cell,2025 Nov 06

图源:10.1016/j.molcel.2025.08.018[9]
英国团队发现孤儿线粒体内膜蛋白SLC25A45特异性转运甲基化氨基酸TML与ADMA,而不识别未甲基化底物;其R285C突变体因逃逸m-AAA蛋白酶降解而更稳定,与人群血浆MeAAs升高及心源性猝死风险相关。SLC25A45介导的TML输入是线粒体肉碱从头合成的限速步骤,敲除则抑制肉碱生成并累积TML;同时它决定ADMA的线粒体代谢,为心肾及肿瘤代谢病提供新靶点。
推荐产品
|
靶点 |
重组蛋白 |
货号 |
|
CUL5 |
Recombinant Human Cullin-5 (CUL5) |
CSB-EP835890HU |
|
FGF4 |
Recombinant Human Fibroblast growth factor 4 (FGF4), partial (Active) |
CSB-AP003981HU |
|
OTX2 |
Recombinant Human Homeobox protein OTX2 (OTX2) |
CSB-EP017299HU |
|
PIM3 |
Recombinant Human Serine/threonine-protein kinase pim-3 (PIM3) |
CSB-MP771444HU |
|
PTGES3 |
Recombinant Human Prostaglandin E synthase 3 (PTGES3) |
CSB-EP613587HU |
|
SLC25A45 |
Recombinant Human Solute carrier family 25 member 45 (SLC25A45), partial |
CSB-MP822700HU1 |
|
STK11 |
Recombinant Human Serine/threonine-protein kinase STK11 (STK11) |
CSB-EP624036HU |
|
GPBAR1 |
Recombinant Human G-protein coupled bile acid receptor 1 (GPBAR1), partial |
CSB-EP819471HU1 |
|
UFL1 |
Recombinant Human E3 UFM1-protein ligase 1 (UFL1) |
CSB-YP012209HU |
参考文献:
[1]Muricholic acid mediates puberty initiation via hypothalamic TGR5 Signaling pathway.Proc Natl Acad Sci U S A,2025 Sep 16
[2]The Crosstalk between CRL5 and APC/C E3 Ligases Regulates Metastasis and Chemosensitivity of Cancer Cells.Adv Sci (Weinh),2025 Oct 29
[3]Metabolic Reprogramming through PIM3 Inhibition Reverses Hypoxia-Induced CAR-T Cell Dysfunction in Solid Tumors.J Transl Med,2025 Nov 06
[4]Genome-scale CRISPR screens identify PTGES3 as a direct modulator of androgen receptor function in advanced prostate cancer.Nat Genet,2025 Nov 05
[5]Targeting the UFL1-PARP1 axis amplifies anti-tumor immunity.Cell Rep,2025 Oct 28
[6]Maternal factor OTX2 regulates human embryonic genome activation and early development.Nat Genet,2025 Nov
[7]Genome-wide CRISPR screen identifies STK11 as a critical regulator of sialic acid clusters important for influenza A virus attachment.J Adv Res,2025 Oct 06
[8]Repression of the ERRγ-CYP2E1 pathway by FGF4 mitigates alcohol-associated liver injury.Hepatology,2025 Nov 01
[9]SLC25A45 is required for mitochondrial uptake of methylated amino acids and de novo carnitine biosynthesis.Mol Cell,2025 Nov 06
*免责声明:华美生物内容团队仅是分享和解读公开研究论文及其发现,本文仅作信息交流,文中观点不代表华美生物立场,请理解。