15 年
手机商铺
公司新闻/正文
112 人阅读发布时间:2025-12-12 13:47
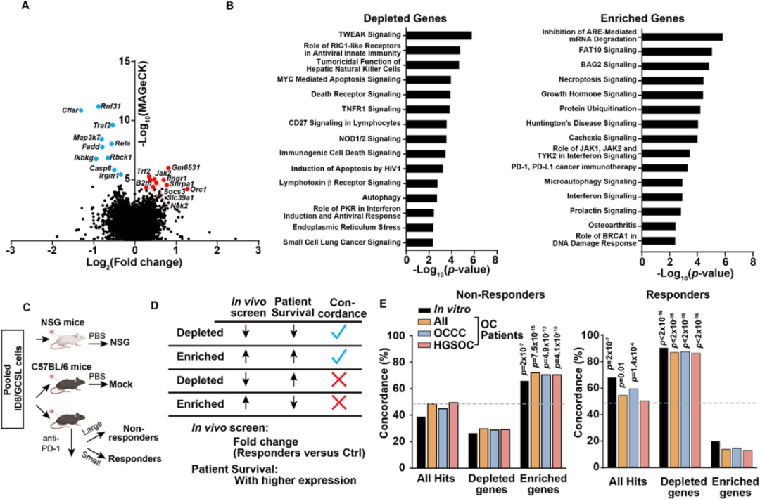
靶点:TMEM16F/ANO6
应用:肿瘤免疫治疗
来源:TMEM16F phospholipid scramblase regulates tumorigenesis by modulating the tumor immune microenvironment.Proc Natl Acad Sci U S A,2025 Oct 21

图源:10.1073/pnas.2513910122[1]
深圳湾实验室张洋团队PNAS报道,钙激活磷脂翻转酶TMEM16F驱动肿瘤细胞非凋亡性PS外翻,经“PS-AXL”信号诱导巨噬细胞M2极化、TGF-β1分泌及Treg扩增,抑制CD8+ T/NK功能。敲除TMEM16F或用小分子抑制剂阻断该轴,可系统性重编程免疫微环境、引流淋巴结及脾脏,使M1/Tc/NK浸润增加、MDSC/Treg减少,显著抑制结直肠癌与黑色素瘤生长,且巨噬细胞缺失时抑瘤效应完全消失,证实其为核心靶细胞。研究确立TMEM16F-PS为保守免疫逃逸新机制,提供靶向上游翻转酶以增强免疫治疗响应的可转化策略。
靶点:METTL5
应用:卵巢癌等的治疗
来源:Tumor-Intrinsic METTL5 Modulates ATF4 Translation to Prevent T Cell-Induced Ferroptosis in Ovarian Cancer.Adv Sci (Weinh),2025 Oct 03

图源:10.1002/advs.202507718[2]
Weiyi Peng/Amir Jazaeri/何川团队联合在Adv Sci报道,核糖体甲基转移酶METTL5通过催化18S rRNA m6A修饰选择性促进ATF4翻译,维持SLC7A11/SLC3A2抗氧化轴,阻断T细胞诱导的铁死亡;多模型CRISPR筛选及临床队列证实METTL5高表达与卵巢癌ICB耐药和“免疫冷”微环境相关,抑制METTL5可重编程谷胱甘肽代谢、升高脂质过氧化,使肿瘤对ICB敏感,提出METTL5-ATF4-铁死亡轴为免疫联合治疗新靶点。
靶点:ZNF296
应用:肿瘤免疫逃逸机制研究
来源:ZNF296 Drives Immune Evasion in Epithelial Cancers by Repressing Immune Stimulatory Genes.Cancer Res,2025 Sep 24

图源:10.1158/0008-5472.CAN-25-0153[3]
潘登/曾泽贤团队Cancer Research发文,利用CRISPRa筛选发现胚胎转录因子ZNF296在上皮肿瘤中高表达,通过招募NuRD复合物抑制FAS、ICAM1、CD58等免疫刺激基因,同时阻断间质程序,使肿瘤逃避免疫杀伤;敲除ZNF296或低剂量HDAC1抑制剂罗米地辛可恢复NK/T细胞毒性,提示ZNF296为免疫逃逸关键驱动因子和HDAC抑制剂疗效预测标志物。
靶点:G6PT/G6PC1
应用:糖原贮积症Ib型的核心研究靶点
来源:Structural basis for transport and inhibition of the human glucose-6-phosphate transporter G6PT.Nat Commun,2025 Oct 24

图源:10.1038/s41467-025-64464-1[4]
姜道华/陈立功团队合作在Nat Commun首次解析人源葡萄糖-6-磷酸转运蛋白G6PT在空载、底物G6P结合及抑制剂绿原酸CHA结合下的高分辨冷冻电镜结构,揭示G6P通过“磷酸-葡萄糖双亚位点”被识别,CHA则同时占据底物口袋并锁固转运蛋白于内向闭塞构象而双重阻断转运;研究还将GSD-Ib致病突变定位至结构,阐明其对构象或底物结合的影响,为糖原贮积症及代谢病药物开发奠定结构基础。
靶点:ANKRD55
应用:治疗多发性硬化(MS)
来源:ANKRD55 is a key regulator of T cell inflammation in multiple sclerosis.J Clin Invest,2025 Oct 15

图源:10.1172/JCI195214[5]
张存金团队JCI报道,MS急性期未知蛋白ANKRD55在患者CD4⁺T细胞显著上调;构建ANKRD5缺失EAE模型显示疾病减轻,TH1/TH17分化受抑。机制上,ANKRD55与CCT分子伴侣复合物互作并调控免疫突触微管极化,放大TCR信号。靶向ANKRD55可阻断T细胞初始激活,为MS急性期提供全新干预靶点。
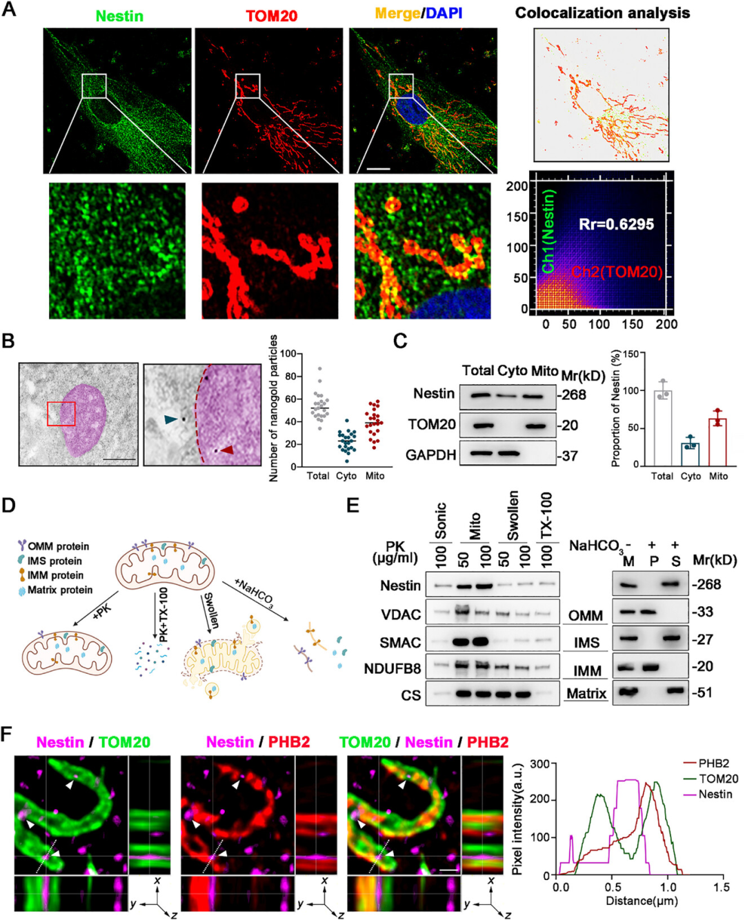
靶点:Nestin
应用:治疗与干细胞衰老和功能障碍相关的退行性疾病
来源:Mitochondria-localized Nestin Protects Mesenchymal Stem Cells from Senescence by Maintaining Cristae Structure and Function.Adv Sci (Weinh),2025 Sep 24

图源:10.1002/advs.202507759[6]
项鹏/汪建成/车斯尧团队Adv Sci报道,MSC标志蛋白Nestin经TOM20导入线粒体膜间隙,与嵴维持蛋白Mic60互作,充当“线粒体骨架”稳定嵴结构,保障氧化磷酸化;缺失该定位致嵴崩解、能量衰竭及MSC早衰,而回补Nestin Tail3片段可重塑嵴并逆转衰老,揭示线粒体Nestin-Mic60轴为延缓干细胞衰老与退行性疾病的新靶点。
靶点:FBLN7
应用:代谢综合征的新靶点
来源:Fibulin-7 in progenitor cells promotes adipose tissue fibrosis and disrupts metabolic homeostasis in obesity.Protein Cell,2025 Oct 23

图源:10.1093/procel/pwaf084[7]
胡承/严婧/张健团队Protein & Cell发文:单细胞测序发现脂肪祖细胞(ASPC)特异高表达ECM蛋白FBLN7,肥胖时上调;构建PDGFRα-Cre条件敲除小鼠显示,FBLN7缺失通过阻断其与TSP1结合及后续TGF-β激活,打破FBLN7-TSP1-TGFβ-Smad正反馈环,显著减轻脂肪纤维化并改善糖脂代谢,靶向FBLN7中和抗体可复制保护效应,为代谢综合征提供新干预靶点。
推荐产品
|
靶点 |
重组蛋白 |
货号 |
|
ANO6 |
Recombinant Human Anoctamin-6 (ANO6), partial |
CSB-MP679761HU |
|
ANKRD55 |
Recombinant Human Ankyrin repeat domain-containing protein 55 (ANKRD55) |
CSB-MP660753HU |
|
FBLN7 |
Recombinant Human Fibulin-7 (FBLN7) |
CSB-EP687502HU |
|
G6PC1 |
Recombinant Human Glucose-6-phosphatase (G6PC), partial |
CSB-YP009118HU1 |
|
METTL5 |
Recombinant Human Methyltransferase-like protein 5 (METTL5) |
CSB-MP873639HU |
|
NES |
Recombinant Human Nestin (NES), partial |
CSB-YP015713HU |
|
ZNF296 |
Recombinant Human Zinc finger protein 296 (ZNF296) |
CSB-MP026648HU |
[1]TMEM16F phospholipid scramblase regulates tumorigenesis by modulating the tumor immune microenvironment.Proc Natl Acad Sci U S A,2025 Oct 21
[2]Tumor-Intrinsic METTL5 Modulates ATF4 Translation to Prevent T Cell-Induced Ferroptosis in Ovarian Cancer.Adv Sci (Weinh),2025 Oct 03
[3]ZNF296 Drives Immune Evasion in Epithelial Cancers by Repressing Immune Stimulatory Genes.Cancer Res,2025 Sep 24
[4]Structural basis for transport and inhibition of the human glucose-6-phosphate transporter G6PT.Nat Commun,2025 Oct 24
[5]ANKRD55 is a key regulator of T cell inflammation in multiple sclerosis.J Clin Invest,2025 Oct 15
[6]Mitochondria-localized Nestin Protects Mesenchymal Stem Cells from Senescence by Maintaining Cristae Structure and Function.Adv Sci (Weinh),2025 Sep 24
[7]Fibulin-7 in progenitor cells promotes adipose tissue fibrosis and disrupts metabolic homeostasis in obesity.Protein Cell,2025 Oct 23
*免责声明:华美生物内容团队仅是分享和解读公开研究论文及其发现,本文仅作信息交流,文中观点不代表华美生物立场,请理解。