15 年
手机商铺
公司新闻/正文
282 人阅读发布时间:2025-10-24 10:53
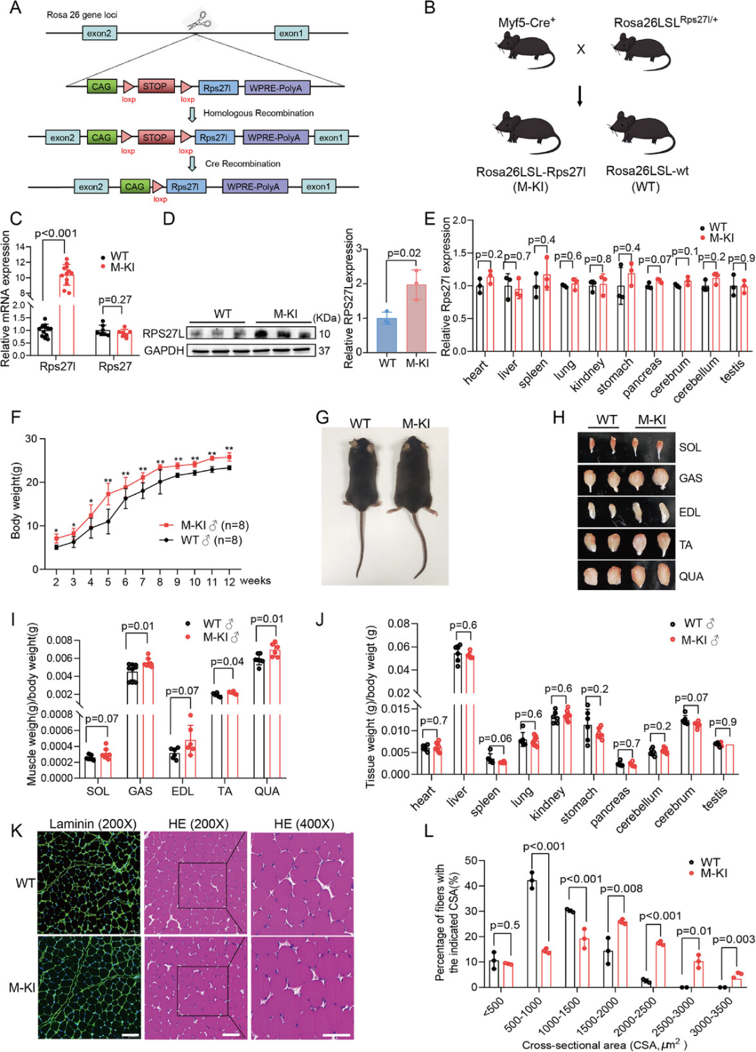
靶点:RPS27L
应用:畜禽产肉性状遗传改良、骨骼肌生长发育精准调控及人类肌肉疾病治疗
来源:RPS27L Enhances Myogenesis and Muscle Mass by Targeting IGF1 Through Liquid-Liquid Phase Separation.Adv Sci (Weinh),2025 Aug 31

图源:10.1002/advs.202512354[1]
2025年9月17日,中国农业科学院农业基因组研究所唐中林研究员团队在《Advanced Science》上发表研究论文,揭示了骨骼肌发育的关键RNA结合蛋白RPS27L通过液液相分离(LLPS)靶向IGF1调控骨骼肌生长发育的分子机制。研究发现,RPS27L能促进骨骼肌增重和肌肉损伤修复,其N端固有无序区域(IDRs)介导LLPS并与IGF1互作。这一成果为畜禽产肉性状遗传改良、骨骼肌生长发育精准调控及人类肌肉疾病治疗提供了重要理论依据和潜在靶点。
靶点:GPRC5B
应用:糖尿病相关研究和治疗
来源:GPRC5B preserves a mature β-cell state in obesity by controlling MafA expression.JCI Insight,2025 Sep 04

图源:10.1172/jci.insight.194115[2]
2025年9月4日,德国马普所王天鹏等在《JCI Insight》发表题为“GPRC5B preserves a mature β-cell state in obesity by controlling MafA expression”的研究。该研究揭示了孤儿受体GPRC5B在肥胖诱导糖尿病中的重要作用。研究发现,在高脂饮食诱导的肥胖小鼠中,GPRC5B缺失导致胰岛素分泌减少和葡萄糖耐量紊乱,β细胞数量减少且成熟度降低,其特异性转录因子MafA表达下调。机制上,GPRC5B通过cAMP/CREB/MafA通路调节β细胞成熟,维持其功能。这一发现表明,靶向GPRC5B或其下游信号通路可能是改善肥胖相关糖尿病的潜在策略。
靶点:ABHD18
应用:巴氏综合征等线粒体疾病的治疗
来源:Genetic suppression features ABHD18 as a Barth syndrome therapeutic target.Nature,2025 Sep 03

图源:10.1038/s41586-025-09373-5[3]
2025年9月3日,多伦多大学Jason Moffat团队等在《Nature》发表研究,揭示ABHD18是催化心磷脂去酰化为MLCL的关键酶。在TAZ基因缺陷背景下,敲除或抑制ABHD18可降低MLCL/CL比率,恢复线粒体功能,缓解小鼠心肌病表型及患者细胞异常。研究通过全基因组CRISPR筛选,发现ABHD18与TAZ存在遗传相互作用,其失活可改善TAZ缺陷细胞的线粒体形态和能量代谢。在BTHS患者细胞和小鼠模型中,ABHD18的抑制或敲除均显示出显著的治疗效果,为巴氏综合征等线粒体疾病的治疗提供了新靶点。
靶点:IRF3
应用:干预STING相关疾病及优化抗肿瘤免疫策略
来源:STING signals to NF-κB from late endolysosomal compartments using IRF3 as an adaptor.Nat Immunol,2025 Sep 19

图源:10.1038/s41590-025-02283-8[4]
2025年9月19日,丹麦奥胡斯大学张宝存博士等在《Nature Immunology》发表研究,揭示了STING激活NF-κB信号通路的新型分子机制。研究发现,STING在离开高尔基体后进入内溶酶体,并利用IRF3作为衔接蛋白招募TRAF6,从而特异性启动NF-κB信号。这一过程依赖于STING从高尔基体向内溶酶体的转运,且IRF3的Ser396位点及TRAF6结合基序在其中发挥关键作用。该机制在进化上高度保守,且可能在人类自身炎症性疾病中发挥作用。这一发现为干预STING相关疾病及优化抗肿瘤免疫策略提供了新的理论依据与潜在靶点。
靶点:ABCA7
应用:阿尔茨海默病(AD)新型干预策略
来源:ABCA7 variants impact phosphatidylcholine and mitochondria in neurons.Nature,2025 Sep 10

图源:10.1038/s41586-025-09520-y[5]
2025年9月19日,麻省理工学院蔡立慧实验室在《Nature》发表研究,揭示ABCA7变异如何增加阿尔茨海默病(AD)风险。ABCA7是重要的ATP结合盒转运蛋白,其功能缺失变异与AD风险显著相关。研究发现,ABCA7功能缺失通过改变神经元膜脂组成,导致线粒体解偶联能力降低、膜电位升高与ROS增加,从而增强神经元兴奋性并推高Aβ分泌。结合单核转录组、人源iPSC神经元及皮质类器官证据,研究提出“膜脂—线粒体—神经元兴奋”致病通路,并显示CDP-胆碱可逆转这些异常,提示脂质代谢重塑有望成为ABCA7相关AD的新型干预策略。
靶点:IL25
应用:2型固有淋巴细胞(ILC2)相关研究
来源:IL-25-induced memory type 2 innate lymphoid cells enforce mucosal immunity.Cell,2025 Sep 03

图源:10.1016/j.cell.2025.08.017[6]
2025年9月5日,加州大学旧金山分校的研究人员在《Cell》上发表研究,揭示IL-25诱导的效应记忆2型固有淋巴细胞(ILC2)在多种警报素缺失的情况下仍能保持激活状态,强化黏膜免疫。研究表明,肠道寄生蠕虫会启动IL-25介导的簇状细胞-ILC2回路,增强宿主屏障保护。研究还发现,IL-25诱导的ILC2具有效应记忆免疫细胞的特性,即使在缺乏警报素细胞因子的情况下也能维持,促进对黏膜病原体的抵抗,揭示了一条利用先天免疫细胞协调分布式黏膜防御的通路。
靶点:CCND3
应用:理解病毒感染致病机理和开发抗病毒策略
来源:Interferon-stimulated gene screening identifies CCND3 as a host restriction factor against emerging high-pathogenic bandaviruses.Nat Commun,2025 Aug 26

图源:10.1038/s41467-025-63295-4[7]
2025年9月18日,中国科学院武汉病毒研究所王华林/宁云佳团队在《Nature Communications》发表研究,揭示SFTSV等班达病毒与宿主互作的新机制。研究通过cDNA文库筛选,鉴定出CCND3等200多个调控班达病毒复制的宿主基因。CCND3通过靶向病毒复制机器限制感染,其抗病毒作用与细胞周期调控功能无关。SFTSV通过非结构蛋白NSs及其包涵体劫持CCND3,削弱其抗病毒作用。这一发现揭示了班达病毒与宿主的“攻防博弈”机制,为理解病毒感染致病机理和开发抗病毒策略提供了新视角。
靶点:PRMT5
应用:舌鳞癌的治疗
来源:PRMT5 encourages cell migration and metastasis of tongue squamous cell carcinoma through methylating ΔNp63α.Cell Death Differ,2025 Sep 06

图源:10.1038/s41418-025-01575-8[8]
四川大学李成华、厦门大学刘文和成都中医药大学王小博团队在Cell Death & Differentiation杂志发表研究论文,揭示了PRMT5通过甲基化修饰ΔNp63α,削弱其对靶基因的转录调控,从而促进舌鳞癌细胞迁移与肺转移的分子机制。舌鳞癌是一种常见的恶性肿瘤,肺转移是其致死的主要原因之一。该研究还发现PRMT5抑制剂GSK3326595可有效阻断舌鳞癌细胞的迁移和肺转移,为舌鳞癌的治疗提供了新的策略。
靶点:CDC42
应用:为开发阻断HBV感染的新策略提供了潜在靶点
来源:CDC42 supports hepatitis B virus entry by fostering NTCP to plasma membrane and macropinocytosis.EMBO Rep,2025 Sep 15

图源:10.1038/s44319-025-00581-8[9]
2025年9月15日,中国科学院上海药物研究所酒亚明课题组在《EMBO Reports》发表文章,揭示了小G蛋白CDC42在乙型肝炎病毒(HBV)感染中的关键作用。研究发现CDC42通过促进病毒受体NTCP的膜转运和巨胞饮作用两条独立途径协同促进HBV进入肝细胞。CDC42的活性与HBV感染效率呈正相关,其通过增强Rab11依赖的循环内体途径,增加NTCP的膜表达水平,促进病毒侵染。此外,CDC42依赖的巨胞饮作用也是HBV进入的关键途径,与网格蛋白介导的内吞途径相互独立。该研究为开发阻断HBV感染的新策略提供了潜在靶点。
推荐产品
|
靶点 |
重组蛋白 |
货号 |
|
ABCA7 |
Recombinant Human ATP-binding cassette sub-family A member 7 (ABCA7), partial |
CSB-MP812913HU |
|
ABHD18 |
Recombinant Human Protein ABHD18 (ABHD18) |
CSB-EP610370HU |
|
CCND3 |
Recombinant Human G1/S-specific cyclin-D3 (CCND3) |
CSB-EP004814HU |
|
CDC42 |
Recombinant Human Cell division control protein 42 homolog (CDC42) |
CSB-MP005008HU |
|
GPRC5B |
Recombinant Human G-protein coupled receptor family C group 5 member B (GPRC5B), partial |
CSB-EP868367HU1 |
|
IL25 |
Recombinant Human Interleukin-25 (IL25) |
CSB-MP875653HU |
|
IRF3 |
Recombinant Human Interferon regulatory factor 3 (IRF3) |
CSB-EP011818HU |
|
PRMT5 |
Recombinant Human Protein arginine N-methyltransferase 5 (PRMT5) |
CSB-MP018734HU |
|
RPS27L |
Recombinant Human 40S ribosomal protein S27-like (RPS27L) |
CSB-MP758272HU |
[1]RPS27L Enhances Myogenesis and Muscle Mass by Targeting IGF1 Through Liquid-Liquid Phase Separation.Adv Sci (Weinh),2025 Aug 31
[2]GPRC5B preserves a mature -cell state in obesity by controlling MafA expression.JCI Insight,2025 Sep 04
[3]Genetic suppression features ABHD18 as a Barth syndrome therapeutic target.Nature,2025 Sep 03
[4]STING signals to NF-B from late endolysosomal compartments using IRF3 as an adaptor.Nat Immunol,2025 Sep 19
[5]ABCA7 variants impact phosphatidylcholine and mitochondria in neurons.Nature,2025 Sep 10
[6]IL-25-induced memory type 2 innate lymphoid cells enforce mucosal immunity.Cell,2025 Sep 03
[7]Interferon-stimulated gene screening identifies CCND3 as a host restriction factor against emerging high-pathogenic bandaviruses.Nat Commun,2025 Aug 26
[8]PRMT5 encourages cell migration and metastasis of tongue squamous cell carcinoma through methylating ΔNp63α.Cell Death Differ,2025 Sep 06
[9]CDC42 supports hepatitis B virus entry by fostering NTCP to plasma membrane and macropinocytosis.EMBO Rep,2025 Sep 15
*免责声明:华美生物内容团队仅是分享和解读公开研究论文及其发现,本文仅作信息交流,文中观点不代表华美生物立场,请理解。