15 年
手机商铺
公司新闻/正文
412 人阅读发布时间:2025-09-19 10:12
靶点:IRAK4
应用:相关皮肤炎症的研究与治疗
来源:Discovery of Rigid Linker-Based IRAK4 PROTACs with Improved Metabolic Stability for the Treatment of Inflammatory Diseases.J Med Chem,2025 Aug 28

图源:10.1021/acs.jmedchem.5c01620[1]
海南大学刘进/黄玲团队联合南方医科大学陈建军在《Journal of Medicinal Chemistry》发表研究,报道了新型IRAK4降解剂FIP22的发现。该研究针对炎症关键靶点IRAK4,通过PROTAC技术设计并合成了一系列刚性连接链IRAK4降解剂。其中,FIP22展现出皮摩尔级降解效力(DC₅₀ = 3.2 nM),在特应性皮炎小鼠模型中显著缓解皮肤炎症,且安全性良好。研究还揭示了FIP22通过增强三元复合物稳定性实现高效降解的分子机制,为治疗IRAK4驱动的炎症疾病提供了新的候选药物。
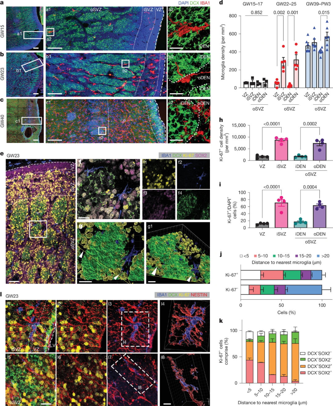
靶点:IGF1
应用:人类皮质抑制性回路的相关研究
来源:Microglia regulate GABAergic neurogenesis in prenatal human brain through IGF1.Nature,2025 Aug 06

图源:10.1038/s41586-025-09362-8[2]
加州大学旧金山分校Xianhua Piao和Diankun Yu团队在《Nature》发表研究,揭示小胶质细胞通过IGF1促进人类胎儿大脑中GABA能中间神经元的发生。研究发现,小胶质细胞在人类内侧神经节隆起(MGE)中富集于增殖区,通过IGF1–IGF1R信号促进GABA能前体细胞和神经母细胞的增殖,进而增加PV+/SST+中间神经元的生成。该研究结合人类组织学、单细胞转录组学证据,并利用“神经免疫类器官”模型进行功能验证,表明小胶质细胞在人类GABA能神经元发育中起关键作用,且这一机制在小鼠中并不保守。这一发现拓展了对小胶质细胞功能的理解,为研究人类皮质抑制性回路的构建提供了重要线索。
靶点:STUB1
应用:癌症免疫治疗
来源:A STUB1-CHIC2 complex inhibits CD8+T cells to restrain tumor immunity.Nat Immunol,2025 Sep

图源:10.1038/s41590-025-02231-6[3]
哈佛医学院团队在《Nature Immunology》发表研究,揭示STUB1蛋白通过干扰IL-27受体抑制CD8+ T细胞抗肿瘤功能。利用CRISPR筛选发现,敲除Stub1基因可显著增强CD8+ T细胞攻击肿瘤的能力,延长小鼠寿命。STUB1通过与CHIC2结合移除T细胞表面关键受体,减弱免疫激活信号。去除人类T细胞中的STUB1或CHIC2也能提升细胞因子受体水平。研究指出,开发STUB1-CHIC2通路抑制剂或不含STUB1的工程T细胞有望成为新的癌症免疫治疗策略,且可能降低全身抑制的毒性风险。
靶点:TCF19
应用:NK细胞抗病毒免疫疗法
来源:TCF19 drives a broad transcriptional program that potentiates optimal innate and adaptive functions of antiviral NK cells.Nat Immunol,2025 Sep

图源:10.1038/s41590-025-02238-z[4]
美国研究团队发现转录因子TCF19在NK细胞抗病毒免疫中的关键作用。通过构建TCF19敲除小鼠模型并感染MCMV病毒,研究证实:①TCF19在病毒感染早期显著上调;②TCF19缺失导致NK细胞克隆扩增能力受损、病毒载量升高;③机制上,TCF19通过直接调控钙信号传导(影响细胞毒性)和细胞周期进程(影响增殖)相关基因,协调NK细胞的先天杀伤功能与适应性免疫应答;④分子实验(CUT&RUN)显示TCF19结合靶基因启动子区域,调控细胞毒性、钙稳态及增殖通路。该研究揭示TCF19是NK细胞抗病毒效能的核心转录枢纽,为免疫疗法提供新靶点。
靶点:FOXA1
应用:前列腺癌的相关研究与治疗
来源:Divergent FOXA1 mutations drive prostate tumorigenesis and therapy-resistant cellular plasticity.Science,2025 Sep 04

图源:10.1126/science.adv2367[5]
美国密歇根大学团队在《Science》杂志发表研究,揭示了FOXA1基因两类功能性突变分别驱动前列腺癌的两种“恶性进化路径”。Class 1突变与p53失活协同作用,通过嵌合AR半增强子共激活mTORC1/2与致癌性AR信号通路,驱动雄激素依赖性腺癌形成;Class 2突变诱导腔面细胞可塑性转化,通过KLF5/AP-1新增强子环路,驱动前列腺癌向AR非依赖性、神经内分泌样状态转化,诱导治疗抵抗型前列腺癌。该研究为前列腺癌的异质性提供了机制解释,并为基于突变分类的个体化治疗奠定基础。
靶点:RKIP/PEBP1
应用:骨质疏松等骨代谢疾病治疗的新靶点
来源:RKIP regulates bone marrow macrophage differentiation to mediate osteoclastogenesis and H-type vessel formation.Nat Commun,2025 Aug 15

图源:10.1038/s41467-025-62972-8[6]
浙江大学医学院附属邵逸夫医院赵凤东教授团队在《Nature Communications》发表研究,揭示了Raf激酶抑制蛋白(RKIP)通过调控骨髓巨噬细胞分化命运来维持骨骼稳态的机制。研究发现,RKIP全身敲除可显著抑制小鼠骨吸收并促进骨形成,其机制在于RKIP通过与CDC42竞争性结合ARHGAP,抑制CDC42失活从而促进破骨细胞生成。此外,RKIP入核后可增加HIF-1α的降解,抑制促血管生成基因表达。RKIP的敲除或抑制剂处理可有效挽救卵巢切除诱导的骨丢失,为骨质疏松等骨代谢疾病的治疗提供了新靶点。
靶点:BRD9
应用:胶质母细胞瘤(GBM)溶瘤病毒疗法的研究
来源:BRD9 inhibition overcomes oncolytic virus therapy resistance in glioblastoma.Cell Rep Med,2025 Aug 19

图源:10.1016/j.xcrm.2025.102258[7]
谢琦等团队在《Cell Reports Medicine》发表研究,发现靶向BRD9可增强胶质母细胞瘤(GBM)溶瘤病毒疗法的疗效。研究通过CRISPR/Cas9筛选发现BRD9是调控溶瘤病毒oHSV1治疗效果的关键基因。敲除BRD9可显著促进oHSV1在胶质瘤细胞内的复制和杀伤作用。机制研究显示,BRD9通过调控NF-κB信号通路的RELA,促进抗病毒基因表达,抑制oHSV1复制。实验中,BRD9抑制剂IBRD9联合oHSV1治疗显著增强了抗肿瘤效果,且与免疫检查点抑制剂联用时,进一步延长了小鼠生存期。该研究为提升溶瘤病毒疗法在GBM中的疗效提供了重要理论依据。
靶点:PPP2R1A
应用:卵巢透明细胞癌患相关研究
来源:PPP2R1A mutations portend improved survival after cancer immunotherapy.Nature,2025 Aug

图源:10.1038/s41586-025-09203-8[8]
德克萨斯大学MD安德森癌症中心在《Nature》发表研究,发现PPP2R1A基因突变显著提高卵巢透明细胞癌患者接受免疫检查点抑制剂治疗后的生存率。PPP2R1A突变肿瘤在基线时即存在IFNγ通路激活,治疗后炎症反应增强,肿瘤微环境中记忆T细胞扩增。该研究还发现PPP2R1A在多种癌症中发挥重要作用,且相关专利涉及肿瘤、青光眼、自闭症等疾病领域。目前虽无直接靶向PPP2R1A的药物,但PP2A抑制剂的研发为其提供了潜在方向。PPP2R1A作为新兴靶标,其突变状态的预测价值及靶向药物开发展现出巨大潜力,未来需加速临床转化。
靶点:MMP9
应用:呼吸道合胞病毒(RSV)相关研究
来源:MMP-9 regulates disulphide isomerase activity of TGM2 to enhance fusion glycoprotein-mediated syncytium formation of respiratory syncytial virus.Protein Cell,2025 Aug 11

图源:10.1093/procel/pwaf063[9]
2025年8月11日,陈新文课题组在《Protein & Cell》发表研究,揭示了基质金属蛋白酶9(MMP-9)调控呼吸道合胞病毒(RSV)融合糖蛋白形成合胞体的新机制。研究发现,MMP-9在PVP375↓VR位点切割转谷氨酰胺酶2(TGM2),增强其二硫键异构酶活性,催化RSV融合糖蛋白(F)中的二硫键重排,促进F蛋白成熟,驱动合胞体形成。MMP-9抑制剂在体外和体内均能有效抑制RSV感染,降低病毒载量,缓解病理变化。MMP-9基因缺失显著降低RSV感染能力。该研究明确了MMP-9→TGM2→F信号轴在RSV复制中的关键作用,并验证了MMP-9作为潜在治疗靶点的可行性。
推荐产品
|
靶点 |
重组蛋白 |
货号 |
|
BRD9 |
Recombinant Human Bromodomain-containing protein 9 (BRD9) |
CSB-MP888000HU |
|
FOXA1 |
Recombinant Human Hepatocyte nuclear factor 3-alpha (FOXA1) |
CSB-EP008794HU |
|
IGF1 |
Recombinant Human Insulin-like growth factor I (IGF1) |
CSB-EP356436HU |
|
IRAK4 |
Recombinant Mouse Interleukin-1 receptor-associated kinase 4 (Irak4) |
CSB-EP011812MOa0 |
|
MMP9 |
Recombinant Human Matrix metalloproteinase-9 (MMP9), partial |
CSB-YP014679HU |
|
PEBP1 |
Recombinant Human Phosphatidylethanolamine-binding protein 1 (PEBP1) |
CSB-MP017766HU |
|
PPP2R1A |
Recombinant Human Serine/threonine-protein phosphatase 2A 65 kDa regulatory subunit A alpha isoform (PPP2R1A) |
CSB-EP018562HUa0 |
|
STUB1 |
Recombinant Human E3 ubiquitin-protein ligase CHIP (STUB1) |
CSB-EP892480HU |
|
TCF19 |
Recombinant Human Transcription factor 19 (TCF19) |
CSB-MP023295HU |
参考文献:
[1]Discovery of Rigid Linker-Based IRAK4 PROTACs with Improved Metabolic Stability for the Treatment of Inflammatory Diseases.J Med Chem,2025 Aug 28
[2]Microglia regulate GABAergic neurogenesis in prenatal human brain through IGF1.Nature,2025 Aug 06
[3]A STUB1-CHIC2 complex inhibits CD8+T cells to restrain tumor immunity.Nat Immunol,2025 Sep
[4]TCF19 drives a broad transcriptional program that potentiates optimal innate and adaptive functions of antiviral NK cells.Nat Immunol,2025 Sep
[5]Divergent FOXA1 mutations drive prostate tumorigenesis and therapy-resistant cellular plasticity.Science,2025 Sep 04
[6]RKIP regulates bone marrow macrophage differentiation to mediate osteoclastogenesis and H-type vessel formation.Nat Commun,2025 Aug 15
[7]BRD9 inhibition overcomes oncolytic virus therapy resistance in glioblastoma.Cell Rep Med,2025 Aug 19
[8]PPP2R1A mutations portend improved survival after cancer immunotherapy.Nature,2025 Aug
[9]MMP-9 regulates disulphide isomerase activity of TGM2 to enhance fusion glycoprotein-mediated syncytium formation of respiratory syncytial virus.Protein Cell,2025 Aug 11
*免责声明:华美生物内容团队仅是分享和解读公开研究论文及其发现,本文仅作信息交流,文中观点不代表华美生物立场,请理解。