15 年
手机商铺
公司新闻/正文
476 人阅读发布时间:2025-09-12 11:25
应用:高血压治疗
来源:GPR146 Facilitates Blood Pressure Elevation and Vascular Remodeling via PIEZO1.Circ Res,2025 Jul 10

图源:10.1161/CIRCRESAHA.125.326288[1]
首都医科大学附属北京安贞医院蔡军教授团队在《Circulation Research》上发表研究,揭示静水压敏感型受体GPR146通过PIEZO1调节血压和血管重塑。研究发现,GPR146在血管平滑肌细胞中过表达会显著升高血压,促进血管收缩和重塑。GPR146激活下游Gαs-cAMP-CREB信号通路,调控机械感受器PIEZO1的表达。平滑肌特异性PIEZO1敲除可抑制GPR146的作用。使用GPR146中和抗体可显著降低高血压小鼠的血压和重塑病理表型。该研究为高血压治疗提供了新的靶点和策略。
靶点:SLC15A4
应用:肿瘤免疫治疗
来源:Development of conformation-selective antibodies targeting human SLC15A4.Nat Commun,2025 Aug 08

图源:10.1038/s41467-025-62759-x[2]
中国科学院生物物理所高璞/张立国团队与北京理工大学高昂团队合作,在《Nature Communications》发表研究,开发出靶向人源SLC15A4的两种构象选择性抗体。SLC15A4是内溶酶体膜上的质子偶联转运蛋白,调控TLR7/8/9信号通路,影响免疫反应。研究团队通过免疫原设计和单细胞BCR测序,筛选出特异性识别SLC15A4激活态和非激活态的抗体107和235。这两种抗体通过干扰TASL结合,差异化调控TLR7/8/9信号通路,为自身免疫疾病和肿瘤免疫治疗提供了新思路。
靶点:FCN-A
应用:过敏性哮喘的治疗
来源:Ficolin-A Protects Against Allergic Asthma via Suppressing ILC2-Drived Type 2 Inflammation.Allergy,2025 Jul 25

图源:10.1111/all.16661[3]
武汉大学医学院章晓联教授团队与浙江大学医学院高亚东教授合作,在《Allergy》杂志发表研究,揭示纤维胶凝蛋白Ficolin-2/A通过抑制ILC2的功能在过敏性哮喘中发挥保护作用。研究发现,过敏性哮喘患者血清中FCN-2水平显著低于健康人群,且与2型炎症标志物呈负相关。小鼠模型实验表明,FCN-A缺失会加剧HDM诱导的哮喘病理特征,包括肺部炎症、粘液分泌增加和ILC2数量及功能增强。外源补充FCN-A可显著改善哮喘病理特征,抑制ILC2相关炎症因子水平,治疗效果与地塞米松相当。该研究为过敏性哮喘的治疗提供了新的靶点和理论依据。
靶点:ARHGAP45
应用:急性髓系白血病等血液肿瘤的精准治疗
来源:Systematic evaluation of GAPs and GEFs identifies a targetable dependency for hematopoietic malignancies.Cancer Discov,2025 Aug 12

图源:10.1158/2159-8290.CD-25-0299[4]
纪念斯隆凯瑟琳癌症研究所与宾夕法尼亚大学合作,在《Cancer Discovery》发表研究,发现造血系统特异性靶点ARHGAP45,并开发创新免疫治疗策略。研究通过CRISPR筛选发现ARHGAP45在血液肿瘤中特异性高表达且为必需基因,其缺失导致AML细胞分化阻滞和细胞周期停滞,但不影响正常造血干细胞。ARHGAP45通过抑制RhoA活性发挥功能,且其缺失会代偿性激活CDC42通路。基于此,研究团队开发了新型TCR-CAR T细胞疗法,显著提高了对AML细胞的杀伤效率,并结合CDC42抑制剂开发联合治疗方案,显著提升小鼠生存率。该研究为急性髓系白血病等血液肿瘤的精准治疗提供了新靶点和策略。
靶点:PLEKHA1、TACC2
应用:食管鳞状细胞癌的治疗
来源:The PLEKHA1-TACC2 fusion gene drives tumorigenesis via vascular mimicry formation in esophageal squamous-cell carcinoma.Cell Death Differ,2025 Jul 05

图源:10.1038/s41418-025-01536-1[5]
中山大学肿瘤防治中心钟茜、曾木圣教授团队在《Cell Death and Differentiation》发表研究,发现食管鳞状细胞癌(ESCC)中高频存在的致癌融合基因PLEKHA1-TACC2(PT)。该基因通过稳定EphA2蛋白激活AKT/MMP2信号通路,显著促进肿瘤血管拟态(VM)形成,与不良预后相关。研究显示,PT阳性患者的总生存期显著缩短。靶向抑制EphA2(如使用达沙替尼、瑞戈非尼)可有效阻断PT阳性肿瘤的VM形成和进展。PT融合基因可作为ESCC的独立预后标志物,相关药物有望为ESCC精准治疗提供新策略。
靶点:Zbtb16
应用:心血管前体细胞的研究
来源:Zbtb16 determines the fate plasticity of cardiovascular progenitors through IGF2BP3-mediated mRNA stabilization. Cell Rep,2025 Aug 26

图源:10.1016/j.celrep.2025.116127[6]
同济大学生命科学与技术学院郭旭东教授和康九红教授课题组在《Cell Reports》发表研究,揭示锌指结构蛋白Zbtb16在心血管前体细胞(CP)亚群命运可塑性中的关键调控作用。研究利用单细胞转录组测序技术,发现Zbtb16是异质化CP亚群分化命运转变的核心调控因子。Zbtb16缺失导致早期CP更倾向于分化为内皮细胞/心脏成纤维细胞相关亚群,而非心肌细胞相关亚群。机制上,Zbtb16通过结合m6A阅读蛋白IGF2BP3,调控关键转录本(如Mef2c和Tnnt2)的稳定性,推动早期CP向心肌细胞亚群的命运决定。该研究为理解心血管谱系发育和精准调控CP分化提供了新的理论依据。
靶点:METTL5
应用:男性不育的诊断和治疗
来源:METTL5 deficiency induces oligoasthenoteratozoospermia via impaired 18S rRNA m6A methylation in humans and mice.Mol Ther,2025 Aug 08

图源:10.1016/j.ymthe.2025.08.009[7]
广州医科大学陈浩教授、四川大学许文明教授、中山大学林水宾教授和中南大学谭跃球教授课题组合作,在《Molecular Therapy》发表研究,揭示核糖体RNA甲基化酶METTL5缺失导致男性少弱畸形精子症(OAT)的分子机制。研究发现,METTL5突变与男性不育相关,其缺失导致18S rRNA的m6A修饰显著降低,影响精子发生过程中的基因表达调控。通过小鼠模型和临床样本分析,发现METTL5缺失的精子可通过单精子注射技术(ICSI)实现成功妊娠。该研究为男性不育的诊断和治疗提供了新的潜在靶点。
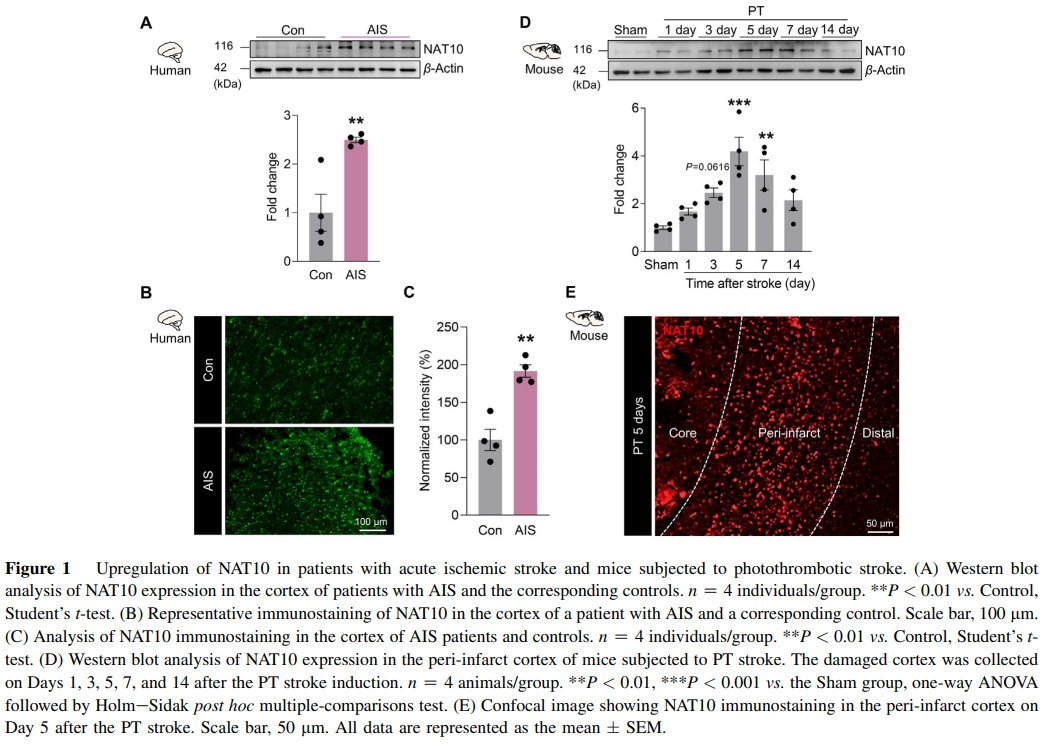
靶点:NAT10
应用:缺血性卒中的治疗
来源:NAT10 inhibition alleviates astrocyte autophagy by impeding ac4C acetylation of Timp1 mRNA in ischemic stroke.Acta Pharm Sin B,2025 May

图源:10.1016/j.apsb.2025.03.042[8]
徐州医科大学潘志强团队在《Acta Pharmaceutica Sinica B》发表研究,揭示NAT10通过调控RNA的ac4C修饰影响缺血性卒中后星形胶质细胞的自噬,有望成为治疗新靶点。研究发现,缺血性卒中患者和模型小鼠中NAT10表达显著升高,其抑制剂remodelin可减轻梗死面积并促进功能恢复。机制上,NAT10通过ac4C修饰Timp1 mRNA,上调TIMP1蛋白,激活自噬,加重神经毒性。通过AAV病毒特异性敲低星形胶质细胞中的NAT10或Timp1,可显著改善卒中小鼠的神经功能恢复。该研究为缺血性卒中的治疗提供了新的分子机制和潜在靶点。
推荐产品
|
靶点 |
重组蛋白 |
货号 |
|
ARHGAP45 |
Recombinant Human Minor histocompatibility protein HA-1 (HMHA1), partial |
CSB-MP838794HU |
|
FCN2 |
Recombinant Human Ficolin-2 (FCN2) |
CSB-EP620881HU |
|
GPR146 |
Recombinant Human Probable G-protein coupled receptor 146 (GPR146) |
CSB-CF850271HU |
|
METTL5 |
Recombinant Human Methyltransferase-like protein 5 (METTL5) |
CSB-MP873639HU |
|
NAT10 |
Recombinant Human N-acetyltransferase 10 (NAT10), partial |
CSB-MP863939HU |
|
PLEKHA1 |
Recombinant Human Pleckstrin homology domain-containing family A member 1 (PLEKHA1) |
CSB-MP864016HU |
|
SLC15A4 |
Recombinant Human Solute carrier family 15 member 4 (SLC15A4), partial |
CSB-MP843279HU |
|
TACC2 |
Recombinant Human Transforming acidic coiled-coil-containing protein 2 (TACC2), partial |
CSB-MP023066HU |
|
Zbtb16 |
Recombinant Human Zinc finger and BTB domain-containing protein 16 (ZBTB16 PLZF ZNF145) |
CSB-YP963100HU |
参考文献:
[1]GPR146 Facilitates Blood Pressure Elevation and Vascular Remodeling via PIEZO1.Circ Res,2025 Jul 10
[2]Development of conformation-selective antibodies targeting human SLC15A4.Nat Commun,2025 Aug 08
[3]Ficolin-A Protects Against Allergic Asthma via Suppressing ILC2-Drived Type 2 Inflammation.Allergy,2025 Jul 25
[4]Systematic evaluation of GAPs and GEFs identifies a targetable dependency for hematopoietic malignancies.Cancer Discov,2025 Aug 12
[5]The PLEKHA1-TACC2 fusion gene drives tumorigenesis via vascular mimicry formation in esophageal squamous-cell carcinoma.Cell Death Differ,2025 Jul 05
[6]Zbtb16 determines the fate plasticity of cardiovascular progenitors through IGF2BP3-mediated mRNA stabilization. Cell Rep,2025 Aug 26
[7]METTL5 deficiency induces oligoasthenoteratozoospermia via impaired 18S rRNA m6A methylation in humans and mice.Mol Ther,2025 Aug 08
[8]NAT10 inhibition alleviates astrocyte autophagy by impeding ac4C acetylation of Timp1 mRNA in ischemic stroke.Acta Pharm Sin B,2025 May
*免责声明:华美生物内容团队仅是分享和解读公开研究论文及其发现,本文仅作信息交流,文中观点不代表华美生物立场,请理解。