15 年
手机商铺
公司新闻/正文
355 人阅读发布时间:2025-09-26 09:54
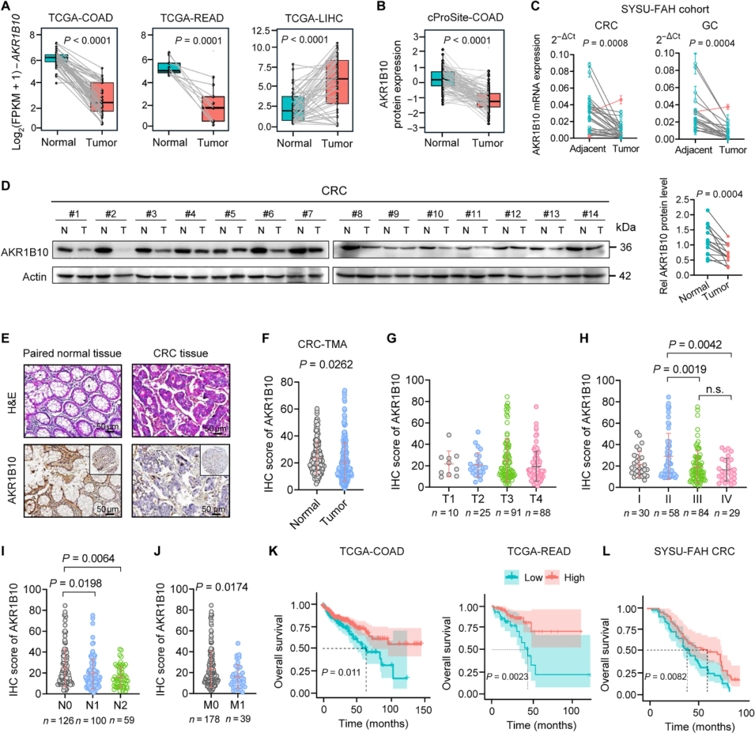
靶点:AKR1B10
应用:结直肠癌(CRC)肝转移相关研究
来源:AKR1B10 dictates c-Myc stability to suppress colorectal cancer metastasis via PP2A nitration.Sci Adv, 2025 Aug 22

图源:10.1126/sciadv.adv6937[1]
中山大学附属第一医院宋梅团队与厦门大学附属翔安医院何伟玲团队在《Science Advances》上发表研究成果,揭示了醛酮还原酶1B10(AKR1B10)在结直肠癌(CRC)肝转移中的关键作用。AKR1B10在CRC中低表达,其缺失会导致ROS水平上升,诱导蛋白磷酸酶2A(PP2A)的调节亚基B56α硝基化,抑制PP2A活性,增强c-Myc蛋白稳定性,激活下游整合素信号通路,促进肿瘤细胞转移。研究还发现靶向激活PP2A可有效抑制AKR1B10缺失型CRC的转移,为精准抗癌策略提供了理论依据。
靶点:ISG15
应用:肝纤维化治疗
来源:ISG15 deficiency in hepatic stellate cells promotes TGFβ2-induced liver fibrosis by counteracting CREB1 ISGylation.Gut,2025 Aug 17

图源:10.1136/gutjnl-2025-335327[2]
华中科技大学同济医学院附属同济医院陈孝平/陈倩/赵健萍/梁慧芳/袁月团队在《Gut》发表研究,揭示干扰素刺激基因15(ISG15)在肝纤维化中的作用机制。研究发现,ISG15在肝纤维化肝组织和激活的肝星状细胞(HSC)中显著下调,其缺失会加剧肝纤维化。机制上,ISG15通过ISGylation修饰转录因子CREB1的Lys-304/305位点,抑制其活性,减少CREB1与TGFβ2启动子结合,抑制TGFβ2/SMAD2信号通路激活。恢复ISG15表达或使用CREB1抑制剂666-15可显著减轻纤维化程度,为肝纤维化治疗提供了新靶点和策略。
靶点:RAD18
应用:RNA病毒感染及自身免疫性疾病治疗的潜在靶点
来源:E3 ligase RAD18 targets phosphorylated IRF3 to terminate IFNB1 transcription.Nat Immunol,2025 Sep

图源:10.1038/s41590-025-02256-x[3]
浙江大学医学院陈玮/附属第二医院韩伟团队在《Nature Immunology》发表研究,揭示E3泛素酶RAD18通过识别磷酸化IRF3(p-IRF3),促其泛素化和自噬降解,终止IFNB1转录,避免过量I型干扰素及炎症反应。RAD18在p-IRF3的Lys193位点添加多聚泛素化链,使其从IFNB启动子解离并被降解。实验显示,RAD18敲除小鼠因IFNβ过量产生而抵抗病毒感染;在H1N1感染的人巨噬细胞及系统性红斑狼疮患者单核细胞中,RAD18与p-IRF3及IFNB1 mRNA水平负相关。RAD18可作为RNA病毒感染及自身免疫性疾病治疗的潜在靶点。
靶点:POM121
应用:前列腺癌治疗
来源:Off-pore nucleoporin sPOM121 transcriptionally propels-Catenin driven tumor progression and immune escape in prostate cancer.Cancer Discov,2025 Jul 28

图源:10.1158/2159-8290.CD-25-0629[4]
美国梅奥诊所Veronica Rodriguez-Bravo团队在《Cancer Discovery》发表研究,揭示核孔蛋白sPOM121在前列腺癌中的关键作用。研究发现sPOM121在转移性前列腺癌中显著高表达,通过与SMARCA5结合,激活β-连环蛋白等致癌信号通路,驱动肿瘤进展和免疫逃逸。实验中,sPOM121缺失的前列腺癌细胞在小鼠体内肿瘤负荷显著降低,小鼠存活率提高。sPOM121通过其FG重复序列形成动态转录枢纽,调控WNT/β-catenin通路,增强癌细胞侵袭性和干细胞特性,并抑制CD8+ T细胞浸润。联合β-catenin抑制剂可恢复免疫疗效,为前列腺癌治疗提供了新靶点和策略。
靶点:AURKB
应用:晚期胃肠间质瘤(GIST)的新型治疗靶点
来源:Integrated Screens Identify AURKB Dependency in Advanced Gastrointestinal Stromal Tumors.J Exp Med,2025 Nov 03

图源:10.1084/jem.20250256[5]
中国科学院上海营养与健康研究所王跃祥团队和上海交通大学附属仁济医院汪明团队在《Journal of Experimental Medicine》发表研究,揭示极光激酶B(AURKB)是晚期胃肠间质瘤(GIST)的新型治疗靶点。研究通过多组学筛选、CRISPR筛选和高通量化合物筛选,发现AURKB在高危及转移GIST中显著高表达,且由转录因子FOXM1调控。AURKB通过稳定ATAD2蛋白,抑制其泛素化降解,增强染色质开放性,促进DNA损伤修复相关基因的转录,维持肿瘤细胞的恶性表型。AURKB特异性抑制剂AZD1152在多种耐药GIST模型中表现出显著的抑瘤效果,且安全性良好。该研究为AURKB抑制剂的临床转化提供了理论依据,也为克服激酶抑制剂耐药提供了新策略。
靶点:CFAP36
应用:靶向治疗纤毛相关疾病
来源:A conserved mechanism for the retrieval of polyubiquitinated proteins from cilia.Cell,2025 Aug 18

图源:10.1016/j.cell.2025.07.043[6]
美国哈佛医学院Alan Brown团队在《Cell》杂志发表研究,揭示了纤毛内多聚泛素化蛋白逆向转运的新因子CFAP36。该研究发现,CFAP36与小GTP酶蛋白ARL3协同作用,能够结合多聚泛素化蛋白,并将其偶联到逆向内纤毛转运(IFT)列车上,参与货物蛋白的转运。CFAP36的N端含有一个BART样结构域,可与ARL3高亲和性结合,而ARL3与纤毛IFT列车转运功能密切相关。通过多学科方法,研究人员利用两种单细胞生物C. reinhardtii和Leishmania tarentolae作为研究对象,分离高纯度的鞭毛样本提取物,鉴定出CFAP36能够结合多聚泛素链,并通过关键结构域UIM-1和α6实现结合。Cfap36基因敲除导致纤毛中K63-连接的多聚泛素链、Hh信号通路蛋白SMO和GPR161积聚增加,且影响其从纤毛向外的转运。该研究为纤毛功能的深入理解以及靶向治疗纤毛相关疾病提供了新的思路和靶点。
靶点:PTPN12
应用:三阴性乳腺癌(TNBC)相关治疗
来源:Integrative proteogenomics and forward genetics reveals a novel mitotic vulnerability in triple-negative breast cancer.Cancer Discov,2025 Aug11

图源:10.1158/2159-8290.CD-23-1173[7]
美国贝勒医学院Thomas F. Westbrook团队在《Cancer Discovery》发表研究,揭示PTPN12缺失通过扰乱细胞周期和纺锤体检查点,使三阴性乳腺癌(TNBC)对紫杉醇更敏感。PTPN12是一种蛋白酪氨酸磷酸酶,约30%的TNBC中因突变或表达缺失而失活。PTPN12缺失导致CDK2-Y15磷酸化增加,抑制CDK2活性,使APCFZR1泛素连接酶复合体持续激活,过早降解PLK1、AURKB等关键有丝分裂蛋白,导致染色体不稳定性显著增加。实验显示,PTPN12缺失的TNBC模型对紫杉醇治疗更敏感,且临床数据分析表明PTPN12低表达的TNBC患者在接受紫杉醇治疗时生存获益更显著。这一发现为精准选择紫杉醇受益患者提供了潜在生物标志物。
靶点:XPR1
应用:脑钙化、肿瘤等疾病的研究及治疗
来源:KIDINS220 and InsP8 safeguard the stepwise regulation of phosphate exporter XPR1.Mol Cell,2025 Sep 04

图源:10.1016/j.molcel.2025.08.003[8]
中国科学院上海有机化学研究所张一小团队联合多国研究团队在《Molecular Cell》发表研究,揭示了脑钙化关键蛋白XPR1的调控机制。XPR1是人体wei一已知的磷酸盐外排蛋白,其功能异常与多种疾病密切相关。研究通过结构解析、功能研究和计算模拟等手段,发现了XPR1的“key-to-locks”活性调控方式和“knock-kiss-kick”磷酸转运外排机制。XPR1的激活需要依次解除由KIDINS220、α1螺旋、C-loop和TM9b螺旋等形成的多重限制,从而实现孔道开放。此外,研究还解析了原发性家族性脑钙化症相关突变的致病机理,并发现了磷酸外排同源蛋白XPR1、PXo、PHO1在进化上的保守性和差异性。这些发现为理解人类磷酸盐稳态提供了分子基础,也为脑钙化、肿瘤等疾病的致病机理研究及潜在干预策略开辟了新方向。
靶点:FBXL12
应用:靶向小胶质细胞的瘢痕抑制
来源:F-box/LRR-repeat protein 12 reorchestrated microglia to inhibit scarring and achieve adult spinal cord injury repair.Signal Transduct Target Ther,2025 Aug 20

图源:10.1038/s41392-025-02354-0[9]
同济大学程黎明、高绍荣、朱融融团队在《Signal Transduction and Targeted Therapy》发表研究,揭示脊髓损伤修复新机制。通过多组学联合分析发现,m6A甲基化修饰在损伤后主导mRNA修饰,Fbxl12作为关键靶基因被特异性增强。激活的小胶质细胞中,m6A修饰促进FBXL12合成,过表达该基因可使小胶质细胞呈现"无瘢痕愈合"表型,减少70%瘢痕面积,促进轴突再生超2.4毫米并重建神经环路。机制层面,FBXL12通过K63泛素化稳定MYH14蛋白,重构细胞骨架促进迁移。该研究首次建立m6A-FBXL12-MYH14调控轴,为靶向小胶质细胞的瘢痕抑制策略提供理论依据,联合疗法有望进一步提升脊髓损伤功能恢复效果。
靶点:IMPACT
应用:抗癌药物研发
来源:Expression of IMPACT curtails metabolic plasticity and augments NK cell killing to abrogate metastatic growth.Cancer Discov,2025 Jul 31

图源:10.1158/2159-8290.CD-24-1055[10]
美国国立卫生研究院Jonathan M. Hernandez团队在《Cancer Discovery》发表研究,揭示IMPACT蛋白通过抑制GCN1,抑制癌细胞的代谢适应性和免疫逃逸能力,从而阻止癌细胞转移。研究发现,GCN1在高度转移的胰腺癌细胞中表达水平较高,通过激活ATF4信号通路,帮助癌细胞在低营养环境下存活并逃避免疫攻击。IMPACT蛋白能结合并抑制GCN1功能,增强癌细胞表面的免疫识别分子,使癌细胞更容易被NK细胞和T细胞杀伤。临床数据显示,转移性肿瘤的IMPACT表达水平显著低于原发肿瘤,且IMPACT低表达的患者生存率更差。该研究为开发新型抗癌药物提供了理论依据。
推荐产品
|
靶点 |
重组蛋白 |
货号 |
|
AKR1B10 |
Recombinant Human Aldo-keto reductase family 1 member B10 (AKR1B10) |
CSB-EP001540HU |
|
AURKB |
Recombinant Human Aurora kinase B (AURKB) |
CSB-MP002458HU |
|
CFAP36 |
Recombinant Human Coiled-coil domain-containing protein 104 (CCDC104) |
CSB-MP846623HU |
|
FBXL12 |
Recombinant Human F-box/LRR-repeat protein 12 (FBXL12) |
CSB-MP878914HU |
|
IMPACT |
Recombinant Human Protein IMPACT (IMPACT) |
CSB-MP889191HU |
|
ISG15 |
Recombinant Human Ubiquitin-like protein ISG15 (ISG15) |
CSB-YP011843HU |
|
POM121 |
Recombinant Human Nuclear envelope pore membrane protein POM 121 (POM121), partial |
CSB-MP846630HU |
|
PTPN12 |
Recombinant Human Tyrosine-protein phosphatase non-receptor type 12 (PTPN12) |
CSB-MP019026HU |
|
RAD18 |
Recombinant Human E3 ubiquitin-protein ligase RAD18 (RAD18) |
CSB-EP889102HU |
|
XPR1 |
Recombinant Human Solute carrier family 53 member 1 (XPR1), partial |
CSB-MP871381HU |
参考文献:
[1]AKR1B10 dictates c-Myc stability to suppress colorectal cancer metastasis via PP2A nitration.Sci Adv, 2025 Aug 22
[2]ISG15 deficiency in hepatic stellate cells promotes TGFβ2-induced liver fibrosis by counteracting CREB1 ISGylation.Gut,2025 Aug 17
[3]E3 ligase RAD18 targets phosphorylated IRF3 to terminate IFNB1 transcription.Nat Immunol,2025 Sep
[4]Off-pore nucleoporin sPOM121 transcriptionally propels-Catenin driven tumor progression and immune escape in prostate cancer.Cancer Discov,2025 Jul 28
[5]Integrated Screens Identify AURKB Dependency in Advanced Gastrointestinal Stromal Tumors.J Exp Med,2025 Nov 03
[6]A conserved mechanism for the retrieval of polyubiquitinated proteins from cilia.Cell,2025 Aug 18
[7]Integrative proteogenomics and forward genetics reveals a novel mitotic vulnerability in triple-negative breast cancer.Cancer Discov,2025 Aug 11
[8]KIDINS220 and InsP8 safeguard the stepwise regulation of phosphate exporter XPR1.Mol Cell,2025 Sep 04
[9]F-box/LRR-repeat protein 12 reorchestrated microglia to inhibit scarring and achieve adult spinal cord injury repair.Signal Transduct Target Ther,2025 Aug 20
[10]Expression of IMPACT curtails metabolic plasticity and augments NK cell killing to abrogate metastatic growth.Cancer Discov,2025 Jul 31
*免责声明:华美生物内容团队仅是分享和解读公开研究论文及其发现,本文仅作信息交流,文中观点不代表华美生物立场,请理解。