15 年
手机商铺
公司新闻/正文
301 人阅读发布时间:2025-08-22 09:48
靶点:RIPK4
应用:巴索卡-帕帕斯综合征(BPS)的研究
来源:RIPK4-mediated MFN2 degradation drives osteogenesis through mitochondrial fragmentation and restricts myelopoiesis by blocking mitochondrial transfer.Nat Commun,2025 Jul 19

图源:10.1038/s41467-025-61808-9[1]
2025年7月24日,国家骨科医学中心上海市第六人民医院张长青团队联合上海交通大学医学院钟清教授团队在《Nature Communications》发表文章,揭示RIPK4基因突变导致的骨骼系统异常机制。研究发现,RIPK4通过MFN2介导的线粒体动态平衡调控骨形成和骨髓发生。RIPK4缺失会扰乱线粒体动力学,导致骨生成受损和髓系偏性造血,引发严重骨骼异常。该研究为巴索卡-帕帕斯综合征(BPS)提供了新的理论依据,强调线粒体在骨稳态中的重要作用。
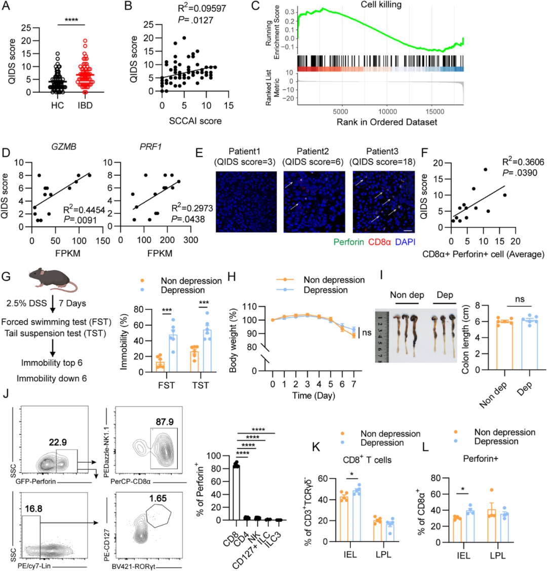
靶点:CXCL9
应用:IBD伴发抑郁的治疗
来源:Perforin Generated by CD8+ T Cells Exacerbates IBD-Induced Depression by Promoting CXCL9 Production in Intestinal Epithelial Cells.Gastroenterology,2025 Aug

图源:10.1053/j.gastro.2025.02.036[2]
2025年7月24日,首都医科大学附属北京朝阳医院张栋教授、附属北京友谊医院田丹和宗晔副教授团队在《Gastroenterology》发表封面文章,揭示炎症性肠病(IBD)伴发抑郁的肠-脑轴免疫调控新机制。研究发现,IBD患者及动物模型中,CD8⁺ T细胞产生的穿孔素与抑郁严重程度密切相关。机制研究表明,穿孔素通过刺激肠上皮细胞产生CXCL9,引发海马神经元内质网应激,加重抑郁。CXCL9中和抗体可显著缓解抑郁样行为,但对结肠炎无影响。该研究为IBD伴发抑郁的治疗提供了新的靶点和理论基础。
靶点:IGF2BP2
应用:血小板减少症的治疗及体外血小板生成的新靶点
来源:CircFUT8 promotes proplatelet formation by interacting with IGF2BP2 and stabilizing TNS1 mRNA in megakaryocytes.Blood,2025 Jul 23

图源:10.1182/blood.2025028527[3]
2025年7月23日,陆军军医大学陆军特色医学中心输血医学科文爱清团队在《Blood》发表研究,揭示环形RNA circFUT8在血小板生成中的重要作用。研究发现,circFUT8在巨核细胞分化过程中表达上调,通过与RNA结合蛋白IGF2BP2相互作用,稳定细胞骨架相关基因TNS1的mRNA,促进前血小板形成和血小板生成。体内实验表明,circFUT8的敲低会减少血小板数量,而其过表达则加速血小板恢复。该研究为血小板减少症的治疗及体外血小板生成提供了新靶点和策略,有助于解决临床血小板短缺问题。
靶点:PCDH10
应用:开发针对甲病毒的广谱抗病毒
来源:Structural basis for engagement of Western Equine Encephalitis Virus with the PCDH10 receptor.Nat Commun,2025 Jul 08

图源:10.1038/s41467-025-61659-4[4]
2025年7月8日,清华大学娄智勇教授、饶子和院士团队与中国科学院武汉病毒研究所王延轶研究员团队合作在《Nature Communications》发表研究,解析了西部马脑炎病毒(WEEV)与其关键受体原钙黏蛋白10(PCDH10)的结合机制。研究通过冷冻电镜技术解析了WEEV病毒样颗粒与PCDH10胞外区的高分辨率结构,揭示了病毒与受体相互作用的精细结构基础。关键残基的鉴定和功能验证表明,PCDH10上的某些氨基酸残基在病毒入侵过程中起关键作用。此外,研究还解释了WEEV历史分离株丧失结合人类受体的现象,并揭示了跨物种传播的分子机制。这些发现为开发针对甲病毒的广谱抗病毒策略提供了重要理论依据。
靶点:GPR3
应用:多种神经退行性疾病的研究
来源:Allosteric modulation of dimeric GPR3 by ligands in the dimerization interface.eLife,2025 July 21

图源:doi.org/10.7554/eLife.107185.1[5]
2025年7月21日,北京生命科学研究所郑三多实验室在《eLife》发表研究,揭示A类孤儿受体GPR3的二聚化特性及其变构调节机制。研究通过冷冻电镜技术解析了GPR3与Gs蛋白复合物的活化态和非活化态结构,发现GPR3以单体和二聚体形式共存,二聚体界面由TM5和TM6跨膜螺旋构成,且二聚体形态具有功能抑制作用。此外,研究发现小分子药物AF64394可选择性地插入GPR3二聚体界面,破坏其与Gαs蛋白的相互作用,降低Gs偶联效率,并促进二聚化。GPR3与多种神经退行性疾病相关,该研究为开发相关疾病的新疗法提供了重要结构基础。
靶点:TBK1
应用:开发增强宿主免疫的新型抗真菌策略的潜在靶点
来源:TBK1 phagosomal recruitment enhances antifungal immunity via positive feedback regulation with SRC.Cell Rep,2025 Jul 22

图源:10.1016/j.celrep.2025.115972[6]
2025年7月23日,山东大学基础医学院高成江和陈恬团队在《Cell Reports》发表研究,揭示了TANK结合激酶1(TBK1)在抗真菌免疫中的新机制。研究发现,TBK1在白念珠菌感染后被特异性募集至吞噬体膜,依赖于酪氨酸激酶SRC和蛋白酪氨酸磷酸酶SHP2的协同作用。TBK1激活后,通过正反馈机制磷酸化SRC的Ser17位点,增强吞噬体内的信号转导,放大抗真菌免疫反应。缺失TBK1的小鼠在侵袭性白念珠菌感染模型中表现出更高的真菌负荷和更低的生存率。该研究为开发增强宿主免疫的新型抗真菌策略提供了理论基础与潜在靶点。
靶点:DNMT3A
应用:克隆性造血和血液肿瘤的研究
来源:Non-canonical functions of DNMT3A in hematopoietic stem cells regulate telomerase activity and genome integrity.Cell Stem Cell,2025 Aug 07

图源:10.1016/j.stem.2025.06.010[7]
2025年7月23日,美国华盛顿大学医学院Grant A. Challen团队在《Cell Stem Cell》发表研究,揭示了DNA甲基转移酶DNMT3A在造血干细胞(HSC)中的非经典功能。研究发现,DNMT3A缺失的HSC表现出自我更新增强和分化受阻,但其全基因组DNA甲基化水平仅轻微下降,且与基因表达异常无直接关联。通过小鼠模型实验,研究人员发现DNMT3A具有调节端粒长度和基因组稳定性的非经典功能,这些功能是限制HSC功能潜能的关键。DNMT3A缺失可上调端粒酶活性并维持端粒长度,同时抑制端粒功能障碍引发的DNA损伤反应(DDR)。这些发现表明,DNMT3A通过非经典机制调控HSC的命运,为理解克隆性造血和血液肿瘤的发生提供了新视角。
靶点:YTHDC1
应用:肾癌靶向治疗
来源:YTHDC1 lactylation regulates its phase separation to enhance target mRNA stability and promote RCC progression.Mol Cell,2025 Jul 17

图源:10.1016/j.molcel.2025.06.017[8]
2025年7月17日,首都医科大学基础医学院郑君芳团队在《Molecular Cell》杂志发表封面文章,揭示了YTHDC1乳酸化在肾癌进展中的新机制。研究发现,低氧环境下,p300介导YTHDC1第82位赖氨酸乳酸化,增强其相分离能力,形成核内凝聚体,保护致癌mRNA(如BCL2和E2F2)免受降解,从而促进肾癌细胞增殖和侵袭。该研究提出了“代谢 - 修饰 - 相分离 - 转录调控”闭环模型,为肾癌靶向治疗提供了新方向。
靶点:GSDMC
应用:抗寄生虫治疗
来源:Gasdermin C cleavage by Cathepsin S modulates Rab7 vesicles in intestinal epithelial cells to amplify anti-helminth immunity.Immunity,2025 Jul 16

图源:10.1016/j.immuni.2025.06.018[9]
2025年7月22日,匹兹堡大学医学院丘清勇博士和巩乙南博士团队在《Immunity》发表研究,揭示肠道蛋白GSDMC在II型免疫反应中的关键作用。研究发现,巴西日圆线虫感染可诱导肠道上皮细胞中GSDMC表达量增加百倍以上。GSDMC被蛋白酶CTSS切割后,不引发细胞焦亡,而是通过在Rab7囊泡上穿孔,破坏内体功能,限制脂滴再利用和脂质免疫调节因子(如前列腺素D2)的合成,从而增强II型免疫反应,帮助机体清除寄生虫。该研究不仅揭示了GSDMC的免疫调节机制,还为抗寄生虫治疗提供了新思路,例如联合使用COX抑制剂和传统打虫药,可能通过提升机体免疫力来协同驱虫。
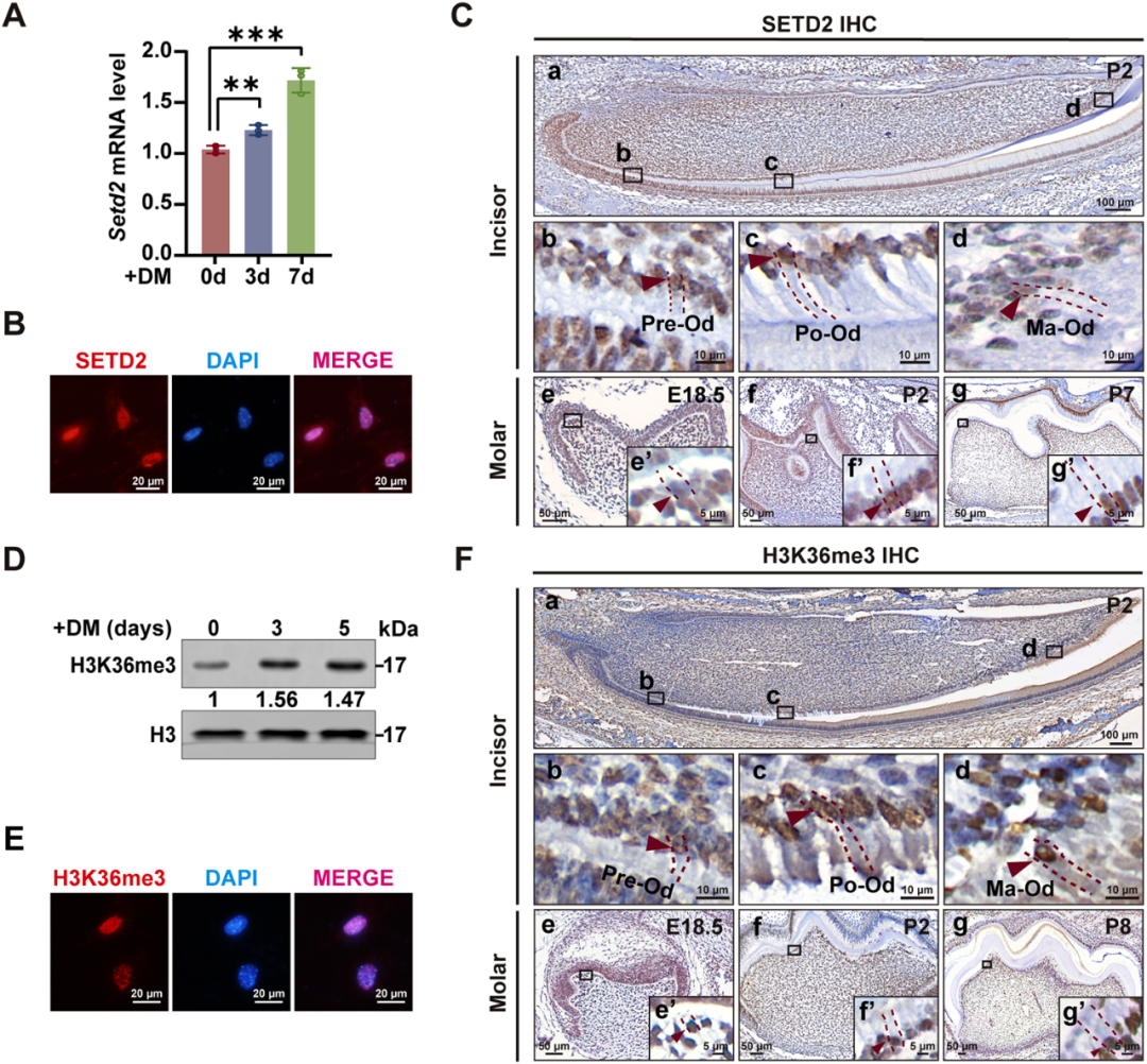
靶点:SETD2
应用:牙本质发育的分子机制相关口腔疾病的治疗
来源:H3K36me3 modification by SETD2 is essential for Col11a2 and Sema3e transcription to maintain dentinogenesis in mice.Development,2025 Jul 15

图源:10.1242/dev.204352[10]
2025年7月22日,武汉大学口腔医学院袁国华教授团队在《Development》期刊发表研究,揭示了组蛋白甲基转移酶SETD2在牙本质生成中的调控机制。研究发现,SETD2通过H3K36me3修饰调控Col11a2和Sema3e基因的转录,激活AKT1信号通路,从而维持成牙本质细胞的分化及其功能。这一发现为理解牙本质发育的分子机制提供了重要依据,也为相关口腔疾病的治疗提供了潜在靶点。
产品推荐
|
靶点 |
重组蛋白 |
货号 |
|
CXCL9 |
Recombinant Human C-X-C motif chemokine 9 (Cxcl9) |
CSB-EP006252HU |
|
DNMT3A |
Recombinant Human DNA (cytosine-5)-methyltransferase 3A(DNMT3A), partial |
CSB-EP897314HU |
|
GPR3 |
ecombinant Human G-protein coupled receptor 3 (GPR3), partial |
CSB-MP009800HU1 |
|
GSDMC |
Recombinant Human Gasdermin-C (GSDMC) |
CSB-EP883633HU |
|
IGF2BP2 |
Recombinant Human Insulin-like growth factor 2 mRNA-binding protein 2 (IGF2BP2) |
CSB-MP897316HU |
|
PCDH10 |
Recombinant Human Protocadherin-10 (PCDH10), partial |
CSB-MP889183HU |
|
RIPK4 |
Recombinant Human Receptor-interacting serine/threonine-protein kinase 4 (RIPK4), partial |
CSB-MP019738HU |
|
SETD2 |
Recombinant Human Histone-lysine N-methyltransferase SETD2 (SETD2), partial |
CSB-MP871619HU |
|
TBK1 |
Recombinant Human Serine/threonine-protein kinase TBK1 (TBK1), partial |
CSB-EP890690HU1 |
|
YTHDC1 |
Recombinant Human YTH domain-containing protein 1 (YTHDC1) |
CSB-MP853467HU |
参考文献
[1]RIPK4-mediated MFN2 degradation drives osteogenesis through mitochondrial fragmentation and restricts myelopoiesis by blocking mitochondrial transfer.Nat Commun,2025 Jul 19
[2]Perforin Generated by CD8+ T Cells Exacerbates IBD-Induced Depression by Promoting CXCL9 Production in Intestinal Epithelial Cells.Gastroenterology,2025 Aug
[3]CircFUT8 promotes proplatelet formation by interacting with IGF2BP2 and stabilizing TNS1 mRNA in megakaryocytes.Blood,2025 Jul 23
[4]Structural basis for engagement of Western Equine Encephalitis Virus with the PCDH10 receptor.Nat Commun,2025 Jul 08
[5]Allosteric modulation of dimeric GPR3 by ligands in the dimerization interface.eLife,2025 July 21
[6]TBK1 phagosomal recruitment enhances antifungal immunity via positive feedback regulation with SRC.Cell Rep,2025 Jul 22
[7]Non-canonical functions of DNMT3A in hematopoietic stem cells regulate telomerase activity and genome integrity.Cell Stem Cell,2025 Aug 07
[8]YTHDC1 lactylation regulates its phase separation to enhance target mRNA stability and promote RCC progression.Mol Cell,2025 Jul 17
[9]Gasdermin C cleavage by Cathepsin S modulates Rab7 vesicles in intestinal epithelial cells to amplify anti-helminth immunity.Immunity,2025 Jul 16
[10]H3K36me3 modification by SETD2 is essential for Col11a2 and Sema3e transcription to maintain dentinogenesis in mice.Development,2025 Jul 15
*免责声明:华美生物内容团队仅是分享和解读公开研究论文及其发现,本文仅作信息交流,文中观点不代表华美生物立场,请理解。