15 年
手机商铺
公司新闻/正文
471 人阅读发布时间:2025-08-29 14:47
靶点:TRIM21
应用:食管鳞状细胞癌(ESCC)的治疗
来源:TRIM21-mediated K11-linked ubiquitination of ID1 suppresses tumorigenesis and promotes cuproptosis in esophageal squamous cell carcinoma.Adv Sci (Weinh),2025 Jul 13

图源:10.1002/advs.202502501[1]
河北医科大学第四医院单保恩教授和赵连梅研究员团队在《Advanced Science》发表研究,揭示E3泛素连接酶TRIM21通过靶向ID1的K11连接型泛素化,破坏ID1-TCF12复合物,释放TCF12并激活铜转运体SLC31A1的转录,促进铜死亡,抑制食管鳞状细胞癌(ESCC)进展。研究还发现,FDA批准的药物索拉非尼可上调TRIM21表达,增强ID1-TCF12-SLC31A1轴介导的铜死亡,为ESCC治疗提供新策略。
靶点:STAT6
应用:肺纤维化的治疗
来源:STAT6 Activation Exacerbates Ferroptosis in Airway Epithelium by Inhibiting PRKN-Mediated Mitophagy in Pulmonary Fibrosis.Adv Sci (Weinh),2025 Jul 17

图源:10.1002/advs.202501718[2]
重庆大学附属中心医院陶莎莎/杨友静团队在《Advanced Science》发表研究,揭示STAT6激活可抑制气道上皮细胞中PRKN介导的线粒体自噬,引发线粒体功能障碍和铁死亡,从而加重肺纤维化。研究发现,STAT6直接结合PRKN启动子抑制其转录,导致线粒体自噬受阻,进而引发铁死亡。此外,研究还发现FDA批准的药物Rifabutin可靶向抑制STAT6,上调线粒体自噬,抑制铁死亡,从而缓解肺纤维化,为开发新型治疗策略提供了理论基础。
靶点:TIM3
应用:乳腺癌转移治疗新靶点
来源:TIM3+ breast cancer cells license immune evasion during micrometastasis outbreak.Cancer Cell,2025 Aug 11

图源:10.1016/j.ccell.2025.06.015[3]
西班牙巴塞罗那德尔马尔医院研究所Toni Celià-Terrassa团队在《Cancer Cell》发表研究,揭示TIM3+乳腺癌细胞在微转移中的免疫逃逸机制。研究发现,TIM3通过激活β-catenin信号通路,驱动肿瘤细胞获得上皮-间充质转换样(EMT-like)和干性表型,从而促进免疫逃逸和转移起始。此外,TIM3还通过β-catenin/IL-1β信号通路诱导免疫抑制性γδ T细胞增加,抑制CD8 T细胞活性。在小鼠模型中,TIM3的敲低显著减少转移灶,且靶向TIM3的新辅助/辅助治疗可有效阻断免疫逃逸性微转移,减少转移负荷。该研究为乳腺癌转移治疗提供了新靶点。
靶点:OSM
应用:改善病毒性肺损伤的新靶点
来源:Macrophage-derived oncostatin M repairs the lung epithelial barrier during inflammatory damage.Science,2025 Jul 10

图源:10.1126/science.adi8828[4]
哈佛大学Ruth A. Franklin团队在《Science》发表研究,揭示巨噬细胞分泌的抑癌素M(OSM)在呼吸道病毒感染后促进肺上皮屏障修复的作用机制。研究发现,OSM由肺泡巨噬细胞分泌,其受体主要分布在上皮细胞上。在病毒感染后,OSM通过拮抗I型干扰素(IFN-I)对上皮细胞增殖的抑制作用,促进肺泡Ⅱ型上皮细胞(ATII)的增殖,从而加速肺上皮屏障的修复。OSM缺失的小鼠在病毒感染后表现出更严重的肺损伤和更高的死亡率,表明OSM在维持肺功能和耐受病毒感染中发挥关键作用。该研究为改善病毒性肺损伤提供了新的治疗靶点。
靶点:NNMT
应用:CAFs的新型癌症治疗
来源:NNMT inhibition in cancer-associated fibroblasts restores antitumour immunity.Nature,2025 Jul 23

图源:10.1038/s41586-025-09303-5[5]
芝加哥大学研究团队在《Nature》发表文章,揭示烟酰胺N-甲基转移酶(NNMT)在癌症相关成纤维细胞(CAFs)中的作用机制。研究发现,NNMT在CAFs中高表达,通过分泌补体蛋白招募免疫抑制性单核细胞,抑制CD8+ T细胞活性,促进肿瘤生长和转移。通过CRISPR技术敲除Nnmt基因的小鼠模型中,肿瘤生长和转移显著减少,CD8+ T细胞活性增强。研究还开发了一种有效的NNMT抑制剂,能够减少肿瘤负担,增强免疫检查点阻断疗法的疗效。这一发现为开发针对CAFs的新型癌症治疗策略提供了理论基础。
靶点:AOAH
应用:实体瘤免疫治疗
来源:Cancer immunology data engine reveals secreted AOAH as a potential immunotherapy.Cell,2025 Jul 24

图源:10.1016/j.cell.2025.07.004[6]
美国国立卫生研究院姜鹏实验室联合香港大学关新元实验室在《Cell》发表研究,通过癌症免疫大数据平台CIDE,系统解析了1900余种分泌蛋白基因在肿瘤免疫微环境中的调控作用。研究发现酰氧酰基水解酶(AOAH)能特异性清除免疫抑制性卵磷脂及其氧化产物,解除肿瘤免疫抑制,显著增强T细胞受体识别弱抗原的能力,并保护树突状细胞的抗原递呈和共刺激功能。此外,研究还鉴定出CR1L、COLQ和ADAMTS7等潜在新调控因子和靶点,为实体瘤免疫治疗开辟了新路径。
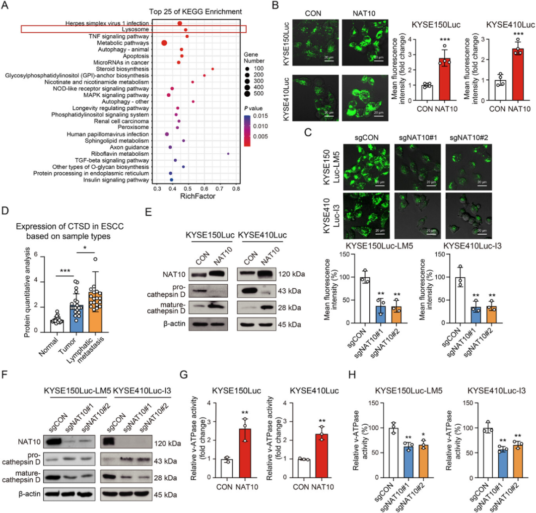
靶点:NAT10
应用:食管癌治疗的新靶点
来源:NAT10 increases lysosomal acidification to promote esophageal cancer metastasis via ac4C acetylation of ATP6V0E1 mRNA.Adv Sci (Weinh),2025 Aug

图源:10.1002/advs.202502931[7]
广州医科大学许雯雯团队在《Advanced Science》发表研究,揭示NAT10介导的ac4C修饰通过增强溶酶体酸化促进食管癌转移的机制。研究发现,NAT10通过ac4C修饰增强v-ATPase亚基ATP6V0E1的翻译效率,导致溶酶体酸性增强,进而促进E-cadherin的溶酶体降解,增强食管癌细胞的侵袭转移能力。此外,研究还筛选出小分子抑制剂G-749,该抑制剂通过破坏NAT10-USP39互作,导致NAT10泛素化降解,抑制溶酶体酸性和食管癌的侵袭转移。这一发现为食管癌治疗提供了新的靶点和干预策略。
靶点:RPL6
应用:肝细胞癌(HCC)治疗的新靶点
来源:RPL6 Interacts with HMGCS1 to Stabilize HIF-1α by Promoting Cholesterol Production in Hepatocellular Carcinoma.Adv Sci (Weinh),2025 Jul 12

图源:10.1002/advs.202501373[8]
2025年7月30日,重庆医科大学陈娟教授团队在《Advanced Science》发表研究,揭示RNA结合蛋白RPL6与胆固醇合成关键酶HMGCS1互作,激活胆固醇生物合成途径,促进肝细胞癌(HCC)转移的新机制。研究通过高肺转移人肝癌小鼠模型,发现HCC细胞植入后第四周为肺转移关键临界点,RPL6是核心动态网络生物标志物。RPL6在伴有肝外转移的HCC组织中显著上调,与不良预后相关。其机制为RPL6结合HMGCS1 mRNA并增加其稳定性,提高细胞内胆固醇水平,进而稳定HIF1α蛋白,促进HCC转移。该研究为HCC治疗提供了新靶点。
靶点:TRAF6
应用:治疗TDP-43异常聚集的相关疾病
来源:TRAF6 regulates ubiquitination-independent TDP-43 condensation and related neurodegeneration.Mol Psychiatry,2025 Jul 16

图源:10.1038/s41380-025-03122-w[9]
2025年7月30日,四川大学华西医院任海燕/雷鹏团队在《Molecular Psychiatry》杂志上发表研究,揭示TNF受体相关因子6(TRAF6)通过独立于泛素化的机制调控TDP-43蛋白聚集,进而导致神经退行性疾病发生。研究发现,TRAF6与TDP-43结合促进其液-液相分离并诱导聚集,且不依赖其E3泛素连接酶活性。团队还设计了一种TDP6抑制剂,可减少病理TDP-43聚集,改善相关功能损伤,为治疗TDP-43异常聚集相关疾病提供了新思路。
推荐产品
|
靶点 |
重组蛋白 |
货号 |
|
AOAH |
Recombinant Human Acyloxyacyl hydrolase (AOAH) |
CSB-EP001853HU |
|
HAVCR2 |
Recombinant Human Hepatitis A virus cellular receptor 2 (HAVCR2), partial |
CSB-MP010145HU1 |
|
NAT10 |
Recombinant Human N-acetyltransferase 10 (NAT10), partial |
CSB-MP863939HU |
|
NNMT |
Recombinant Human Nicotinamide N-methyltransferase (NNMT) |
CSB-EP015906HU |
|
OSM |
Recombinant Human Oncostatin-M (OSM) |
CSB-EP017260HU1 |
|
RPL6 |
Recombinant Human Large ribosomal subunit protein eL6 (RPL6 TXREB1) |
CSB-YP020301HU |
|
STAT6 |
Recombinant Human Signal transducer and activator of transcription 6 (STAT6), partial |
CSB-MP022816HU2 |
|
TRAF6 |
Recombinant Human TNF receptor-associated factor 6 (TRAF6) |
CSB-EP024154HU |
|
TRIM21 |
Recombinant Human E3 ubiquitin-protein ligase TRIM21 (TRIM21) |
CSB-BP024457HU |
参考文献
[1]TRIM21-mediated K11-linked ubiquitination of ID1 suppresses tumorigenesis and promotes cuproptosis in esophageal squamous cell carcinoma.Adv Sci (Weinh),2025 Jul 13
[2]STAT6 Activation Exacerbates Ferroptosis in Airway Epithelium by Inhibiting PRKN-Mediated Mitophagy in Pulmonary Fibrosis.Adv Sci (Weinh),2025 Jul 17
[3]TIM3+ breast cancer cells license immune evasion during micrometastasis outbreak.Cancer Cell,2025 Aug 11
[4]Macrophage-derived oncostatin M repairs the lung epithelial barrier during inflammatory damage.Science,2025 Jul 10
[5]NNMT inhibition in cancer-associated fibroblasts restores antitumour immunity.Nature,2025 Jul 23
[6]Cancer immunology data engine reveals secreted AOAH as a potential immunotherapy.Cell,2025 Jul 24
[7]NAT10 increases lysosomal acidification to promote esophageal cancer metastasis via ac4C acetylation of ATP6V0E1 mRNA.Adv Sci (Weinh),2025 Aug
[8]RPL6 Interacts with HMGCS1 to Stabilize HIF-1α by Promoting Cholesterol Production in Hepatocellular Carcinoma.Adv Sci (Weinh),2025 Jul 12
[9]TRAF6 regulates ubiquitination-independent TDP-43 condensation and related neurodegeneration.Mol Psychiatry,2025 Jul 16
*免责声明:华美生物内容团队仅是分享和解读公开研究论文及其发现,本文仅作信息交流,文中观点不代表华美生物立场,请理解。