15 年
手机商铺
公司新闻/正文
458 人阅读发布时间:2025-08-08 10:23
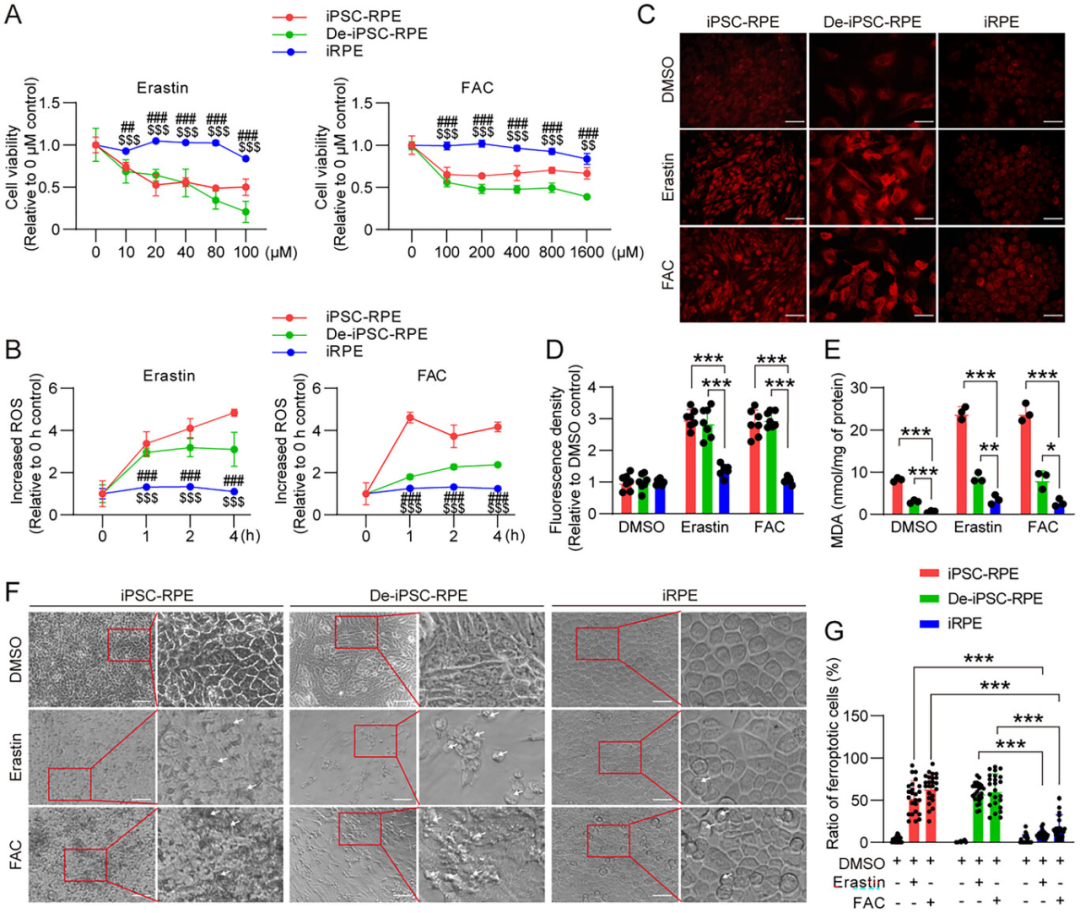
靶点:PHOSPHO1
应用:AMD(年龄相关性黄斑变性)治疗
来源:PHOSPHO1 suppresses ferroptosis in retinal pigment epithelial cells by reducing the levels of phosphatidylethanolamine molecular species.Adv Sci (Weinh),2025 Jul

图源:10.1002/advs.202505359[1]
同济大学团队发现,酶PHOSPHO1高表达可水解磷酸_乙_醇_胺_,减少视网膜色素上皮细胞(RPE)中磷脂酰_乙_醇_胺_(PE)合成,降低脂质过氧化物生成,并抑制自噬与铁自噬,减少游离铁离子,从而抑制铁死亡。动物实验证实,过表达PHOSPHO1能减轻RPE铁死亡及视网膜损伤,为AMD治疗提供新靶点。
靶点:FTH1
应用:肾纤维化治疗
来源:Suppressing ferroptosis via modulating FTH1 by silybin for ttreatment of renal fibrosis.Phytomedicine,2025 Jun 19

图源:10.1016/j.phymed.2025.156937[2]
该文章介绍了水飞蓟宾在肾纤维化治疗中的新机制。研究发现,水飞蓟宾通过稳定铁蛋白重链1(FTH1)抑制铁死亡,显著减轻肾纤维化,降低血清肌酐和血尿素氮水平,改善肾功能。它还能抑制炎症因子,减少细胞外基质沉积,改善TGF-β诱导的纤维化,并恢复肾脏氧化还原平衡。FTH1是水飞蓟宾的关键靶点,其过表达对肾纤维化有保护作用。该研究为肾纤维化治疗提供了新思路,但其临床应用前景及安全性仍需进一步评估。
靶点:SCN2A
应用:孤独症的治疗
来源:Selective loss of Scn2a in ventral tegmental area dopaminergic neurons leads to dopamine system hypofunction and autistic-like behaviors.Neuron,2025 Jul 07

图源:10.1016/j.neuron.2025.06.003[3]
复旦大学舒友生团队在《Neuron》期刊发表研究,揭示孤独症高风险基因SCN2A的致病机制。SCN2A编码的NaV1.2钠通道在腹侧被盖区(VTA)多巴胺神经元中高度表达,其缺失会降低神经元兴奋性和多巴胺释放水平,导致小鼠出现孤独症样行为,如社交障碍和重复行为。研究发现,左旋多巴可显著改善这些行为,表明多巴胺系统功能障碍是SCN2A功能缺失导致孤独症的关键病理机制,为临床干预提供了新策略。
靶点:BACE1
应用:肺癌脑转移治疗
来源:A genome-wide in vivo CRISPR activation screen identifies BACE1 as a therapeutic vulnerability of lung cancer brain metastasis.Sci Transl Med,2025 Jul 02

图源:10.1126/scitranslmed.adu2459[4]
一项发表于《Science Translational Medicine》的研究发现,与阿尔兹海默病相关的蛋白BACE1是肺癌脑转移的关键因素。BACE1通过调控EGFR信号通路增强肺癌细胞侵袭大脑的能力。研究人员利用CRISPR激活筛选技术,发现激活BACE1基因显著增强肺癌细胞的脑转移能力。实验中,BACE1抑制剂Verubecestat可减少小鼠脑部肿瘤数量和体积,延长生存期。这一发现为肺癌脑转移治疗提供了新思路,有望通过“老药新用”改善患者预后。
靶点:G3BP1
应用:过敏性鼻炎的治疗
来源:Stress granule assembly impairs macrophage efferocytosis to aggravate allergic rhinitis in mice.Nat Commun,2025 Jul 01

图源:10.1038/s41467-025-60920-0[5]
中国人民解放军海军军医大学侯晋教授课题组在《Nature Communications》发表研究,发现应激颗粒(SGs)在过敏性鼻炎(AR)小鼠和患者的巨噬细胞中异常组装,抑制巨噬细胞的胞葬功能,导致炎症消退障碍。研究通过免疫荧光染色和单细胞RNA测序,发现SGs主要位于巨噬细胞内,且其组装通过m7G reader蛋白QKI7将Lrp1 mRNA带入SGs,抑制其翻译为LRP1蛋白,从而降低巨噬细胞的胞葬功能。使用G3BP1抑制剂G3Ia破坏SGs形成,可恢复巨噬细胞功能并缓解AR小鼠症状。这一发现为过敏性鼻炎的治疗提供了新的潜在靶点。
靶点:IL34
应用:神经发育疾病的研究
来源:Excitatory-neuron-derived interleukin-34 supports cortical developmental microglia function.Immunity,2025 Jun 26

图源:10.1016/j.immuni.2025.06.002[6]
杜克大学Staci D. Bilbo团队在《Immunity》发表研究,揭示神经元来源的白细胞介素-34(IL-34)在小鼠前扣带回皮层(ACC)发育中调控小胶质细胞成熟与突触修剪的关键作用。研究发现,IL-34在出生后第二周显著上调,主要由兴奋性神经元表达,其缺失会导致小胶质细胞数量减少、成熟标志物TMEM119表达降低,并异常增加突触吞噬。急性阻断IL-34会重新激活突触修剪,而过表达IL-34则抑制这一过程。此外,IL-34缺失小鼠表现出焦虑样行为减少和认知灵活性缺陷。该研究将IL-34确定为神经元与小胶质细胞“对话”的关键介质,为神经发育疾病提供了新的干预靶点。
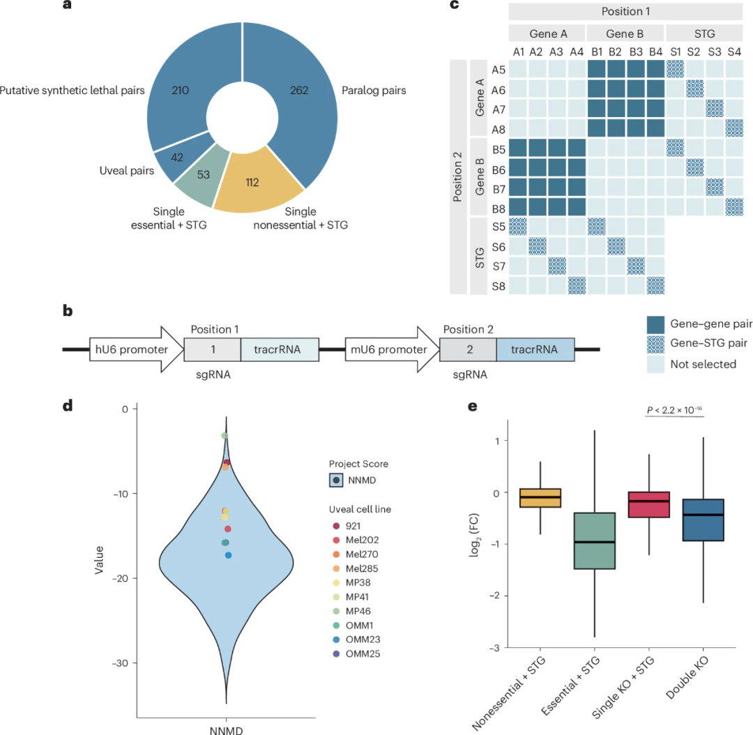
靶点:CDS1、CDS2
应用:治疗转移性葡萄膜黑色素瘤(UM)的新靶点
来源:The synthetic lethal interaction between CDSI and CDS2 is a vulnerability in uveal melanoma and across multiple tumor types.Nat Genet,2025 Jul

图源:10.1038/s41588-025-02222-1[7]
Wellcome Sanger Institute团队在《Nature Genetics》发表研究,发现CDS1和CDS2基因的合成致死相互作用可作为治疗转移性葡萄膜黑色素瘤(UM)的新靶点。研究人员通过CRISPR-Cas9筛选技术,在10个人源UM细胞系中鉴定出76个关键基因和105对合成致死基因组合,其中CDS1和CDS2尤为关键。这两个基因协同合成磷脂酰肌醇,该过程在多种癌症信号通路中不可或缺。研究发现,CDS1低表达的癌细胞高度依赖CDS2存活,敲除CDS2会破坏磷脂酰肌醇合成,导致肿瘤生长受阻和癌细胞死亡,但仅在CDS1低表达时发生。这种治疗策略有望选择性杀死癌细胞,同时保护健康组织。
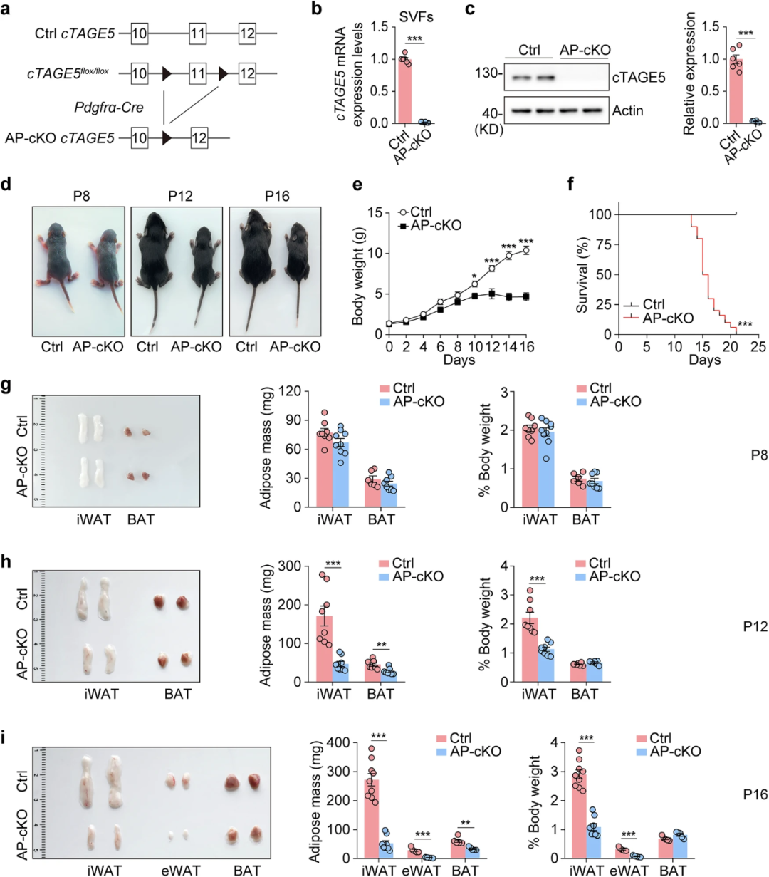
靶点:CTAGE5/MIA2
应用:肥胖及相关代谢病的潜在靶点
来源:cTAGE5 is Essential for Adipogenesis and Adipose Tissue Development.Nat Commun,2025 Jul 01

图源:10.1038/s41467-025-60698-1[8]
《Nat Commun》7月1日发表研究,贺文艳/许执恒团队发现cTAGE5为白色脂肪祖细胞分化的必需因子。其缺失致小鼠iWAT/eWAT进行性减少并于出生后3天内死亡,机制是cTAGE5介导胰岛素受体前体从内质网转运至膜,维持PI3K-Akt信号,进而重塑细胞骨架、抑制脂解;Akt激动剂或骨架/脂解抑制剂均可部分挽救缺陷。该成果为肥胖及相关代谢病提供潜在新靶点。
靶点:zDHHC8
应用:肿瘤免疫治疗等
来源:Palmitoylation of GPX4 via the targetable ZDHHC8 determines ferroptosis sensitivity and antitumor immunity.Nat Cancer,2025 May

图源:10.1038/s43018-025-00937-y[9]
中山大学团队在Nature Cancer报道,棕榈酰转移酶zDHHC8通过修饰GPX4、SLC7A11等铁死亡关键蛋白,帮助肿瘤逃避免疫杀伤;靶向抑制剂PF-670462可降解zDHHC8、增敏铁死亡并协同PD-1延长生存。zDHHC8还与精神分裂症、癫痫及心血管病相关,药物开发尚处早期,但跨疾病潜力巨大。
产品推荐
|
靶点 |
重组蛋白 |
货号 |
|
BACE1 |
Recombinant Human Beta-secretase 1 (BACE1), partial |
CSB-MP002524HU1 |
|
CDS1 |
Recombinant Human Phosphatidate cytidylyltransferase 1 (CDS1), partial |
CSB-MP842170HU1 |
|
CDS2 |
Recombinant Human Phosphatidate cytidylyltransferase 2 (CDS2), partial |
CSB-MP005123HU1 |
|
MIA2 |
Recombinant Human Melanoma inhibitory activity protein 2 (MIA2) |
CSB-MP822278HU |
|
FTH1 |
Recombinant Human Ferritin heavy chain (FTH1) |
CSB-EP009030HU1 |
|
G3BP1 |
Recombinant Human Ras GTPase-activating protein-binding protein 1 (G3BP1) |
CSB-EP613389HU(A4)a0 |
|
IL34 |
Recombinant Mouse Interleukin-34(Il34), partial |
CSB-MP837125MO |
|
PHOSPHO1 |
Recombinant Human Phosphoethanolamine/phosphocholine phosphatase (PHOSPHO1) |
CSB-EP819461HU |
|
SCN2A |
Recombinant Human Sodium channel protein type 2 subunit alpha (SCN2A), partial |
CSB-MP857853HU |
|
zDHHC8 |
Recombinant Human Probable palmitoyltransferase ZDHHC8 (ZDHHC8), partial |
CSB-MP890747HU1 |
参考文献:
[1]PHOSPHO1 suppresses ferroptosis in retinal pigment epithelial cells by reducing the levels of phosphatidylethanolamine molecular species.Adv Sci (Weinh),2025 Jul
[2]Suppressing ferroptosis via modulating FTH1 by silybin for ttreatment of renal fibrosis.Phytomedicine,2025 Jun 19
[3]Selective loss of Scn2a in ventral tegmental area dopaminergic neurons leads to dopamine system hypofunction and autistic-like behaviors.Neuron,2025 Jul 07
[4]A genome-wide in vivo CRISPR activation screen identifies BACE1 as a therapeutic vulnerability of lung cancer brain metastasis.Sci Transl Med,2025 Jul 02
[5]Stress granule assembly impairs macrophage efferocytosis to aggravate allergic rhinitis in mice.Nat Commun,2025 Jul 01
[6]Excitatory-neuron-derived interleukin-34 supports cortical developmental microglia function.Immunity,2025 Jun 26
[7]The synthetic lethal interaction between CDSI and CDS2 is a vulnerability in uveal melanoma and across multiple tumor types.Nat Genet,2025 Jul
[8]cTAGE5 is Essential for Adipogenesis and Adipose Tissue Development.Nat Commun,2025 Jul 01
[9]Palmitoylation of GPX4 via the targetable ZDHHC8 determines ferroptosis sensitivity and antitumor immunity.Nat Cancer,2025 May
*免责声明:华美生物内容团队仅是分享和解读公开研究论文及其发现,本文仅作信息交流,文中观点不代表华美生物立场,请理解。