15 年
手机商铺
公司新闻/正文
409 人阅读发布时间:2025-08-01 10:51
靶点:LAG3
应用:肿瘤免疫治疗
来源:Proximity between LAG-3 and the T cell receptor guides suppression of T cell activation and autoimmunity.Cell,2025 Jul 24

图源:10.1016/j.cell.2025.06.004[1]
《Cell》杂志发表了一项关于T细胞抑制新机制的研究,揭示了LAG-3与TCR之间的相互作用及其在自身免疫疾病中的重要作用。研究发现,LAG-3通过与MHC-II结合及与TCR的空间接近性,破坏CD3ε/Lck复合体,抑制T细胞激活。基于此,研究人员开发了LAG-3/TCR双特异性抗体(BiTS),通过强制LAG-3与TCR接近,显著增强了对T细胞的抑制作用。在小鼠模型中,BiTS显著降低了糖尿病和肝炎的发病率,减少了炎症细胞浸润和促炎因子水平。该研究不仅阐明了LAG-3的抑制机制,还为自身免疫疾病的治疗提供了新的策略,有望选择性靶向致病性T细胞,同时保留有益T细胞功能。
靶点:APOE4
应用:阿尔茨海默病治疗
来源:APOE4 impacts cortical neurodevelopment and alters network formation in human brain organoids.Stem Cell Reports,2025 Jul 08

图源:10.1016/j.stemcr.2025.102537[2]
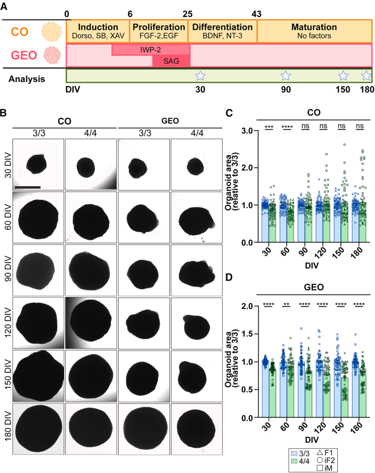
《Stem Cell Reports》刊登了一项研究,揭示阿尔茨海默病(AD)风险基因APOE4在大脑发育早期的影响。研究利用人类诱导多能干细胞(iPSC)衍生的脑类器官,发现APOE4在皮质类器官中减少了兴奋性神经元数量,同时增加了胶质细胞和外层放射状胶质细胞的增殖,还导致发育后期细胞死亡增加。在神经节隆起类器官中,APOE4则加速了GABA能神经元的成熟,重塑了抑制性神经网络。此外,APOE4还破坏了神经网络的氯离子稳态和GABA能信号传导,导致神经元网络过度兴奋。这些发现表明APOE4通过重塑神经发生与胶质发生的平衡以及干扰GABA能信号传导,在大脑发育早期埋下AD隐患,为早期预防和干预提供了新靶点。
靶点:TET3
应用:心血管衰老相关疾病治疗
来源:Tet Methylcytosine Dioxygenase 3 Promotes Cardiovascular Senescence by DNA 5-Hydroxymethylcytosine-Mediated Sp1 Transcription Factor Expression.MedComm (2020),2025 Jul

图源:10.1002/mco2.70261[3]
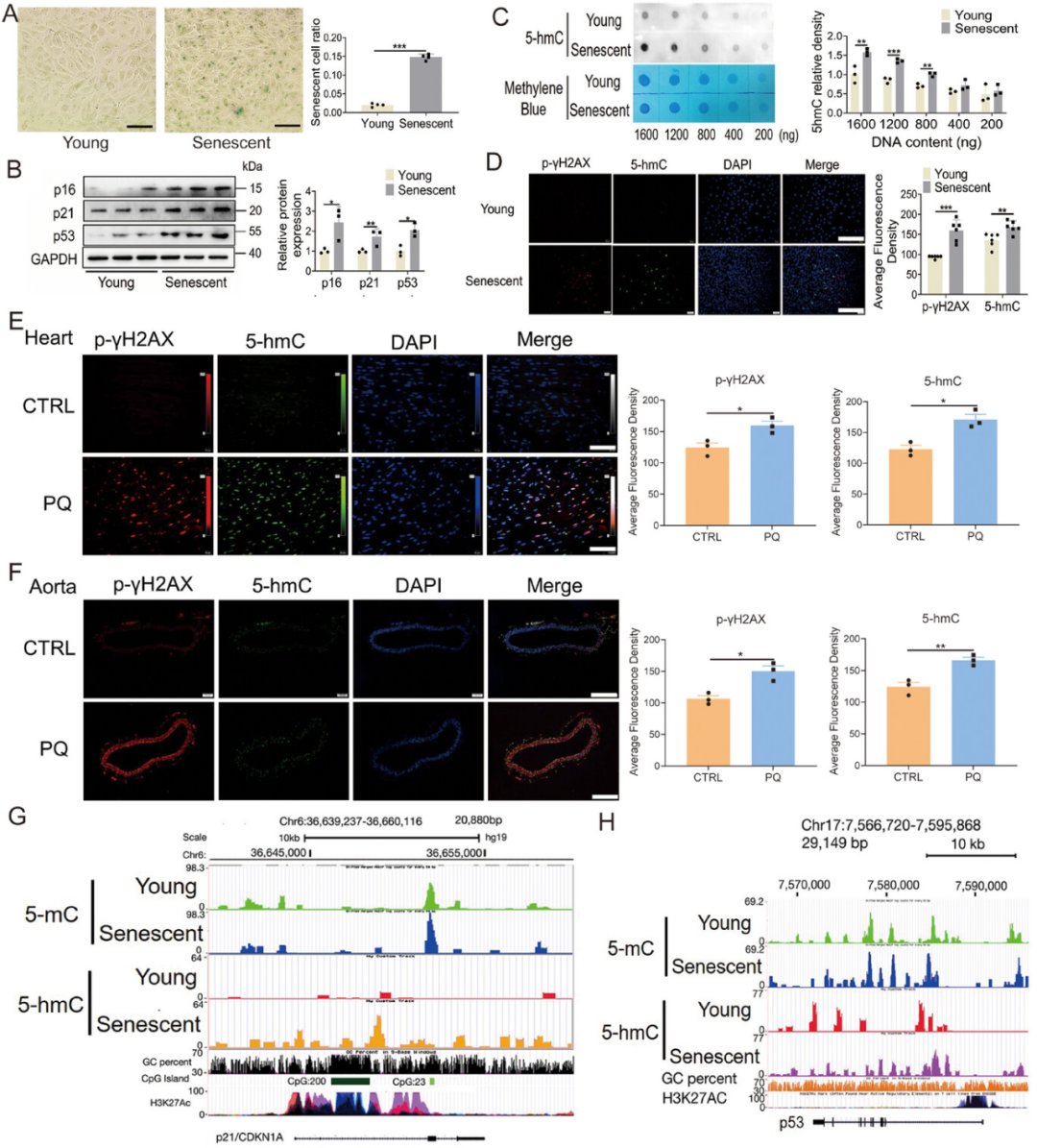
《MedComm》杂志发表了一项由上海中医药大学附属龙华医院季光/党延启课题组和许锦文课题组合作的研究,揭示了TET3在心血管衰老中的重要作用。研究发现,TET3通过DNA 5-羟甲基胞嘧啶(5-hmC)修饰上调Sp1转录因子的表达,进而增强p53的表达,推动心血管衰老。实验采用复制性衰老和氧化应激诱导的衰老内皮细胞模型以及TET3基因敲除小鼠模型,发现TET3的过表达促进内皮细胞衰老,而其敲除则延缓衰老。这一发现为延缓心血管衰老提供了新的干预靶点,并为开发相关治疗策略奠定了理论基础。
靶点:PIEZO1
应用:抗真菌感染治疗
来源:Piezo1 senses hyphae and initiates host defense against pathogenic fungi.Cell Rep,2025 Jun 24

图源:10.1016/j.celrep.2025.115839[4]
《Cell Reports》杂志发表了一项由厦门大学陈兰芬教授团队完成的研究,揭示了机械力感应受体Piezo1在宿主抗真菌感染中的重要作用。研究发现,Piezo1能够特异性感知高硬度的菌丝型白色念珠菌,激活Hippo信号通路,增强NLRP3炎症小体的组装和促炎反应,从而实现抗真菌感染。实验表明,Piezo1缺陷小鼠更易发生系统性念珠菌感染,且死亡率更高。此外,研究还发现Piezo1通过钙离子内流调控C/EBPβ的表达,进而上调CLR相关受体基因,并通过Hippo通路促进NLRP3炎症小体的活化。这一发现为理解宿主免疫防御机制提供了新视角,并为抗真菌感染治疗提供了潜在靶点。
靶点:USP8
应用:治疗MDA5相关自身免疫疾病
来源:USP8-Governed MDA5 Homeostasis Promotes Innate Immunity and Autoimmunity.Adv Sci (Weinh),2025 Jun 17

图源:10.1002/advs.202503865[5]
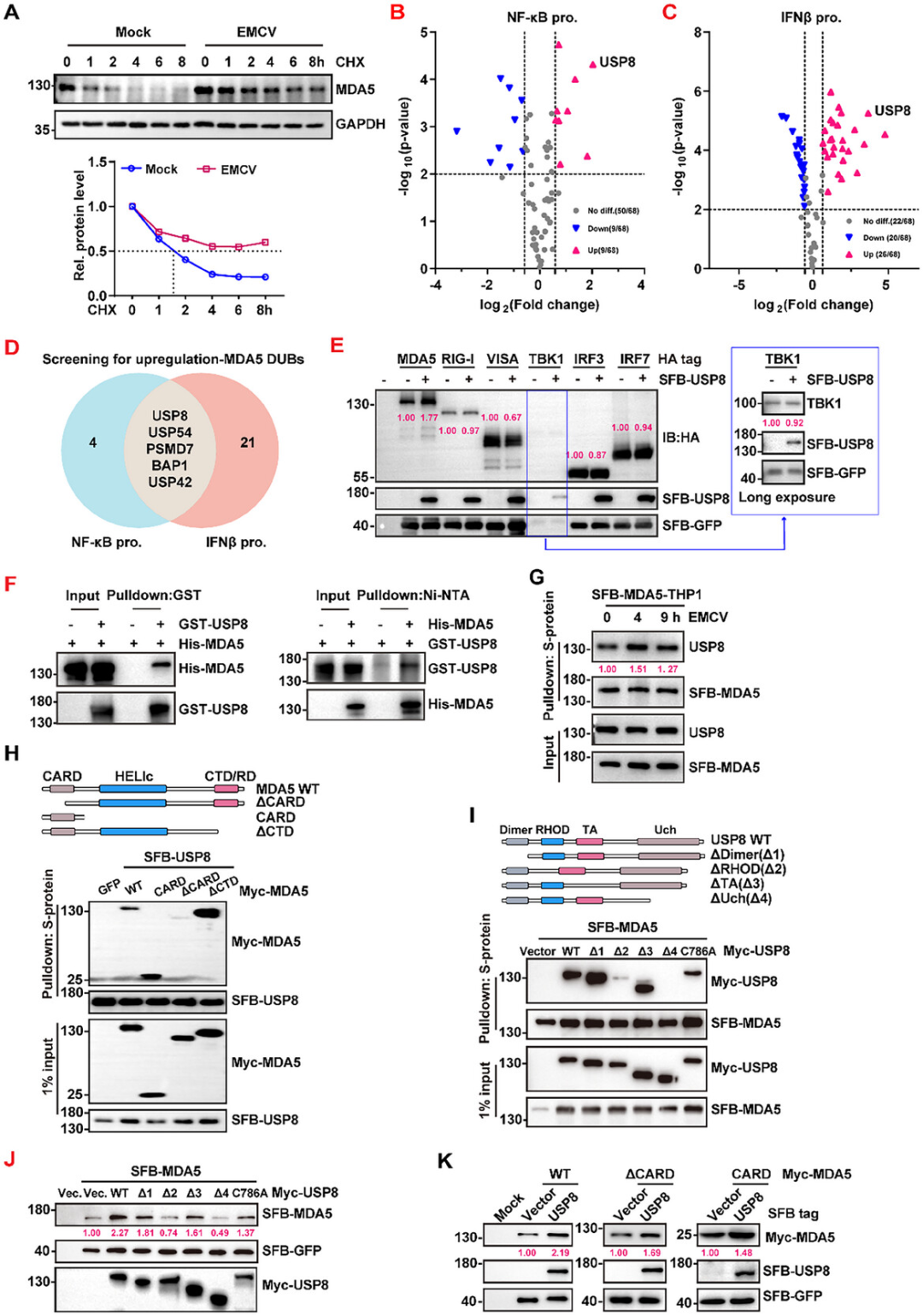
《Advanced Science》杂志发表了一项由电子科技大学附属四川省人民医院张佩景教授团队完成的研究,揭示了去泛素化酶USP8通过调控MDA5稳态参与先天免疫和自身免疫的机制。研究发现,USP8缺失导致MDA5蛋白水平显著降低,I型干扰素反应受损,使小鼠对病毒感染的易感性增加。病毒感染可诱导AKT磷酸化USP8,激活其去泛素化酶活性,稳定MDA5蛋白,增强抗病毒应答。此外,USP8还能够稳定多种MDA5突变体,抑制USP8或AKT可显著降解突变的MDA5蛋白,阻断异常I型干扰素信号。在自身免疫疾病模型中,USP8抑制剂显著降低了炎症因子水平,改善了疾病症状,为治疗MDA5相关自身免疫疾病提供了潜在靶点。
靶点:DRAM1
应用:肿瘤免疫治疗
来源:DRAM1 promotes the stability of lysosomal VAMP8 to enhance autolysosome formation and facilitates the extravasation.Nat Commun,2025 Jul 01

图源:10.1038/s41467-025-60887-y[6]
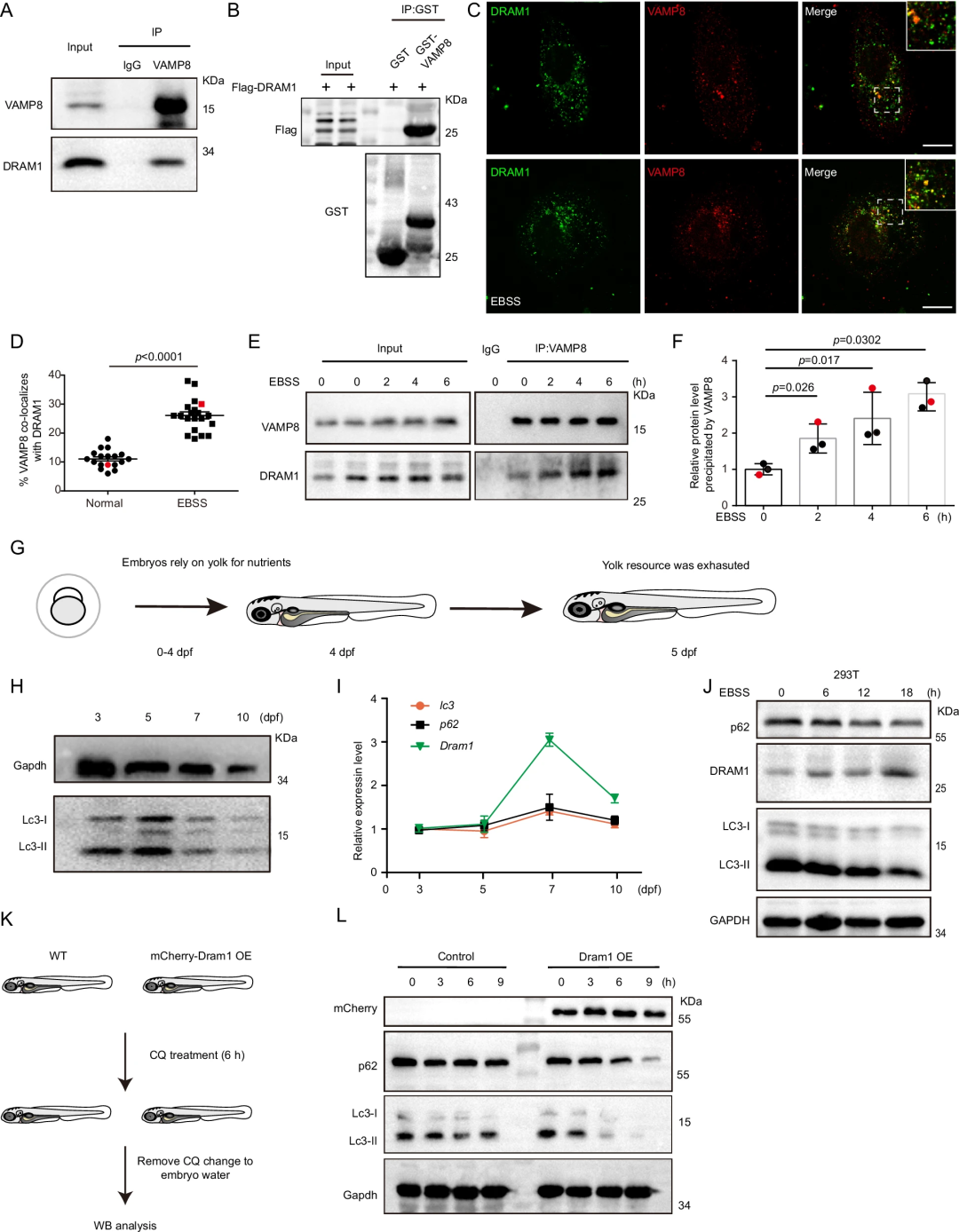
《Nature Communications》发表了一项由湖北工业大学唐景峰/周策凡团队与华中科技大学宋质银团队合作完成的研究,揭示了DRAM1通过调控自噬溶酶体形成促进肝癌细胞血管外渗的机制。研究发现,DRAM1能够改变VAMP8的蛋白稳定性,促进自噬溶酶体的降解。DRAM1通过竞争性结合抑制VAMP8的泛素化修饰,维持溶酶体VAMP8的稳定性。在小鼠和斑马鱼模型中,DRAM1显著促进了肿瘤细胞的血管外渗和转移。该研究不仅阐明了DRAM1-VAMP8调控自噬溶酶体形成的新机制,还为抑制肿瘤转移提供了潜在的治疗靶点。
靶点:VGLUT2/SLC17A6
应用:神经免疫疾病的诊断和治疗
来源:Anti-VGLUT2 autoantibodies in neurological diseases.Brain Behav Immun,2025 Jun 08

图源:10.1016/j.bbi.2025.06.014[7]
《Brain, Behavior, and Immunity》杂志发表了一项研究,揭示囊泡型谷氨酸转运蛋白2(VGLUT2)作为神经系统自身免疫疾病的新标志物。研究收集了314名患者的血清样本,发现VGLUT2是部分患者自身抗体的靶抗原,主要表现为脑炎、痴呆/认知障碍和多发性神经病变。患者常伴有糖尿病、心血管疾病等合并症。免疫治疗对部分患者有益,尤其是急性或亚急性发作的患者。研究还发现,VGLUT2抗体识别的抗原表位位于VGLUT2的胞质C末端。这一发现为神经免疫疾病的诊断和治疗提供了新的靶点。
靶点:PPP2R1A
应用:卵巢透明细胞癌的治疗
来源:PPP2R1A mutations portend improved survival after canceer immunotherapy.Nature,2025 Jul 02

图源:10.1038/s41586-025-09203-8[8]
《Nature》杂志发表了一项由德克萨斯大学MD安德森癌症中心科学家团队完成的研究,揭示了PPP2R1A突变可显著延长卵巢透明细胞癌(OCCC)患者的总生存期和无进展生存期。在一项II期试验中,具有PPP2R1A突变的OCCC患者在接受免疫检查点抑制剂联合治疗后,中位总生存期超过5年(66.9个月),而无突变患者仅为9.2个月。进一步研究发现,PPP2R1A突变与多种癌症患者的免疫治疗预后改善相关。肿瘤活检分析显示,PPP2R1A突变肿瘤在接受免疫治疗后,IFNγ信号传导增强,肿瘤周围的CD45ROCD8 T细胞免疫浸润和扩增也增强。这些结果表明,靶向PPP2R1A可能是改善免疫治疗效果的有效策略。
靶点:STYK1
应用:胰腺癌的靶向治疗
来源:Serine/threonine/tyrosine kinase 1 drives pancreatic carcinogenesis via GSK3β sequestration-mediated Wnt/β-catenin pathway hyperactivation.Signal Transduct Target Ther,2025 Jun 30

图源:10.1038/s41392-025-02292-x[9]
《Signal Transduction and Targeted Therapy》杂志发表了一项由湖北工业大学唐景峰、周策凡团队完成的研究,揭示了STYK1通过调控Wnt/β-catenin信号通路促进胰腺癌发生的新机制。研究发现,STYK1能够结合β-catenin和GSK3β,破坏其降解复合体的组装,并介导GSK3β向多泡体的转运,导致其失活,从而激活Wnt/β-catenin信号通路。STYK1中保守的酪氨酸分选基序和双亮氨酸分选基序通过Clathrin/AP2依赖的内吞作用介导了GSK3β的隔离。基于此机制,团队设计了靶向STYK1的短肽药物前体,在动物模型中显著抑制了胰腺癌的发生,延长了生存期,且未引发明显毒副作用。这一发现为胰腺癌的靶向治疗提供了新的策略。
靶点:HSF1
应用:原发性震颤(ET)遗传机制的研究
来源:Intronic VNTRs downregulate expression of HSF1 and confer genetic risk of essential tremor.Brain,2025 Jun 23

图源:10.1093/brain/awaf241[10]
《Brain》杂志发表了一项由北京大学第一医院邓健文、王朝霞团队,首都医科大学附属北京友谊医院毕鸿雁团队,以及南昌大学第一附属医院洪道俊团队合作完成的研究,揭示了HSF1基因内含子区可变数目串联重复序列(VNTR)扩增导致原发性震颤(ET)的遗传机制。研究分析了165个中国ET家系队列,发现HSF1基因第10内含子中的VNTR扩增在ET患者中显著富集,且重复长度与疾病严重程度呈正相关。机制研究表明,VNTR扩增导致HSF1基因表达下调,进而影响GABAergic通路相关基因表达。果蝇模型和患者来源的iPSCs研究进一步证实了HSF1功能缺失与ET发病的关联。这一发现为ET的遗传病因学提供了新见解,并为精准诊断和治疗提供了潜在靶点。
推荐产品
|
靶点 |
重组蛋白 |
货号 |
|
APOE |
Recombinant Macaca fascicularis Apolipoprotein E (APOE) |
CSB-EP001936MOV |
|
DRAM1 |
Recombinant Human DNA damage-regulated autophagy modulator protein 1 (DRAM1), partial |
CSB-MP836675HU1 |
|
HSF1 |
Recombinant Human Heat shock factor protein 1 (HSF1) |
CSB-YP010791HU |
|
LAG3 |
Recombinant Human Lymphocyte activation gene 3 protein (LAG3), partial |
CSB-EP012719HU1 |
|
PIEZO1 |
Recombinant Human Piezo-type mechanosensitive ion channel component 1 (PIEZO1), partial |
CSB-EP852881HU |
|
PPP2R1A |
Recombinant Human Serine/threonine-protein phosphatase 2A 65 kDa regulatory subunit A alpha isoform (PPP2R1A) |
CSB-EP018562HUa0 |
|
SLC17A6 |
Recombinant Rat Vesicular glutamate transporter 2 (Slc17a6), partial |
CSB-EP867480RA |
|
STYK1 |
Recombinant Human Tyrosine-protein kinase STYK1 (STYK1), partial |
CSB-MP753734HU1 |
|
TET3 |
Recombinant Human Methylcytosine dioxygenase TET3 (TET3), partial |
CSB-MP023398HU |
|
USP8 |
Recombinant Human Ubiquitin carboxyl-terminal hydrolase 8 (USP8), partial |
CSB-MP025752HU |
参考文献:
[1]Proximity between LAG-3 and the T cell receptor guides suppression of T cell activation and autoimmunity.Cell,2025 Jul 24
[2]APOE4 impacts cortical neurodevelopment and alters network formation in human brain organoids.Stem Cell Reports,2025 Jul 08
[3]Tet Methylcytosine Dioxygenase 3 Promotes Cardiovascular Senescence by DNA 5-Hydroxymethylcytosine-Mediated Sp1 Transcription Factor Expression.MedComm (2020),2025 Jul
[4]Piezo1 senses hyphae and initiates host defense against pathogenic fungi.Cell Rep,2025 Jun 24
[5]USP8-Governed MDA5 Homeostasis Promotes Innate Immunity and Autoimmunity.Adv Sci (Weinh),2025 Jun 17
[6]DRAM1 promotes the stability of lysosomal VAMP8 to enhance autolysosome formation and facilitates the extravasation.Nat Commun,2025 Jul 01
[7]Anti-VGLUT2 autoantibodies in neurological diseases.Brain Behav Immun,2025 Jun 08
[8]PPP2R1A mutations portend improved survival after canceer immunotherapy.Nature,2025 Jul 02
[9]Serine/threonine/tyrosine kinase 1 drives pancreatic carcinogenesis via GSK3β sequestration-mediated Wnt/β-catenin pathway hyperactivation.Signal Transduct Target Ther,2025 Jun 30
[10]Intronic VNTRs downregulate expression of HSF1 and confer genetic risk of essential tremor.Brain,2025 Jun 23
*免责声明:华美生物内容团队仅是分享和解读公开研究论文及其发现,本文仅作信息交流,文中观点不代表华美生物立场,请理解。