
01.靶点 IL13Rα1
应用:治疗肠道炎症和蠕虫感染
来源:Type 2 cytokines act on enteric sensory neurons to regulate neuropeptide-driven hostdefense.Science,2025 May 22

图源:10.1126/science.adn9850[1]
2025年6月21日,哈佛医学院团队在《Science》发表研究,解析了肠道神经元感知炎症信号并调控免疫反应的机制。研究发现,肠道内的初级感觉神经元(PSN)能通过IL-13Rα1受体感知IL-4和IL-13细胞因子,进而释放神经肽U(NMU)和CGRPβ。这些神经肽可增强肠道免疫反应,抵御肠道蠕虫感染。利用基因敲除小鼠模型,研究证实了PSN在抗感染免疫中的关键作用,并揭示了其通过调节ILC2s细胞和巨噬细胞功能影响免疫防御的机制。这一发现为治疗肠道炎症和蠕虫感染提供了新思路。02.靶点 CREM
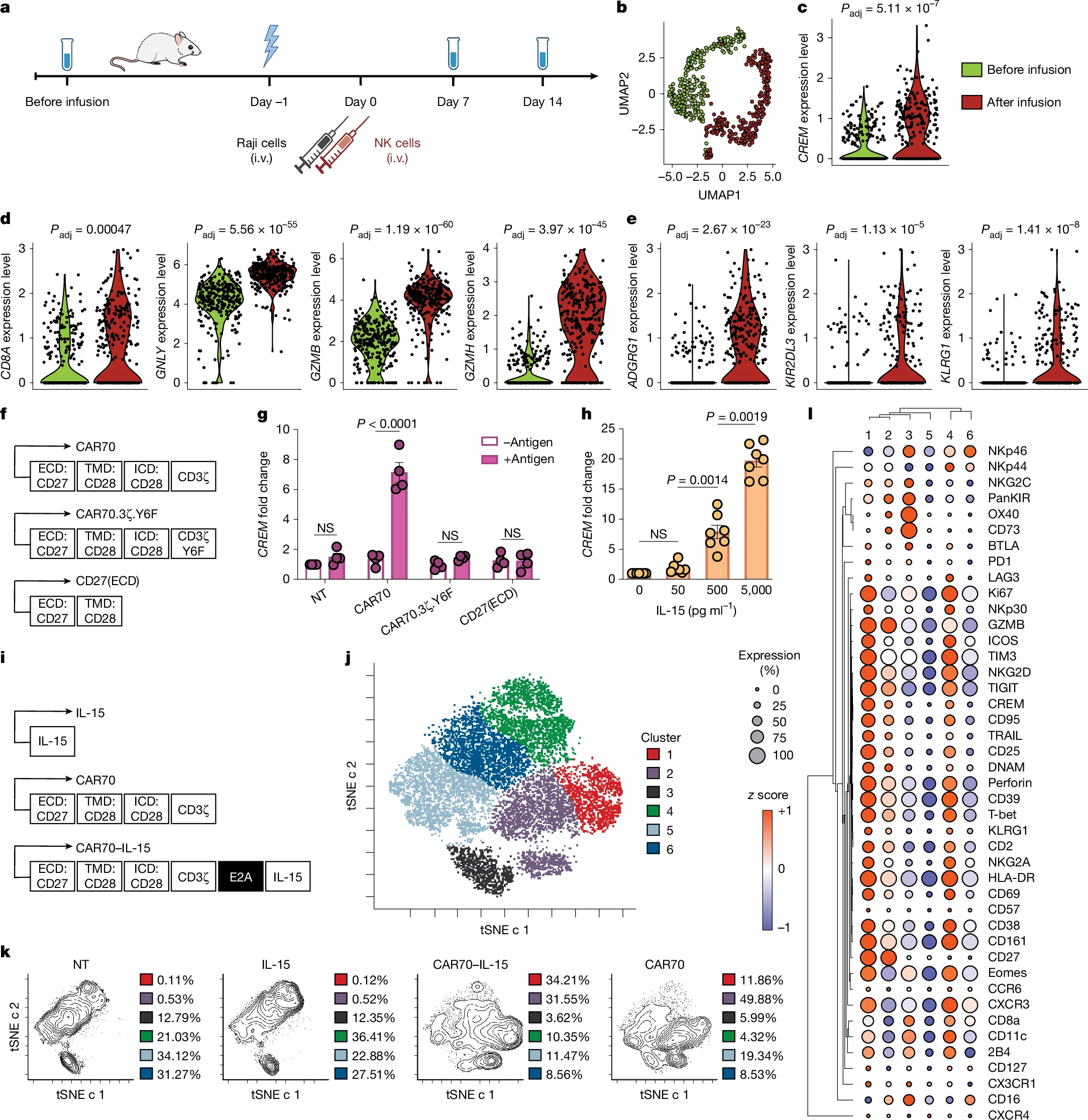
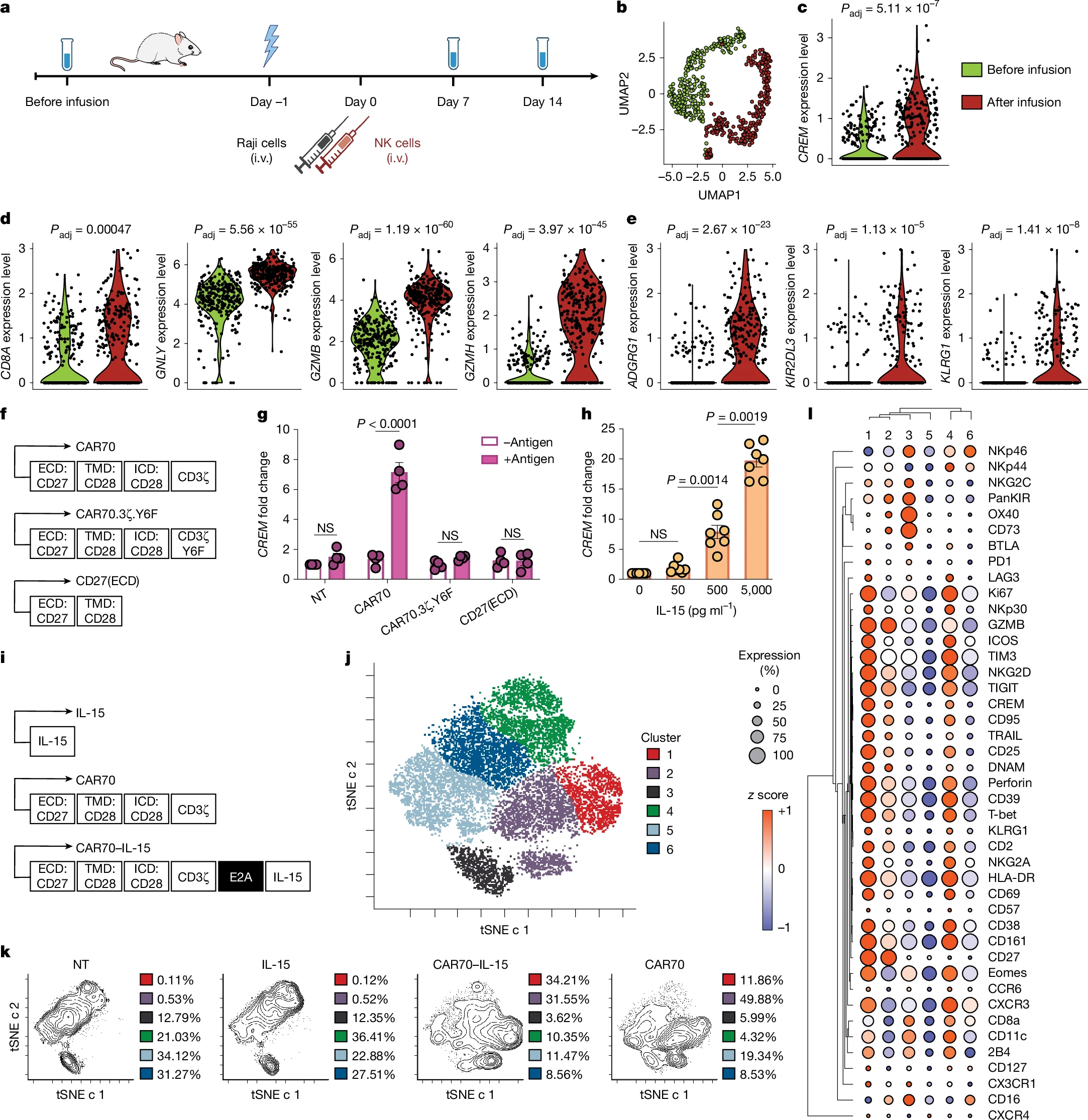
应用:CAR-NK细胞疗法研究
来源:CREM is a regulatory checkpoint of CAR and IL-15 signalling in NK cells.Nature,2025 Jun 04


图源:10.1038/s41586-025-09087-8[2]
这篇文章讲的是免疫疗法的新突破。研究人员发现,在CAR-NK细胞疗法中,NK细胞里的CREM是个关键调控因子。他们通过一系列实验,比如基因工程改造NK细胞、用多种技术分析,发现CREM的表达受CAR激活和IL-15信号诱导,且与NK细胞的激活等功能相关。敲除CREM能增强CAR-NK细胞的抗肿瘤能力,为这种疗法的发展带来新希望。
03.靶点 PVR/CD155
应用:血液瘤和实体瘤治疗
来源:Pan-cancer analysis identifies CD155 as a promising target for CAR-T cell therapy.Genome Med,2025 Jun 02

图源:10.1186/s13073-025-01490-0[3]
华东师范大学杜冰团队发现,CD155在多种癌症组织中高表达,且与癌症患者不良预后相关,其通过抑制T细胞释放细胞毒性因子介导肿瘤免疫逃逸。该团队构建的靶向CD155的CAR-T细胞在体内外多种血液瘤和实体瘤中展现出显著抗肿瘤活性,且在动物模型中未见明显副作用,表明CD155有望成为CAR-T疗法的理想靶点。
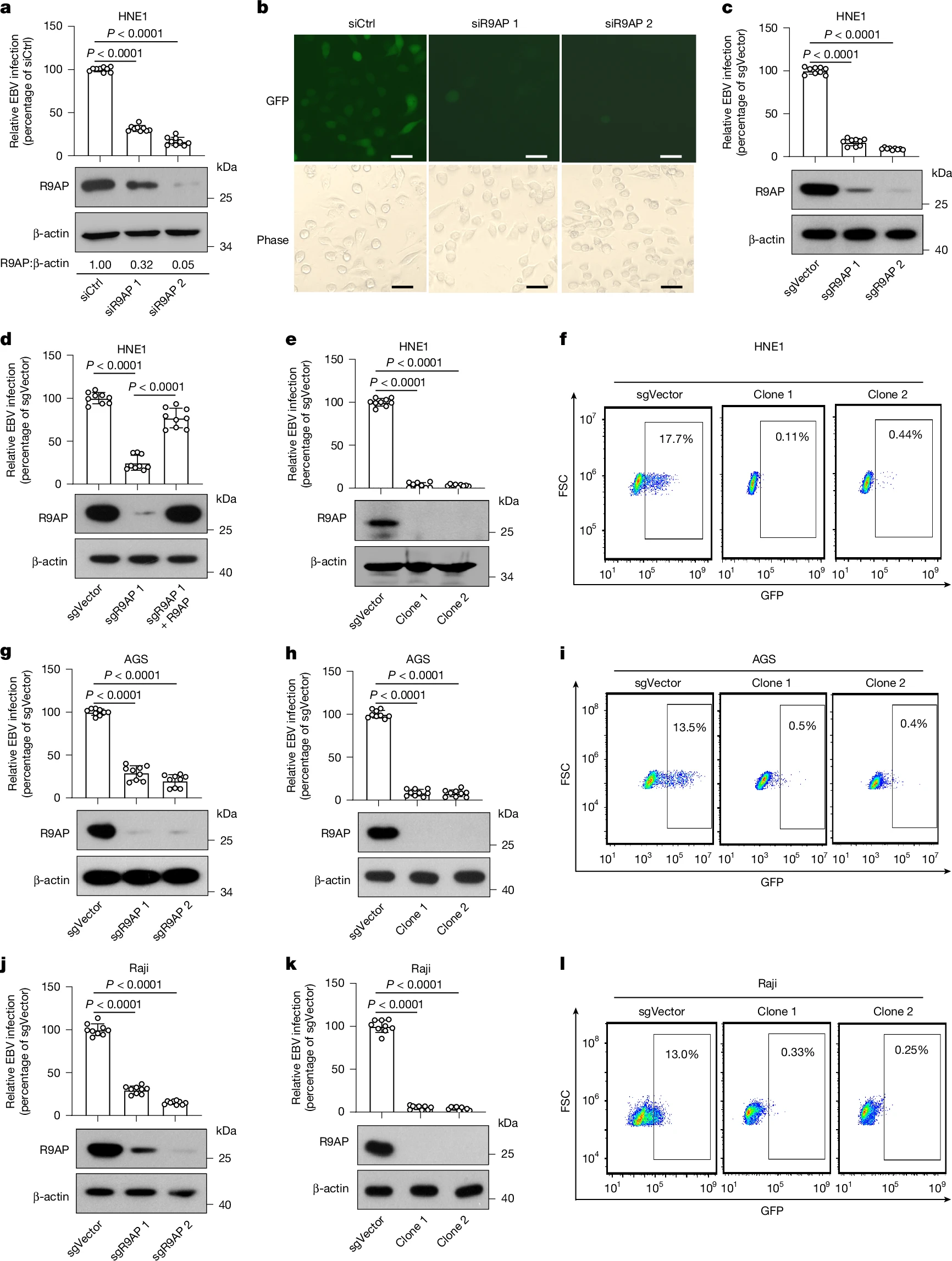
04.靶点 R9AP
应用:抗EBV疫苗的研究
来源:R9AP is a common receptor for EBV infection in epithelial cells and B cells.Nature,2025 Jun 18

图源:10.1038/s41586-025-09166-w[4]
中山大学曾木圣、钟茜团队在《Nature》发文,发现R9AP是EB病毒(EBV)感染上皮细胞和B淋巴细胞的通用受体。EBV与多种疾病相关,但此前对上皮细胞感染研究较少。该团队通过构建高效感染模型,筛选发现R9AP在两种细胞中均表达且对EBV感染至关重要。R9AP与EBV糖蛋白gH/gL结合,沉默或敲除R9AP可显著抑制感染。这一发现颠覆了EBV利用不同受体感染两类细胞的传统认知,为抗EBV疫苗研发提供了新靶标。
05.靶点 TNFR2
应用:结直肠癌免疫治疗
来源:Dual blockade of TNFR2 and CD47 reshape tumor immune microenvironment and improve antitumor effects in colorectal cancer.Mol Ther,2025 May 30

图源:10.1016/j.ymthe.2025.05.032[5]
南京大学魏继武团队在《Molecular Therapy》发表研究,提出一种针对结直肠癌的新型免疫治疗策略。该策略通过构建双特异性融合抗体ATA47,同时阻断CD47与TNFR2信号通路,并利用溶瘤腺病毒载体实现肿瘤原位递送。此方法有效重塑肿瘤免疫微环境,增强抗肿瘤免疫,克服了传统CD47阻断疗法的疗效限制和副作用问题,为结直肠癌免疫治疗提供了新路径。
06.靶点 STING
应用:肠道疾病的治疗
来源:ILC3s sense gut microbiota through STING to initiate immune tolerance.Immunity,2025 Jul 08

图源:10.1016/j.immuni.2025.05.016[6]
康奈尔大学团队在《Immunity》发表研究,发现III型天然淋巴细胞(ILC3s)通过STING感知肠道菌群,促进免疫耐受并维持肠道稳态。研究揭示了ILC3s中STING的适度激活可启动免疫耐受,而过度激活则会导致ILC3死亡,与炎症性肠病(IBD)相关。这一发现为肠道疾病的治疗提供了新思路。07.靶点 SELPLG/PSGL1
应用:血癌免疫研究
来源:Cisplatin and temozolomide combinatorial treatment triggers hypermutability and immune surveillance in experimental cancer models.Cancer Cell,2025 Jun 10

图源:10.1016/j.ccell.2025.05.014[7]
多篇新研究带来医学突破:Cancer Cell研究发现顺铂和替莫唑胺联用可提升结直肠癌和乳腺癌免疫治疗效果;Science Immunology研究揭示PSGL-1在血癌免疫逃逸中的关键作用,开发出人源化PSGL-1抗体;Neuron研究发现ZBTB7A是抑郁症相关改变的关键分子;Cell Stem Cell研究显示PGE2可逆转肌肉干细胞功能障碍;Nature Neuroscience研究解析了阿尔茨海默病中髓鞘-轴突异常的机制。08.靶点 UBE2F、ARIH2
应用:抗肿瘤免疫治疗
来源:Enhancing anti-tumor immunity of natural killer cells through targeting IL-15R signaling.Cancer Cell,2025 Jun 10

图源:10.1016/j.ccell.2025.05.011[8]
莫纳什大学团队在《Cancer Cell》发表研究,通过CRISPR筛选发现泛素依赖的IL-15R降解是IL-15R信号传导的主要调控因素。关键靶点包括UBE2F、ARIH2等,敲除这些基因可增强NK细胞的抗肿瘤活性。研究揭示了UBE2F和ARIH2作为潜在的免疫治疗药物靶点,为增强NK细胞的抗肿瘤免疫提供了新策略。产品推荐
| 靶点 | 重组蛋白 | 货号 |
| ARIH2 | Recombinant Human E3 ubiquitin-protein ligase ARIH2 (ARIH2) | CSB-MP002069HU |
| PVR | Recombinant Human Poliovirus receptor (PVR) (I340M), partial (Active) | CSB-MP019093HU(M) |
| CREM | Recombinant Mouse cAMP-responsive element modulator (Crem) | CSB-MP005961MO |
| IL13RA1 | Recombinant Human Interleukin-13 receptor subunit alpha-1 (IL13RA1) | CSB-CF011591HU |
| SELPLG | Recombinant Human P-selectin glycoprotein ligand 1 (SELPLG), partial | CSB-MP621767HU |
| RGS9BP | Recombinant Human Regulator of G-protein signaling 9-binding protein (RGS9BP), partial | CSB-MP765076HU |
| STING1 | Recombinant Human Stimulator of interferon genes protein (STING1), partial | CSB-YP023754HU1c7 |
| TNFRSF1B | Recombinant Human Tumor necrosis factor receptor superfamily member 1B (TNFRSF1B), partial (Active) | CSB-MP023978HU2 |
| UBE2F | Recombinant Human NEDD8-conjugating enzyme UBE2F (UBE2F) | CSB-EP850248HU |
参考文献
[1] Type 2 cytokines act on enteric sensory neurons to regulate neuropeptide-driven hostdefense.Science,2025 May 22
[2]CREM is a regulatory checkpoint of CAR and IL-15 signalling in NK cells.Nature,2025 Jun 04
[3]Pan-cancer analysis identifies CD155 as a promising target for CAR-T cell therapy.Genome Med,2025 Jun 02
[4]R9AP is a common receptor for EBV infection in epithelial cells and B cells.Nature,2025 Jun 18
[5]Dual blockade of TNFR2 and CD47 reshape tumor immune microenvironment and improve antitumor effects in colorectal cancer.Mol Ther,2025 May 30
[6]ILC3s sense gut microbiota through STING to initiate immune tolerance.Immunity,2025 Jul 08
[7]Cisplatin and temozolomide combinatorial treatment triggers hypermutability and immune surveillance in experimental cancer models.Cancer Cell,2025 Jun 10
[8]Enhancing anti-tumor immunity of natural killer cells through targeting IL-15R signaling.Cancer Cell,2025 Jun 10
*免责声明:华美生物内容团队仅是分享和解读公开研究论文及其发现,本文仅作信息交流,文中观点不代表华美生物立场,请理解。



