15 年
手机商铺
公司新闻/正文
362 人阅读发布时间:2025-07-11 13:45

01.靶点 SGLT2
应用:1型糖尿病治疗
来源:Adjunct-to-insulin therapy using SGLT2 inhibitors in youth with type 1 diabetes: a randomized controlled trial.Nat Med,2025 Jun 06
《Nature Medicine》杂志发表了一项名为“ATTEMPT”的临床试验研究,探讨了SGLT2抑制剂(如达格列净)作为胰岛素辅助疗法在青少年1型糖尿病患者中的应用效果与安全性。研究发现,达格列净可显著降低患者的肾小球滤过率(mGFR),缓解肾小球高滤过状态,同时降低糖化血红蛋白(HbA1c)水平,延长血糖在目标范围内的时间,且不增加低血糖风险。此外,患者体重显著减轻,胰岛素剂量未显著变化。整个试验期间,达格列净组仅发生一例轻度糖尿病酮症酸中毒(DKA),显示了该药物在青少年患者中的良好安全性。该研究为1型糖尿病的临床管理提供了新的治疗思路,有望改善患者血糖控制并预防糖尿病肾病的发生。
02.靶点 Ccl9
应用:肝癌治疗
来源:Hepatocyte-specific C-C motif chemokine ligand 9 signaling promotes liver fibrosis progression in mice.Hepatology,2025 May 09

天津医科大学肿瘤医院李悦国教授团队在《Hepatology》杂志发表研究,揭示了肝细胞源性Ccl9在肝纤维化中的调控机制。研究发现,Ccl9在受损肝细胞中表达上调,受转录因子Myc调控,通过与受体Ccr1结合,一方面促进巨噬细胞浸润和M1型极化,增强炎症反应;另一方面激活肝星状细胞,增强Wnt信号通路,加速胶原沉积。实验表明,敲除Ccl9或使用中和抗体可显著缓解肝纤维化。此外,Ccl9在肝癌患者中高表达,提示其可能兼具抗纤维化和肝癌预防的潜力。
03.靶点 PARP12
应用:病毒性疾病治疗
来源:PARP12-mediated mono-ADP-ribosylation as a checkpoint for necroptosis and apoptosis.Proc Natl Acad Sci U S A,2025 Jun 17
中国科学院上海有机化学研究所生物与化学交叉研究中心袁钧瑛院士团队在《PNAS》发表研究,揭示了PARP12通过单ADP核糖基化修饰调控细胞死亡与抗病毒免疫的新机制。研究发现,PARP12特异性靶向激酶RIPK1和RIPK3,促进细胞程序性坏死(necroptosis),同时抑制细胞凋亡(apoptosis)。此外,PARP12还负调控干扰素诱导下的干扰素刺激基因表达。在流感病毒感染的动物模型中,Parp12基因敲除小鼠显示出更强的抵抗力,肺部细胞坏死程度减轻,病毒载量降低。该研究为程序性细胞死亡提供了新的分子检查点,并为流感等病毒性疾病的治疗提供了潜在新靶点。
04.靶点 NR2F2
应用:乳腺癌治疗
来源:Inhibition of NR2F2 restores hormone therapy response to endocrine refractory breast cancers.Sci Transl Med,2025 Jun 04

纪念斯隆凯特琳癌症中心Sarat Chandarlapaty实验室在《Science Translational Medicine》发表研究,揭示了孤儿核受体NR2F2在调控乳腺癌内分泌治疗耐药中的关键作用。研究通过CRISPR/Cas9筛选发现NR2F2是维持NF1基因敲除细胞存活的关键基因,其缺失可恢复耐药乳腺癌细胞对内分泌治疗的敏感性,而过表达则诱导耐药。进一步研究发现NR2F2是MAPK通路的下游效应因子,通过与雌激素受体(ER)直接相互作用或竞争结合染色质,重塑ER的染色质分布,并与多个转录共调控因子及染色质重塑因子相互作用,调控ER的转录活性。在多种内分泌耐药模型中,NR2F2的敲除或抑制显著恢复了对内分泌治疗的敏感性,且与氟维司群联合使用可有效逆转耐药表型。该研究为克服乳腺癌内分泌治疗耐药提供了新的靶点和治疗策略。
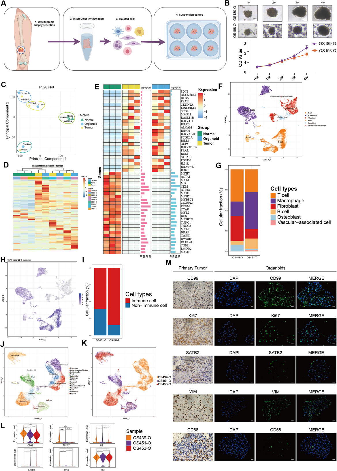
05.靶点 ERCC6
应用:骨肉瘤治疗
来源:A Dual Approach with Organoid and CRISPR Screening Reveals ERCC6 as a Determinant of Cisplatin Resistance in Osteosarcoma.Adv Sci (Weinh),
2025 Jun 06
中南大学湘雅二医院黎志宏和任晓磊团队在《Advanced Science》发表研究,发现ERCC6是骨肉瘤顺铂耐药性的关键调控因子。研究利用患者来源的骨肉瘤类器官(OSO)模拟耐药性,并通过RNA测序和CRISPR筛选确定ERCC6的作用。实验表明,敲低ERCC6可显著增强骨肉瘤细胞对顺铂的敏感性,并通过与HNRNPM相互作用,调控PI3K/AKT信号通路及BAX前体mRNA的选择性剪接,促进细胞凋亡。这些发现不仅揭示了骨肉瘤顺铂耐药的新机制,还为开发克服耐药性的潜在治疗靶点提供了重要依据。
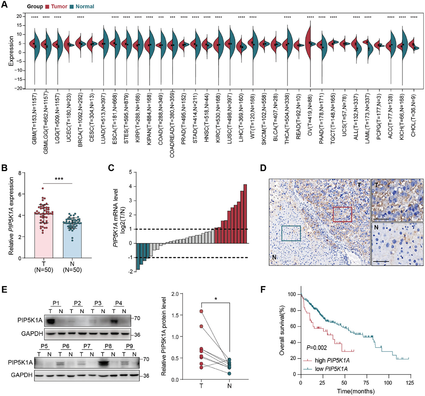
06.靶点 PIP5K1A
应用:肝细胞癌治疗
来源:PIP5K1A Suppresses Ferroptosis and Induces Sorafenib Resistance by Stabilizing NRF2 in Hepat ocellular Carcinoma.Adv Sci (Weinh),2025 May 23

复旦大学附属中山医院夏景林教授团队在《Advanced Science》发表研究,揭示磷脂酰肌醇4-磷酸5-激酶1α(PIP5K1A)在肝细胞癌(HCC)中的作用机制。研究发现,PIP5K1A在HCC中高表达并与不良预后相关。PIP5K1A通过竞争性结合Kelch样ECH相关蛋白1(KEAP1)的Kelch结构域,破坏KEAP1-NRF2相互作用,稳定NRF2蛋白并促进其核易位,激活下游抗氧化基因(如SLC7A11、GPX4),抑制肝癌细胞铁死亡。此外,PIP5K1A敲低可增强肝癌细胞对索拉非尼诱导铁死亡的敏感性,而其特异性抑制剂ISA-2011B与索拉非尼联用显著抑制肿瘤生长。该研究为提高索拉非尼及其他铁死亡诱导剂在HCC中的疗效提供了新靶点。
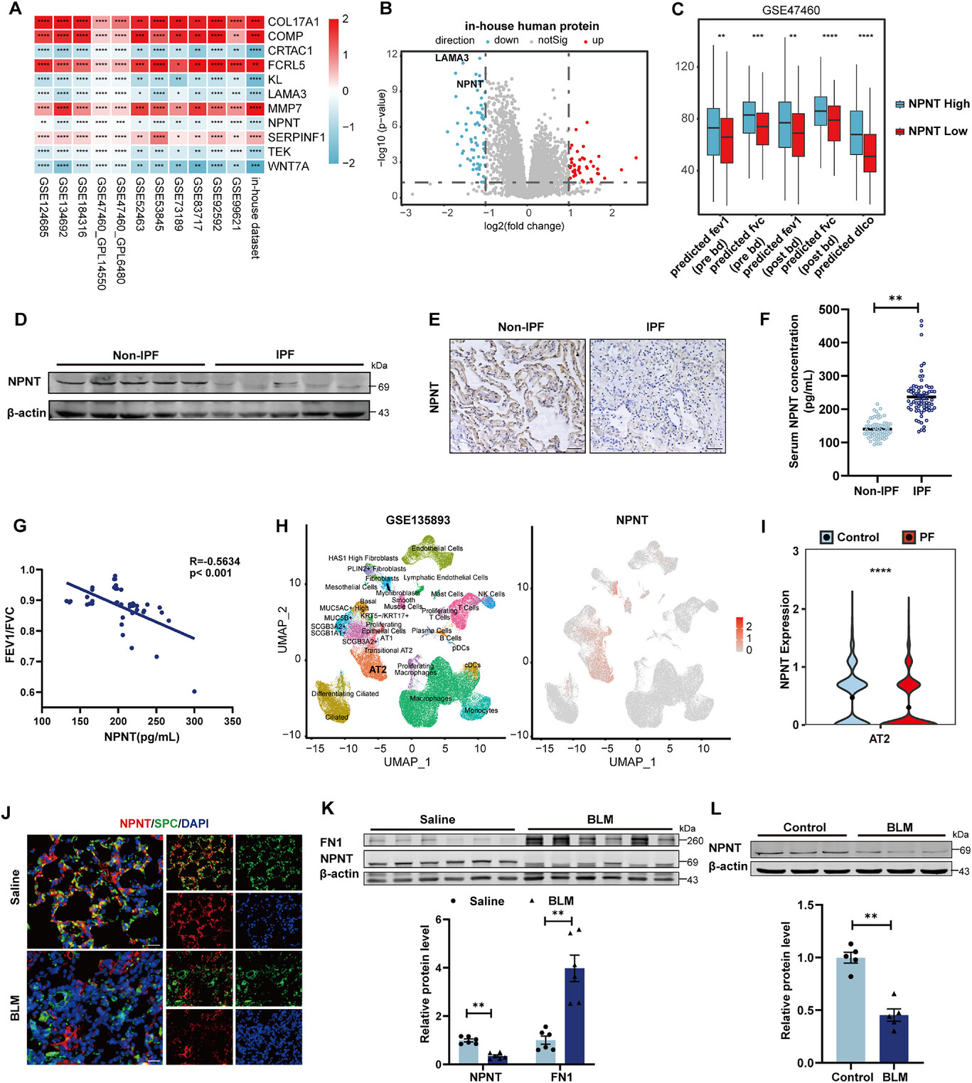
07.靶点 NPNT
应用:肺纤维化(IPF)治疗
来源:Nephronectin (NPNT) is a Crucial Determinant of Idiopathic Pulmonary Fibrosis: Modulating Cellular Senescence via the ITGA3/YAP1 Signaling Axis.Adv Sci (Weinh),2025 May 30

哈尔滨医科大学药学院杨宝峰院士团队梁海海课题组在《Advanced Science》发表研究,揭示细胞外基质蛋白Nephronectin(NPNT)通过ITGA3/YAP1信号轴调控细胞衰老,抑制特发性肺纤维化(IPF)进展。研究发现,IPF患者和肺纤维化小鼠模型中NPNT表达缺失,导致Ⅱ型肺泡上皮细胞(AT2)衰老加速,释放大量衰老相关分泌表型(SASP),促进基质沉积和成纤维细胞分化。NPNT通过与ITGA3结合,抑制Hippo上游激酶LATS1和MOB1的活化,减少YAP1降解并促进其核易位,维持线粒体稳态。此外,研究还发现七叶皂苷(Escin)可增加NPNT表达,减少衰老细胞数量,抑制SASP和基质沉积,为IPF治疗提供了潜在药物靶点。
08.靶点 FZD8
应用:促皮肤创面愈合药物研究
来源:Peptide RL-QN15 Regulates Functions of Epidermal Stem Cells to Accelerate Skin Wound Regeneration via the FZD8/β-catenin Axis.Exploration,2025 June 08

昆明医科大学基础医学院杨新旺团队在《Exploration》期刊发表研究,揭示活性肽RL-QN15通过靶向表皮干细胞膜受体FZD8,激活Wnt/β-catenin信号通路,调控表皮干细胞功能,从而加速皮肤创面修复再生。研究发现,RL-QN15能够促进表皮干细胞的增殖、迁移和上皮向间充质转化,并维持其干性。该研究不仅阐明了RL-QN15促进皮肤再生的分子机制,还发现了FZD8作为皮肤创面再生修复的关键治疗靶点,为开发新型促皮肤创面愈合药物提供了理论基础。
09.靶点 RUNX1、SLAMF3(LY9)
应用:结直肠癌肝转移治疗
来源:RUNX1/SLAMF3 Axis Drives Immunosuppression to Contribute to Colorectal Cancer Liver Metastasis by Blocking Phagocytosis and Depleting C1QC+ Tumor-Associated Macrophages.Adv Sci (Weinh),2025 May 31

四川大学生物治疗全国重点实验室梁淑芳教授团队在《Advanced Science》发表研究,揭示了RUNX1/SLAMF3信号轴在结直肠癌肝转移(CRLM)中的重要作用。研究发现,转录因子RUNX1直接调控SLAMF3表达,进而抑制巨噬细胞的吞噬功能,促进M2型巨噬细胞积聚,形成免疫抑制微环境。SLAMF3敲降可促进巨噬细胞由M2型向M1型转化,并增强C1qc⁺肿瘤相关巨噬细胞的富集,同时减少CD8⁺ T细胞耗竭。此外,RUNX1和SLAMF3在肝转移患者中高表达,与较差的预后相关。该研究为CRLM的治疗提供了新的潜在靶点。
推荐产品
| 靶点 | 重组蛋白 | 货号 |
| Ccl9 | Recombinant Mouse C-C motif chemokine 9 (Ccl9), partial | CSB-RP091194m |
| ERCC6 | Recombinant Human DNA excision repair protein ERCC-6 (ERCC6), partial | CSB-MP007774HU |
| NPNT | Recombinant Human Nephronectin (NPNT) | CSB-MP016019HU |
| NR2F2 | Recombinant Human COUP transcription factor 2 (NR2F2) | CSB-MP016057HU |
| PARP12 | Recombinant Human Protein mono-ADP-ribosyltransferase PARP12 (PARP12) | CSB-EP875642HU |
| PIP5K1A | Recombinant Human Phosphatidylinositol 4-phosphate 5-kinase type-1 alpha (PIP5K1A) | CSB-MP859110HU |
| RUNX1 | Recombinant Human Runt-related transcription factor 1 (Runx1) | CSB-EP020592HU |
| SLC5A2 | Recombinant Human Sodium/glucose cotransporter 2 (SLC5A2)-VLPs | CSB-MP021679HU |
| LY9 | Recombinant Human T-lymphocyte surface antigen Ly-9 (LY9), partial | CSB-MP884511HU |
| FZD8 | Recombinant Human Frizzled-8 (FZD8), partial | CSB-MP880970HU1 |
参考文献
[1]Adjunct-to-insulin therapy using SGLT2 inhibitors in youth with type 1 diabetes: a randomized controlled trial.Nat Med,2025 Jun 06
[2]Hepatocyte-specific C-C motif chemokine ligand 9 signaling promotes liver fibrosis progression in mice.Hepatology,2025 May 09
[3]PARP12-mediated mono-ADP-ribosylation as a checkpoint for necroptosis and apoptosis.Proc Natl Acad Sci U S A,2025 Jun 17
[4]Inhibition of NR2F2 restores hormone therapy response to endocrine refractory breast cancers.Sci Transl Med,2025 Jun 04
[5]A Dual Approach with Organoid and CRISPR Screening Reveals ERCC6 as a Determinant of Cisplatin Resistance in Osteosarcoma.Adv Sci (Weinh),
2025 Jun 06
[6]PIP5K1A Suppresses Ferroptosis and Induces Sorafenib Resistance by Stabilizing NRF2 in Hepat ocellular Carcinoma.Adv Sci (Weinh),2025 May 23
[7]Nephronectin (NPNT) is a Crucial Determinant of Idiopathic Pulmonary Fibrosis: Modulating Cellular Senescence via the ITGA3/YAP1 Signaling Axis.Adv Sci (Weinh),2025 May 30
[8]Peptide RL-QN15 Regulates Functions of Epidermal Stem Cells to Accelerate Skin Wound Regeneration via the FZD8/β-catenin Axis.Exploration,2025 June 08
[9]RUNX1/SLAMF3 Axis Drives Immunosuppression to Contribute to Colorectal Cancer Liver Metastasis by Blocking Phagocytosis and Depleting C1QC+ Tumor-Associated Macrophages.Adv Sci (Weinh),2025 May 31
*免责声明:华美生物内容团队仅是分享和解读公开研究论文及其发现,本文仅作信息交流,文中观点不代表华美生物立场,请理解。