15 年
手机商铺
公司新闻/正文
395 人阅读发布时间:2025-06-27 09:45

01.靶点 DERL3
应用:肺腺癌治疗
来源:Derlin-3 Manipulates the Endoplasmic Reticulum Stress and IgG4 Secretion of Plasma Cells in Lung Adenocarcinoma.Oncogene,2025 May 14

福建医科大学附属第二医院曾奕明/徐源课题组在《Oncogene》杂志发表研究,揭示内质网应激降解蛋白-3(Derlin-3)在肺腺癌(LUAD)肿瘤微环境中的新机制。研究发现Derlin-3在LUAD中高表达,主要富集于CD138+浆细胞中,通过靶向Hrd1/p38/PRDM1信号轴,调控浆细胞内质网应激和IgG4分泌。异常的IgG4进一步促进肿瘤微环境中巨噬细胞向M2表型极化,介导LUAD的免疫逃逸。该研究阐明了Derlin-3在LUAD肿瘤微环境中的作用机制,为肿瘤免疫治疗提供了潜在新靶点。
02.靶点 KDM4C
应用:乳腺癌治疗
来源:KDM4C inhibition blocks tumor growth in basal breast cancer by promoting cathepsin L-mediated histone H3 cleavage.Nat Genet,2025 Jun

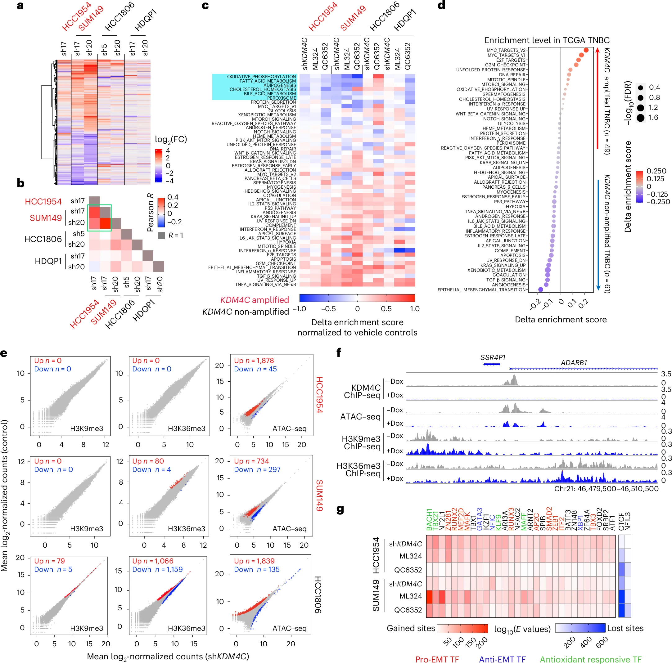
美国哈佛医学院Kornelia Polyak课题组在《Nature Genetics》发表研究,揭示了KDM4C去甲基化酶在基底样乳腺癌中通过调控组蛋白尾端剪切促进肿瘤生长的新机制。研究发现,KDM4C通过去甲基化转录因子GRHL2,抑制CTSL介导的组蛋白H3 N端尾部剪切,进而维持癌细胞的氧化还原平衡,促进肿瘤生长。KDM4C抑制可诱导组蛋白H3剪切,限制谷胱甘肽合成,增强氧化应激,抑制肿瘤。此外,联合靶向KDM4C和GSH合成通路可增强化疗药物顺铂的疗效,为乳腺癌治疗提供了潜在新策略。
03.靶点 RIOK1
应用:肝细胞癌治疗
来源:RIOK1 phase separation restricts PTEN translation via stress granules activating tumor growth in hepatocellular carcinoma.Nat Cancer,
2025 Jun 04

中国科学技术大学附属第一医院刘连新教授团队在《Nature Cancer》发表研究,揭示了RIOK1相分离在肝细胞癌(HCC)应激适应性调控中的新机制。研究发现,RIOK1在HCC组织中高表达,应激条件下通过NRF2转录激活。RIOK1相分离通过抑制IGF2BP1-Tyr396位点磷酸化,促使RIOK1/IGF2BP1/PTEN mRNA复合物被招募至应激颗粒(SGs),抑制PTEN蛋白翻译,激活磷酸戊糖途径(PPP),增强细胞保护作用,促进肝癌发生发展及TKIs耐药。临床多纳非尼耐药的HCC患者中观察到RIOK1聚集体及PPP激活。西达本胺(组蛋白去乙酰化酶抑制剂)可下调RIOK1表达,增敏TKIs疗效,为HCC治疗提供新策略。
04.靶点 CD89
应用:溃疡性结肠炎治疗
来源:Enrichment of human IgA-coated bacterial vesicles in ulcerative colitis as a driver of inflammation.Nat Commun,2025 Apr 29

格拉茨医科大学等机构的科学家在《Nature Communications》发表研究,揭示了溃疡性结肠炎(UC)中细菌外囊泡(BEVs)与免疫球蛋白A(IgA)之间的“危险联盟”。研究发现,UC患者结肠液及组织样本中IgA包裹的BEVs浓度显著更高,这些IgA-BEVs能特异性结合到肠道免疫细胞上的CD89受体,引发强烈炎症反应。在携带人类CD89受体的小鼠模型中,IgA-BEVs显著加剧肠道炎症,而未修饰的小鼠或仅含可溶性IgA的小鼠无此反应。这一发现指出IgA-BEVs与CD89受体的相互作用或许是慢性炎症的核心机制,为UC治疗提供了新靶点,未来可通过开发中和抗体或阻断CD89受体的药物来阻止其促炎效应。
05.靶点 CREM
应用:癌症免疫治疗
来源:CREM is a regulatory checkpoint of CAR and IL-15 signalling in NK cells.Nature,2025 Jun 04

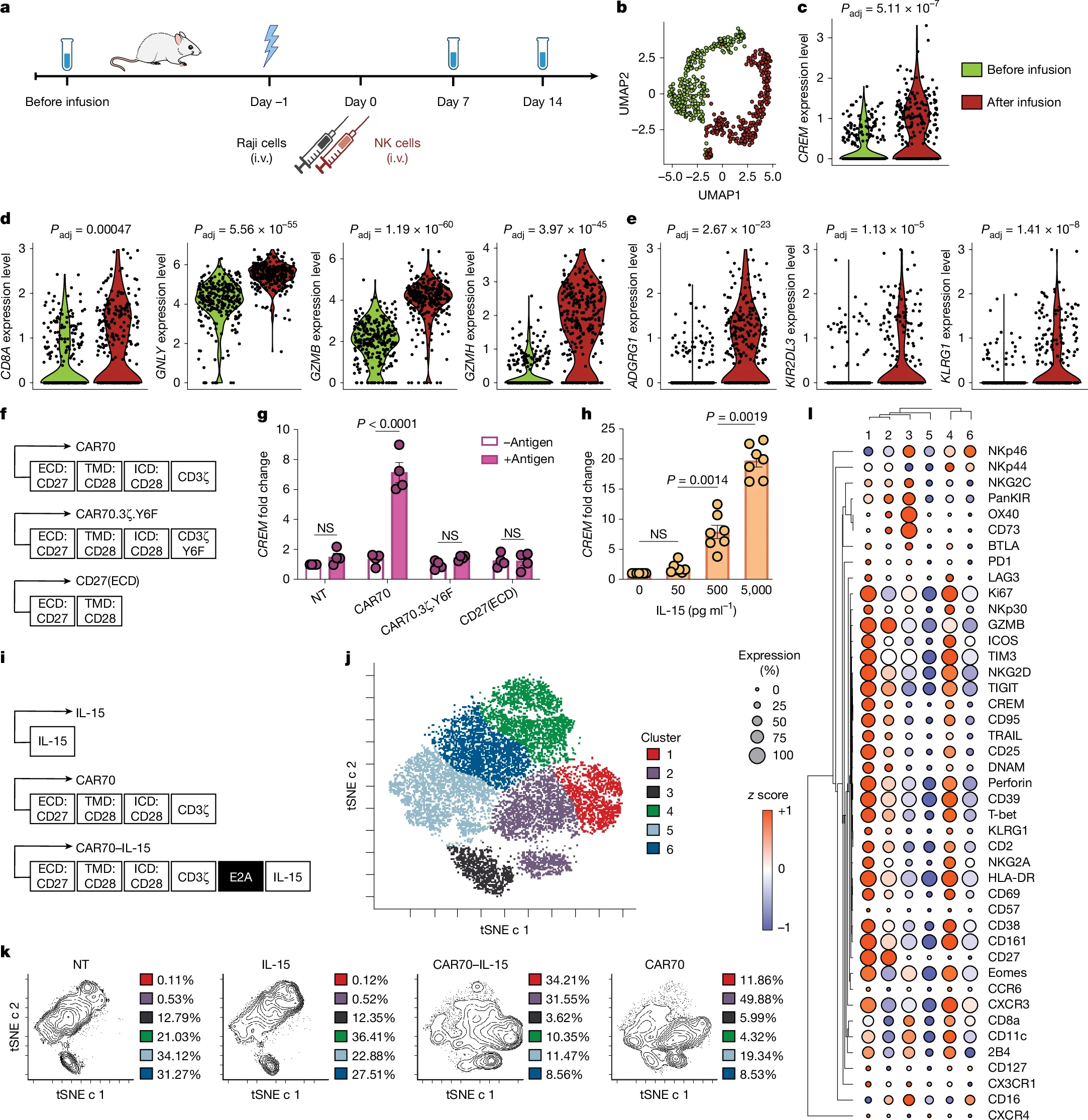
《Nature》杂志发表研究揭示cAMP反应元件调节因子(CREM)在CAR-NK细胞中的关键作用。CREM是CAR-NK细胞的检查点调节因子,其表达受CAR信号和IL-15刺激调控,通过PKA-CREB通路诱导。研究发现,CAR激活或IL-15刺激均能迅速上调CREM表达。利用CRISPR-Cas9敲除CREM基因后,CAR-NK细胞的细胞毒性功能显著增强,细胞因子产生能力提升,且在多种肿瘤模型中展现出更优的抗肿瘤效果,包括更强的增殖和肿瘤浸润能力。此外,敲除CREM的CAR-NK细胞在小鼠体内未引发明显毒性反应,显示出良好的安全性。这一发现为优化CAR-NK细胞疗法提供了新策略,也为癌症免疫治疗开辟了新方向。
06.靶点 TRMT6
应用:结直肠癌治疗
来源:TRMT6-mediated tRNA m1A modification acts as a translational checkpoint of histone synthesis and facilitates colorectal cancer progression.Nat Cancer,2025 Jun 03

tRNA修饰正逐渐成为翻译重编程的关键调控因子,但其在结直肠癌中的作用仍不清楚。最近发表在《自然-癌症》的研究揭示了tRNA N1-甲基腺苷(m1A)甲基转移酶TRMT6在结直肠癌中的重要作用。研究人员发现,TRMT6在人类结直肠癌组织中表达上调,且TRMT6高表达与结直肠癌患者的预后不佳相关。从机制上看,TRMT6通过维持TRMT6-TRMT61A复合物的稳定性来提高tRNA m1A水平。靶向抑制结直肠癌TRMT6介导的tRNA m1A修饰,会损害组蛋白mRNA的翻译,从而限制组蛋白合成并阻碍细胞周期进程。这项研究证实了RMT6介导的tRNA修饰在结直肠癌中的关键作用,为癌症治疗提供了新的靶点。
07.靶点 Piezo2
应用:肥胖及相关代谢疾病研究
来源:Piezo2 in sensory neurons regulates systemic
and adipose tissue metabolism.Cell Metab,2025 Apr 01

《细胞-代谢》杂志发表研究,揭示脂肪组织中感知机械刺激的神经细胞可调控脂肪代谢。研究发现,敲除脂肪组织中感觉神经元的Piezo2基因后,小鼠棕色和米色脂肪组织的“褐变”和“米色化”现象增强,脂肪细胞更活跃,解脂和产热能力提升。即使高脂饮食,小鼠仍保持较低体重,肝脏无脂肪堆积或炎症。该研究为肥胖及相关代谢疾病的治疗提供了新思路。
08.靶点 MEK1/2
应用:帕金森病研究
来源:MEK1/2 inhibitors suppress pathological α-synuclein and neurotoxicity in cell models and a humanized mouse model of Parkinson’s disease.Sci Transl Med,2025 May 14

复旦大学鲁伯埙课题组联合中国科学院上海有机化学研究所刘聪研究员和复旦大学华山医院王坚教授在《Science Translational Medicine》发表研究,发现MEK1/2是调控α-突触核蛋白(αsyn)水平的新因子,揭示了MEK1/2抑制剂的分子机制。研究通过工具化合物库筛选,证实MEK1/2抑制剂可降低细胞内αsyn水平,其作用机制包括促进TFEB核内表达激活自噬降解可溶性αsyn,以及抑制PLK2激酶mRNA水平减少病理性αsyn生成。团队还构建了人SNCA敲入小鼠模型,验证了口服MEK1/2抑制剂在挽救多巴胺能神经元死亡、改善行为学表型及降低病理性αsyn方面的显著疗效,为帕金森病的治疗提供了新思路。
推荐产品
| 靶点 | 重组蛋白 | 货号 |
| CREM | Recombinant Mouse cAMP-responsive element modulator (Crem) | CSB-MP005961MO |
| DERL3 | Recombinant Human Derlin-3 (DERL3), partial | CSB-MP836283HU1 |
| FCAR | Recombinant Human Immunoglobulin alpha Fc receptor (FCAR), partial | CSB-MP008531HU1 |
| KDM4C | Recombinant Human Lysine-specific demethylase 4C (KDM4C), partial | CSB-MP872489HU |
| MAP2K1 | Recombinant Mouse Dual specificity mitogen-activated protein kinase kinase 1 (Map2k1) | CSB-MP013409MO |
| PIEZO2 | Recombinant Human Piezo-type mechanosensitive ion channel component 2 (PIEZO2), partial | CSB-EP887983HU |
| RIOK1 | Recombinant Human Serine/threonine-protein kinase RIO1 (RIOK1) | CSB-EP871562HU |
| TRMT6 | Recombinant Human tRNA (adenine (58)-N (1))-methyltransferase non-catalytic subunit TRM6 (TRMT6) | CSB-MP891716HU |
参考文献
*免责声明:华美生物内容团队仅是分享和解读公开研究论文及其发现,本文仅作信息交流,文中观点不代表华美生物立场,请理解。