15 年
手机商铺
公司新闻/正文
411 人阅读发布时间:2025-06-20 11:21

01.靶点 STAT5
应用:癌症
来源:An engineered viral protein rewires signaling pathways to activate STAT5 and prevent T cell suppression.SCI IMMUNOL,2025 May 23

2025年5月23日,密歇根大学Adam Courtney教授课题组在《Science Immunology》发表研究论文,揭示利用疱疹病毒蛋白重编程T细胞信号通路,激活STAT5以增强T细胞在免疫抑制性肿瘤微环境中的生存与功能。研究发现猴疱疹病毒的TIP可激活酪氨酸激酶LCK,进而诱导T细胞内信号蛋白磷酸化。工程改造的TIP片段能结合LCK并激活STAT5,使CD8+ T细胞在缺乏外源性IL-2时仍保持良好生存与效应功能。在荷瘤小鼠模型中,表达STAT5激活因子的T细胞展现出更强的体内持久性与抗肿瘤效应,且阻断了T细胞耗竭相关分子上调。这一新策略为下一代细胞免疫治疗提供重要补充。
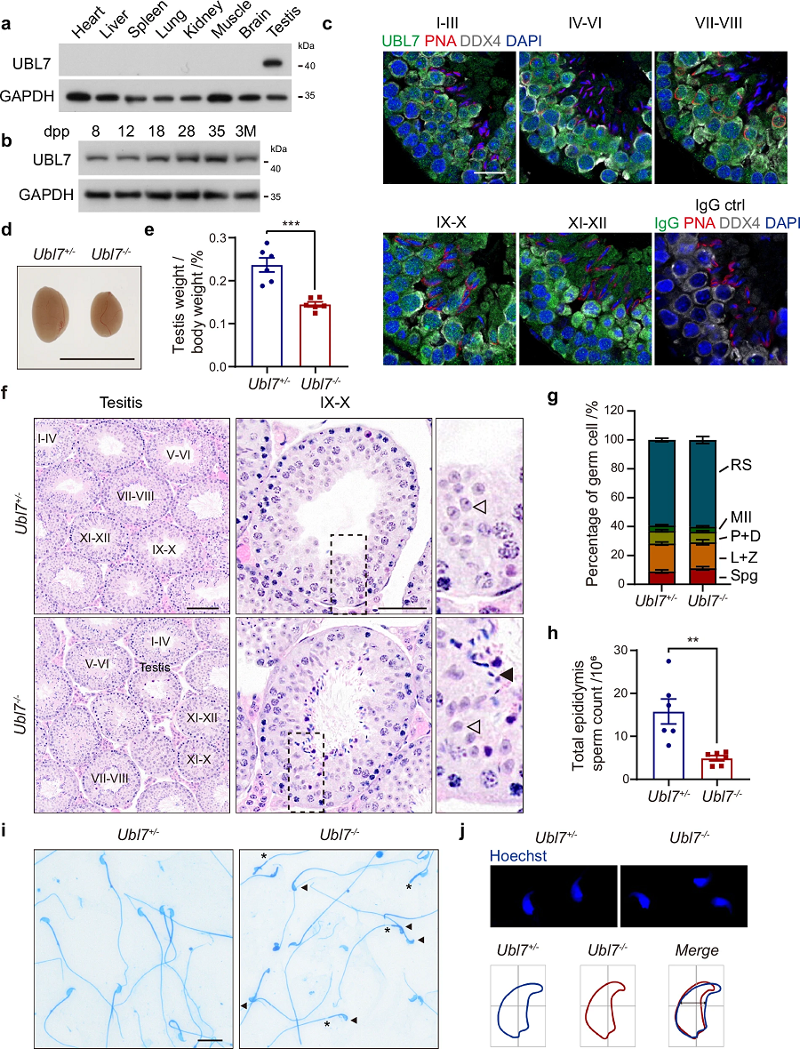
02.靶点 UBL7
应用:治疗男性不育症(male infertility)的潜在靶点
来源:UBL7 is indispensable for spermiogenesis through protecting critical factors from excessive degradation by proteasomes.Nat Commun,2025 Apr 23

北京生命科学研究所/清华大学生物医学交叉研究院王凤超实验室在《Nature Communications》发表研究,揭示UBL7在精子发生中的作用机制。研究发现,UBL7作为泛素-蛋白酶体系统的“穿梭因子”,通过保护关键底物不被过度降解,确保精子结构正常形成。Ubl7敲除小鼠表现出精子形态异常,如头尾连接器结构混乱等。通过IP-MS等技术,研究团队发现UBL7参与VCP复合体的蛋白质质量控制过程,降低蛋白酶体对底物的降解速率。该研究进一步证明了蛋白质稳态调控对精子后期变形过程的重要性,为理解精子发生机制提供了新见解。
03.靶点 ARID1A
应用:结直肠癌
来源:ARID1A loss enhances sensitivity to c-MET inhibition by dual targeting of GPX4 and iron homeostasis, inducing ferroptosis.Cell Death Differ,2025 May 14

南方医科大学南方医院和澳门大学健康科学学院的联合研究团队在《Cell Death and Differentiation》上发表研究,揭示了ARID1A缺失与c-MET抑制之间的合成致死效应及其分子机制。研究发现,ARID1A缺失显著提高了c-MET抑制剂对结直肠癌细胞的疗效。机制上,ARID1A和c-MET共同调控转录因子NRF2的活性,进而影响铁死亡关键因子GPX4的表达。ARID1A失活会降低c-MET表达,减少NRF2与GPX4启动子的结合,导致GPX4转录抑制,使细胞依赖残存的c-MET信号维持GPX4表达以逃避铁死亡。此外,ARID1A缺失还会导致细胞内不稳定铁池积累,增强对铁死亡的敏感性。抑制c-MET信号进一步削弱GPX4表达,引发脂质过氧化和谷胱甘肽耗竭,最终诱导铁死亡。这一发现为ARID1A缺失型结直肠癌的精准治疗提供了新的靶向策略。
04.靶点 ADCY7
应用:无菌性炎症(Sterile Inflammation)
来源:Eukaryotic ADCY7 catalyzes the productionof c-di-AMP to activate the NLRP3inflammasome.Nat Chem Biol,2025 May 26
北京大学基础医学院夏朋延、刘小云和中国科学院微生物研究所王硕团队在《Nature Chemical Biology》发表研究,揭示了ADCY7在TLR9诱导的NLRP3炎症小体激活中通过催化生成c-di-AMP发挥关键调控作用。研究通过CRISPR/Cas9筛选发现ADCY7在小鼠原代BMDM细胞中对TLR9诱导的NLRP3炎症小体激活至关重要。ADCY7不仅能催化生成cAMP,还能生成c-di-AMP,后者直接与NLRP3结合,促进炎症小体组装和激活。激活的TLR9可直接结合并激活ADCY7,促使c-di-AMP生成。小鼠模型实验表明,ADCY7缺失可缓解由TLR9激活剂引起的损伤,提高小鼠生存率。这一发现不仅揭示了ADCY7催化c-di-AMP生成调控NLRP3炎症小体活化的新机制,还为无菌性炎症的治疗提供了潜在靶点。
05.靶点 YTHDF1
应用:延缓衰老和干预年龄相关疾病
来源:YTHDF1 differentiates the contributing roles of mTORC1 in aging.Mol Cell,
2025 Jun 05
深圳大学医学部刘宝华团队在《Molecular Cell》杂志上发表研究,揭示了YTHDF1通过调控mTORC1-SREBP2-胆固醇合成通路影响衰老进程的新机制。研究发现,YTHDF1蛋白在衰老细胞和组织中显著减少,其敲除会促进细胞衰老和小鼠早衰。机制上,YTHDF1通过溶酶体膜蛋白LAMP2B锚定TSC2复合体至溶酶体,抑制mTORC1活性,这一功能独立于其经典的m6A阅读功能。YTHDF1缺失导致mTORC1-SREBP2轴过度激活,促进胆固醇合成基因表达,进而加速衰老。该研究不仅为m6A结合蛋白的多功能性提供了新证据,还为延缓衰老和干预年龄相关疾病提供了新靶点。
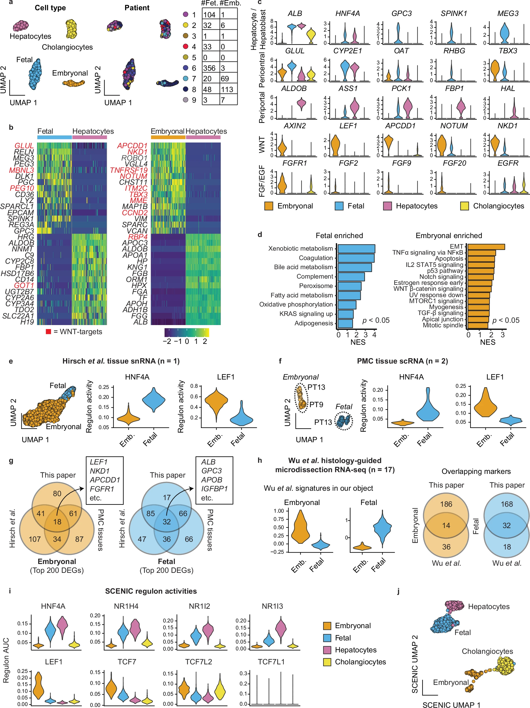
06.靶点 HDAC1、HDAC2
应用:肝母细胞瘤(Hepatoblastoma)
来源:Divergent WNT signaling and drug sensitivity profiles within hepatoblastoma tumors and organoids.Nat Commun,2024 11 20
中山大学杨跃东教授团队联合重庆大学、华为、新格元生物科技,依托国家超算广州中心“天河星逸”超算系统,在《Nature Communications》发表研究论文,揭示肝母细胞瘤(Hepatoblastoma)中WNT信号通路异质性与药物敏感性的关联。 研究通过单细胞RNA-seq/ATAC-seq和空间转录组学分析,发现肿瘤存在两种分子亚型:1)“胎儿型”肿瘤细胞富集肝脏特异性WNT靶基因(如代谢相关基因),并依赖HNF4A转录调控;2)“胚胎型”肿瘤细胞高表达经典WNT靶基因(如AXIN2, LEF1),且LEF1活性显著。两种亚型对靶向药物敏感性不同:胚胎型对FGFR抑制剂敏感,胎儿型对EGFR抑制剂敏感。值得注意的是,高通量药物筛选发现HDAC抑制剂(如Romidepsin)对所有亚型均表现出强效抗肿瘤活性,提示HDAC1/2是潜在广谱治疗靶点。
07.靶点 GATA3
应用:乳腺癌
来源:GATA3 differentially regulates the transcriptome via zinc finger 2-modulated phase separation.Cell Rep,2025 May 27

南京医科大学附属肿瘤医院陈礼明教授团队在《Cell Reports》发表研究,揭示GATA3通过其DNA结合域中锌指结构域2(ZnF2)调节的相分离差异化调控乳腺癌相关和免疫相关基因表达的新机制。研究发现,GATA3的ZnF2中的精氨酸残基R329和R330是调控相分离的关键位点,其突变显著增加核内凝聚体数量,并破坏其与DNA的相互作用。携带ZnF2缺陷突变的乳腺癌患者预后显著优于野生型。ZnF2突变通过降低组蛋白甲基转移酶SUV39H1的稳定性,减少异染色质标志H3K9me3的沉积,重塑染色质开放状态,促进免疫相关基因转录。这一发现突破了传统“DBD仅锚定染色质”的认知,提出了“DBD双向调控相分离与转录输出”的新范式,为乳腺癌治疗提供了新靶点和理论依据。
产品推荐
| 靶点 | 重组蛋白 | 货号 |
| ADCY7 | Recombinant Human Adenylate cyclase type 7 (ADCY7), partial | CSB-MP001343HU |
| ARID1A | Recombinant Human AT-rich interactive domain-containing protein 1A (ARID1A), partial | CSB-EP002058HU1 |
| GATA3 | Recombinant Human Trans-acting T-cell-specific transcription factor GATA-3 (GATA3) | CSB-MP009276HU |
| HDAC1 | Recombinant Human Histone deacetylase 1 (HDAC1) | CSB-EP010235HU |
| HDAC2 | Recombinant Mouse Histone deacetylase 2 (Hdac2) | CSB-EP010238MO |
| STAT5A | Recombinant Human Signal transducer and activator of transcription 5A (STAT5A) | CSB-MP022814HU |
| UBL7 | Recombinant Human Ubiquitin-like protein 7 (UBL7) | CSB-MP850429HU |
| YTHDF1 | Recombinant Human YTH domain-containing family protein 1 (YTHDF1) | CSB-YP874843HU |
| ADCY7 | Recombinant Human Adenylate cyclase type 7 (ADCY7), partial | CSB-MP001343HU |
参考文献
*免责声明:华美生物内容团队仅是分享和解读公开研究论文及其发现,本文仅作信息交流,文中观点不代表华美生物立场,请理解。