01.靶点 CCR5
应用:HIV-1感染
来源:Tracing the evolutionary history of the CCR5delta32 deletion via ancient and modern genomes.Cell,2025 May 02
丹麦哥本哈根大学Simon Rasmussen团队在《Cell》发表研究,利用新算法HAPI分析古今人类基因组,发现CCR5delta32缺失突变起源于欧洲,青铜时代快速扩散并经历强烈正向选择。该突变使个体对HIV-1产生天然抵抗力,是预防和治疗HIV感染的重要靶点。研究还发现,该突变与多种疾病相关,包括其他病毒感染、免疫疾病、神经系统疾病和癌症。
02.靶点 PHGDH
应用:阿尔茨海默病
来源:Transcriptional regulation by PHGDH drives amyloid pathology in Alzheimer's disease.Cell,2025 Apr 17
加州大学圣地亚哥分校钟声教授团队在《细胞》期刊发表研究,揭示磷酸甘油酸脱氢酶(PHGDH)在阿尔茨海默病(AD)中的新作用。研究发现,PHGDH在星形胶质细胞中通过转录调控促进促炎基因表达,加速Aβ沉积。团队还发现,靶向PHGDH转录调控的小分子抑制剂NCT-503能减少Aβ斑块,改善认知功能,为晚发型AD治疗提供了新策略。
03.靶点 HHIP
应用:慢性肺病(支气管肺发育不良、慢性阻塞性肺疾病等)
来源:Hedgehog-interacting protein orchestrates
alveologenesis and protects against bronchopulmonary dysplasia and emphysema.Sci Adv,2025 May 09
中山药创院王超群团队在《Science Advances》发表研究,揭示HHIP在肺泡生成及慢性肺病中的作用。研究发现,HHIP通过调控肺泡肌成纤维细胞的转变,影响肺泡生成。在Hhip基因敲除小鼠中,Hedgehog-IGF1信号异常激活,导致肺泡结构简化,呈现BPD病理特征。给予重组HHIP蛋白可恢复肺泡正常发育,并显著抑制成年后COPD/肺气肿样变化。该研究为慢性肺病的早期干预提供了新靶点和治疗策略。
04.靶点 AMH
靶点:AMH
应用:多囊卵巢综合征
来源:Preventing and correcting polycystic ovary syndrome by targeting anti-Mullerian hormone signaling in minipuberty and adulthood in mice.Cell Metab,2025 Apr 08
法国里尔大学Paolo Giacobini团队在《Cell Metabolism》发表研究,揭示靶向AMH信号通路可预防和治疗多囊卵巢综合征(PCOS)。研究发现,幼年期高AMH水平与PCOS发病风险相关。在幼年期给予外源性AMH的小鼠,成年后出现多囊卵巢、稀发排卵、排卵障碍、生育能力下降及代谢紊乱等症状。而使用AMH阻断抗体(Ha13)治疗,可预防和缓解这些症状,并纠正卵巢组织学异常和性激素水平改变。该研究为PCOS的预防和治疗提供了新思路。
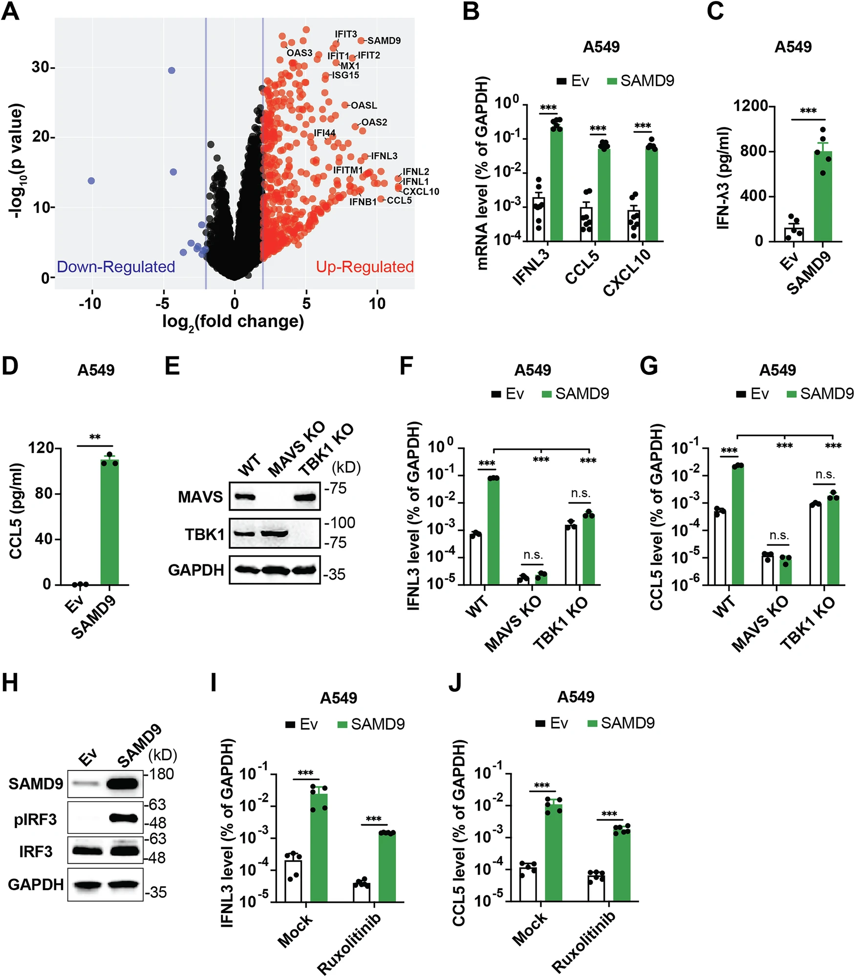
05.靶点 SAMD9
应用:多囊卵巢综合征
来源:SAMD9 senses cytosolic double-stranded nucleic acids in epithelial and mesenchymal cells to induce antiviral immunity.Nat Commun,2025 Apr 22
圣路易斯华盛顿大学医学院Siyuan Ding教授团队在《Nature Communications》发表研究,发现SAMD9是一种新型细胞质受体,能够直接识别双链DNA和RNA,激活MAVS-TBK1-IRF3信号轴,诱导干扰素和促炎因子产生,从而限制多种病毒的复制。研究通过免疫沉淀-质谱筛选发现SAMD9与双链核酸结合,并在多种细胞中表达。SAMD9缺失细胞对外源核酸诱导的干扰素反应减弱。此外,轮状病毒通过其非结构蛋白NSP1破坏SAMD9,实现免疫逃逸。这一发现为抗病毒免疫机制提供了新视角,也为抗病毒药物开发提供了新靶点。
06.靶点 FPR2
应用:肥胖、2型糖尿病
来源:Metabolic signaling of ceramides through the FPR2 receptor inhibits adipocyte thermogenesis.Science,2025 May
《Science》杂志上的一项研究揭示了神经酰胺通过甲酰肽受体2(FPR2)抑制脂肪细胞产热,从而导致肥胖和相关代谢紊乱的新机制。研究发现,特定长链神经酰胺(如C16:0)与FPR2结合后,激活Gi-cAMP信号通路,抑制棕色和米色脂肪细胞的产热功能。通过冷冻电镜技术,研究人员解析了FPR2与神经酰胺结合的原子级三维结构,揭示了其识别特异性的分子基础。这一发现不仅为理解神经酰胺的生物学功能提供了结构基础,还为开发针对肥胖和糖尿病的新疗法提供了潜在靶点。
07.靶点 GREM1
应用:B细胞急性淋巴细胞白血病(B-ALL)
来源:GREM1 deficiency induced bone marrow adipose niche promotes B-cell acute lymphoblastic leukemia disease progression.Int J Cancer,2025 Apr 26
2025年5月7日,上海儿童医学中心在《International Journal of Cancer》发表研究,揭示儿童B细胞急性淋巴细胞白血病(B-ALL)进展新机制。研究发现,血脂异常和骨髓脂肪化是B-ALL难治复发及预后不良的重要诱因。团队通过RNA测序分析发现,GREM1是骨髓间充质干细胞成脂分化的关键调控因子,其分泌缺乏会激活BMP-SMAD信号通路,从而加速白血病进展。这一成果为白血病药物研发提供了新靶点,也为优化患儿营养支持策略开辟了全新方向。
08.靶点 PILRα
应用:癌症免疫治疗
来源:PILRa on tumor cells interacts with the T cell
surface protein CD99 to suppress antitumor Immunity.Nat Cancer,2025 May 01
2025年5月6日,厦门大学团队在《自然-癌症》发表研究,发现肿瘤细胞表面的配对免疫球蛋白样2型受体α(PILRα)是一种新型免疫检查点,通过靶向T细胞表面的CD99分子促进肿瘤免疫逃逸。研究团队开发出靶向PILRα的治疗性抗体C21,能有效阻断PILRα与CD99的结合,恢复T细胞的抗肿瘤活性。在多种人源化小鼠模型中,C21单药治疗显著抑制肿瘤生长,且与PD-1抗体或CAR-T联用展现出协同增效作用,未观察到明显毒性。PILRα在多种癌症中高表达,与患者预后不良显著相关,有望成为癌症免疫治疗的新靶点。
09.靶点 LSD1/KDM1A
应用:急性髓系白血病(AML)
来源:Perturbing LSD1 and WNT rewires transcription to synergistically induce AML differentiation.Nature,2025 Apr 16
2025年5月5日,英国牛津大学路德维希癌症研究所联合美国宾夕法尼亚大学和芬兰分子医学研究所,在《Nature》发表研究,发现联合抑制LSD1和GSK3可显著重塑急性髓系白血病(AML)细胞的转录程序,激活干扰素通路并抑制WNT信号,从而强效诱导AML细胞分化。研究显示,这种联合治疗在小鼠模型和多种人AML细胞系中显著增强了分化标志物表达,抑制了克隆形成能力,并在停药后持续耗竭细胞的自我更新能力,且对正常造血干祖细胞无明显毒性。在16个患者样本中,11个样本对联合治疗表现出良好的分化反应,尤其是携带DNMT3A突变的样本。该研究为AML的治疗提供了新的联合治疗策略,尤其在DNMT3A突变患者中展现出良好的治疗效果和高度选择性。
10.靶点 RIPK1
应用:肌萎缩侧索硬化症(ALS,渐冻症)
来源:Single-cell transcriptomic and functional studies identify glial state changes and a role for neuroinflammatory RIPK1 signaling in ALS pathogenesis.Immunity,2025 Apr 08
2025年5月7日,美国赛诺菲Timothy R. Hammond课题组在《Immunity》发表研究,解析了渐冻症(ALS)神经炎症的细胞机制。研究对ALS患者脊髓组织进行单细胞测序,发现小胶质细胞、星形胶质细胞和少突胶质细胞的状态均发生转变,表达炎症相关基因。研究还发现细胞坏死性凋亡通路关键分子RIPK1的表达水平与胶质细胞炎症基因高度正相关,且在ALS患者中异常活化。在ALS小鼠模型中,使用RIPK1激酶抑制剂可延迟疾病症状,改善神经炎症指标。初步临床试验表明,RIPK1抑制剂能降低ALS患者脑脊液中炎症因子水平,具有临床转化潜力。
推荐产品
参考文献
[1] Tracing the evolutionary history of the CCR5delta32 deletion via ancient and modern genomes/Cell,2025 May 02
应用:HIV-1感染
来源:Tracing the evolutionary history of the CCR5delta32 deletion via ancient and modern genomes.Cell,2025 May 02
图源:10.1016/j.cell.2025.04.015[1]
丹麦哥本哈根大学Simon Rasmussen团队在《Cell》发表研究,利用新算法HAPI分析古今人类基因组,发现CCR5delta32缺失突变起源于欧洲,青铜时代快速扩散并经历强烈正向选择。该突变使个体对HIV-1产生天然抵抗力,是预防和治疗HIV感染的重要靶点。研究还发现,该突变与多种疾病相关,包括其他病毒感染、免疫疾病、神经系统疾病和癌症。
02.靶点 PHGDH
应用:阿尔茨海默病
来源:Transcriptional regulation by PHGDH drives amyloid pathology in Alzheimer's disease.Cell,2025 Apr 17
图源:10.1016/j.cell.2025.03.045[2]
加州大学圣地亚哥分校钟声教授团队在《细胞》期刊发表研究,揭示磷酸甘油酸脱氢酶(PHGDH)在阿尔茨海默病(AD)中的新作用。研究发现,PHGDH在星形胶质细胞中通过转录调控促进促炎基因表达,加速Aβ沉积。团队还发现,靶向PHGDH转录调控的小分子抑制剂NCT-503能减少Aβ斑块,改善认知功能,为晚发型AD治疗提供了新策略。
03.靶点 HHIP
应用:慢性肺病(支气管肺发育不良、慢性阻塞性肺疾病等)
来源:Hedgehog-interacting protein orchestrates
alveologenesis and protects against bronchopulmonary dysplasia and emphysema.Sci Adv,2025 May 09
图源:10.1126/sciadv.adu2958[3]
中山药创院王超群团队在《Science Advances》发表研究,揭示HHIP在肺泡生成及慢性肺病中的作用。研究发现,HHIP通过调控肺泡肌成纤维细胞的转变,影响肺泡生成。在Hhip基因敲除小鼠中,Hedgehog-IGF1信号异常激活,导致肺泡结构简化,呈现BPD病理特征。给予重组HHIP蛋白可恢复肺泡正常发育,并显著抑制成年后COPD/肺气肿样变化。该研究为慢性肺病的早期干预提供了新靶点和治疗策略。
04.靶点 AMH
靶点:AMH
应用:多囊卵巢综合征
来源:Preventing and correcting polycystic ovary syndrome by targeting anti-Mullerian hormone signaling in minipuberty and adulthood in mice.Cell Metab,2025 Apr 08

图源:10.1016/j.cmet.2025.03.013[4]
法国里尔大学Paolo Giacobini团队在《Cell Metabolism》发表研究,揭示靶向AMH信号通路可预防和治疗多囊卵巢综合征(PCOS)。研究发现,幼年期高AMH水平与PCOS发病风险相关。在幼年期给予外源性AMH的小鼠,成年后出现多囊卵巢、稀发排卵、排卵障碍、生育能力下降及代谢紊乱等症状。而使用AMH阻断抗体(Ha13)治疗,可预防和缓解这些症状,并纠正卵巢组织学异常和性激素水平改变。该研究为PCOS的预防和治疗提供了新思路。
05.靶点 SAMD9
应用:多囊卵巢综合征
来源:SAMD9 senses cytosolic double-stranded nucleic acids in epithelial and mesenchymal cells to induce antiviral immunity.Nat Commun,2025 Apr 22

图源:10.1038/s41467-025-59090-w[5]
圣路易斯华盛顿大学医学院Siyuan Ding教授团队在《Nature Communications》发表研究,发现SAMD9是一种新型细胞质受体,能够直接识别双链DNA和RNA,激活MAVS-TBK1-IRF3信号轴,诱导干扰素和促炎因子产生,从而限制多种病毒的复制。研究通过免疫沉淀-质谱筛选发现SAMD9与双链核酸结合,并在多种细胞中表达。SAMD9缺失细胞对外源核酸诱导的干扰素反应减弱。此外,轮状病毒通过其非结构蛋白NSP1破坏SAMD9,实现免疫逃逸。这一发现为抗病毒免疫机制提供了新视角,也为抗病毒药物开发提供了新靶点。
06.靶点 FPR2
应用:肥胖、2型糖尿病
来源:Metabolic signaling of ceramides through the FPR2 receptor inhibits adipocyte thermogenesis.Science,2025 May
图源:10.1126/science.ado4188[6]
《Science》杂志上的一项研究揭示了神经酰胺通过甲酰肽受体2(FPR2)抑制脂肪细胞产热,从而导致肥胖和相关代谢紊乱的新机制。研究发现,特定长链神经酰胺(如C16:0)与FPR2结合后,激活Gi-cAMP信号通路,抑制棕色和米色脂肪细胞的产热功能。通过冷冻电镜技术,研究人员解析了FPR2与神经酰胺结合的原子级三维结构,揭示了其识别特异性的分子基础。这一发现不仅为理解神经酰胺的生物学功能提供了结构基础,还为开发针对肥胖和糖尿病的新疗法提供了潜在靶点。
07.靶点 GREM1
应用:B细胞急性淋巴细胞白血病(B-ALL)
来源:GREM1 deficiency induced bone marrow adipose niche promotes B-cell acute lymphoblastic leukemia disease progression.Int J Cancer,2025 Apr 26

图源:10.1002/ijc.35418[7]
2025年5月7日,上海儿童医学中心在《International Journal of Cancer》发表研究,揭示儿童B细胞急性淋巴细胞白血病(B-ALL)进展新机制。研究发现,血脂异常和骨髓脂肪化是B-ALL难治复发及预后不良的重要诱因。团队通过RNA测序分析发现,GREM1是骨髓间充质干细胞成脂分化的关键调控因子,其分泌缺乏会激活BMP-SMAD信号通路,从而加速白血病进展。这一成果为白血病药物研发提供了新靶点,也为优化患儿营养支持策略开辟了全新方向。
08.靶点 PILRα
应用:癌症免疫治疗
来源:PILRa on tumor cells interacts with the T cell
surface protein CD99 to suppress antitumor Immunity.Nat Cancer,2025 May 01

图源:10.1038/s43018-025-00958-7[8]
2025年5月6日,厦门大学团队在《自然-癌症》发表研究,发现肿瘤细胞表面的配对免疫球蛋白样2型受体α(PILRα)是一种新型免疫检查点,通过靶向T细胞表面的CD99分子促进肿瘤免疫逃逸。研究团队开发出靶向PILRα的治疗性抗体C21,能有效阻断PILRα与CD99的结合,恢复T细胞的抗肿瘤活性。在多种人源化小鼠模型中,C21单药治疗显著抑制肿瘤生长,且与PD-1抗体或CAR-T联用展现出协同增效作用,未观察到明显毒性。PILRα在多种癌症中高表达,与患者预后不良显著相关,有望成为癌症免疫治疗的新靶点。
09.靶点 LSD1/KDM1A
应用:急性髓系白血病(AML)
来源:Perturbing LSD1 and WNT rewires transcription to synergistically induce AML differentiation.Nature,2025 Apr 16

图源:10.1038/s41586-025-08915-1[9]
2025年5月5日,英国牛津大学路德维希癌症研究所联合美国宾夕法尼亚大学和芬兰分子医学研究所,在《Nature》发表研究,发现联合抑制LSD1和GSK3可显著重塑急性髓系白血病(AML)细胞的转录程序,激活干扰素通路并抑制WNT信号,从而强效诱导AML细胞分化。研究显示,这种联合治疗在小鼠模型和多种人AML细胞系中显著增强了分化标志物表达,抑制了克隆形成能力,并在停药后持续耗竭细胞的自我更新能力,且对正常造血干祖细胞无明显毒性。在16个患者样本中,11个样本对联合治疗表现出良好的分化反应,尤其是携带DNMT3A突变的样本。该研究为AML的治疗提供了新的联合治疗策略,尤其在DNMT3A突变患者中展现出良好的治疗效果和高度选择性。
10.靶点 RIPK1
应用:肌萎缩侧索硬化症(ALS,渐冻症)
来源:Single-cell transcriptomic and functional studies identify glial state changes and a role for neuroinflammatory RIPK1 signaling in ALS pathogenesis.Immunity,2025 Apr 08

图源:10.1016/j.immuni.2025.02.024[10]
2025年5月7日,美国赛诺菲Timothy R. Hammond课题组在《Immunity》发表研究,解析了渐冻症(ALS)神经炎症的细胞机制。研究对ALS患者脊髓组织进行单细胞测序,发现小胶质细胞、星形胶质细胞和少突胶质细胞的状态均发生转变,表达炎症相关基因。研究还发现细胞坏死性凋亡通路关键分子RIPK1的表达水平与胶质细胞炎症基因高度正相关,且在ALS患者中异常活化。在ALS小鼠模型中,使用RIPK1激酶抑制剂可延迟疾病症状,改善神经炎症指标。初步临床试验表明,RIPK1抑制剂能降低ALS患者脑脊液中炎症因子水平,具有临床转化潜力。
推荐产品
| 靶点 | 重组蛋白 | 货号 |
| AMH | Recombinant Mouse Muellerian-inhibiting factor (Amh), partial | CSB-EP001666MO |
| CCR5 | Recombinant Human C-C chemokine receptor type 5 (CCR5) | CSB-CF004844HU |
| FPR2 | Recombinant Human N-formyl peptide receptor 2 (FPR2)-VLPs | CSB-MP008855HU |
| GREM1 | Recombinant Rat Gremlin-1 (Grem1) | CSB-MP009892RA |
| HHIP | Recombinant Human Hedgehog-interacting protein (HHIP) | CSB-MP850419HU |
| LSD1/KDM1A | Recombinant Human Lysine-specific histone demethylase 1A (KDM1A), partial | CSB-MP525314HU |
| PHGDH | Recombinant Human D-3-phosphoglycerate dehydrogenase (PHGDH), partial | CSB-EP017920HU1 |
| PILRA | Recombinant Human Paired immunoglobulin-like type 2 receptor alpha (PILRA), partial | CSB-MP892331HU |
| RIPK1 | Recombinant Human Receptor-interacting serine/threonine-protein kinase 1 (RIPK1), partial | CSB-BP618785HU2 |
| SAMD9 | Recombinant Human Sterile alpha motif domain-containing protein 9 (SAMD9), partial | CSB-MP705524HU |
参考文献
[1] Tracing the evolutionary history of the CCR5delta32 deletion via ancient and modern genomes/Cell,2025 May 02
[2]Transcriptional regulation by PHGDH drives amyloid pathology in Alzheimer's disease.Cell,2025 Apr 17
[3]Hedgehog-interacting protein orchestrates alveologenesis and protects against bronchopulmonary dysplasia and emphysema.Sci Adv,2025 May 09
[4]Preventing and correcting polycystic ovary syndrome by targeting anti-Mullerian hormone signaling in minipuberty and adulthood in mice.Cell Metab,2025 Apr 08
[5]SAMD9 senses cytosolic double-stranded nucleic acids in epithelial and mesenchymal cells to induce antiviral immunity.Nat Commun,2025 Apr 22
[6]Metabolic signaling of ceramides through the FPR2 receptor inhibits adipocyte thermogenesis.Science,2025 May
[7]GREM1 deficiency induced bone marrow adipose niche promotes B-cell acute lymphoblastic leukemia disease progression.Int J Cancer,2025 Apr 26
[8]PILRa on tumor cells interacts with the T cell
surface protein CD99 to suppress antitumor Immunity.Nat Cancer,2025 May 01
[9]Perturbing LSD1 and WNT rewires transcription to synergistically induce AML differentiation.Nature,2025 Apr 16
[10]Single-cell transcriptomic and functional studies identify glial state changes and a role for neuroinflammatory RIPK1 signaling in ALS pathogenesis.Immunity,2025 Apr 08
*免责声明:华美生物内容团队仅是分享和解读公开研究论文及其发现,本文仅作信息交流,文中观点不代表华美生物立场,请理解。



