【第40期】前沿靶点速递:每周医学研究精选
01.靶点 HDAC3
应用:女性不孕症
来源:Pathogenic mechanism of abnormal expression of HDAC3 in ovulatory granulosa cells inducing oocyte maturation disorder and its application in IVM.J Biol Chem,2025 Mar
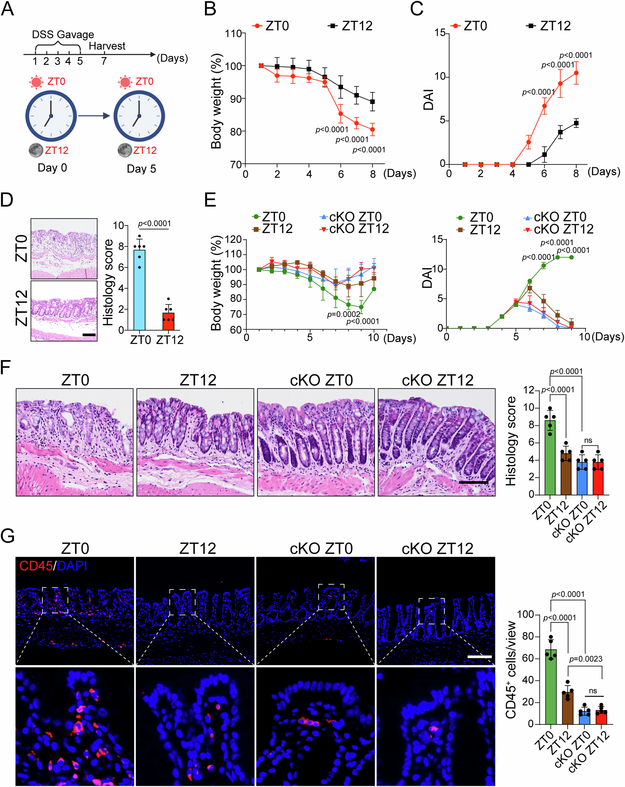
02.靶点 Bmal1
应用:炎症性肠病(IBD)
来源:Genetic disruption of the circadian gene Bmal1 in the intestinal epithelium reduces colonic inflammation.EMBO Rep,2025 Apr 30
广州国家实验室陈晔光团队在《EMBO Reports》发表研究,揭示节律基因 _Bmal1_ 在肠道炎症中的作用机制。研究发现,_Bmal1_ 在肠上皮细胞中通过激活凋亡相关基因的表达,促进细胞凋亡并加剧肠道炎症,特别是在昼夜节律的静息期(ZT0)其表达达到峰值,导致肠炎症状更严重。通过在小鼠中特异性敲除 _Bmal1_ 或使用小分子激动剂SR9009抑制其表达,可显著减轻肠炎症状。该研究不仅阐明了 _Bmal1_ 在肠炎中的促炎机制,还为炎症性肠病(IBD)的治疗提供了新的潜在靶点,并提示结合生物钟规律制定给药方案可能提升疗效。
03.靶点 SPATA5/AFG2A
应用:神经发育障碍、核糖体病
来源:Cryo-EM structure of the AAA+ SPATA5 complex and its role in human cytoplasmic pre-60S maturation.Nat Commun,2025 Apr 23
北京大学高宁课题组在《Nature Communications》发表研究,解析了人源SPATA5复合物的高分辨率冷冻电镜结构,并揭示其在核糖体大亚基组装中的关键作用。研究发现,SPATA5复合物通过其独特的NTD环与pre-60S核糖体结合,解离组装因子RLP24,促进核糖体成熟。此外,SPATA5蛋白的Walker A基序存在亚磺酸化修饰,暗示其功能可能受细胞氧化还原通路调控。该研究不仅阐明了SPATA5复合物在核糖体组装中的分子机制,还为理解相关遗传疾病的致病机制提供了理论基础。
04.靶点 PRPS2
应用:肺腺癌
来源:PRPS2 enhances RNA m6A methylation by stimulating SAM synthesis through enzyme dependent and independent mechanisms.Nat Commun,2025 Apr 28
上海交通大学张良、余健秀教授及复旦大学附属中山医院汪灏团队在《Nature Communications》发表研究,揭示了肺腺癌细胞中嘌呤从头合成途径关键酶PRPS2通过酶活和非酶活途径促进RNA m⁶A修饰的新机制。研究发现,PRPS2在肺腺癌中高表达且与预后负相关。PRPS2通过其酶活功能解除GDP的反馈抑制,促进ATP超量合成;同时,其非酶活功能可增加SAM合成酶MAT2A的稳定性,上调RNA m⁶A修饰,从而促进肿瘤细胞增殖和迁移。该研究为理解肿瘤代谢与表观遗传修饰的相互作用提供了新视角,并为开发新型抗肿瘤药物奠定了基础。
05.靶点 CD36
应用:前列腺癌
来源:CD36-mediated endocytosis of proteolysis-targeting chimeras.Cell,
2025 Apr 14
德克萨斯大学圣安东尼奥健康医学中心李宏宇、杜克大学林慧观和阿肯色大学秦志强等学者在《Cell》发表研究,揭示了大分子药物进入细胞膜的主要机制。研究发现,CD36介导的内吞作用是大分子药物和极性分子跨膜吸收的主要机制。基于此,研究团队提出了“内吞药物化学”(CEMC)策略,通过设计药物分子使其更有效地结合CD36,显著提升了大分子药物的细胞摄取能力和抗肿瘤活性。此外,研究还发现CD36表达水平与前列腺癌患者对PROTAC疗法的反应密切相关。这一发现为药物设计提供了新的思路,有望突破传统药物研发的限制。
06.靶点 CXCL13
应用:治疗猪圆环病毒2型(PCV2)感染及相关病毒性疾病的潜在靶点
来源:Host genetic variation governs PCV2 susceptibility through CXCL13 and ELK1-mediated immune regulation.Int J Biol Macromol,2025 Apr 21
中山大学孙力涛团队联合多家科研机构在《International Journal of Biological Macromolecules》发表研究,揭示了宿主遗传变异调控病毒易感性的分子机制。研究发现,CXCL13基因启动子区域的单核苷酸多态性(SNP)g.-1014G>A是决定猪圆环病毒2型(PCV2)易感性的关键遗传标记。携带G等位基因的个体通过增强CXCL13表达,抑制病毒复制并减轻病理损伤,而A等位基因则削弱这一保护效应。研究进一步揭示,转录因子ELK1通过与g.-1014G位点结合激活CXCL13转录,CXCL13则通过激活抗病毒基因网络和阻断病毒诱导的细胞凋亡来抵御PCV2。该研究为抗病育种和病毒防控提供了重要理论依据。
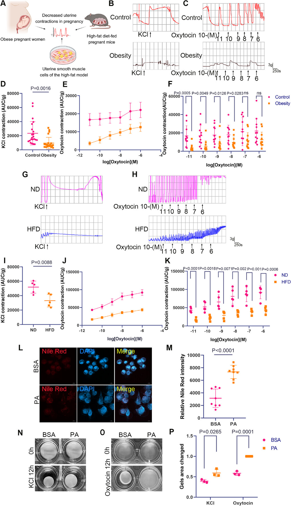
07.靶点 FABP4
应用:治疗肥胖相关妊娠期子宫收缩功能障碍的潜在靶点
来源:FABP4 as a Mediator of Lipid Metabolism and Pregnant Uterine Dysfunction in Obesity.Adv Sci (Weinh),2025 Apr 07
安徽医科大学曹云霞和尹宗智教授团队在《Advanced Science》发表研究,揭示了脂肪酸结合蛋白4(FABP4)在肥胖孕妇子宫平滑肌功能障碍中的调控机制。研究发现,肥胖孕妇、高脂饮食诱导的肥胖小鼠以及棕榈酸处理的子宫平滑肌细胞中FABP4水平显著升高,导致脂质堆积、线粒体功能障碍和子宫收缩力下降。FABP4通过削弱线粒体相关膜(MAMs)的耦联,减少钙离子流动,抑制子宫收缩。通过AAV载体提高正常饮食小鼠子宫中FABP4水平可模拟肥胖小鼠的子宫收缩障碍,而FABP4敲低则可恢复子宫收缩功能。该研究为改善肥胖孕妇的分娩结局提供了潜在治疗靶点。
08.靶点 ALPK1
应用:治疗骨髓增生异常综合征(MDS)、急性髓系白血病(AML)及克隆性造血相关疾病(如CHIP)的核心靶点
来源:Microbial metabolite drives ageing-related clonal
haematopoiesis via ALPK1.Nature,2025 Apr 23
美国辛辛那提儿童医院的研究团队在《Nature》发表研究,揭示了先天免疫受体ALPK1在骨髓增生异常综合征(MDS)和急性髓系白血病(AML)发病中的重要作用。研究发现,细菌的核苷七碳糖分子ADP-heptose(ADP-庚糖)在人体血液中的含量随年龄增长而增加,并在MDS、CHIP和IBD患者中含量更高。ADP-heptose通过激活ALPK1诱发炎症反应,增强白血病前期造血干细胞的扩增能力,导致疾病进展。研究还发现,MDS患者中ALPK1表达量越高,预后越差。靶向抑制ALPK1显示出治疗这些疾病的潜力。
09.靶点 GID4
应用:治疗癌症(尤其是BRD4依赖性肿瘤)的核心靶点
来源:Design of PROTACs utilizing the E3 ligase GID4 for targeted protein degradation.Nat Struct Mol Biol,2025 Apr 28
天津医科大学董城、石磊、陈东星、谢松波团队在《Nature Structural & Molecular Biology》发表研究,首次将E3连接酶GID4应用于PROTAC分子设计。研究团队设计了基于GID4的PROTAC分子,实现了多个致病蛋白的靶向降解,并解析了GID4-PROTAC-BRD4三元复合物的晶体结构,揭示了其分子机制。在此基础上,他们开发了高效降解剂NEP162,成功实现了BET家族蛋白BRD4的精准清除。该研究不仅扩展了PROTAC可用的E3连接酶库,还为开发高效降解剂提供了新的策略和工具。
10.靶点 WDR5
应用:治疗滑膜肉瘤(Synovial Sarcoma, SS)的核心靶点
来源:Pharmacologic degradation of WDR5 suppresses oncogenic activities of SS18::SSX and provides a therapeutic of synovial sarcoma.Sci Adv,2025 Apr 25
2025年4月24日,杜克大学王刚教授和蔡玲教授团队在《Science Advances》发表研究论文,报道了靶向WDR5的PROTAC降解剂治疗滑膜肉瘤的新策略。滑膜肉瘤是一种罕见且侵袭性强的软组织肉瘤,由特征性融合基因SS18::SSX驱动。研究发现,滑膜肉瘤细胞对WDR5高度依赖,靶向降解WDR5的PROTAC降解剂MS67能显著抑制滑膜肉瘤细胞增殖,降低其靶基因表达,并激活P53通路,最终杀伤肿瘤细胞。体内实验表明,MS67可抑制滑膜肉瘤异种移植瘤生长,延长小鼠存活时间,且未见明显毒副作用。该研究为滑膜肉瘤的精准治疗提供了新思路。
推荐产品
参考文献
[1] Pathogenic mechanism of abnormal expression of HDAC3 in ovulatory granulosa cells inducing oocyte maturation disorder and its application in IVM.J Biol Chem,2025 Mar
应用:女性不孕症
来源:Pathogenic mechanism of abnormal expression of HDAC3 in ovulatory granulosa cells inducing oocyte maturation disorder and its application in IVM.J Biol Chem,2025 Mar

图源:10.1016/j.jbc.2025.108287[1]
厦门大学王海滨教授团队与中国农业大学王超教授团队在《Journal of Biological Chemistry》发表研究,揭示了排卵卵泡颗粒细胞中组蛋白去乙酰化酶3(HDAC3)在卵母细胞成熟障碍中的关键作用。研究发现,不育女性患者排卵卵泡颗粒细胞中HDAC3表达水平显著高于正常女性,且HDAC3异常高表达会阻断促黄体激素(LH)诱导的颗粒细胞基因表达谱重塑,导致卵母细胞成熟和排卵受阻。机制研究表明,HDAC3通过下调组蛋白H3K14和H3K27的乙酰化修饰,抑制LH对颗粒细胞基因表达的调控。此外,研究团队通过体外添加HDAC3抑制剂(HDACi 4b),成功促进了卵母细胞体外成熟,并提高了受精后的囊胚发育能力,为不育患者的治疗提供了新的潜在策略。02.靶点 Bmal1
应用:炎症性肠病(IBD)
来源:Genetic disruption of the circadian gene Bmal1 in the intestinal epithelium reduces colonic inflammation.EMBO Rep,2025 Apr 30
图源:10.1038/s44319-025-00464-y[2]
广州国家实验室陈晔光团队在《EMBO Reports》发表研究,揭示节律基因 _Bmal1_ 在肠道炎症中的作用机制。研究发现,_Bmal1_ 在肠上皮细胞中通过激活凋亡相关基因的表达,促进细胞凋亡并加剧肠道炎症,特别是在昼夜节律的静息期(ZT0)其表达达到峰值,导致肠炎症状更严重。通过在小鼠中特异性敲除 _Bmal1_ 或使用小分子激动剂SR9009抑制其表达,可显著减轻肠炎症状。该研究不仅阐明了 _Bmal1_ 在肠炎中的促炎机制,还为炎症性肠病(IBD)的治疗提供了新的潜在靶点,并提示结合生物钟规律制定给药方案可能提升疗效。
03.靶点 SPATA5/AFG2A
应用:神经发育障碍、核糖体病
来源:Cryo-EM structure of the AAA+ SPATA5 complex and its role in human cytoplasmic pre-60S maturation.Nat Commun,2025 Apr 23

图源:10.1038/s41467-025-58894-0[3]
北京大学高宁课题组在《Nature Communications》发表研究,解析了人源SPATA5复合物的高分辨率冷冻电镜结构,并揭示其在核糖体大亚基组装中的关键作用。研究发现,SPATA5复合物通过其独特的NTD环与pre-60S核糖体结合,解离组装因子RLP24,促进核糖体成熟。此外,SPATA5蛋白的Walker A基序存在亚磺酸化修饰,暗示其功能可能受细胞氧化还原通路调控。该研究不仅阐明了SPATA5复合物在核糖体组装中的分子机制,还为理解相关遗传疾病的致病机制提供了理论基础。
04.靶点 PRPS2
应用:肺腺癌
来源:PRPS2 enhances RNA m6A methylation by stimulating SAM synthesis through enzyme dependent and independent mechanisms.Nat Commun,2025 Apr 28
图源:10.1038/s41467-025-59119-0[4]
上海交通大学张良、余健秀教授及复旦大学附属中山医院汪灏团队在《Nature Communications》发表研究,揭示了肺腺癌细胞中嘌呤从头合成途径关键酶PRPS2通过酶活和非酶活途径促进RNA m⁶A修饰的新机制。研究发现,PRPS2在肺腺癌中高表达且与预后负相关。PRPS2通过其酶活功能解除GDP的反馈抑制,促进ATP超量合成;同时,其非酶活功能可增加SAM合成酶MAT2A的稳定性,上调RNA m⁶A修饰,从而促进肿瘤细胞增殖和迁移。该研究为理解肿瘤代谢与表观遗传修饰的相互作用提供了新视角,并为开发新型抗肿瘤药物奠定了基础。
05.靶点 CD36
应用:前列腺癌
来源:CD36-mediated endocytosis of proteolysis-targeting chimeras.Cell,
2025 Apr 14

图源:10.1016/j.cell.2025.03.036[5]
德克萨斯大学圣安东尼奥健康医学中心李宏宇、杜克大学林慧观和阿肯色大学秦志强等学者在《Cell》发表研究,揭示了大分子药物进入细胞膜的主要机制。研究发现,CD36介导的内吞作用是大分子药物和极性分子跨膜吸收的主要机制。基于此,研究团队提出了“内吞药物化学”(CEMC)策略,通过设计药物分子使其更有效地结合CD36,显著提升了大分子药物的细胞摄取能力和抗肿瘤活性。此外,研究还发现CD36表达水平与前列腺癌患者对PROTAC疗法的反应密切相关。这一发现为药物设计提供了新的思路,有望突破传统药物研发的限制。
06.靶点 CXCL13
应用:治疗猪圆环病毒2型(PCV2)感染及相关病毒性疾病的潜在靶点
来源:Host genetic variation governs PCV2 susceptibility through CXCL13 and ELK1-mediated immune regulation.Int J Biol Macromol,2025 Apr 21
图源:10.1016/j.ijbiomac.2025.143170[6]
中山大学孙力涛团队联合多家科研机构在《International Journal of Biological Macromolecules》发表研究,揭示了宿主遗传变异调控病毒易感性的分子机制。研究发现,CXCL13基因启动子区域的单核苷酸多态性(SNP)g.-1014G>A是决定猪圆环病毒2型(PCV2)易感性的关键遗传标记。携带G等位基因的个体通过增强CXCL13表达,抑制病毒复制并减轻病理损伤,而A等位基因则削弱这一保护效应。研究进一步揭示,转录因子ELK1通过与g.-1014G位点结合激活CXCL13转录,CXCL13则通过激活抗病毒基因网络和阻断病毒诱导的细胞凋亡来抵御PCV2。该研究为抗病育种和病毒防控提供了重要理论依据。
07.靶点 FABP4
应用:治疗肥胖相关妊娠期子宫收缩功能障碍的潜在靶点
来源:FABP4 as a Mediator of Lipid Metabolism and Pregnant Uterine Dysfunction in Obesity.Adv Sci (Weinh),2025 Apr 07
图源:10.1002/advs.202501077[7]
安徽医科大学曹云霞和尹宗智教授团队在《Advanced Science》发表研究,揭示了脂肪酸结合蛋白4(FABP4)在肥胖孕妇子宫平滑肌功能障碍中的调控机制。研究发现,肥胖孕妇、高脂饮食诱导的肥胖小鼠以及棕榈酸处理的子宫平滑肌细胞中FABP4水平显著升高,导致脂质堆积、线粒体功能障碍和子宫收缩力下降。FABP4通过削弱线粒体相关膜(MAMs)的耦联,减少钙离子流动,抑制子宫收缩。通过AAV载体提高正常饮食小鼠子宫中FABP4水平可模拟肥胖小鼠的子宫收缩障碍,而FABP4敲低则可恢复子宫收缩功能。该研究为改善肥胖孕妇的分娩结局提供了潜在治疗靶点。
08.靶点 ALPK1
应用:治疗骨髓增生异常综合征(MDS)、急性髓系白血病(AML)及克隆性造血相关疾病(如CHIP)的核心靶点
来源:Microbial metabolite drives ageing-related clonal
haematopoiesis via ALPK1.Nature,2025 Apr 23

图源:10.1038/s41586-025-08938-8[8]
美国辛辛那提儿童医院的研究团队在《Nature》发表研究,揭示了先天免疫受体ALPK1在骨髓增生异常综合征(MDS)和急性髓系白血病(AML)发病中的重要作用。研究发现,细菌的核苷七碳糖分子ADP-heptose(ADP-庚糖)在人体血液中的含量随年龄增长而增加,并在MDS、CHIP和IBD患者中含量更高。ADP-heptose通过激活ALPK1诱发炎症反应,增强白血病前期造血干细胞的扩增能力,导致疾病进展。研究还发现,MDS患者中ALPK1表达量越高,预后越差。靶向抑制ALPK1显示出治疗这些疾病的潜力。
09.靶点 GID4
应用:治疗癌症(尤其是BRD4依赖性肿瘤)的核心靶点
来源:Design of PROTACs utilizing the E3 ligase GID4 for targeted protein degradation.Nat Struct Mol Biol,2025 Apr 28

图源:10.1038/s41586-025-08938-8[9]
天津医科大学董城、石磊、陈东星、谢松波团队在《Nature Structural & Molecular Biology》发表研究,首次将E3连接酶GID4应用于PROTAC分子设计。研究团队设计了基于GID4的PROTAC分子,实现了多个致病蛋白的靶向降解,并解析了GID4-PROTAC-BRD4三元复合物的晶体结构,揭示了其分子机制。在此基础上,他们开发了高效降解剂NEP162,成功实现了BET家族蛋白BRD4的精准清除。该研究不仅扩展了PROTAC可用的E3连接酶库,还为开发高效降解剂提供了新的策略和工具。
10.靶点 WDR5
应用:治疗滑膜肉瘤(Synovial Sarcoma, SS)的核心靶点
来源:Pharmacologic degradation of WDR5 suppresses oncogenic activities of SS18::SSX and provides a therapeutic of synovial sarcoma.Sci Adv,2025 Apr 25
图源:10.1126/sciadv.ads7876[10]
2025年4月24日,杜克大学王刚教授和蔡玲教授团队在《Science Advances》发表研究论文,报道了靶向WDR5的PROTAC降解剂治疗滑膜肉瘤的新策略。滑膜肉瘤是一种罕见且侵袭性强的软组织肉瘤,由特征性融合基因SS18::SSX驱动。研究发现,滑膜肉瘤细胞对WDR5高度依赖,靶向降解WDR5的PROTAC降解剂MS67能显著抑制滑膜肉瘤细胞增殖,降低其靶基因表达,并激活P53通路,最终杀伤肿瘤细胞。体内实验表明,MS67可抑制滑膜肉瘤异种移植瘤生长,延长小鼠存活时间,且未见明显毒副作用。该研究为滑膜肉瘤的精准治疗提供了新思路。
推荐产品
| 靶点 | 重组蛋白 | 货号 |
| ALPK1 | Recombinant Human Alpha-protein kinase 1 (ALPK1), partial | CSB-BP836286HU |
| Bmal1 | Recombinant Mouse Basic helix-loop-helix ARNT-like protein 1 (Bmal1) | CSB-EP895734MO |
| CD36 | Recombinant Human Platelet glycoprotein 4 (CD36)-VLPs, Fluorescent | CSB-MP004927HU |
| CXCL13 | Recombinant Human C-X-C motif chemokine 13 protein (CXCL13), partial | CSB-EP006243HU1 |
| FABP4 | Recombinant Human Fatty acid-binding protein, adipocyte (FABP4) | CSB-EP007945HU |
| GID4 | Recombinant Human Uncharacterized protein C17orf39 (C17orf39) | CSB-MP810276HU |
| HDAC3 | Recombinant Human Histone deacetylase 3 (HDAC3) | CSB-EP010239HU |
| PRPS2 | Recombinant Human Ribose-phosphate pyrophosphokinase 2 (PRPS2) | CSB-MP018779HU |
| AFG2A | Recombinant Human ATPase family gene 2 protein homolog A (AFG2A), partial | CSB-YP854090HU |
| WDR5 | Recombinant Human WD repeat-containing protein 5 (WDR5) | CSB-EP026038HU |
参考文献
[1] Pathogenic mechanism of abnormal expression of HDAC3 in ovulatory granulosa cells inducing oocyte maturation disorder and its application in IVM.J Biol Chem,2025 Mar
[2]Genetic disruption of the circadian gene Bmal1 in the intestinal epithelium reduces colonic inflammation.EMBO Rep,2025 Apr 30
[3]Cryo-EM structure of the AAA+ SPATA5 complex and its role in human cytoplasmic pre-60S maturation.Nat Commun,2025 Apr 23
[4]PRPS2 enhances RNA m6A methylation by stimulating SAM synthesis through enzyme dependent and independent mechanisms.Nat Commun,2025 Apr 28
[5]CD36-mediated endocytosis of proteolysis-targeting chimeras.Cell,2025 Apr 14
[6]Host genetic variation governs PCV2 susceptibility through CXCL13 and ELK1-mediated immune regulation.Int J Biol Macromol,2025 Apr 21
[7]FABP4 as a Mediator of Lipid Metabolism and Pregnant Uterine Dysfunction in Obesity.Adv Sci (Weinh),2025 Apr 07
[8]Microbial metabolite drives ageing-related clonal
haematopoiesis via ALPK1.Nature,2025 Apr 23
[9]Design of PROTACs utilizing the E3 ligase GID4 for targeted protein degradation.Nat Struct Mol Biol,2025 Apr 28
[10]Pharmacologic degradation of WDR5 suppresses oncogenic activities of SS18::SSX and provides a therapeutic of synovial sarcoma.Sci Adv,2025 Apr 25
*免责声明:华美生物内容团队仅是分享和解读公开研究论文及其发现,本文仅作信息交流,文中观点不代表华美生物立场,请理解。



