15 年
手机商铺
公司新闻/正文
222 人阅读发布时间:2025-05-16 11:21
【第39期】前沿靶点速递:每周医学研究精选
01.靶点 ZEB2
应用:恶性肿瘤
来源:ZEB2 is a master switch controlling the tumor-associated macrophage program.Cancer Cell,2025 Apr 03

以色列魏茨曼科学研究所Ido Amit团队在《Cancer Cell》发表研究,通过scRNA-seq和CRISPR筛选发现ZEB2是调控肿瘤相关巨噬细胞(TAMs)抗肿瘤或促肿瘤活性的关键分子。研究显示,ZEB2敲除可显著改变TAMs的基因表达和染色质开放性,增强其抗原提呈和IFN反应,抑制免疫抑制功能,从而削弱对T细胞的抑制能力。在小鼠模型中,ZEB2的敲减显著抑制肿瘤生长,并增强CD8+ T细胞的活化,减少Treg细胞浸润。该研究为靶向TAMs的抗肿瘤治疗提供了新的靶点和策略。
02.靶点 PHGDH
应用:迟发性阿尔茨海默病(LOAD)
来源:Transcriptional regulation by PHGDH drives amyloid pathology in Alzheimer’s disease.Cell,2025 Apr 17

加州大学圣地亚哥分校钟声教授团队在《Cell》发表研究,揭示迟发性阿尔茨海默病(LOAD)的生物标志物PHGDH是其发病原因。研究借助AlphaFold3发现,PHGDH通过其转录调控功能(而非酶活性)促进淀粉样蛋白病理。团队进一步验证了小分子抑制剂NCT-503,该药物能抑制PHGDH的转录调控功能,减少阿尔茨海默病小鼠模型大脑中的淀粉样蛋白病理,并改善相关行为缺陷。这一发现为阿尔茨海默病的治疗提供了新的靶点和潜在药物。
03.靶点 NAT10
应用:急性肾损伤(AKI)及炎症性肾脏疾病
来源:NAT10 Exacerbates Acute Renal Inflammation by Enhancing N4-Acetylcytidine Modification of the CCL2/CXCL1 Axis.Proc Natl Acad Sci U S A,2025 Apr 29

安徽医科大学孟晓明团队在《PNAS》发表研究,揭示NAT10通过介导CCL2/CXCL1 mRNA的ac4C修饰促进肾脏炎症的新机制。研究发现,NAT10在急性肾损伤(AKI)患者和小鼠模型中表达上调,主要定位于肾小管上皮细胞。NAT10通过增强炎症细胞趋化因子mRNA的稳定性,招募中性粒细胞和巨噬细胞,加剧肾脏炎症。团队进一步筛选到小分子抑制剂Cpd-155,能有效减轻NAT10驱动的炎症反应,为治疗炎症性肾脏疾病提供了新策略。
04.靶点 EPO/EPOR
应用:癌症(尤其是肝细胞癌及多种实体瘤)的免疫治疗新靶点
来源:Tumor-derived erythropoietin acts as an immunosuppressiveswitch in cancer immunity.Science,2025 Apr 25
斯坦福大学研究团队在《Science》杂志发表研究,发现促红细胞生成素(EPO)及其受体(EPOR)在癌症免疫治疗中具有重要作用。研究显示,肿瘤细胞分泌的EPO通过与肿瘤相关巨噬细胞上的EPOR结合,抑制T细胞浸润,形成免疫“冷肿瘤”。阻断EPO/EPOR信号通路可将“冷肿瘤”转变为“热肿瘤”,并显著增强抗PD-1免疫治疗效果,使小鼠肝脏肿瘤完全消退。此外,EPO水平升高与多种癌症患者的不良预后相关。该研究为癌症免疫治疗提供了新的靶点,有望开发出针对EPO/EPOR轴的新型疗法。
05.靶点 CD47
应用:肥胖及相关代谢性疾病
来源:CD47 blocking antibody confers metabolic benefits against obesity.Cell Rep Med,2025 Apr 15

同济大学李维达、高绍荣和乐融融团队在《Cell Reports Medicine》发表研究,发现CD47阻断抗体可模拟运动的代谢保护效应。研究显示,该抗体通过激活骨骼肌AMPK信号通路,显著改善线粒体功能,实现减脂同时保持肌肉质量,有效模拟运动的代谢益处。动物实验表明,CD47阻断抗体减轻高脂饮食诱导的体重增加和葡萄糖耐受不良,提升运动能力,改善体成分和血脂水平。这一发现为开发精准靶向减肥疗法提供了新方向,有望解决传统减重药物导致肌肉流失的问题。
06.靶点 FUT7
应用:炎症性肠病(IBD)
来源:α1,3 Fucosyltransferase VII Improves Intestinal Immune Homeostasis in Inflammatory Bowel Disease by Enhancing Regulatory T-Cell Intestinal Homing and Immunosuppression.Gastroenterology,2025 Apr 01

南方医科大学南方医院谈高、智发朝教授与任玥欣教授团队在《Gastroenterology》发表研究,揭示FUT7通过促进调节性T细胞(Tregs)的肠道归巢和免疫抑制功能改善炎症性肠病(IBD)的肠道免疫稳态。研究发现,IBD患者中Tregs的FUT7表达下调,导致其向炎症肠黏膜迁移能力受损。通过构建Treg特异性Fut7敲除小鼠模型,证实Fut7缺失会损害Tregs的肠道归巢能力,并加重IBD症状。进一步研究发现,FUT7通过抑制Fut8介导的PD1表达,增强Tregs的免疫抑制功能。基于此机制,团队设计了靶向Tregs上调FUT7表达的纳米颗粒,在小鼠IBD模型中显著减轻了肠黏膜炎症。这一发现为IBD的新型治疗策略提供了理论基础。
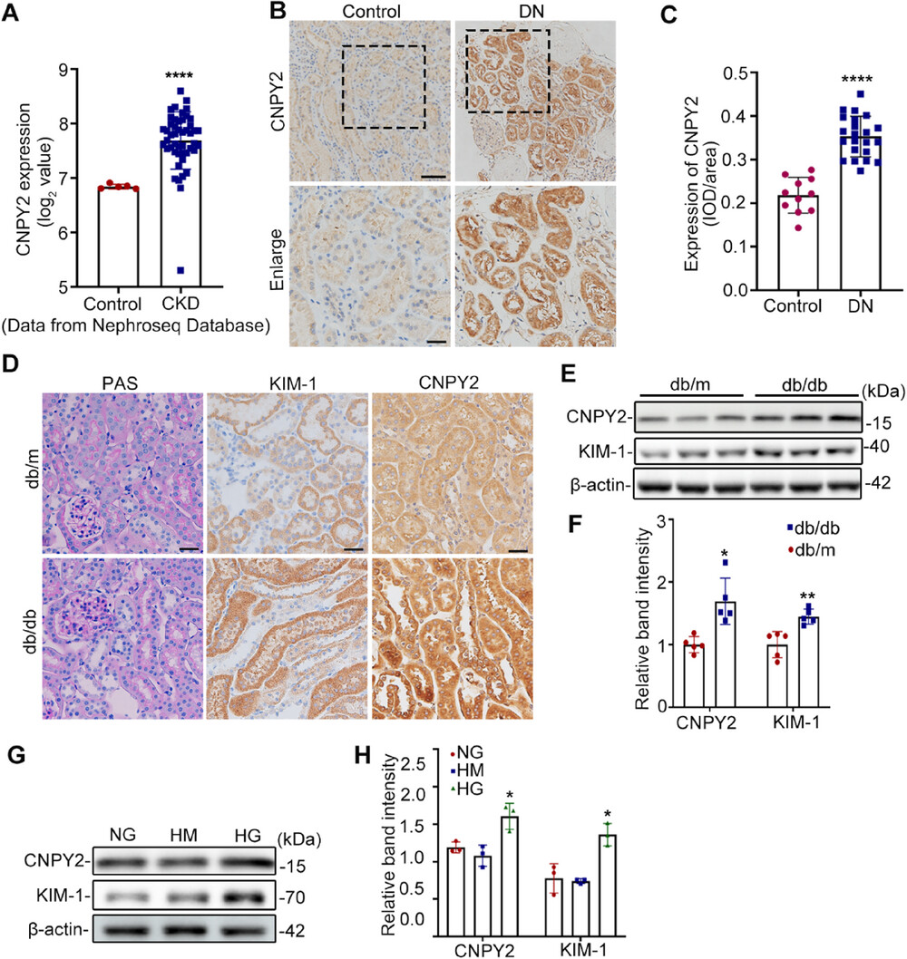
07.靶点 CNPY2
应用:糖尿病肾病
来源:CNPY2 Aggravates Renal Tubular Cell Ferroptosis in Diabetic Nephropathy by Regulating PERK/ATF4/CHAC1 Pathway and MAM Integrity.Adv Sci (Weinh),2025 Apr 11

郑州大学第一附属医院冯其、刘章锁研究团队在《Advanced Science》发表研究,揭示CNPY2通过调控肾小管上皮细胞铁死亡促进糖尿病肾病(DN)进展的分子机制。研究发现,CNPY2在DN患者和db/db小鼠肾小管中高表达,与铁死亡相关;下调CNPY2可减轻肾小管上皮细胞铁死亡并改善MAM完整性,而过表达则加重损伤。机制上,CNPY2通过调控MAM完整性和激活PERK/ATF4/CHAC1内质网应激通路促进铁死亡,加剧DN进展。该研究为DN治疗提供了新的潜在靶点和理论依据。
08.靶点 PDAP1
应用:调控系统性衰老及年龄相关疾病的关键靶点
来源:Identifying PDAP1 as a Biological Target on Human Longevity: Integration of Mendelian Randomization, Cohort, and Cell Experiments Validation Study.Aging Cell,2025 Apr 10

上海交通大学医学院附属瑞金医院团队在《Aging Cell》发表研究,发现PDAP1(血小板衍生生长因子亚单位A相关蛋白1)是调控人类寿命的新生物靶点。研究整合孟德尔随机化分析、队列研究和细胞实验,解析其生物学功能。研究显示PDAP1血浆水平升高与全因死亡率上升及寿命缩短显著相关,且其表达上调促进细胞衰老。该研究还发现LPA、DNAJA4和TMEM106B等其他潜在长寿靶点,为开发抗衰老策略提供了重要线索。
09.靶点 VPS13C
应用:帕金森病
来源:The bridge-like lipid transport protein VPS13C/PARK23 mediates ER–lysosome contacts following lysosome damage.Nat Cell Biol,
2025 Apr 10

美国耶鲁大学医学院Pietro De Camilli团队在《Nature Cell Biology》发表研究,揭示帕金森病相关蛋白VPS13C/PARK23在溶酶体损伤应答中的关键作用。VPS13C是一种大型脂质转运蛋白,主要定位于内质网与晚期胞内体/溶酶体之间的膜接触位点。研究发现,在溶酶体损伤时,VPS13C能迅速募集至受损溶酶体表面,与内质网形成膜接触结构,通过其ATG2C结构域识别膜损伤并解除自抑状态,结合Rab7完成膜锚定,实现内质网向损伤溶酶体的脂质转运以修复损伤。VPS13C缺失会导致溶酶体稳态失衡,进一步证实其作为帕金森病致病因子的作用。该研究为理解帕金森病发病机制及开发治疗策略提供了新视角。
10.靶点 CNDP2
应用:实体肿瘤(如肺癌、乳腺癌等)
来源:Cooperative nutrient scavenging is an evolutionary advantage in cancer.Nature,2025 Apr

纽约大学Carlos Carmona-Fontaine实验室在《Nature》发表研究,揭示癌细胞在氨基酸匮乏的微环境中通过分泌CNDP2合作分解胞外寡肽,获取游离氨基酸以支持生存的机制。研究发现,癌细胞在高密度时可通过合作摄取营养,而在低密度时生长受限,表现出类似生态学中的Allee效应。CNDP2敲除或抑制后,癌细胞无法分解寡肽,生长受阻,肿瘤生长在小鼠模型中显著抑制。该研究不仅阐明了癌细胞在营养匮乏环境中的合作机制,还为癌症治疗提供了新靶点——通过破坏CNDP2介导的合作机制抑制肿瘤生长。
产品推荐
| 靶点 | 重组蛋白 | 货号 |
| CD47 | Recombinant Human Leukocyte surface antigen CD47 (CD47), partial (Active) | CSB-MP004940HU |
| CNDP2 | Recombinant Human Cytosolic non-specific dipeptidase (CNDP2) | CSB-EP856967HU |
| CNPY2 | Recombinant Human Protein canopy homolog 2 (CNPY2) | CSB-RP050344h |
| EPO | Recombinant Human Erythropoietin (EPO) (Active) | CSB-MP007743HU |
| EPOR | Recombinant Human Erythropoietin receptor (EPOR), partial | CSBMP007744HU1 |
| FUT7 | Recombinant Mouse Alpha- (1,3)-fucosyltransferase (Fut7), partial | CSB-EP606125MO |
| NAT10 | Recombinant Human N-acetyltransferase 10 (NAT10), partial | CSB-MP863939HU |
| PDAP1 | Recombinant Human 28 kDa heat- and acid-stable phosphoprotein (PDAP1) | CSB-MP623805HU |
| PHGDH | Recombinant Human D-3-phosphoglycerate dehydrogenase (PHGDH), partial | CSB-EP017920HU1 |
| VPS13C | Recombinant Human Vacuolar protein sorting-associated protein 13C (VPS13C), partial | CSB-MP761663HU |
| ZEB2 | Recombinant Human Zinc finger E-box-binding homeobox 2 (ZEB2), partial | CSB-MP026425HU |
参考文献
[1] ZEB2 is a master switch controlling the tumor-associated macrophage program.Cancer Cell,2025 Apr 03