15 年
手机商铺
公司新闻/正文
291 人阅读发布时间:2025-04-11 16:28
01.靶点:IL12
应用:自身免疫性疾病(银屑病、IBD等)
来源:Interleukin-12 signaling drives Alzheimer's disease pathology through disrupting neuronal and oligodendrocyte homeostasis.Nat Aging,2025 Mar 13

近期发表于《自然-衰老》的研究由柏林夏里特医学院Frank Heppner教授与Max Delbrück分子医学中心Nikolaus Rajewsky教授团队完成,揭示了炎症信号分子IL-12促进阿尔茨海默病(AD)进展的机制。研究发现,随着年龄增长,小胶质细胞角色逆转,分泌炎症信号,IL-12在神经元和少突胶质细胞中表达强烈,而IL-23受体表达极低,表明IL-12是推动AD症状的主要炎症信号。IL-12会损伤成熟少突胶质细胞和中间神经元,随着小胶质细胞产生更多IL-12,脑细胞受损增加,且功能性小胶质细胞无法有效清除AD斑块。在小鼠实验中,阻断IL-12信号传导可恢复少突胶质细胞和中间神经元,改善轴突髓鞘稳定性和突触可塑性。人类脑组织分析也显示AD患者大脑中IL-12蛋白表达增加,且与疾病晚期相关。已有IL-12抑制剂上市,研究团队计划启动临床试验,认为AD治疗需联合疗法,且可在疾病早期启动治疗。
02.靶点:TOMM20
应用:前列腺癌
来源:A Mitochondrial Outer Membrane Protein TOMM20 Maintains Protein Stability of Androgen Receptor and Regulates AR Transcriptional Activity in Prostate Cancer Cells.Oncogene,2025 Mar 06

近日,广东药科大学基础医学院李雄教授团队在《Oncogene》杂志上发表研究论文,揭示了线粒体外膜蛋白TOMM20通过调控雄激素受体(AR)蛋白稳定性及其转录活性促进前列腺癌进展的新机制。研究发现,TOMM20在前列腺癌组织和细胞中显著高表达,且与AR的表达水平呈正相关。TOMM20缺失显著减少了AR与基因启动子区域的结合,抑制基因转录。进一步研究表明,TOMM20通过SKP2介导的泛素化途径调控AR蛋白的稳定性,敲低TOMM20促进了AR蛋白通过泛素-蛋白酶体途径降解,不依赖经典的热休克蛋白途径。这一发现明确了TOMM20是独立于HSP70/HSP90之外的AR分子伴侣蛋白,为前列腺癌的治疗提供了新的理论依据,TOMM20有望成为辅助诊断、预后及联合治疗的分子靶标。
03.靶点: LAG3
应用:癌症免疫治疗
来源:Ligand-Induced Ubiquitination Unleashes LAG3 Immune Checkpoint Function by Hindering Membrane Sequestration of Signaling Motifs.Cell,2025 Mar 06

近日,上海科技大学王皞鹏课题组等合作在《Cell》杂志发表研究,揭示了LAG3受体激活的分子开关机制,并开发了基于功能性生物标志物的疗效预测体系。研究发现,LAG3受体结合配体后,K498位点多泛素化修饰,这一非降解的多泛素化修饰通过破坏BRS基序与膜磷脂的结合,促使LAG3胞内信号域释放,传递抑制性信号。基于此机制,研究团队开发了LAG3功能评估的分子指示物,发现LAG3泛素化可作为开发LAG3靶向药物的功能性指示物;同时开发了预测LAG3靶向治疗疗效的新型生物标志物,联合检测LAG3和Cbl表达的功能性生物标志物较传统单一LAG3表达生物标志物具有显著优势,能够更准确区分治疗获益人群。
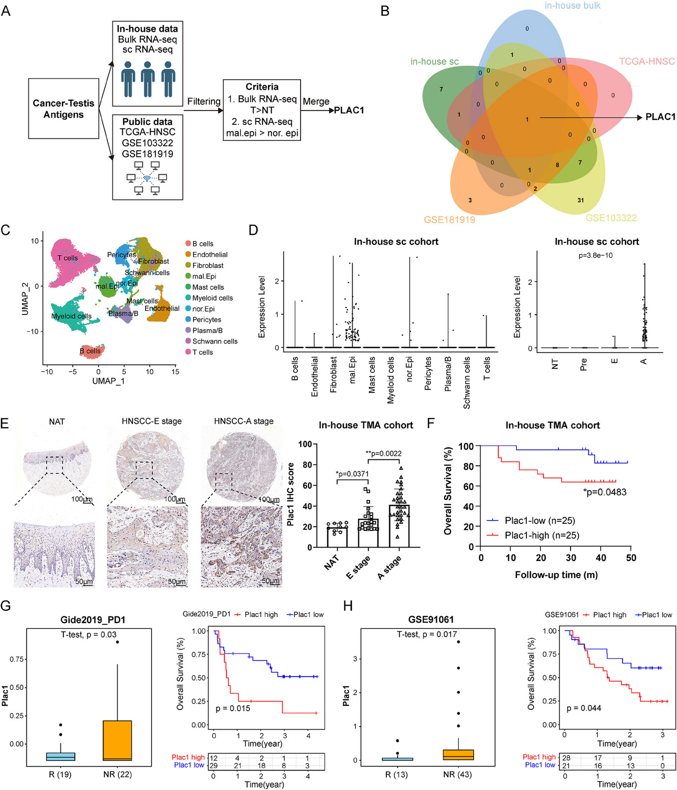
04.靶点:Plac1
应用:头颈鳞癌
来源:Plac1* Tumor Cell-Treg Interplay Supports Tumorigenessis and Progression of Head and Neck Cancer.Adv Sci (Weinh),2025 Mar 08

上海交通大学医学院附属第九人民医院何悦教授团队在《先进科学》发表研究,揭示头颈鳞癌细胞关键亚群Plac1+肿瘤细胞与免疫抑制细胞Treg构成促癌环路。研究发现,Plac1在头颈鳞癌中特异性表达,其表达增强PI3K/AKT信号通路活性促进肿瘤进展,并通过CXCL11/CXCR3轴和PVR/TIGIT轴与Treg细胞互作,构成促癌环路。这一发现明确了Plac1可作为头颈鳞癌的治疗靶点,为头颈鳞癌精准化治疗奠定了理论基础。
05.VDAC2
靶点:VDAC2
应用: 实体瘤免疫治疗抵抗
来源:VDAC2 loss elicits tumour destruction and inflammation for cancer therapy.Nature,2025 Mar 19

近日,《Nature》杂志发表的最近研究发现,线粒体蛋白VDAC2是肿瘤免疫逃逸的关键“帮凶”。研究人员通过CRISPR-Cas9全基因组筛选发现,敲除VDAC2基因可显著提升肿瘤细胞对CD8+T细胞的杀伤敏感性。在小鼠实验中,VDAC2缺陷的肿瘤体积缩小70%,生存期延长3倍以上,且对耐药性实体瘤同样有效。研究揭示,VDAC2通过抑制BAK蛋白的激活阻止肿瘤细胞凋亡,而VDAC2缺失会导致线粒体DNA泄漏,触发cGAS-STING信号通路,引发“炎症风暴”,从而增强免疫系统对肿瘤的攻击。这一发现为破解实体瘤免疫治疗抵抗提供了新策略,有望成为癌症免疫治疗的“游戏规则改变者”。
06.靶点:DNMT1
应用:癌症免疫治疗
来源:DNMT1 inhibition reprograms T cells to NK-like cells with potent antitumor activity.Sci Immunol,2025 03 21

2025年3月21日,中国科学院广州生物医药与健康研究院李鹏、孔祥谦团队在《Science Immunology》发表研究,发现DNA甲基转移酶DNMT1通过表观遗传修饰和蛋白质相互作用维持T细胞身份。他们研发出一种基于表观遗传小分子抑制剂的策略,可将T细胞重编程为具有NK细胞特征的NK样细胞,增强其抗肿瘤活性。研究显示,DNA甲基化抑制剂能诱导T细胞表达NK细胞受体,提升其识别和杀伤癌细胞的能力。联合使用组蛋白甲基转移酶EZH2抑制剂可进一步提高重编程效率和抗肿瘤效果。这种NK样细胞在人源化小鼠模型中展现出优异的抗肿瘤活性,为癌症免疫细胞治疗提供了新策略。
07.靶点:RIPK3
应用:神经病毒感染和谷氨酸兴奋性毒性相关的神经退行性疾病
来源:The kinase RIPK3 promotes neuronal survival by suppressing excitatory neurotransmission during central nervous system viral infection.Immunity,2025 Mar 11

美国罗格斯大学Brian P. Daniels团队在《Immunity》发表研究,发现RIPK3在病毒感染下通过抑制兴奋性神经传递促进神经元存活。研究显示,在黄病毒感染的小鼠中,RIPK3敲除导致神经元死亡率上升,而谷氨酸受体拮抗剂可提高存活率。RIPK3通过激活CaMKII和CREB,驱动神经保护性转录程序,抑制谷氨酸介导的兴奋性毒性,从而保护神经元。这一发现揭示了RIPK3在神经免疫调节中的新功能,为治疗神经病毒感染提供了潜在靶点。
08.靶点:CXCL12
应用:心血管疾病、炎症与免疫相关疾病
来源:CXCL12 drives natural variation in coronary artery anatomy across diverse populations.Cell,2025 Mar 03

美国斯坦福大学研究团队在《Cell》发表研究,发现CXCL12是冠状动脉主导型的重要调控因子。通过分析超过61,000名受试者的血管造影数据,发现CXCL12基因位点与冠脉主导型形成显著相关。进一步研究显示,该基因变异会破坏转录因子结合位点,影响CXCL12表达水平,进而调控冠状动脉的形态和主导型。在小鼠实验中,Cxcl12表达降低会导致冠状动脉主导型改变。此外,决定冠脉主导型的基因变异与冠心病风险位点重叠,暗示胎儿时期冠状动脉结构与成年后心血管疾病风险相关。
09.靶点:FoxO3
应用:心血管疾病、肺纤维化等
来源:FoxO3 controls cardiomyocyte proliferation and heart regeneration by regulating Sfrp2 expression in postnatal mice.Nat Commun,
2025 Mar 14

暨南大学研究团队在《Nature Communications》发表研究,揭示转录因子FoxO3通过调控Sfrp2表达,抑制Wnt/β-catenin信号通路,从而控制心肌细胞增殖及损伤心肌再生修复的分子机理。研究发现,FoxO3在出生后小鼠心脏中的表达逐步升高,敲除FoxO3可促进心肌细胞增殖并改善心功能。该研究为促进哺乳动物心肌再生提供了新思路及潜在干预靶点。
10.靶点:KPNB1

重庆医科大学侯宇、陈哲及曾瀚庆团队在《Oncogene》发表研究成果,发现核转运蛋白KPNB1是干预急性髓系白血病(AML)的新靶点。研究显示,KPNB1在AML患者中高表达且与不良预后相关。KPNB1通过转运HMGB2蛋白入核,促进AML细胞DNA损伤修复。使用KPNB1抑制剂IPZ可降低AML细胞增殖并增加凋亡,且与Bcl-2抑制剂venetoclax联合使用具有协同抑制效果。这一发现为AML治疗提供了新思路。
产品推荐
| 靶点 | 重组蛋白 | 货号 |
| CXCL12 | Recombinant Mouse Stromal cell-derived factor 1 (Cxcl12), partial | CSB-EP006242MO1 |
| DNMT1 | Recombinant Human DNA (cytosine-5)-methyltransferase 1 (DNMT1), partial | CSB-MP007082HU |
| FoxO3 | Recombinant Human Forkhead box protein O3 (FOXO3), partial | CSB-EP008836HU1 |
| IL12A | Recombinant Human Interleukin-12 subunit alpha (IL12A) | CSB-EP011586HU |
| KPNB1 | Recombinant Human Importin subunit beta-1 (KPNB1) | CSB-EP622929HU(A4) |
| LAG3 | Recombinant Human Lymphocyte activation gene 3 protein (LAG3), partial | CSB-EP012719HU1 |
| PLAC1 | Recombinant Human Placenta-specific protein 1 (PLAC1) | CSB-EP867193HU |
| RIPK3 | Recombinant Human Receptor-interacting serine/threonine-protein kinase 3 (RIPK3) | CSB-EP897497HU |
| TOMM20 | Recombinant Human Mitochondrial import receptor subunit TOM20 homolog (TOMM20), partial | CSB-MP618983HU |
| VDAC2 | Recombinant Human Voltage-dependent anion-selective channel protein 2 (VDAC2), partial | CSB-MP025824HU |
参考文献
*免责声明:华美生物内容团队仅是分享和解读公开研究论文及其发现,本文仅作信息交流,文中观点不代表华美生物立场,请理解。