15 年
手机商铺
公司新闻/正文
203 人阅读发布时间:2025-04-11 16:49
01.靶点 VPS35
应用:胃癌和癌症耐药性领域
来源:Oxidation of retromer complex controls mitochondrial translation.Nature,2025 Mar 26
近日,《Nature》发表了一项关于 Retromer 复合物的研究,揭示了其核心蛋白 VPS35 的氧化状态对线粒体功能的调控作用。研究发现,VPS35 蛋白能够感知细胞内的氧化水平,并通过氧化修饰影响 Retromer 复合物的活性,从而调控线粒体翻译效率。在耐药癌细胞中,VPS35 的氧化水平显著降低,导致线粒体功能增强,为癌细胞提供额外能量以抵抗化疗药物。通过实验,研究人员发现人为提高 VPS35 的氧化水平可以逆转癌细胞的耐药性,增强化疗药物的杀伤效果。这一发现为克服癌症耐药性提供了新的潜在靶点,也为开发新型抗癌疗法带来希望。
02.靶点 CBLB
应用:肝纤维化
来源:Revisiting the Role of CBL in Liver Fibrosis: Unveiling the Antifibrotic Potential of CBLB Inhibitor NX-1607.J Hepatol,2025 Mar 25

近日,北京大学心血管研究所冼勋德课题组在《Journal of Hepatology》发表研究,揭示了CBLB在肝纤维化中的作用,并发现其小分子抑制剂NX-1607可显著缓解肝纤维化。研究基于临床转录组数据库分析发现,肝纤维化患者Cbl基因表达升高。通过多种小鼠肝纤维化模型实验,NX-1607被证实能减少肝组织纤维化,降低纤维化标志物表达,并改善模型小鼠生存率。机制上,CBLB通过促进SMAD7泛素化降解增强TGF-β信号,激活肝星状细胞。NX-1607通过抑制CBLB,稳定SMAD7,减弱TGF-β信号,减少细胞外基质沉积。该研究挑战了CBL在肝纤维化中的保护性作用假设,为肝纤维化治疗提供了新靶点和潜在药物。
03.靶点 ZDHHC8
应用:铁死亡抵抗型及免疫治疗耐药性实体肿瘤
来源:Palmitoylation of GPX4 via the targetable ZDHHC8 determines ferroptosis sensitivity and antitumour immunity.Nat Cancer,2025 Mar 19

中山大学崔隽教授团队在《Nature Cancer》发表研究,揭示了棕榈酰基转移酶zDHHC8在肿瘤铁死亡抵抗中的关键作用。zDHHC8在多种肿瘤中高表达,通过棕榈酰化修饰GPX4帮助肿瘤细胞抵抗铁死亡。研究团队开发的小分子化合物PF-670462能特异性结合并降解zDHHC8,解除GPX4的棕榈酰化修饰。实验表明,PF-670462显著增强了肿瘤细胞对铁死亡的敏感性,促进了CD8+ T细胞浸润,并与抗PD-1免疫治疗联用时显著延长小鼠生存期。这一发现不仅揭示了肿瘤免疫逃逸的新机制,还提供了克服耐药性的新策略,有望应用于多种高耐药性肿瘤的治疗。
04.靶点 TAOK1
应用:针对PARP抑制剂耐药性肿瘤
来源:TAOK1 promotes filament formation in HR repair through phosphorylating USP7.Proc Natl Acad Sci U S A,2025 Mar 25

谢丹/蔡木炎团队在PNAS发表研究,揭示了TAOK1通过磷酸化USP7调控同源重组(HR)修复的分子机制。研究发现,TAOK1抑制剂与PARP抑制剂具有协同抗肿瘤效应。TAOK1通过磷酸化USP7的S255位点,激活其去泛素化酶活性,维持HR修复关键蛋白RAD51的稳定性,促进HR修复过程中的丝状结构形成。敲除或药物抑制TAOK1可显著增加肿瘤细胞对PARP抑制剂的敏感性,提高治疗效果。这一发现为扩展PARP抑制剂的适用人群和提升其疗效提供了新策略,TAOK1有望成为预测PARP抑制剂疗效的生物标志物,指导临床精准治疗。
05.靶点 TMEM63B
应用:体液代谢失衡相关疾病
来源:TMEM63B functions as a mammalian hyperosmolar sensor for thirst.Neuron,2025 Mar 11

首都医科大学闫致强教授团队在《Neuron》发表研究,揭示了TMEM63B作为哺乳动物高渗感受器的关键作用。研究发现,TMEM63B在感知血液高渗状态时发挥重要作用,其在穹窿下器官兴奋性神经元中特异性高表达。TMEM63B敲除可显著抑制高渗刺激下的神经元反应,而纯化的TMEM63B蛋白在脂质体中可形成高渗激活的离子通道。利用基因编辑技术构建的TMEM63B敲除小鼠模型,在高渗或脱水条件下表现出显著的口渴行为缺陷。这一发现不仅为理解口渴的神经生物学机制提供了关键的分子基础,还为高血压、尿崩症等疾病的治疗提供了新思路。
06.靶点 FBXW7
应用:实体瘤(尤其胰腺癌、肺癌、卵巢癌)
来源:The FBXW7-KMT2 axis in cancer-associated fibroblasts controls tumor growth via an epigenetic-paracrine mechanism.Proc Natl Acad Sci U S A,2025 Apr
孙毅团队在《PNAS》发表研究,揭示了FBXW7在肿瘤微环境(TME)中的肿瘤抑制新机制。研究发现,FBXW7在肿瘤相关成纤维细胞(CAFs)中表达减少,与肿瘤恶性程度增加相关。FBXW7通过与KMT2复合物成员RbBP5结合,竞争性抑制KMT2复合物的活性,降低H3K4甲基化水平,从而抑制IL-17信号通路基因的表达。FBXW7的缺失会增强KMT2活性,上调H3K4甲基化,促进细胞因子和趋化因子分泌,进而通过旁分泌途径促进肿瘤生长。此外,低氧条件下,ETS1上调导致FBXW7表达降低,激活IL-17信号通路,促进癌细胞迁移和侵袭。这一研究为通过靶向FBXW7-KMT2轴调控肿瘤微环境提供了理论依据。
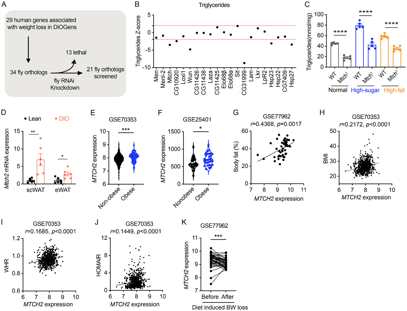
07.靶点 MTCH2
应用:肥胖及相关代谢性疾病
来源:MTCH2 suppresses thermogenesis by regulating autophagy in adipose tissue.Adv Sci (Weinh),2025 Mar 07

王巧平、Greg Neely和石雁川团队合作在《Advanced Science》发表研究,揭示了MTCH2作为脂肪组织产热和能量平衡的关键负调控因子。研究发现,MTCH2在脂肪组织中表达水平与肥胖及代谢紊乱呈正相关。通过构建脂肪组织特异性Mtch2敲除小鼠模型,研究发现Mtch2缺失可增强棕色脂肪组织产热和白色脂肪棕色化,增加能量消耗。机制上,Mtch2通过Bcl-2介导的自噬过程调控能量代谢。这一发现不仅完善了脂肪组织产热调控的理论体系,也为肥胖治疗提供了新的潜在靶点。
08.靶点 RUVBL2
应用:昼夜节律紊乱、代谢性疾病、MYC驱动型肿瘤
来源:The P-loop NTPase RUVBL2 is a conserved clock component across eukaryotes.Nature,2025 Mar 26
张二荃实验室在《Nature》发表研究,揭示RUVBL2作为真核生物钟的核心组分,其低ATP酶活性调控昼夜节律。RUVBL2在多种生物中高度保守,与蓝藻KaiC的ATP水解速率相当,可能通过类似机制维持24小时周期震荡。这一发现挑战了传统的转录-翻译负反馈环路(TTFL)理论,为生物钟的起源和进化提供了新的视角。
09.靶点 ALKBH5
应用:急性髓系白血病(AML)和三阴性乳腺癌(TNBC)
来源:Discovery of Covalent and Cell‐Active ALKBH5 Inhibitors with Potent Antileukemia Effects In Vivo.Angew Chem Int Ed Engl,2025 Feb 20
中科院上海药物所柳红、杨财广团队在《Angewandte Chemie International Edition》发表研究,发现靶向ALKBH5 Cys200的共价抑制剂18l。该抑制剂通过共价修饰Cys200阻止底物结合,表现出强效的ALKBH5抑制活性和选择性,在体外和体内研究中显示出优秀的抗急性髓系白血病(AML)作用。研究团队通过多种化学生物学手段验证了其作用机制,为RNA表观遗传领域的精准化学调控提供了新的指导思路。
10.靶点 HLA-DRB1
应用:急性髓系白血病(AML)
来源: CAR T or NK cells targeting mismatched HLA-DR molecules in acute myeloid leukemia after allogeneic hematopoietic stem cell transplant.Nat Cancer,2025 Mar 24

大阪大学研究人员在《Nature Cancer》发表论文,发现新型急性髓系白血病(AML)特异性靶点HLA-DRB1,并开发了KG2032 CAR-T/NK细胞疗法。该疗法通过靶向特定HLA-DRB1亚型,在不影响正常造血细胞的情况下精准杀伤AML细胞。小鼠实验验证了其疗效与安全性,为AML免疫治疗提供了新思路。未来,研究人员计划开发针对不同HLA-DRB1子集的抗体,以扩大治疗适用范围并提高疗效和安全性。
产品推荐
| 靶点 | 重组蛋白 | 货号 |
| ALKBH5 | Recombinant Human Probable alpha-ketoglutarate-dependent dioxygenase ABH5 (ALKBH5) | CSB-EP744062HU |
| CBLB | Recombinant Human E3 ubiquitin-protein ligase CBL-B (CBLB), partial | CSB-MP623789HU |
| FBXW7 | Recombinant Human F-box/WD repeat-containing protein 7 (FBXW7) | CSB-CF822163HU |
| HLA-DRB1 | Recombinant Human HLA class II histocompatibility antigen, DRB1 beta chain (HLA-DRB1), partial | CSB-EP361230HU |
| MTCH2 | Recombinant Human Mitochondrial carrier homolog 2 (MTCH2), partial | CSB-MP897586HU1 |
| RUVBL2 | Recombinant Human RuvB-like 2 (RUVBL2) | CSB-EP897459HU |
| TAOK1 | Recombinant Human Serine/threonine-protein kinase TAO1 (TAOK1), partial | CSB-MP752101HU |
| TMEM63B | Recombinant Human Transmembrane protein 63B (TMEM63B), partial | CSB-MP023866HU |
| VPS35 | Recombinant Human Vacuolar protein sorting-associated protein 35 (VPS35) | CSB-BP839401HUd8 |
| ZDHHC8 | Recombinant Human Probable palmitoyltransferase ZDHHC8 (ZDHHC8), partial | CSB-MP890747HU1 |
*免责声明:华美生物内容团队仅是分享和解读公开研究论文及其发现,本文仅作信息交流,文中观点不代表华美生物立场,请理解。