15 年
手机商铺
公司新闻/正文
374 人阅读发布时间:2025-03-21 16:26
01.靶点:KCTD20
应用:阿尔茨海默病和额颞叶痴呆等
来源:KCTD20 suppression mitigates excitotoxicity in tauopathy patient organoids.Neuron,2025 Feb 25

Neuron研究发现,抑制KCTD20基因能够显著减轻谷氨酸诱导的tau病理特征和神经元死亡。而注射KCTD20的反义寡核苷酸(ASO),能够显著减少小鼠大脑中的寡聚化tau蛋白并改善神经元的存活率。这项研究表明,KCTD20可以作为一种潜在的痴呆症治疗靶点,通过降低毒性蛋白的伤害来为神经元提供保护。
02.靶点:LTA4H
应用:肝细胞癌(HCC)
来源:LTA4H improves the tumor microenvironment and prevents HCC progression via targeting the HNRNPA1/LTBP1/TGF-β axis.Cell Rep Med,2025 Mar 02

复旦大学附属肿瘤医院王红阳院士团队在《Cell Reports Medicine》发表研究,发现白三烯A4水解酶(LTA4H)是肝细胞癌(HCC)的新型防护因子。研究显示,LTA4H通过靶向HNRNPA1/LTBP1/TGF-β信号轴,改善肿瘤微环境并抑制HCC进展。LTA4H在HCC中表达下调,其缺乏会加剧肝细胞损伤,并通过上调LTBP1和TGF-β促进CD206+巨噬细胞极化。机制上,LTA4H通过磷酸化HNRNPA1抑制LTBP1 mRNA成熟。此外,LTA4H缺陷型HCC患者预后差且对免疫治疗耐药,而TGF-β阻断可增强其对免疫治疗的敏感性。该研究为HCC的诊断和治疗提供了新见解。
03.靶点:CYSLTR2、P2RY6
应用:动脉粥样硬化及其相关心血管疾病
来源:Sensing ceramides by CYSLTR2 and P2RY6 to aggravate atherosclerosis.Nature,2025 Mar 06

北京大学孔炜教授团队联合多个研究团队在《Nature》发表论文,发现动脉粥样硬化的新治疗靶点。研究首次鉴定神经酰胺的内源性受体CYSLTR2和P2RY6,揭示神经酰胺通过激活这些受体加重动脉粥样硬化的分子机制。团队通过系统筛选发现,CYSLTR2和P2RY6是神经酰胺C16:0在内皮细胞和巨噬细胞中的关键受体,其激活可诱导炎症小体活化。抑制这些受体可减轻神经酰胺诱导的动脉粥样硬化加重,且不影响胆固醇或神经酰胺水平。该研究还解析了神经酰胺-CYSLTR2复合物结构,为开发针对动脉粥样硬化的新型治疗策略提供了理论基础。
04.靶点:ALKBH5
应用:2型糖尿病和代谢相关脂肪性肝病
来源:Liver ALKBH5 regulates glucose and lipid homeostasis independentlythrough GCGR and mTORC1 signaling.Science,2025 Feb 28
哈工大陈政课题组在《Science》发表研究,揭示ALKBH5作为糖尿病及代谢相关脂肪性肝病(MAFLD)的新靶点。研究发现,ALKBH5在肥胖糖尿病小鼠和患者肝脏中高表达,通过两种独立机制调控糖脂代谢稳态:一是通过磷酸化结合Gcgr mRNA,维持GCGR信号通路和糖代谢稳态;二是结合Egfr增强子DNA,促进EGFR转录,调控脂代谢稳态。肝细胞特异性敲除Alkbh5可改善糖耐量,减轻MAFLD。靶向敲低Alkbh5可逆转糖尿病小鼠的高血糖和高脂血症,显示出治疗代谢性疾病的潜力。
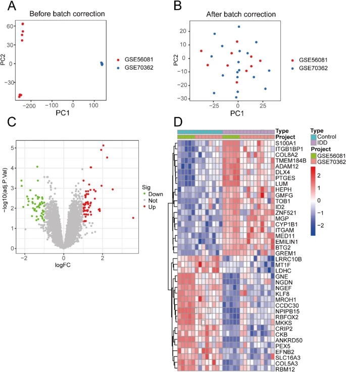
05.靶点:IGFBP3
应用:治疗椎间盘退行性病变(IDD)的潜在靶点
来源:Efficacy of Naringenin against aging and degeneration of nucleus pulposus cells through IGFBP3 inhibition.Sci Rep,2025 Feb 25

《Nature》杂志发表研究,揭示黄酮类化合物Naringenin(NAR)通过抑制IGFBP3表达,对椎间盘退行性病变(IDD)中的髓核细胞衰老和退化具有预防和治疗作用。研究利用生物信息学和网络药理学确定NAR、衰老和IDD的共同靶点IGFBP3,并通过分子对接验证其结合亲和力。体外实验显示,NAR可降低IGFBP3表达,抑制由IL-1β诱导的髓核细胞衰老和退化表型,而重组IGFBP3蛋白则削弱了NAR的作用。此外,IGFBP3在IDD患者中表达增加,其沉默可显著改善细胞衰老和退化相关指标。研究结果为IDD的治疗提供了新的靶点和潜在策略。
06.靶点:PRMT5
应用:基于铁死亡机制的癌症治疗
来源:PRMT5-mediated arginine methylation stabilizes GPX4 to suppress ferroptosis in cancer.Nat Cell Biol,2025 Mar 03

西安交通大学第一附属医院李磊教授联合德克萨斯大学MD安德森癌症中心甘波谊教授和哈佛大学医学院魏文毅教授团队在《Nature Cell Biology》发表研究,揭示PRMT5是癌症铁死亡疗法的新靶点。研究发现,PRMT5介导的甲基化可增强谷胱甘肽过氧化物酶4(GPX4)的稳定性,从而抑制铁死亡。PRMT5通过催化GPX4在第152位精氨酸残基的甲基化,阻止其泛素化降解,延长其半衰期。抑制PRMT5可降低GPX4水平,增强铁死亡诱导剂的敏感性。在小鼠肿瘤模型中,PRMT5抑制剂与铁死亡治疗联合使用显著抑制肿瘤进展。该研究为癌症治疗提供了新策略。
07.靶点:GOLM1
应用:治疗动脉粥样硬化的潜在靶点
来源:GOLM1 Promotes Atherogenesis by Activating Macrophage EGFR-ERK Signaling Cascade.Circ Res,2025 Mar 03

中国医学科学院基础医学研究所张宏冰教授和王婧教授团队在《Circulation Research》发表研究,揭示高尔基膜蛋白1(GOLM1)在动脉粥样硬化中的作用机制。研究发现,GOLM1在动脉粥样硬化患者中水平升高,且高脂饮食诱导小鼠全身多组织分泌GOLM1。GOLM1通过结合巨噬细胞上的表皮生长因子受体(EGFR),激活ERK信号通路,促进巨噬细胞吞噬低密度脂蛋白,加剧炎症和动脉粥样硬化。实验中,GOLM1过表达加重小鼠动脉粥样硬化,而GOLM1敲除或抗体中和GOLM1则显著减轻炎症和病变。该研究为靶向GOLM1治疗动脉粥样硬化提供了理论依据。
08.靶点:RBM42
应用:治疗胰腺癌的潜在靶点
来源:Functional screen identifies RBM42 as a mediator of oncogenic mRNA translation specificity.Nat Cell Biol,2025 Mar

美国加州大学旧金山分校Davide Ruggero团队在《Nature Cell Biology》发表研究,揭示RNA结合蛋白RBM42在胰腺癌中的作用机制。研究发现,RBM42通过直接结合MYC mRNA的5'UTR区域并改变其二级结构,促进MYC蛋白的翻译起始,进而推动胰腺癌细胞的生长和肿瘤发展。在胰腺癌异种移植模型中,RBM42敲低显著抑制肿瘤生长,而过表达Myc可挽救这种抑制效果,表明RBM42主要通过调控Myc蛋白表达促进肿瘤发生。该研究为靶向RBM42的胰腺癌治疗提供了理论依据。
09.靶点:CGRP
应用:治疗胃癌的潜在靶点
来源:Nociceptive neurons promote gastric tumour progression via a CGRP RAMP1 axis.Nature,2025 Feb 19

哥伦比亚大学欧文医学中心和南通大学附属医院等机构的研究团队在《Nature》杂志上发表研究,发现胃癌细胞与感觉神经元之间可形成突触样结构和功能性神经回路,通过电连接促进癌症生长和扩散。研究指出,胃癌细胞通过释放神经生长因子(NGF)吸引感觉神经元,并诱导其释放降钙素基因相关肽(CGRP),从而在肿瘤内诱发电信号。使用CGRP抑制剂治疗胃癌小鼠可缩小肿瘤、延长生存期并阻止肿瘤扩散。这一发现为靶向神经系统治疗胃癌提供了新思路,也为开发CGRP靶向抗癌药物奠定了基础。
10.靶点:SMPD3
应用:治疗代谢功能障碍相关脂肪性肝炎(MASH)的潜在靶点
来源:Hepatic sphingomyelin phosphodiesterase 3 promotes steatohepatitis by disrupting membrane sphingolipid metabolism.Cell Metab,2025 Feb 20

中国科学院上海药物研究所谢岑/刘雅萌团队、柳红团队与上海交通大学附属瑞金医院谢青团队合作,在《Cell Metabolism》发表研究,揭示鞘磷脂磷酸二酯酶3(SMPD3)是代谢功能障碍相关脂肪性肝炎(MASH)的新靶点。研究发现,SMPD3通过破坏肝细胞膜鞘脂代谢,导致神经酰胺蓄积,加剧炎症和纤维化。肝细胞特异性敲除或药物抑制SMPD3可缓解MASH,而重新引入SMPD3则逆转这种保护作用。此外,团队发现一种双功能化合物DC17,可同时激活SIRT1并抑制SMPD3,表现出显著的治疗效果。该研究为开发新型MASH疗法提供了重要方向。
产品推荐
| 靶点 | 重组蛋白 | 货号 |
| ALKBH5 | Recombinant Human Probable alpha-ketoglutarate-dependent dioxygenase ABH5 (ALKBH5) | CSB-EP744062HU |
| CGRP/CALCA | Recombinant Human Calcitonin gene-related peptide 1 (CALCA), partial | CSB-MP153444HU |
| CYSLTR2 | Recombinant Mouse Calcitonin gene-related peptide 1 (Calca), partial | CSB-MP859124MO |
| GOLM1 | Recombinant Dog Calcitonin (CALCA), partial | CSB-EP004434DO |
| IGFBP3 | Recombinant Human Cysteinyl leukotriene receptor 2 (CYSLTR2), partial | CSB-MP006466HU1 |
| KCTD20 | Recombinant Human Golgi membrane protein 1 (GOLM1), partial | CSB-EP009666HU |
| LTA4H | Recombinant Mouse Golgi membrane protein 1 (Golm1), partial | CSB-EP009666MO |
| P2RY6 | Recombinant Human Insulin-like growth factor-binding protein 3 protein (IGFBP3) | CSB-AP002491HU |
| PRMT5 | Recombinant Human BTB/POZ domain-containing protein KCTD20 (KCTD20) | CSB-MP773599HU |
| RBM42 | Recombinant Human Leukotriene A-4 hydrolase (LTA4H) | CSB-MP013219HU |
| SMPD3 | Recombinant Human P2Y purinoceptor 6 (P2RY6), partial | CSB-MP618975HU1 |
参考文献
[1] KCTD20 suppression mitigates excitotoxicity in tauopathy patient organoids.Neuron,2025 Feb 25