15 年
手机商铺
公司新闻/正文
168 人阅读发布时间:2025-03-28 15:50
01.靶点:PCSK9
应用:高胆固醇血症、心血管疾病等
来源:PCSK9 promotes LDLR degradation by preventing SNX17-mediated LDLR recycling.Circulation,2025 Mar 12

武汉大学王琰课题组在《Circulation》上发表研究,揭示了PCSK9促进LDL受体降解的机制。研究发现,内吞体酸性pH诱导LDL受体(LDLR)构象变化,使其与SNX17结合并循环利用。而PCSK9通过与LDLR胞外区结合,阻止这种构象变化,阻断LDLR与SNX17的结合,导致LDLR滞留在内吞体并被溶酶体降解。此外,研究还发现影响LDLR构象的突变会导致PCSK9药物抵抗,并在临床中发现了相关突变。这一成果不仅为理解胆固醇代谢提供了新见解,也为PCSK9药物抵抗和精准用药提供了理论基础。
02.靶点:CPT1A
应用:黑色素瘤的免疫治疗
来源:Alterations in PD-L1 succinylation shape anti-tumor immune responses in melanoma.Nat Genet,2025 Mar
中南大学团队在《自然-遗传学》发表研究,揭示了黑色素瘤免疫治疗的新靶标。研究发现,线粒体代谢酶CPT1A通过琥珀酰化修饰调控PD-L1蛋白降解,其核心机制是CPT1A催化PD-L1第129位赖氨酸发生琥珀酰化,诱导PD-L1经溶酶体途径降解。实验表明,代谢干预可激活PD-L1降解通路,补充α-酮戊二酸或琥珀酸可提升琥珀酰辅酶A水平,加速PD-L1降解。基于此,研究提出CPT1A活化剂苯扎贝特可作为免疫治疗增敏剂,有望为晚期黑色素瘤患者提供更安全的联合治疗方案。这一成果不仅为黑色素瘤治疗提供了新策略,还可能推广至其他依赖代谢重编程的实体瘤。
03.靶点:PINK1
应用:帕金森病
来源:Structure of human PINK1 at a mitochondrial TOM-VDAC array.Science,2025 Mar 13
澳大利亚WEHI研究所的研究团队在《科学》杂志上发表研究,首次解析了帕金森病相关蛋白PINK1在线粒体外膜上的关键结构。研究发现,TOM复合体和VDAC蛋白对PINK1的功能至关重要。PINK1以二聚体形式存在,通过与TOM复合体和VDAC2的相互作用稳定其结构并激活线粒体自噬。帕金森病相关突变会破坏这种相互作用,导致受损线粒体无法被清除,进而促进神经元死亡。这一发现揭示了PINK1突变与帕金森病的直接联系,为开发针对PINK1的潜在药物提供了新方向,有望阻止帕金森病的发展。
04.靶点:MALT1
应用:B细胞淋巴瘤
来源:Targeting Both Death and Paracaspase Domains of MALT1 with Antisense Oligonucleotides Overcomes Resistance to Immune Checkpoint Inhibitors.Nat Cancer,2025 Mar 12

华大学郑撼球团队在《Nature Cancer》发表研究,揭示了MALT1促进肿瘤免疫逃逸的双重机制。研究发现,MALT1通过蛋白酶活性上调PD-L1表达,使肿瘤细胞抵抗CD8 T细胞杀伤;同时,其死亡结构域通过激活NF-κB信号通路,促进肿瘤相关巨噬细胞的M2型极化,增强肿瘤微环境的免疫抑制性。为克服免疫检查点抑制剂(ICI)疗法的局限性,研究人员利用反义寡核苷酸(ASO)靶向MALT1,成功抑制其双重功能,重塑肿瘤微环境,显著提高ICI疗法的响应度和疗效。这一发现为肿瘤免疫治疗提供了新的策略和靶点。
05.靶点:SAE1
应用:多发性骨髓瘤(Multiple Myeloma, MM)
来源:SAE1 promotes tumor cell malignancy via SUMOylation and liquid-liquid phase separation facilitated nuclear export of p27.Acta Pharm Sin B,2025 Feb 18

南京中医药大学杨烨、顾春艳教授团队联合南通大学附属医院黄红铭教授团队及四川大学戚世乾教授团队在《Acta Pharmaceutica Sinica B》发表研究,揭示了毒性中药秋水仙碱在多发性骨髓瘤(MM)治疗中的“老药新用”价值。研究基于“以毒攻毒”理论,发现秋水仙碱通过靶向SAE1破坏p27的SUMO化修饰,抑制p27的液液相分离(LLPS)和核输出,从而抑制MM细胞增殖。临床试验纳入56例患者,结果显示秋水仙碱联合治疗方案显著提高疗效,延长无进展生存期(PFS),且安全性良好。该研究为毒性中药的现代化开发和精准靶向治疗提供了新思路。
06.靶点:C9ORF72
应用:肌萎缩侧索硬化症(ALS,渐冻症)、额颞叶痴呆(FTD)等
来源:PTPσ-mediated PI3P regulation modulates neurodegeneration in C9ORF72-ALS/FTD.Neuron,2025 Mar 10

约翰斯霍普金斯大学医学院孙疏影团队在《Neuron》发表研究,揭示了C9ORF72基因突变导致的肌萎缩侧索硬化(ALS)和额颞叶痴呆(FTD)的新治疗靶点。研究发现,C9ORF72基因中GGGGCC重复序列扩增产生的二肽重复蛋白(DPR)会导致神经元内磷脂酰肌醇-3-磷酸(PI3P)水平下降,内体-溶酶体功能异常,从而引发神经元毒性。通过抑制PTPσ的功能,可以纠正PI3P稳态失衡,提高神经元存活率。在患者来源的运动神经元和小鼠模型中,PTPσ抑制剂显著改善了神经元丢失和功能障碍,为C9ORF72-ALS/FTD的治疗提供了新策略。
07.靶点:SIRT3
应用:糖尿病性骨质疏松症等
来源:Enhanced SIRT3 expression restores mitochondrial quality control mechanism to reverse osteogenic impairment in type 2 diabetes mellitus.Bone Res,2025 Mar 03
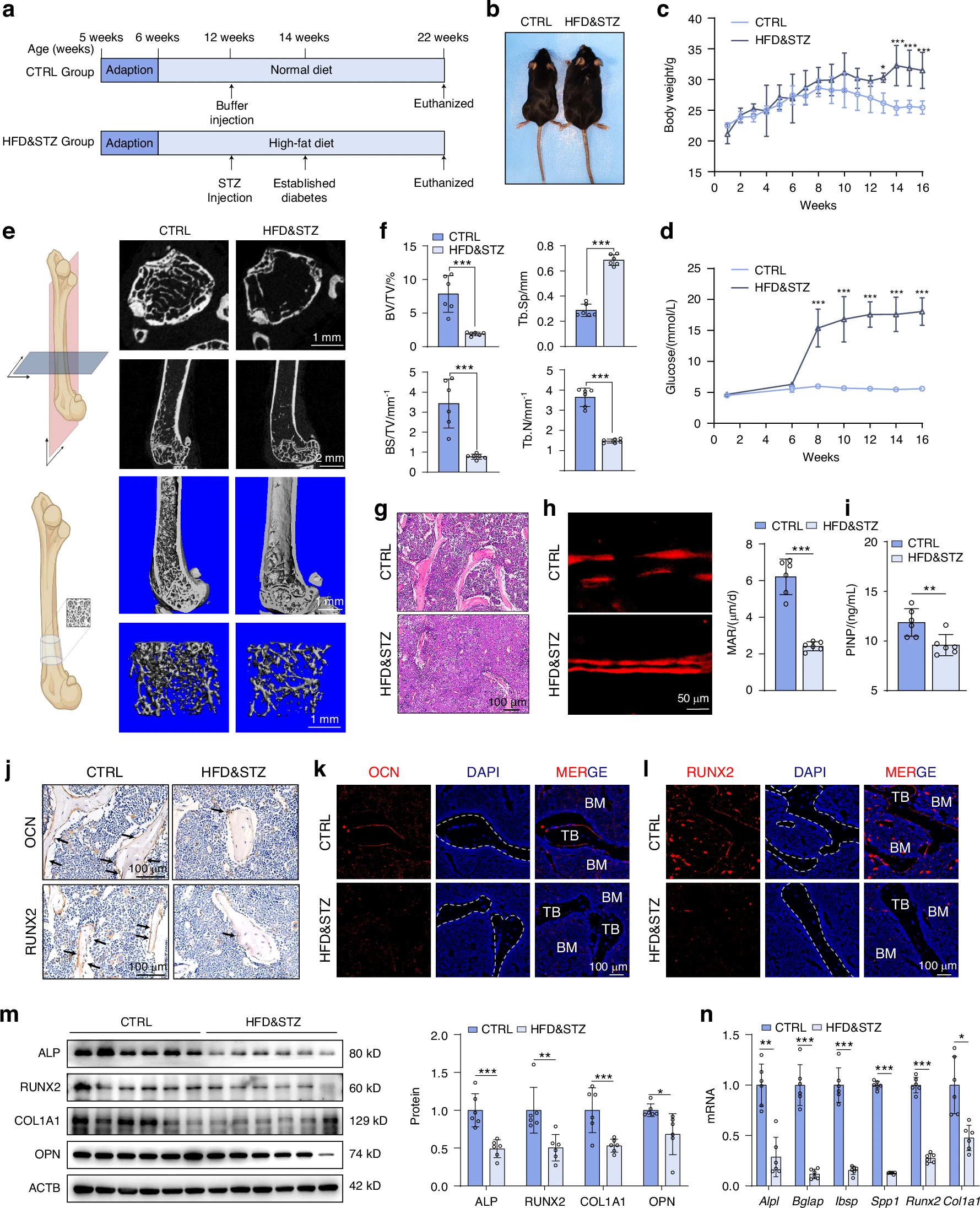
南京大学鼓楼医院蒋青/郭保生团队在《Bone Research》发表研究,揭示了SIRT3在2型糖尿病(T2DM)相关骨质疏松中的关键作用。研究发现,T2DM环境下成骨细胞功能受损,线粒体自噬受抑制,导致骨量减少和骨微结构破坏。SIRT3通过去乙酰化FOXO3,恢复PINK1/PRKN介导的线粒体自噬,显著改善成骨细胞分化和矿化能力。在T2DM小鼠模型中,通过AAV介导的SIRT3过表达可恢复骨量和成骨细胞功能。该研究首次阐明了SIRT3/FOXO3轴调控成骨细胞线粒体稳态的机制,为糖尿病性骨质疏松症的治疗提供了潜在靶点。
08.靶点:CD6
应用:感染性免疫病理(如脑型疟疾)和自身免疫性疾病(如MS、RA)
来源:Signature cytokine-associated transcriptome analysis of effector γδ T cells identifies subset-specific regulators of peripheral activation.Nat Immunol,2025 Mar

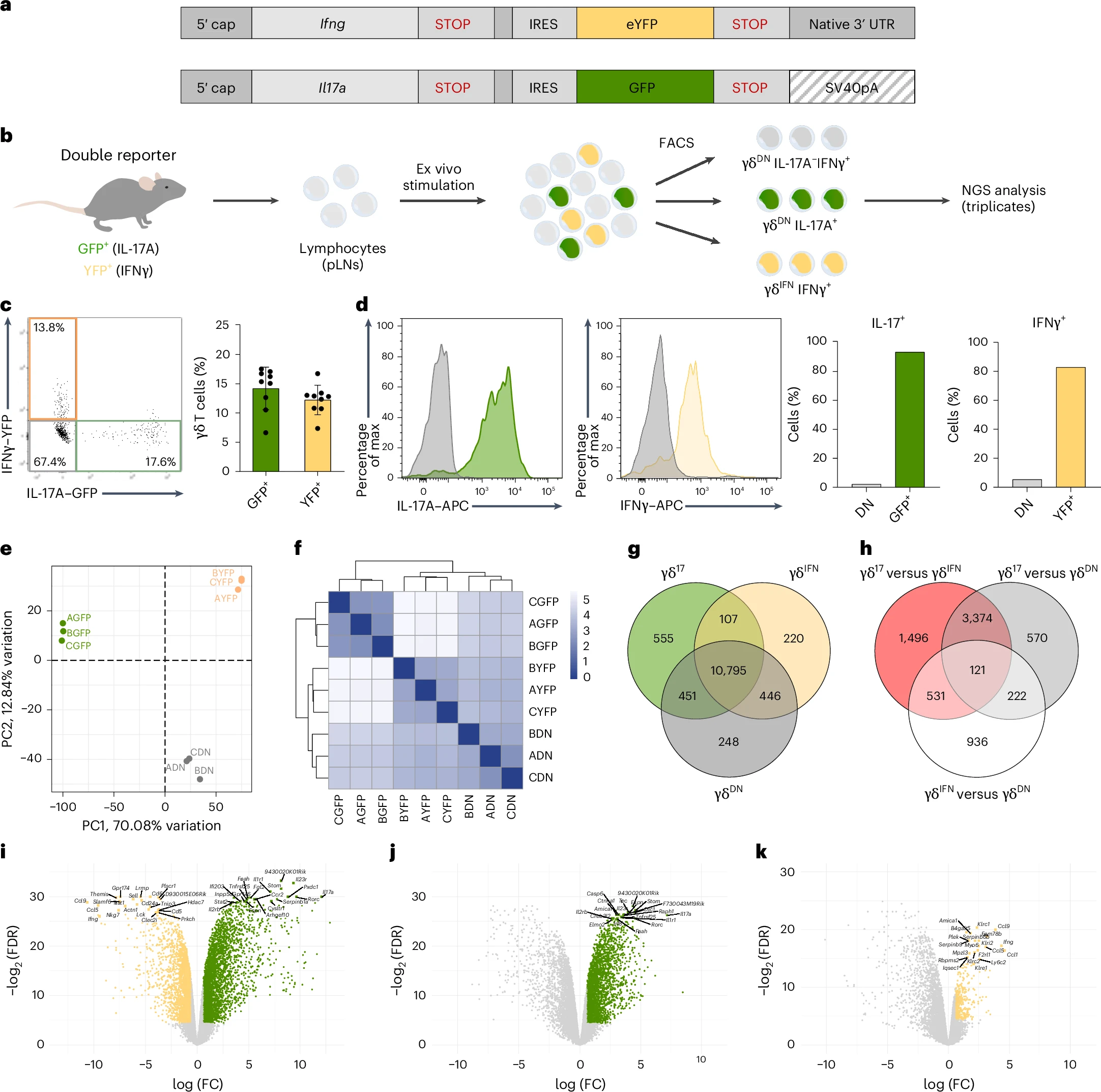
葡萄牙Gulbenkian分子医学研究所Bruno Silva-Santos团队在《Nature Immunology》发表研究,揭示了CD6和Themis在γδIFN T细胞激活和增殖中的关键调控作用。研究通过IL17a-GFP:Ifng-YFP双报告基因小鼠模型,分析了γδ17和γδIFN细胞的转录组,发现二者基因表达模式截然不同。γδIFN细胞中,CD6和Themis与TCR信号密切相关。体外实验显示,CD6和Themis缺失显著抑制γδIFN细胞的激活和增殖;体内疟原虫感染模型中,CD6突变和Themis敲除小鼠对脑疟疾的敏感性降低,γδIFN细胞反应受阻。该研究为理解γδ T细胞功能多样性提供了新视角,并为免疫治疗提供了潜在靶点。
09.靶点:GPR132
应用:实体瘤
来源:GPR132 regulates the function of NK cells through the Gαs/CSK/ZAP70/NF-κB signaling pathway as a potential immune checkpoint.Sci Adv,2025 Mar 07

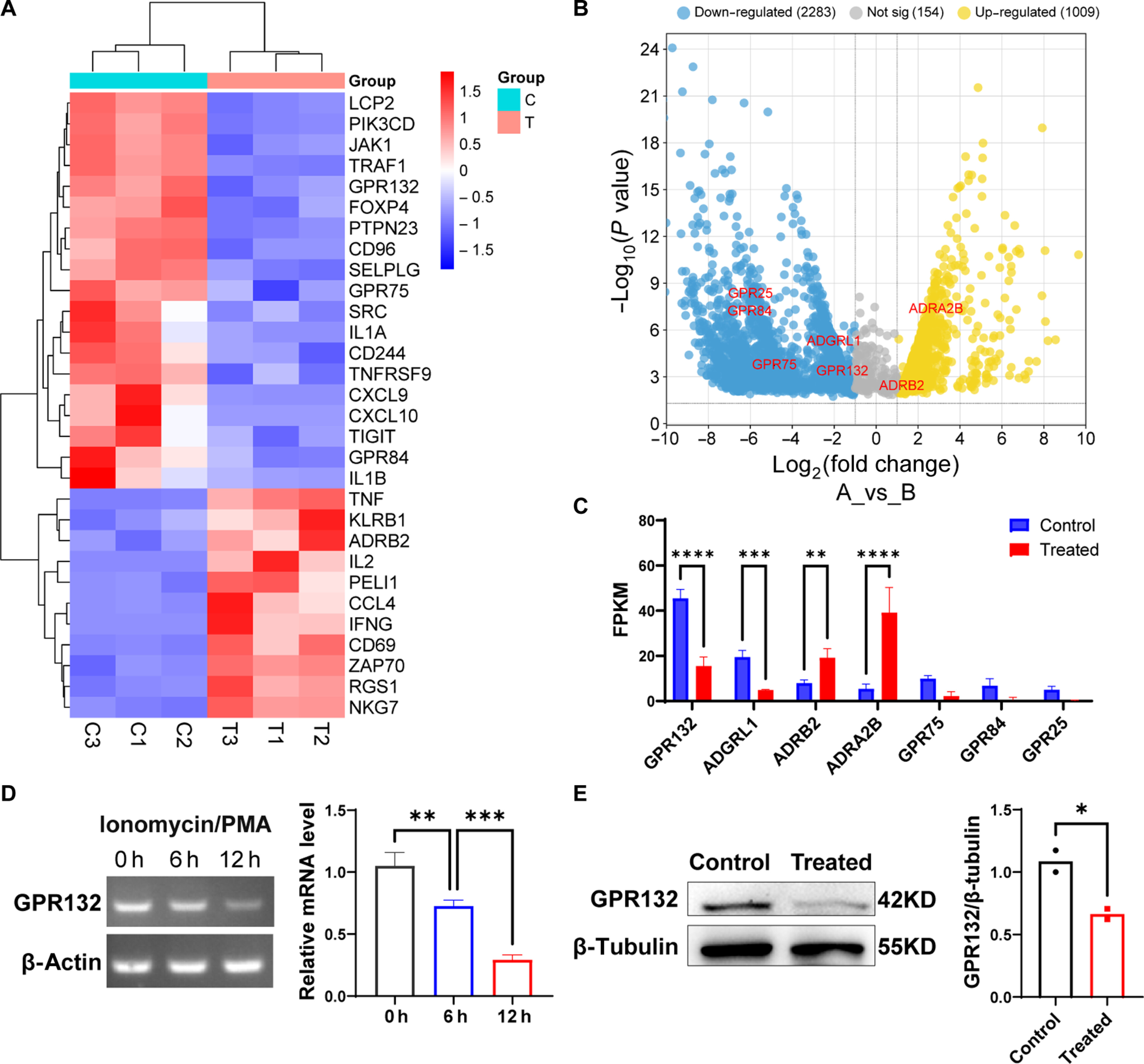
华东师范大学江文正团队在《Science Advances》发表研究,发现GPR132是一种新型免疫检查点,可调控NK细胞功能。研究发现,GPR132通过Gαs/CSK/ZAP70/NF-κB信号通路抑制NK细胞的活化和杀伤功能,而敲除或抑制GPR132可显著增强NK细胞的抗肿瘤活性,特别是在肿瘤微环境的酸性条件下。团队进一步将GPR132敲低技术与CAR-NK细胞疗法结合,显著提升了CAR-NK细胞对肿瘤的杀伤能力,并在动物模型中验证了其抗肿瘤效果。这一发现为CAR-NK细胞疗法的优化提供了新思路,有望改善实体瘤治疗效果。
10.靶点:KIF13B
应用:代谢相关脂肪性肝病(MAFLD)等
来源:Motor protein KIF13B orchestrates hepatic metabolism to prevent metabolic dysfunction-associated fatty liver disease.Mil Med Res,2025 Mar 04

北京大学心血管研究所冼勋德课题组联合董尔丹、王宇辉、赵东宇团队在《Military Medical Research》发表研究,发现马达蛋白KIF13B是代谢障碍相关脂肪性肝病(MAFLD)和动脉粥样硬化性心血管疾病(ASCVD)的潜在治疗靶点。研究发现,KIF13B在MAFLD患者及动物模型中表达显著降低,其缺失导致肝脏脂质代谢紊乱和线粒体功能障碍。KIF13B通过与AMPKα1相互作用,增强线粒体氧化磷酸化能力,抑制脂质生成相关基因,减轻脂肪堆积。此外,KIF13B的恢复可显著抑制MAFLD进展,并降低动脉粥样硬化风险。该研究为MAFLD和ASCVD的合并治疗提供了新靶点和治疗思路。
推荐产品
| 靶点 | 重组蛋白 | 货号 |
| C9ORF72 | Recombinant Human Guanine nucleotide exchange factor C9orf72 (C9orf72) | CSB-YP842710HU |
| CD6 | Recombinant Human T-cell differentiation antigen CD6(CD6), partial | CSB-YP326953HU |
| CPT1A | Recombinant Human Carnitine O-palmitoyltransferase 1, liver isoform (CPT1A), partial | CSB-MP005922HU1 |
| GPR132 | Recombinant Human Probable G-protein coupled receptor 132 (GPR132), partial | CSB-EP890770HU1 |
| KIF13B | Recombinant Human Kinesin-like protein KIF13B (KIF13B), partial | CSB-MP873625HU |
| MALT1 | Recombinant Human Mucosa-associated lymphoid tissue lymphoma translocation protein 1 (MALT1), partial | CSB-MP866213HU |
| PCSK9 | Recombinant Human Proprotein convertase subtilisin/kexin type 9 (PCSK9) (D374Y), partial | CSB-MP017647HU(M) |
| PINK1 | Recombinant Human Serine/threonine-protein kinase PINK1, mitochondrial (PINK1), partial | CSB-MP863144HU |
| SAE1 | Recombinant Human SUMO-activating enzyme subunit 1 (SAE1) | CSB-EP883359HU |
| SIRT3 | Recombinant Human NAD-dependent protein deacetylase sirtuin-3, mitochondrial (SIRT3), partial | CSB-EP882102HU1 |
参考文献
*免责声明:华美生物内容团队仅是分享和解读公开研究论文及其发现,本文仅作信息交流,文中观点不代表华美生物立场,请理解。