靶点:
METTL3应用:肝癌耐药相关研究
来源:Jin, Xiaohan, et al. "METTL3 confers oxaliplatin resistance through the activation of G6PD-enhanced pentose phosphate pathway in hepatocellular carcinoma." Cell Death & Differentiation (2024): 1-14.

(图源:METTL3 表达与 G6PD 表达以及 HCC 中基于 OXA 的 HAIC 的治疗反应相关 [1])
中山大学肿瘤防治中心蔡木炎和谢丹教授团队在《Cell Death and Differentiation》杂志上发表的研究揭示了METTL3通过激活磷酸戊糖途径导致肝癌对奥沙利铂耐药的分子机制。研究团队发现METTL3是肝癌对奥沙利铂产生耐药性的关键基因,沉默METTL3能显著增强肝癌对奥沙利铂的敏感性。METTL3通过泛素-蛋白酶体途径影响PPP限速酶G6PD的稳定性,调控TRIM21的m6A甲基化,进而影响TRIM21 mRNA的稳定性。临床数据分析显示,METTL3高表达与肝癌患者的不良预后及奥沙利铂治疗疗效不佳显著相关,表明METTL3表达水平可作为预测HAIC-FOLFOX治疗反应的生物标志物。该研究为克服肝细胞癌中奥沙利铂耐药性提供了新的策略,使用METTL3的特异性抑制剂STM2457能显著增强肝癌对奥沙利铂的敏感性。
靶点:
NAT10应用:急性髓系白血病(AML)研究
来源:Zhang, Subo, et al. "NAT10-mediated mRNA N 4-acetylcytidine reprograms serine metabolism to drive leukaemogenesis and stemness in acute myeloid leukaemia." Nature Cell Biology (2024): 1-15.

(图源:抑制 NAT10 在体外和体内均表现出抗白血病AML作用 [2])
中山大学肿瘤防治中心黄慧琳团队与广州国家实验室翁桁游团队在《Nature Cell Biology》杂志发表的研究揭示了N-乙酰基转移酶10(NAT10)在急性髓系白血病(AML)中的重要作用。研究发现,NAT10介导的RNA乙酰化通过重塑丝氨酸代谢,驱动AML的发生和干性维持。NAT10增强了丝氨酸转运体蛋白SLC1A4的RNA翻译,促进外源丝氨酸的摄取,并激活丝氨酸合成途径的关键代谢酶,从而促进丝氨酸的内源合成。此外,研究还发现Fludarabine作为NAT10的新型抑制剂,能够靶向AML细胞的丝氨酸代谢脆性并发挥抗白血病效果。该研究为AML的临床治疗提供了新的靶点和治疗策略,同时,研究人员也开发了改良版的RNA乙酰化建库测序技术,有助于进一步探索NAT10介导的RNA乙酰化在AML中的作用。
靶点:
VPS18应用:肿瘤研究
来源:Dong, Ting, et al. "Targeting VPS18 hampers retromer trafficking of PD-L1 and augments immunotherapy." Science Advances 10.42 (2024): eadp4917.
(图源:VPS18 和 VPS11 促进 PD-L1 介导的细胞毒性 T 细胞活性抑制 [3])
山东大学苑辉卿教授和娄红祥教授团队在《Science Advances》上发表的研究揭示了囊泡分选蛋白VPS18和VPS11通过内体转运促进PD-L1经内体-高尔基体途径定位于细胞膜,从而介导肿瘤免疫治疗抵抗的机制。研究团队利用CRISPR技术筛选HOPS和CORVET复合物成员,发现VPS18和VPS11拮抗肿瘤免疫治疗。进一步研究发现,VPS18和VPS11通过与PD-L1相互作用,维持其糖基化水平和蛋白稳定性,促进PD-L1在细胞膜上的定位,从而介导肿瘤免疫治疗抵抗。团队还开发了一种新型天然小分子化合物RD-N,特异性靶向VPS18,显著下调PD-L1的表达,干预PD-L1内体转运,逆转肿瘤耐药,抑制肺癌转移,并与CTLA-4抗体联合用药显著增强小鼠的抗肿瘤免疫反应。RD-N具有良好的药代动力学表现,主要富集于肺组织,提示其在肺癌治疗中具有较好的成药性和应用潜力。该研究不仅阐述了囊泡转运蛋白VPS18和VPS11调控PD-L1转运的分子机制,还为靶向VPS18和VPS11增强免疫检查点阻断治疗提供了理论依据,为肿瘤免疫治疗提供了新的途径。
靶点:
NM II应用:肿瘤研究
来源:Yang, Yingyun, et al. "Suppression of non-muscle myosin II boosts T cell cytotoxicity against tumors." Science Advances 10.44 (2024): eadp0631.
(图源:抑制 NM II 可增强 T 细胞免疫疗法的功效 [4])
中国医学科学院基础医学研究所的刘玉英团队联合北京大学熊春阳、李开龙教授团队在《Science Advances》发表的研究揭示了抑制非肌肉肌球蛋白II(NM II)能够增强T细胞的牵引力,并增加其对肿瘤细胞的细胞毒性。研究发现,NMII通过上调转录因子NKX3-2活性,进而增加其靶基因ADGRB3的表达,而ADGRB3的上调则抑制丝状肌动蛋白(F-actin)的动态重塑,导致T细胞在肿瘤微环境中的牵引力下降,最终减弱其杀伤功能。在动物肿瘤模型中,靶向T细胞NMII-NKX3-2-ADGRB3通路能有效抑制肿瘤生长,延长生存期。该研究为研发有效的肿瘤免疫疗法提供了潜在的新型治疗策略。
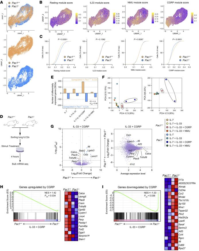
靶点:
PAC1应用:炎症相关疾病研究
来源:Jin, Yuan, et al. "PAC1 constrains type II inflammation through promotion of CGRP signaling in ILC2s." The Journal of Clinical Investigation (2024).
(图源:PAC1 缺陷会损害 ILC2 中的 CGRP 信号传导 [5)
北京大学基础医学院尹玉新教授团队在《The Journal of Clinical Investigation》上发表的研究论文揭示了免疫调节分子PAC1在II型固有淋巴样细胞(ILC2s)中的关键作用。该研究发现,PAC1通过选择性促进CGRP信号通路,显著抑制ILC2s介导的II型炎症,对哮喘等过敏性疾病的发生和发展具有重要影响。研究团队利用Pac1敲除小鼠和多种实验性哮喘模型,观察到PAC1缺失的小鼠在II型炎症中表现出ILC2s增殖和IL-13分泌增加,从而加重了II型炎症。进一步的机制研究表明,PAC1通过影响ILC2s中的染色质可塑性,选择性地促进CGRP信号通路相关基因的表达,从而抑制ILC2s的功能。该研究进一步巩固了PAC1作为一个广谱意义上的新型免疫检查点的地位,其在多种免疫过程中的抑制作用值得进一步深入探究。
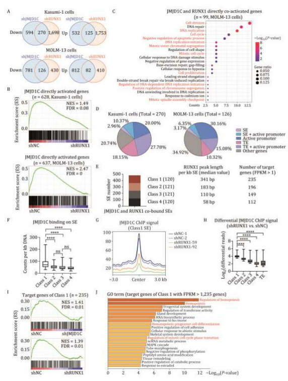
靶点:
JMJD1C、RUNX1应用:白血病研究
来源:Chen, Qian, et al. "JMJD1C forms condensates to facilitate a RUNX1-dependent gene expression program shared by multiple types of AML cells." Protein & Cell (2024): pwae059.
(图源:JMJD1C和RUNX1介导不同AML细胞中增强子—启动子远距离相互作用从而激活白血病基因的转录 [6])
清华大学医学院陈默课题组在《Protein & Cell》发表的研究揭示了JMJD1C在急性髓系白血病(AML)中的作用机制。研究发现,JMJD1C通过与RUNX1转录因子相互作用,激活多亚型AML中关键基因的转录,促进白血病细胞的生存和增殖。JMJD1C是KDM3家族成员,其在AML细胞中的高表达对于细胞生存至关重要。研究进一步发现,JMJD1C的N端区域对于AML细胞的生存至关重要,该区域具有自我相互作用、液-液相分离以及与RUNX1相互作用的特性。JMJD1C在RUNX1结合的超级增强子(SEs)上形成凝聚体,并倾向于激活这类SEs靶基因的转录。此外,JMJD1C和RUNX1能够介导不同AML细胞中增强子-启动子远距离相互作用,从而激活白血病基因的转录。这一发现为AML的治疗提供了新的靶点和治疗策略。
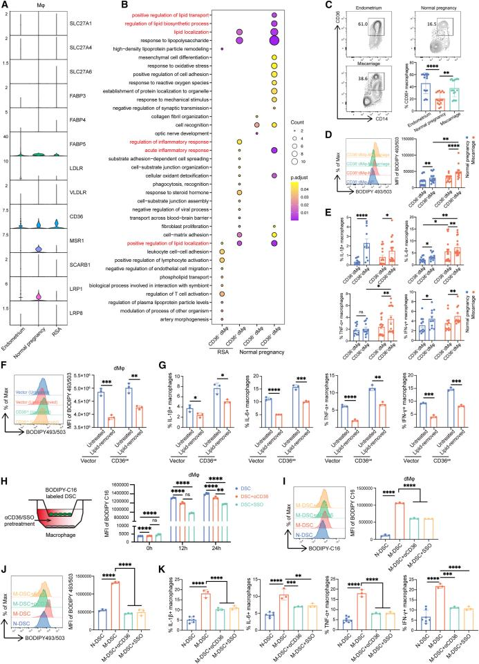
靶点:
CD36应用:脂质代谢紊乱相关研究
来源:Chen, Jiajia, et al. "CD36-mediated arachidonic acid influx from decidual stromal cells increases inflammatory macrophages in miscarriage." Cell Reports 43.11 (2024).
(图源:CD36 介导的脂质摄取增强巨噬细胞中的炎症表型 [7])
复旦大学附属妇产科医院的杜美蓉团队在《Cell Reports》上发表的研究揭示了CD36在自然流产中蜕膜基质细胞与巨噬细胞脂质交流的关键作用。研究发现,自然流产蜕膜组织中脂滴蓄积,基质细胞与巨噬细胞脂代谢异常活跃,巨噬细胞高表达CD36,介导花生四烯酸(AA)从基质细胞向巨噬细胞的转运,促进巨噬细胞生成IL-1β,诱发免疫炎症反应。同时,研究揭示了催乳素(PRL)能抑制上述脂质转运过程,在正常妊娠时作为保护因子防止脂质过度累积。该研究不仅发现了CD36介导的AA胞间转运在自然流产发病中的作用,还找到了内源性激素PRL在抑制AA转运中的保护性机制,为理解脂质代谢紊乱与自然流产的关系提供了新的思路和见解。
靶点:
CD49f应用:肝癌研究
来源:Yang, Chen, et al. "Targeting the immune privilege of tumor-initiating cells to enhance cancer immunotherapy." Cancer Cell (2024).
(图源:CD49f高表达肝癌细胞通过CXCL2-CXCR2轴招募中性粒细胞,形成独特的免疫抑制微环境 [8])
上海交通大学医学院附属仁济医院-上海市肿瘤研究所覃文新/王存团队与复旦大学附属中山医院高强教授团队合作,在《Cancer Cell》发表了一项研究,揭示了CD49f阳性肝癌细胞亚群的免疫逃逸机制和精准治疗策略。研究利用类器官与单细胞多组学技术,分析了多种肿瘤起始细胞标志物分子,发现CD49f高表达的肝癌细胞通过CXCL2-CXCR2轴招募中性粒细胞,形成免疫抑制微环境,并通过表达CD155逃避CD8+ T细胞的免疫攻击。研究还发现,联合靶向PD-1和CD155的治疗策略能清除CD49f高表达肝癌起始细胞,并破坏其依赖的免疫抑制微环境,显著提高免疫治疗疗效。这一发现为肝癌的精准治疗提供了新的思路,特别是针对肿瘤起始细胞的免疫治疗策略。
参考文献
1. Jin, Xiaohan, et al. "METTL3 confers oxaliplatin resistance through the activation of G6PD-enhanced pentose phosphate pathway in hepatocellular carcinoma." Cell Death & Differentiation (2024): 1-14.
2. Zhang, Subo, et al. "NAT10-mediated mRNA N 4-acetylcytidine reprograms serine metabolism to drive leukaemogenesis and stemness in acute myeloid leukaemia." Nature Cell Biology (2024): 1-15.
3. Dong, Ting, et al. "Targeting VPS18 hampers retromer trafficking of PD-L1 and augments immunotherapy." Science Advances 10.42 (2024): eadp4917.
4. Yang, Yingyun, et al. "Suppression of non-muscle myosin II boosts T cell cytotoxicity against tumors." Science Advances 10.44 (2024): eadp0631.
5. Jin, Yuan, et al. "PAC1 constrains type II inflammation through promotion of CGRP signaling in ILC2s." The Journal of Clinical Investigation (2024).
6. Chen, Qian, et al. "JMJD1C forms condensates to facilitate a RUNX1-dependent gene expression program shared by multiple types of AML cells." Protein & Cell (2024): pwae059.
7. Chen, Jiajia, et al. "CD36-mediated arachidonic acid influx from decidual stromal cells increases inflammatory macrophages in miscarriage." Cell Reports 43.11 (2024).
8. Yang, Chen, et al. "Targeting the immune privilege of tumor-initiating cells to enhance cancer immunotherapy." Cancer Cell (2024).