15 年
手机商铺
公司新闻/正文
147 人阅读发布时间:2026-02-11 14:20
靶点:DKK2
应用:缺血性卒中的治疗
来源:Dickkopf-related protein 2 impairs neurovascular Wnt signalling and worsens stroke outcome dickkopf.Eur Heart J,2025 Dec 26

图源:10.1093/eurheartj/ehaf959[1]
吉林大学畅君雷团队联合多家单位在European Heart Journal发表研究,首次揭示分泌蛋白DKK2是缺血性卒中关键致病因子:缺血诱导神经元转录因子RXRα上调,驱动DKK2表达,其通过自分泌抑制神经元Wnt生存信号致凋亡,旁分泌抑制内皮Wnt通路破坏血脑屏障,加剧水肿与出血。小鼠模型中,基因敲除或中和抗体阻断DKK2可显著减少梗死体积、改善神经功能与认知;临床队列显示取栓后72小时血清DKK2水平高者梗死更大、预后更差。DKK2兼具可靶向、高扩散及血清可测优势,为延长再灌注时间窗、减少并发症提供新治疗靶点与预后标志物。
靶点:YTHDC1
应用:衰老相关疾病的潜在治疗靶点
来源:YTHDC1 Orchestrates Telomerase Assembly via Scaffold-Mediated TERT-TERC Interaction.Aging Cell,2026 Jan

图源:10.1111/acel.70332[2]
唐颢/顾小萍团队在Aging Cell报道,肺泡上皮细胞TERC RNA的A111/A435位被METTL3加上m6A后,由“阅读器”YTHDC1同时结合m6A-TERC与TERT,形成“分子脚手架”高效组装端粒酶,维持端粒长度和细胞增殖;敲低YTHDC1或去除m6A均削弱端粒酶活性,导致端粒缩短、S期阻滞及衰老表型,而野生型YTHDC1可逆转损伤,支架缺失突变体无效。该机制首次将RNA表观修饰与端粒酶组装直接关联,为干预端粒相关疾病提供新靶点。
靶点:SNAP25
应用:肿瘤的潜在治疗靶点
来源:Hexosamine biosynthetic pathway regulates exosome secretion by promoting O-GlcNAcylation of SNAP25.hLife,2025 Dec

图源:[3]
中科院药物所钟劲团队在hLife发文,发现糖代谢旁路己糖胺生物合成通路(HBP)通过提升UDP-GlcNAc供体,增强SNAP25的O-GlcNAc糖基化,从而促进SNARE复合体组装及多泡体与质膜融合,普遍提高肿瘤细胞及正常细胞的外泌体释放;抑制HBP或降低O-GlcNAc修饰则使MVB运输受阻、外泌体分泌减少。该机制首次阐明高糖代谢驱动外泌体高分泌的分子基础,为靶向HBP-O-GlcNAc-SNAP25轴干预肿瘤微环境与细胞通讯提供新策略。
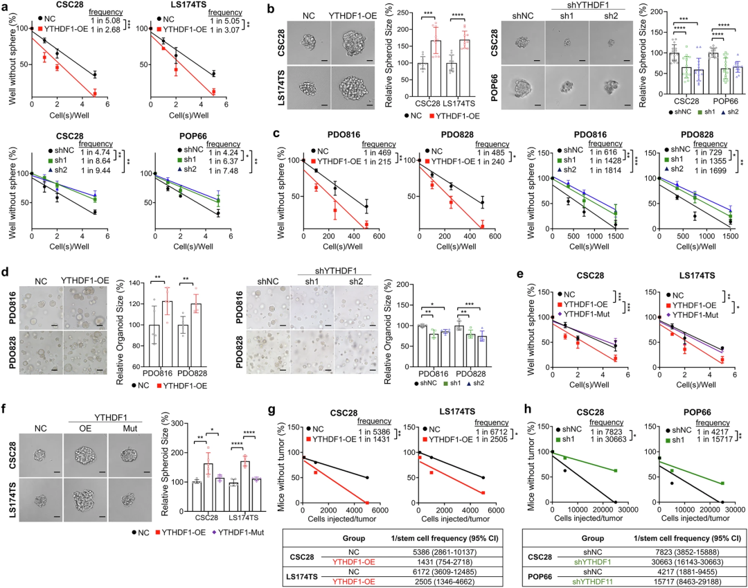
靶点:YTHDF1
应用:结直肠癌的潜在治疗靶点
来源:YTHDF1 targets the chemotherapy response by suppressing NOTCH1-induced stemness in colorectal cancer.Signal Transduct Target Ther,2025 Dec 22

图源:10.1038/s41392-025-02507-1[4]
香港中文大学于君团队于STTT报道,m6A阅读器YTHDF1在结直肠癌中显著高表达,通过识别m6A修饰的NOTCH1 mRNA并加速其翻译,激活NOTCH信号,维持癌症干细胞自我更新,增强对奥沙利铂和5-FU的耐药;构建Lgr5特异敲入/敲除小鼠证实YTHDF1促进ApcMin/+及AOM/DSS模型肿瘤发生。采用VNP包裹siYTHDF1或天然抑制剂丹酚酸C靶向沉默YTHDF1,可在体内外抑制肿瘤生长并恢复化疗敏感性,表明阻断YTHDF1–NOTCH1轴是克服CRC干细胞耐药、提升疗效的可行策略。
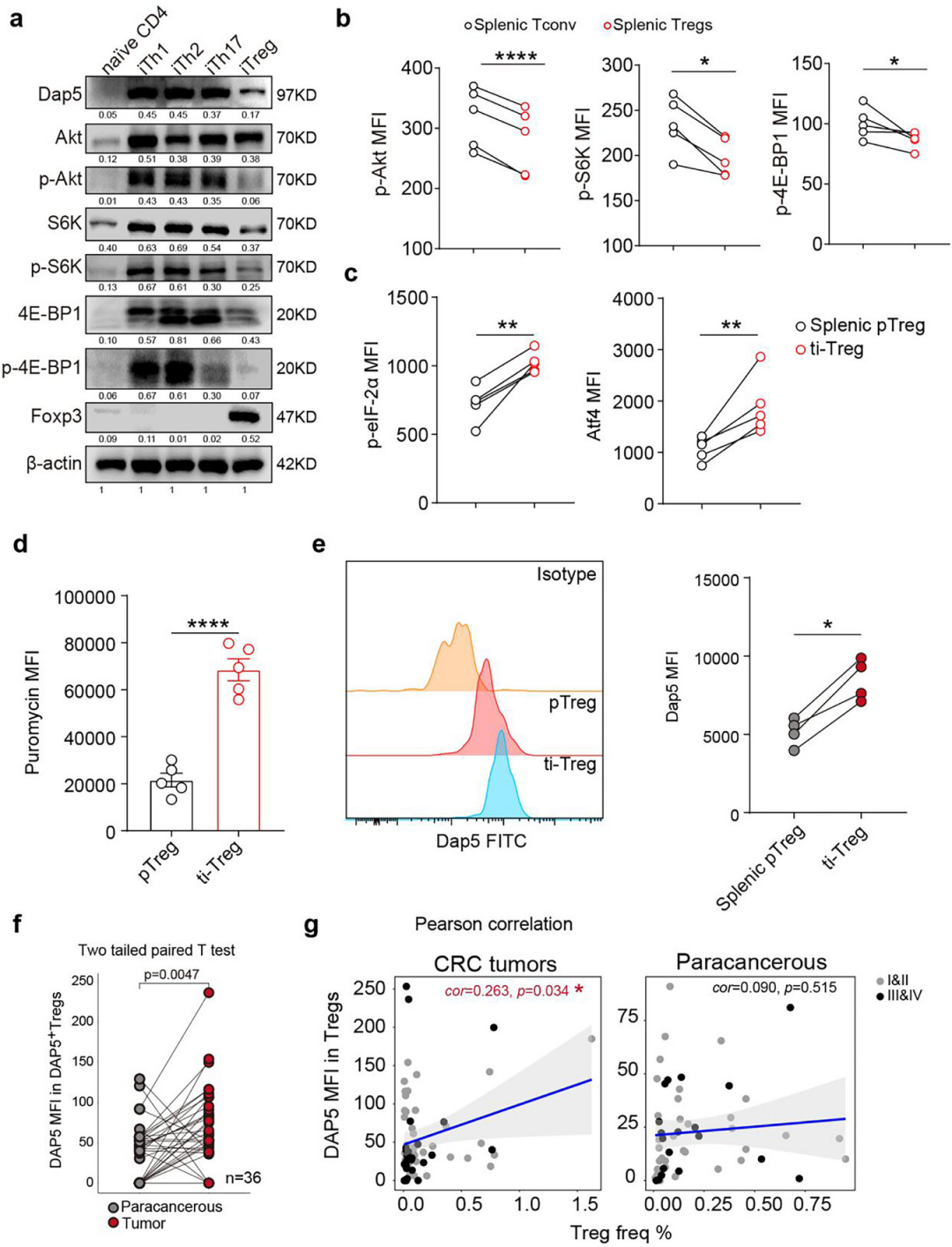
靶点:DAP5
应用:肿瘤的潜在治疗靶点
来源:Targeting DAP5 disrupts alternate mode of translational initiation in Tregs and potentiates antitumor immunity.Adv Sci (Weinh),2025 Dec 28

图源:10.1002/advs.202520625[5]
上海交通大学王俊与黄陈团队在Adv Sci发现,肿瘤浸润Treg(ti-Treg)在微环境应激下通过高表达DAP5/eIF4G2激活替代翻译:DAP5发生液-液相分离形成翻译凝聚体,选择性驱动CD25、MCL-1等关键分子翻译,维持细胞存活与免疫抑制功能。Treg特异性Dap5半量缺失即可在不引发自身免疫的前提下破坏该适应性机制,显著削弱ti-Treg稳定性,增强CD8⁺T细胞浸润与抗肿瘤活性。研究揭示DAP5介导的替代翻译是ti-Treg应对营养匮乏的核心生存策略,为精准靶向肿瘤免疫抑制提供新靶点。
靶点:GPRC5A
应用:肺纤维化的潜在治疗靶点
来源:Mitochondrial components secretion in extracellular vesicles promotes alveolar epithelial mitochondrial quality control.Nat Commun,2025 Dec 05

图源:10.1038/s41467-025-66901-7[6]
香港中文大学(深圳)尹玉新团队在Nat Commun发现,AEC2细胞膜受体GPRC5A是线粒体质量“守门人”:应激时DRP1断裂受损线粒体,片段表面MIRO2与晚期内体膜GPRC5A结合,将线粒体组分导入内体并封装成EV外排,降低氧化损伤并维持肺泡上皮稳态。肺纤维化患者及小鼠模型中GPRC5A上调缺失均致EV分泌减少、线粒体功能障碍和加重肺损伤,提示靶向GPRC5A-DRP1-MIRO2轴可干预线粒体相关呼吸疾病。
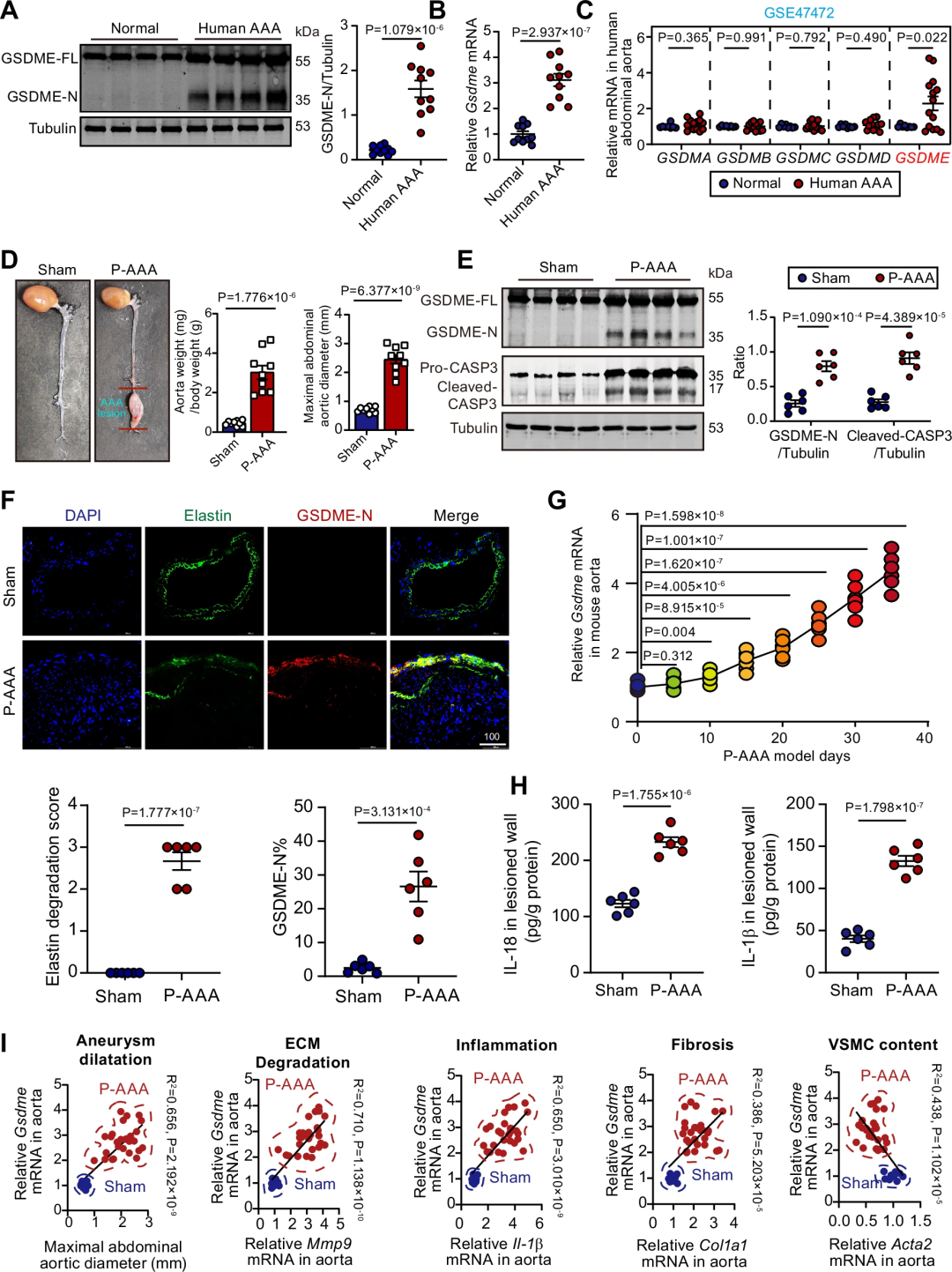
靶点:GSDME
应用:腹主动脉瘤(AAA)的潜在治疗靶点
来源:GSDME-dependent pyroptosis drives abdominal aortic aneurysm via promoting vascular senescence.Nat Commun,2025 Dec 17

图源:10.1038/s41467-025-66103-1[7]
海军军医大学王培、同济十院李冬洁/周健团队在Nat Commun报道,AAA患者及小鼠病变主动脉中GSDME介导的焦亡被特异激活;全身或血管平滑肌细胞(VSMC)特异性缺失GSDME均可抑制AAA进展。多组学联合单细胞测序显示,GSDME缺失阻断p53与衰老通路,阻止VSMC向巨噬细胞样衰老表型转化,减少炎症免疫浸润并保留收缩型VSMC。达沙替尼+槲皮素清除衰老VSMC进一步缓解瘤样扩张,提示靶向GSDME-焦亡-衰老轴是干预AAA的潜在药物策略。
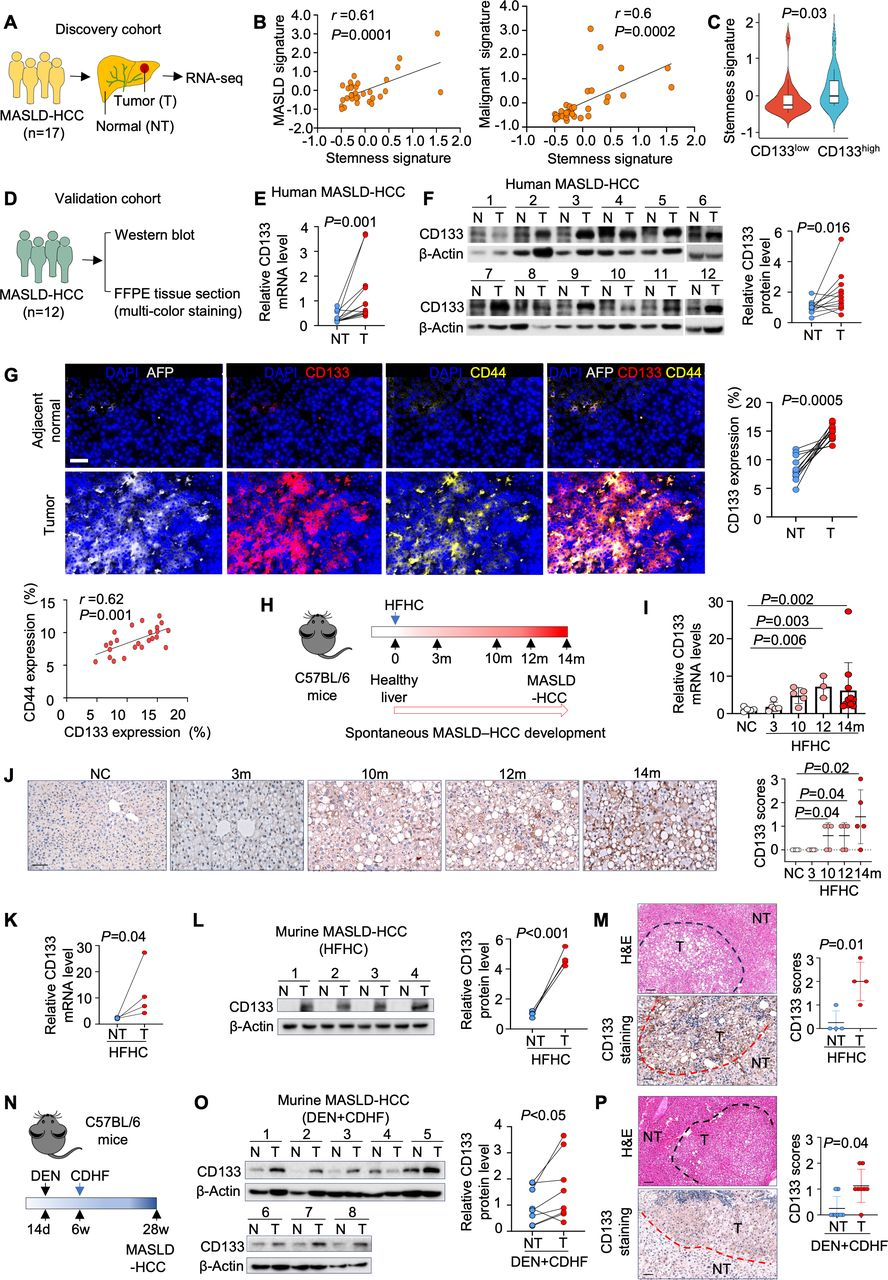
靶点:CD133
应用:代谢相关脂肪性肝病相关肝癌的潜在治疗靶点
来源:Targeting cancer stem cells enhances multikinase inhibitor therapy in metabolic dysfunction-associated steatotic liver disease-related hepatocellular carcinoma.Gut,2025 Dec 25

图源:10.1136/gutjnl-2025-336527[8]
香港中文大学于君团队在Gut发表研究,发现CD133⁺肿瘤干细胞在MASLD相关肝癌(MASLD-HCC)中显著富集,并通过与MYH9互作稳定活性β-catenin,持续激活Wnt通路维持干性和高致瘤潜能。谱系追踪证实其驱动肿瘤克隆扩增与异质性。靶向清除CD133⁺细胞(白喉毒素系统)或纳米颗粒递送siCD133,可显著增强索拉非尼/仑伐替尼的抑瘤效果,协同诱导MASLD-HCC小鼠模型肿瘤消退。研究确立CD133为可干预的干细胞靶点,为克服多激酶抑制剂耐药提供临床可转化的联合策略。
靶点:PSAT1
应用:肿瘤的潜在治疗靶点
来源:A PSAT1 buff of YBX1 transcriptionally sustains HLA-E-mediated evasion of NK immunity.Proc Natl Acad Sci U S A,2025 Dec 30

图源:10.1073/pnas.2505658122[9]
军事科学院孙强与北京世纪坛医院黄红艳团队PNAS报道,前列腺癌高表达的代谢酶PSAT1通过MARK2介导YBX1磷酸化入核,转而上调自身及HLA-E,形成PSAT1-YBX1-HLA-E正反馈环;HLA-E与NK细胞NKG2A结合传递抑制信号,使肿瘤逃避免疫杀伤。敲除或抑制PSAT1可削弱该轴,显著增强NK细胞体外杀伤与体内抑瘤效果,且与NK输注协同。该代谢-免疫逃逸机制亦见于肺癌、胶质瘤,为将“冷”肿瘤转为“热”肿瘤提供了可临床转化的PSAT1-YBX1-HLA-E联合靶点。
推荐产品
|
靶点 |
重组蛋白 |
货号 |
|
DKK2 |
Recombinant Human Dickkopf-related protein 2 (DKK2) |
CSB-EP866207HU |
|
EIF4G2 |
Recombinant Human Eukaryotic translation initiation factor 4 gamma 2 (EIF4G2), partial |
CSB-MP007569HU |
|
GPRC5A |
Recombinant Human Retinoic acid-induced protein 3 (GPRC5A), partial |
CSB-EP818781HU1 |
|
GSDME |
Recombinant Human Gasdermin-E (GSDME) |
CSB-EP006766HU |
|
PROM1 |
Recombinant Human Prominin-1 (PROM1)-VLPs (Active) |
CSB-MP018751HU(A4) |
|
PSAT1 |
Recombinant Human Phosphoserine aminotransferase (PSAT1) |
CSB-YP018838HU |
|
SNAP25 |
Recombinant Human Synaptosomal-associated protein 25 (SNAP25) |
CSB-EP021873HU |
|
YTHDC1 |
Recombinant Human YTH domain-containing protein 1 (YTHDC1) |
CSB-MP853467HU |
|
YTHDF1 |
Recombinant Human YTH domain-containing family protein 1 (YTHDF1), partial |
CSB-MP874843HU1 |
[1]Dickkopf-related protein 2 impairs neurovascular Wnt signalling and worsens stroke outcome dickkopf.Eur Heart J,2025 Dec 26
[2]YTHDC1 Orchestrates Telomerase Assembly via Scaffold-Mediated TERT-TERC Interaction.Aging Cell,2026 Jan
[3]Hexosamine biosynthetic pathway regulates exosome secretion by promoting O-GlcNAcylation of SNAP25.hLife,2025 Dec
[4]YTHDF1 targets the chemotherapy response by suppressing NOTCH1-induced stemness in colorectal cancer.Signal Transduct Target Ther,2025 Dec 22
[5]Targeting DAP5 disrupts alternate mode of translational initiation in Tregs and potentiates antitumor immunity.Adv Sci (Weinh),2025 Dec 28
[6]Mitochondrial components secretion in extracellular vesicles promotes alveolar epithelial mitochondrial quality control.Nat Commun,2025 Dec 05
[7]GSDME-dependent pyroptosis drives abdominal aortic aneurysm via promoting vascular senescence.Nat Commun,2025 Dec 17
[8]Targeting cancer stem cells enhances multikinase inhibitor therapy in metabolic dysfunction-associated steatotic liver disease-related hepatocellular carcinoma.Gut,2025 Dec 25
[9]A PSAT1 buff of YBX1 transcriptionally sustains HLA-E-mediated evasion of NK immunity.Proc Natl Acad Sci U S A,2025 Dec 30
*免责声明:华美生物内容团队仅是分享和解读公开研究论文及其发现,本文仅作信息交流,文中观点不代表华美生物立场,请理解。