15 年
手机商铺
公司新闻/正文
102 人阅读发布时间:2026-01-19 11:13
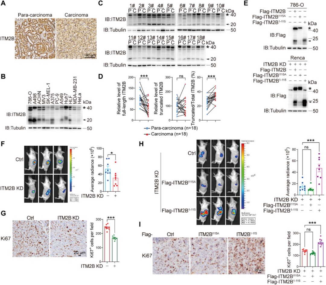
靶点:ITM2B
应用:为肾癌高尿酸并发症与不良预后提供机制解释和潜在标志物
来源:ITM2B truncation promotes migrasome formation to accelerate renal cell carcinoma growth.Adv Sci (Weinh),2025 Nov 30

研究发现,截短型ITM2B可促进肾细胞癌(RCC)生长。临床组织样本显示,ITM2B在RCC癌组织中表达高于癌旁组织,且其截短形式在多种癌细胞系中普遍存在。体内外实验进一步证实,过表达ITM2B或其截短形式能增强肿瘤增殖能力,而敲低ITM2B则显著抑制肿瘤生长与Ki67表达。图源:10.1002/advs.202511683[1]
厦门大学生科院吴乔、陈航姿团队首次发现,整合膜蛋白ITM2B在肾癌中被剪切生成约20kD片段,该片段经囊泡转运至细胞基底膜迁移体形成位点,结合TSPAN4促进膜膨胀并招募活性caspase-7进入迁移体;迁移体被巨噬细胞摄取后释放caspase-7,诱导IL-6分泌,形成促瘤反馈环。高尿酸结晶可加速ITM2B剪切,患者尿液中迁移体及ITM2B剪切体水平显著升高。研究揭示“ITM2B剪切体-迁移体-免疫微环境”新轴,为肾癌高尿酸并发症与不良预后提供机制解释和潜在标志物。
靶点:DDX46
应用:肝细胞癌潜在治疗靶点
来源:O-GlcNAcylation of DDX46 promotes hepatocellular carcinoma progression by activating the PI3K/Akt signaling pathway.Biochim Biophys Acta Mol Cell Res,2026 Jan

图源:10.1016/j.bbamcr.2025.120080[2]
BBA Molecular Cell Research 研究首次报道,DEAD-box解旋酶DDX46在肝细胞癌中被O-GlcNAc转移酶OGT催化,于Ser257位点发生O-GlcNAc修饰,该修饰阻断其泛素化降解,显著延长蛋白半衰期。稳定积累的DDX46进而激活PI3K/Akt信号轴,驱动HCC细胞增殖与侵袭;体内外实验显示,S257A突变体失去促癌功能。临床标本及多种小鼠模型证实,肝癌组织DDX46表达及O-GlcNAc修饰水平同步升高,提示该修饰可作为潜在治疗靶点。
靶点:OLA1
应用:AFP阴性肝细胞癌的治疗
来源:Anti-OLA1 autoantibody is a potential early diagnostic marker for hepatocellular carcinoma. Front Immuno,2025

本研究流程图。本研究主要分为发现阶段、验证阶段、评估阶段与探索阶段。HCC:肝细胞癌;NC:正常对照;CHB:慢性乙型肝炎;LC:肝硬化。图源:10.3389/fimmu.2025.1647809[3]
多中心研究首次证实,抗OLA1自身抗体是AFP阴性肝细胞癌(ANHCC)的新型无创早期诊断标志物。蛋白芯片筛选发现其在ANHCC血清中显著升高,经三中心1 068例样本ELISA验证,诊断ANHCC的AUC为0.607–0.713,特异性约90%。联合ALT、AST、GGT构建逻辑回归模型,训练/验证AUC达0.92,外部验证0.88–0.93。机制上,肿瘤高表达OLA1与B细胞等免疫细胞浸润正相关,刺激自身抗体产生;OLA1高表达预示更差短期生存。该抗体弥补AFP空白,具良好临床转化前景。
靶点:TREX1
应用:TREX1突变相关疾病肠道并发症的潜在治疗靶点
来源:TREX1 enables viral entry in intestinal epithelia via immunity-independent control of endocytosis.Cell Rep,2025 Dec 23

图源:10.1016/j.celrep.2025.116611[4]
吉林大学魏伟团队发现,经典DNA外切酶TREX1在肠道上皮中扮演“内吞调度员”新角色:通过上调WASF1等网格蛋白介导内吞(CME)核心基因,促进EV-A71病毒入侵及葡聚糖、转铁蛋白等营养摄取,且完全独立于其免疫调控功能。TREX1缺失或疾病突变体D18N、A247P、G306A均阻断CME,抑制病毒感染与营养吸收;小分子抑制剂TREX1-IN-1可重现该抗病毒效应。研究揭示“TREX1-WASF1-CME”为病毒与营养共用通道,为TREX1突变相关疾病肠道障碍提供解释,并奠定宿主导向广谱抗肠道病毒药物的理论基础。
靶点:MMP12
应用:肝细胞癌术后辅助TACE治疗的潜在治疗靶点
来源:Lower MMP12 expression is likely to contribute to better effect of postoperative adjuvant transarterial chemoembolization via reducing MEK/ERK signaling activity in patients with hepatocellular carcinoma.Am J Cancer Res,2025

图源:10.62347/BQOK1208[5]
中国医学科学院肿瘤医院单中心回顾性研究纳入225例接受术后辅助TACE的HCC患者,发现肿瘤MMP12高表达(H-score≥46.3)显著缩短无进展生存期(中位24 vs 48个月)和总生存期(中位38 vs 60个月),并与微血管浸润、AFP共同构成列线图模型,预测1-3年PFS/OS的AUC>0.85。机制上,MMP12通过激活MEK/ERK信号增强缺氧-阿霉素胁迫下肝癌细胞迁移、侵袭和克隆形成;siRNA沉默或抑制剂GM6001可阻断该通路,与化疗协同抑制恶性表型。研究提示MMP12是PA-TACE疗效预测标志物和可成药靶点。
靶点:TSPYL5
应用:肝细胞癌(HCC)的早期筛查与辅助诊断的潜在生物标志物
来源:Integration of RASSF1A and TSPYL5 methylation and AFP protein as plasma biomarker for hepatocellular carcinoma diagnosis.J Cancer Res Clin Oncol,2025 Nov 18

TCGA-LIHC中TSPYL5(A)与RASSF1A(B)的甲基化热图。颜色深浅表示TCGA-LIHC患者的临床病理特征与RASSF1A、TSPYL5甲基化水平之间的相关性。图源:10.1007/s00432-025-06367-8[6]
本研究整合血浆RASSF1A、TSPYL5甲基化与AFP,构建ARTHCC液体活检模型。TCGA及qMSP验证二者甲基化在HCC显著升高;训练、内部、外部队列AUC分别达0.917、0.900、0.922,早期HCC敏感性81.8%,AFP阴性人群敏感性66.7%、特异性96.4%,显著优于单指标。TSPYL5甲基化与门静脉癌栓相关。无创、易标准化,可用于高危人群早期筛查并弥补AFP假阴性,具临床转化潜力。
靶点:GPSM1
应用:动脉粥样硬化的潜在治疗靶点
来源:Myeloid GPSM1 regulates atherosclerosis progression by governing monocyte and macrophage activation and chemotaxis.Proc Natl Acad Sci U S A,2025 Dec 02

图源:10.1073/pnas.2517531122[7]
胡承/严婧/程翔合作团队发现GPSM1是动脉粥样硬化进展的关键“油门”。人和小鼠斑块中GPSM1表达随病程升高;髓系特异性敲除可缩小坏死核心、减轻炎症,过表达则加速病变。机制上,GPSM1经cAMP/PKA/KLF4上调PMP22,持续激活p38/ERK通路,使单核-巨噬细胞趋化、黏附及炎症因子分泌增强,形成“预激活”正反馈。siRNA沉默PMP22或GPSM1抑制剂AN-465均能显著缓解斑块。研究阐明GPSM1-PMP22-MAPK轴为促动脉粥样硬化新通路,为靶向髓系GPSM1的抗炎-抗动脉硬化治疗提供候选策略。
推荐产品
|
靶点 |
重组蛋白 |
货号 |
|
DDX46 |
Recombinant Human Probable ATP-dependent RNA helicase DDX46 (DDX46), partial |
CSB-MP748717HU |
|
GPSM1 |
Recombinant Human G-protein-signaling modulator 1 (GPSM1) |
CSB-MP801266HU |
|
ITM2B |
Recombinant Human Integral membrane protein 2B (ITM2B), partial |
CSB-MP011904HU |
|
MMP12 |
Recombinant Human Macrophage metalloelastase (MMP12) |
CSB-EP014659HU |
|
OLA1 |
Recombinant Human Obg-like ATPase 1 (OLA1) |
CSB-EP016318HU |
|
TREX1 |
Recombinant Human Three-prime repair exonuclease 1 (TREX1), partial |
CSB-EP865133HU1 |
|
TSPYL5 |
Recombinant Human Testis-specific Y-encoded-like protein 5 (TSPYL5) |
CSB-MP768219HU |
[1]ITM2B truncation promotes migrasome formation to accelerate renal cell carcinoma growth.Adv Sci (Weinh),2025 Nov 30
[2]O-GlcNAcylation of DDX46 promotes hepatocellular carcinoma progression by activating the PI3K/Akt signaling pathway.Biochim Biophys Acta Mol Cell Res,2026 Jan
[3]Anti-OLA1 autoantibody is a potential early diagnostic marker for hepatocellular carcinoma. Front Immuno,2025
[4]TREX1 enables viral entry in intestinal epithelia via immunity-independent control of endocytosis.Cell Rep,2025 Dec 23
[5]Lower MMP12 expression is likely to contribute to better effect of postoperative adjuvant transarterial chemoembolization via reducing MEK/ERK signaling activity in patients with hepatocellular carcinoma.Am J Cancer Res,2025
[6]Integration of RASSF1A and TSPYL5 methylation and AFP protein as plasma biomarker for hepatocellular carcinoma diagnosis.J Cancer Res Clin Oncol,2025 Nov 18
[7]Myeloid GPSM1 regulates atherosclerosis progression by governing monocyte and macrophage activation and chemotaxis.Proc Natl Acad Sci U S A,2025 Dec 02
*免责声明:华美生物内容团队仅是分享和解读公开研究论文及其发现,本文仅作信息交流,文中观点不代表华美生物立场,请理解。