15 年
手机商铺
公司新闻/正文
109 人阅读发布时间:2026-01-09 13:43
靶点:SRF
应用:防治早衰及增龄性心血管病的潜在靶点
来源:Vascular organoid model of Hutchinson-Gilford progeria syndrome uncovers repression of the SRF pathway in premature aging.Dev Cell,2025 Nov 27

图源:10.1016/j.devcel.2025.10.019[1]
中科院刘光慧、张维绮、曲静团队利用基因编辑hESC构建哈钦森-吉尔福德早衰综合征血管类器官,首次三维重现患者血管Progerin积累、核膜畸形、新生受阻等典型病变。多组学锁定转录因子SRF表达下调为驱动早衰核心事件:SRF缺失减少VEGFA通路等靶基因染色质开放,抑制血管生成;恢复SRF可修复核形态、DNA损伤与屏障功能,并在自然衰老猴主动脉验证其保守性。研究为人类血管衰老提供新模型,确立SRF为防治早衰及增龄性心血管病的潜在靶点。
靶点:CD2AP
应用:HCC预后标志物和联合免疫-代谢治疗的潜在新靶点
来源:CD2AP is a disulfidptosis modulator and prognostic biomarker in hepatocellular carcinoma.Clin Exp Med,2025 Nov 18

图源:10.1007/s10238-025-01917-3[2]
中山大学团队联合公共数据库多中心研究证实,支架蛋白CD2AP在HCC中显著高表达,是不良OS/RFS的独立预测因子。其表达与SLC7A11等二硫化物死亡基因共线,可维持肌动蛋白骨架及NADPH稳态,保护高SLC7A11肿瘤细胞免于葡萄糖剥夺诱导的二硫化物死亡;同时CD2AP抑制CD8+T细胞浸润并上调PD-L1等免疫检查点,降低ICB疗效。敲低CD2AP可在体外显著抑制增殖、迁移并增敏代谢应激死亡,提示其可作为HCC预后标志物和联合免疫-代谢治疗的潜在新靶点。
图源:10.1007/s10238-025-01917-3[2]
中山大学团队联合公共数据库多中心研究证实,支架蛋白CD2AP在HCC中显著高表达,是不良OS/RFS的独立预测因子。其表达与SLC7A11等二硫化物死亡基因共线,可维持肌动蛋白骨架及NADPH稳态,保护高SLC7A11肿瘤细胞免于葡萄糖剥夺诱导的二硫化物死亡;同时CD2AP抑制CD8+T细胞浸润并上调PD-L1等免疫检查点,降低ICB疗效。敲低CD2AP可在体外显著抑制增殖、迁移并增敏代谢应激死亡,提示其可作为HCC预后标志物和联合免疫-代谢治疗的潜在新靶点。
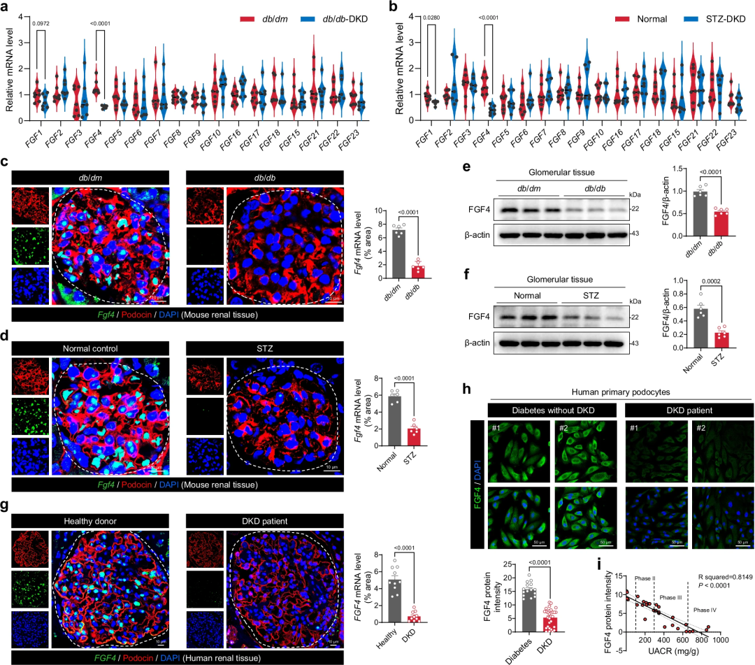
靶点:FGF4
应用:为糖尿病肾病(DKD)提供可转化新靶点
来源:FGF4-FGFR1 signaling promotes podocyte survival and glomerular function to ameliorate diabetic kidney disease in male mice.Nat Commun,2025 Nov 25

图源:10.1038/s41467-025-65978-4[3]
温州医科大学黄志锋/周洁/孙健团队发现,足细胞分泌的FGF4在糖尿病肾病(DKD)中显著下降,其水平与疾病严重程度负相关。足细胞特异性缺失FGF4加速肾损伤,而外源重组FGF4通过激活FGFR1-AMPK-FOXO1轴增强抗氧化、抑制凋亡,恢复足细胞稳态并改善肾功能,在人类足细胞与肾组织亦显效,为DKD提供可转化新靶点。
靶点:PIEZO1
应用:为CaMKII或脂质代谢靶向干预提供理论依据
来源:PIEZO1 gain-of-function mutation drives cardiomyopathy by disrupting myocardial lipid homeostasis besides iron overload.Sci Adv,2025 Nov 14

图源:10.1126/sciadv.ady9242[4]
山东大学陈玉国、徐峰、崔素梅团队发现,PIEZO1功能获得突变(D669Y/D674Y)通过持续升高心肌细胞内Ca²⁺,激活CaMKII,磷酸化下调FOXO3,抑制脂质分解与线粒体脂肪酸氧化,诱发脂毒性;同时突变亦致铁摄入通道转录上调、铁沉积,但单细胞测序与突变小鼠证明心功能不全主要由脂质稳态破坏驱动,铁超载仅起协同作用。该发现首次揭示PIEZO1-Ca²⁺-CaMKII-FOXO3轴为扩张型心肌病新机制,支持将其纳入临床遗传筛查,并为CaMKII或脂质代谢靶向干预提供理论依据。
靶点:CTRP9
应用:为感染与肿瘤免疫治疗提供代谢干预新思路
来源:CTRP9 engages AdipoR1 and promotes T cell glycolysis and immunity.EMBO Rep,2025 Dec

图源:10.1038/s44319-025-00640-0[5]
华东师大杨嘉龙团队发现,脂肪因子CTRP9通过AdipoR1触发Ca²⁺-CaM-CaMKKβ-AMPK轴,增强T细胞糖酵解、增殖与效应功能;而经典配体ADPN则抑制糖酵解,从而解释AdipoR1对免疫的双向调控。该机制在罗非鱼和小鼠中保守,且CTRP9可提升CAR-T抗淋巴瘤活性,为感染与肿瘤免疫治疗提供代谢干预新思路。
靶点:HSPH1
应用:可作为HCC预后标志物及潜在治疗靶点。
来源:Heat shock protein family H member 1 HSPH1 expression correlates with progression and prognosis of hepatocellular carcinoma.Sci Rep,2025 Aug 24

图源:10.1038/s41598-025-16843-3[6]
综合TCGA、GEO数据库及85例临床HCC样本分析显示,热休克蛋白HSPH1在癌组织与四种HCC细胞系中显著高表达,且与晚期TNM分期、低分化及高AFP水平相关。Kaplan-Meier与多因素Cox证实HSPH1高表达为独立不良预后因素(HR=1.70,P=0.02)。功能上,敲低HSPH1抑制Huh7/Hep3B增殖和集落形成;GSEA提示其富集于细胞周期、DNA复制及p53通路,并驱动M0/M1巨噬细胞浸润、抑制Treg与活化NK,塑造促瘤免疫微环境。HSPH1可作为HCC预后标志物及潜在治疗靶点。
靶点:TRPML1/MCOLN1
应用:为克服SHH型髓母细胞瘤通路耐药提供新靶点
来源:AhR-Siglec-15 axis regulates lysosomal Ca2+ release for sonic hedgehog medulloblastoma growth via TRPML1.Protein Cell,2025 Nov 19

图源:10.1093/procel/pwaf100[7]
黄波团队发现SHH型髓母细胞瘤中,AhR受IDO1激活后转录上调Siglec-15,后者经CI-MPR转运至溶酶体,直接激活钙通道TRPML1→TFEB核转位,驱动促生长基因表达,形成“AhR-Siglec-15-TRPML1-TFEB”新轴。临床数据示Siglec-15高表达与不良预后相关,敲低或抑制该轴可显著抑制肿瘤生长,为克服SHH通路耐药提供新靶点。
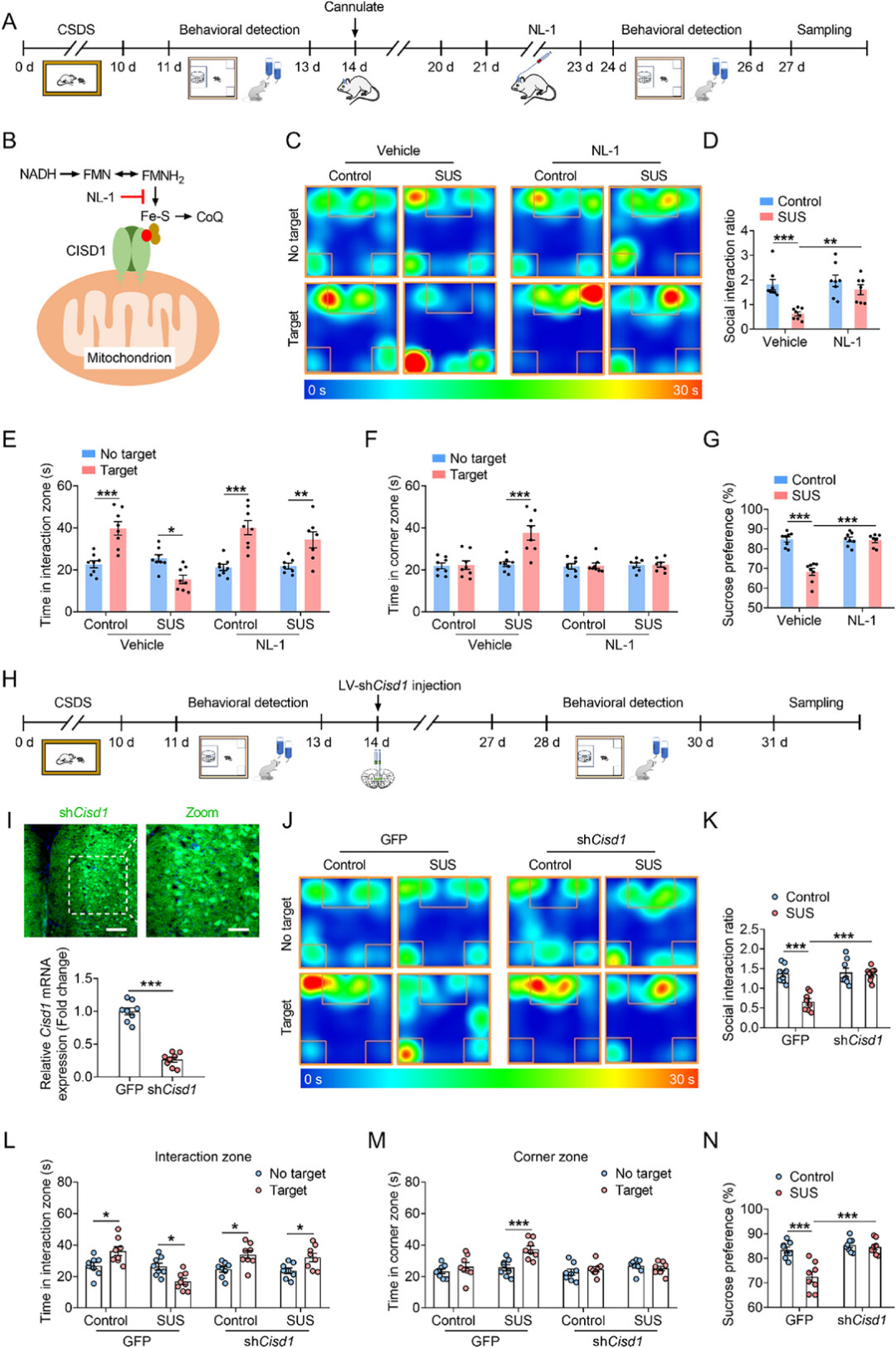
靶点:CISD1
应用:为抑郁症提供新的可靠靶点和干预策略
来源:Mitochondrial CISD1 Modulates Microglial Metabolic Reprogramming to Drive Stress Susceptibility in Mice.Adv Sci (Weinh),2025 Nov 11

图源:10.1002/advs.202508957[8]
黄松强团队发现慢性应激特异性上调内侧前额叶皮层小胶质细胞的线粒体外膜蛋白CISD1,升高NAD⁺/NADH比值,驱动糖酵解代谢重编程,触发炎症激活并诱导小鼠抑郁样行为;条件性敲除或药理学抑制CISD1可逆转代谢偏移、减轻神经炎症并改善症状,吡格列酮亦通过阻断该氧化还原通路起效,为抑郁症提供新的可靠靶点和干预策略。
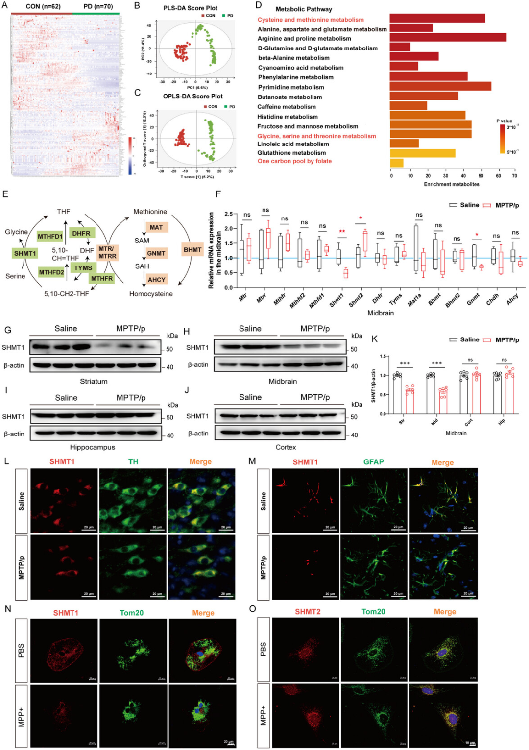
靶点:SHMT1、PEMT
应用:为帕金森病代谢干预提供新靶点与候选药物
来源:Alternative Pathway for Methyl Supply through the Coupling of SHMT1 and PEMT to Maintain Astrocytic Homeostasis in Parkinson’s Disease.Adv Sci (Weinh),2025 Nov 20

图源:10.1002/advs.202516794[9]
鲁明/刘阳团队发现PD患者及小鼠模型星形胶质细胞SHMT1下调,其并非直接经经典一碳循环生成SAM,而是与PEMT互作,加速PC→PE转化,间接提升SAM水平;SAM增加促进H3K4me1修饰,上调EAAT2/GS表达,降低胞外谷氨酸,减轻兴奋性毒性,保护多巴胺神经元。虚拟筛选获得天然化合物异荭草素,可稳定SHMT1-PEMT复合物,增强该替代甲基供给通路,显著改善PD小鼠运动症状与神经元丢失,为帕金森病代谢干预提供新靶点与候选药物。
靶点:EZH2
应用:为靶向前列腺癌m6轴的精准治疗提供新策略
来源:EZH2 crosstalk with RNA methylation promotes prostate cancer progression through modulation of m6A autoregulation pathway.J Clin Invest,2025 Nov 18

图源:10.1172/JCI195840[10]
易旸/曹圻/杨仁东团队发现EZH2通过酶活依赖途径驱动前列腺癌m6A自我增强回路:EZH2甲基化并稳定FOXA1→转录上调m6A阅读器YTHDF1→增强METTL14/WTAP翻译→提升整体m6A水平,加速细胞周期等关键mRNA翻译,促进肿瘤生长。联合EZH2 PROTAC降解剂MS8815与m6A抑制剂STM2457在细胞和PDX模型中协同抑制肿瘤,为靶向EZH2-m6A轴的精准治疗提供新策略。
靶点:GPR1/CMKLR2
应用:为肥胖及代谢性炎症干预提供新靶点与思路
来源:Noncanonical agonist-dependent and -independent arrestin recruitment of GPR1.Science,2025 Nov 20

图源:10.1126/science.adt8794[11]
上海药物所吴蓓丽等联合团队解析GPR1与趋化素及β-arrestin1/2复合物的高分辨率结构,首次揭示无配体状态下GPR1仍可招募β-arrestin1的“清道夫”模式,阐明其通过阻遏蛋白偏向信号和脂质辅助内吞精细调控趋化素稳态,并与CMKLR1协作影响脂质代谢,为肥胖及代谢性炎症干预提供新靶点与思路。
推荐产品
|
靶点 |
重组蛋白 |
货号 |
|
CD2AP |
Recombinant Human CD2-associated protein (CD2AP) |
CSB-MP004914HU |
|
CISD1 |
Recombinant Human CDGSH iron-sulfur domain-containing protein 1 (CISD1), partial |
CSB-MP868365HU |
|
CMKLR2 |
Recombinant Rat Chemerin-like receptor 2 (Cmklr2) |
CSB-CF009728RA |
|
EZH2 |
Recombinant Human Histone-lysine N-methyltransferase EZH2 (EZH2) |
CSB-YP613606HU |
|
FGF4 |
Recombinant Human Fibroblast growth factor 4 (FGF4), partial (Active) |
CSB-AP003981HU |
|
HSPH1 |
Recombinant Human Heat shock protein 105 kDa (HSPH1), partial |
CSB-MP852885HU |
|
MCOLN1 |
Recombinant Human Mucolipin-1 (MCOLN1) |
CSB-CF872417HU |
|
PEMT |
Recombinant Human Phosphatidylethanolamine N-methyltransferase (PEMT), partial |
CSB-MP017780HU1 |
|
PIEZO1 |
Recombinant Human Piezo-type mechanosensitive ion channel component 1 (PIEZO1), partial |
CSB-EP852881HU |
|
SHMT1 |
Recombinant Human Serine hydroxymethyltransferase, cytosolic (SHMT1) |
CSB-MP021272HU |
|
SRF |
Recombinant Human Serum response factor (SRF) |
CSB-YP022659HU |
[1]Vascular organoid model of Hutchinson-Gilford progeria syndrome uncovers repression of the SRF pathway in premature aging.Dev Cell,2025 Nov 27
[2]CD2AP is a disulfidptosis modulator and prognostic biomarker in hepatocellular carcinoma.Clin Exp Med,2025 Nov 18
[3]FGF4-FGFR1 signaling promotes podocyte survival and glomerular function to ameliorate diabetic kidney disease in male mice.Nat Commun,2025 Nov 25
[4]PIEZO1 gain-of-function mutation drives cardiomyopathy by disrupting myocardial lipid homeostasis besides iron overload.Sci Adv,2025 Nov 14
[5]CTRP9 engages AdipoR1 and promotes T cell glycolysis and immunity.EMBO Rep,2025 Dec
[6]Heat shock protein family H member 1 HSPH1 expression correlates with progression and prognosis of hepatocellular carcinoma.Sci Rep,2025 Aug 24
[7]AhR-Siglec-15 axis regulates lysosomal Ca2+ release for sonic hedgehog medulloblastoma growth via TRPML1.Protein Cell,2025 Nov 19
[8]Mitochondrial CISD1 Modulates Microglial Metabolic Reprogramming to Drive Stress Susceptibility in Mice.Adv Sci (Weinh),2025 Nov 11
[9]Alternative Pathway for Methyl Supply through the Coupling of SHMT1 and PEMT to Maintain Astrocytic Homeostasis in Parkinson’s Disease.Adv Sci (Weinh),2025 Nov 20
[10]EZH2 crosstalk with RNA methylation promotes prostate cancer progression through modulation of m6A autoregulation pathway.J Clin Invest,2025 Nov 18
[11]Noncanonical agonist-dependent and -independent arrestin recruitment of GPR1.Science,2025 Nov 20
*免责声明:华美生物内容团队仅是分享和解读公开研究论文及其发现,本文仅作信息交流,文中观点不代表华美生物立场,请理解。