15 年
手机商铺
公司新闻/正文
144 人阅读发布时间:2025-12-26 15:45
靶点:CXCR6
应用:治疗银屑病复发的潜在靶点
来源:CXCR6 sustains TRM-driven psoriasis relapse by CXCL16 chemotaxis and curcumol targeting.J Adv Res,2025 Nov 01

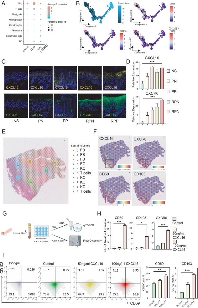
图源:10.1016/j.jare.2025.10.066[1]
台州中心医院赵朕雄与上海华山医院杜鹃团队发现,CXCL16-CXCR6轴介导皮肤TRM细胞滞留是银屑病复发关键;CXCR6敲除显著减轻炎症并延缓复发。天然产物莪术醇可靶向抑制CXCR6信号,减少TRM驻留,降低复发率,为防复发提供新策略。
靶点:SMAD1
应用:治疗结直肠癌靶向治疗耐药的潜在靶点
来源:Paneth-like transition drives resistance todual targeting of KRAS and EGFR in colorectal cancer.Cancer Cell,2025 Nov 13

图源:10.1016/j.ccell.2025.10.010[2]
中山大学高益军、王峰、廖雯婷、赵齐团队发现,结直肠癌在KRAS/EGFR双靶治疗压力下可转分化为类潘氏细胞,SMAD1转录因子通过上调FGFR3驱动该谱系可塑性,导致MAPK再激活和耐药;清除类潘氏细胞或抑制FGFR3可恢复药物敏感性,为克服非遗传耐药提供新策略。
靶点:RIOK2
应用:治疗感染(尤其是耶尔森菌感染)的潜在靶点
来源:RIOK2 kinase regulates the translocation of the FADD–RIPK1–Caspase-8 complex to the ER and the cleavage of Gasdermin D to drive pyroptosis.Nat Commun,2025 Nov 17

图源:10.1038/s41467-025-65012-7[3]
同济大学戈宝学/王琳团队发现,RIOK2以激酶活性驱动FADD-RIPK1-Caspase-8复合体从溶酶体迁至内质网,并借ATP酶活性直接触发Caspase-8切割GSDMD,启动细胞焦亡;髓系敲除或抑制RIOK2均削弱小鼠抗耶尔森菌能力,揭示其作为感染免疫关键“扳机”及潜在抗感染新靶点。
靶点:BCL9
应用:肝癌免疫治疗耐药的潜在靶点
来源:Targeting tumor-intrinsic BCL9 reversesimmunotherapy resistance by elicitingmacrophage-mediated phagocytosis andantigen presentation.Nat Commun,2025 Nov 17

图源:10.1038/s41467-025-65945-z[4]
樊嘉/杨欣荣/朱棣/胡博团队发现Wnt共激活因子BCL9是肝癌免疫耐药关键“冷”因子,据此设计多肽抑制剂hsBCL9Z96,高选择性阻断BCL9/β-catenin互作,半衰期长、毒性低。其通过下调BMP4重塑巨噬细胞M1极化、削弱CD24–SIGLEC-10“别吃我”信号,增强吞噬与抗原呈递,将TME转为“热”状态;与抗PD-L1联用显著克服ICI耐药,为HCC提供可临床转化的先导联合策略。
靶点:FADS
应用:治疗肝癌免疫治疗耐药的潜在靶点
来源:FAD synthase confers ferroptosis resistance and restrains CD8+ T cell recruitment in hepatocellular carcinoma.Nat Commun,2025 Oct 29

图源:10.1038/s41467-025-64572-y[5]
北京协和医院赵海涛与徐医附院吕凌团队发现,肝癌高表达VB2代谢酶FADS,通过生成FAD维持谷胱甘肽和铁稳态,增强铁死亡抗性,并抑制cGAS-STING趋化信号阻碍CD8⁺T细胞浸润,导致免疫逃逸和抗PD-1耐药;FADS抑制剂橙皮苷可逆转上述效应,为肝癌提供联合免疫治疗新靶点。
靶点:TRIM11
应用:治疗肿瘤免疫治疗(抗PD-1/PD-L1)耐药的潜在靶点
来源:TRIM11 potentiates antitumor immunity via blocking IFNγ/PD-L1 axis.Cell Death Differ,2025 Nov 07

图源:10.1038/s41418-025-01610-8[6]
中山大学陈亮团队发现E3泛素连接酶TRIM11在IFN-γ刺激下被JAK1磷酸化稳定,转而通过K63泛素化抑制JAK1-STAT通路,阻断PD-L1上调,增强CD8⁺T细胞活性,发挥“热”肿瘤中的抑癌功能;TRIM11低表达与免疫治疗耐药及预后差相关,提示提升其表达可成为增敏免疫治疗的联合策略。
靶点:LRRC8A
应用:治疗血管衰老及相关年龄性疾病的潜在靶点
来源:Endothelial LRRC8A Delays Vascular Ageing in Natural and Accelerated Ageing Mouse Models.Cardiovasc Res,2025 Dec 18

图源:10.1093/cvr/cvaf212[7]
厦大/厦心医院张雁惠团队发现,自然与加速衰老小鼠主动脉内皮富亮氨酸重复蛋白LRRC8A显著下调;内皮特异性敲除加速全身衰老,机制在于LRRC8A通过激活AMPK促进SIRT1核穿梭抗氧化、抗周期阻滞,口服SIRT1激动剂或AAV9恢复内皮LRRC8A均可逆转血管衰老,为干预年龄相关慢病提供可靶向LRRC8A-AMPK-SIRT1轴的新策略。
推荐产品
|
靶点 |
重组蛋白 |
货号 |
|
BCL9 |
Recombinant Human B-cell CLL/lymphoma 9 protein (BCL9), partial |
CSB-EP002631HU |
|
CXCR6 |
Recombinant Human C-X-C chemokine receptor type 6 (CXCR6)-VLPs |
CSB-MP006256HU |
|
FADS1 |
Recombinant Human Fatty acid desaturase 1 (FADS1), partial |
CSB-MP007959HU1 |
|
LRRC8A |
Recombinant Human Leucine-rich repeat-containing protein 8A (LRRC8A), partial |
CSB-MP816895HU |
|
RIOK2 |
Recombinant Human Serine/threonine-protein kinase RIO2 (RIOK2) |
CSB-MP887136HU |
|
SMAD1 |
Recombinant Human Mothers against decapentaplegic homolog 1 (SMAD1) |
CSB-MP618998HU |
|
TRIM11 |
Recombinant Human E3 ubiquitin-protein ligase TRIM11 (TRIM11), partial |
CSB-EP856931HU |
参考文献:
[1]CXCR6 sustains TRM-driven psoriasis relapse by CXCL16 chemotaxis and curcumol targeting.J Adv Res,2025 Nov 01
[2]Paneth-like transition drives resistance todual targeting of KRAS and EGFR in colorectal cancer.Cancer Cell,2025 Nov 13
[3]RIOK2 kinase regulates the translocation of the FADD–RIPK1–Caspase-8 complex to the ER and the cleavage of Gasdermin D to drive pyroptosis.Nat Commun,2025 Nov 17
[4]Targeting tumor-intrinsic BCL9 reversesimmunotherapy resistance by elicitingmacrophage-mediated phagocytosis andantigen presentation.Nat Commun,2025 Nov 17
[5]FAD synthase confers ferroptosis resistance and restrains CD8+ T cell recruitment in hepatocellular carcinoma.Nat Commun,2025 Oct 29
[6]TRIM11 potentiates antitumor immunity via blocking IFNγ/PD-L1 axis.Cell Death Differ,2025 Nov 07
[7]Endothelial LRRC8A Delays Vascular Ageing in Natural and Accelerated Ageing Mouse Models.Cardiovasc Res,2025 Dec 18
*免责声明:华美生物内容团队仅是分享和解读公开研究论文及其发现,本文仅作信息交流,文中观点不代表华美生物立场,请理解。