15 年
手机商铺
公司新闻/正文
114 人阅读发布时间:2025-11-28 10:35
靶点:GPRC5D
应用:多发性骨髓瘤的治疗
来源:Fully Human anti-GPRC5D CAR T-Cell Therapy RD118 Induces Durable Remissions in Relapsed/Refractory Multiple Myeloma.Blood,2025 Oct 21

图源:10.1182/blood.2025030559[1]
驯鹿生物全人源GPRC5D CAR-T产品RD118治疗复发/难治多发性骨髓瘤的Ⅰ期临床结果发表于《Blood》:18例既往5线治疗失败患者(含38.9%曾接受BCMA CAR-T)接受RD118后ORR 94.4%,CR/sCR 72.2%,中位PFS 18.2个月;既往BCMA CAR-T者ORR仍85.7%。CRS 88.9%多为1-2级,仅1例≥3级CRS、1例3级ICANS,无死亡。RD118安全有效,为BCMA耐药患者提供新靶点选择。
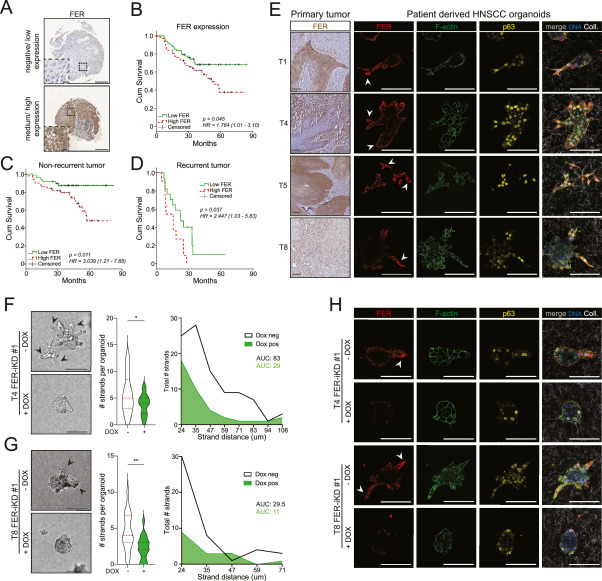
靶点:FER
应用:HPV阴性头颈鳞癌的治疗
来源:FER Kinase governs Invasive Growth of Head and Neck Squamous Cell Carcinoma through dynamic control of Growth Factor Receptor activity.Neoplasia,2025 Dec

图源:10.1016/j.neo.2025.101241[2]
标新生物携手荷兰乌得勒支大学在《Neoplasia》报道,非受体激酶FER在HPV阴性头颈鳞癌高表达,与淋巴结转移及不良预后相关;其通过同步调控EGFR/MET膜磷酸化及内吞持续信号,维持“癌基因成瘾”并介导单靶耐药。团队设计的首创FER-PROTAC降解剂在类器官与PDX模型中高效耗竭FER,阻断MAPK通路,显著抑制侵袭和肿瘤生长,为克服EGFR/MET抑制剂耐受提供临床前新方案,并再证GlueTacs®平台价值。
靶点:EZHIP
应用:治疗胚胎发育障碍
来源:EZHIP restricts noncanonical PRC2 binding and regulates H3K27me3 intergenerational inheritance and reprogramming.Cell Stem Cell,2025 Nov 06

图源:10.1016/j.stem.2025.09.009[3]
清华颉伟组Cell Stem Cell报道,卵母细胞累积的Ezhip mRNA在受精后两日翻译爆发,产生内源PRC2抑制蛋白EZHIP;其结合非经典H3K27me3域,限制PRC2催化扩散,保障全局擦除与母源印记选择性保留。缺失EZHIP致H3K27me3过早重建、非经典印记丢失、X失活失调及胚胎致死,提出“过犹不及”为代间表观记忆原则。
靶点:cGAS
应用:治疗衰老及相关疾病
来源:A cGAS-mediated mechanism in naked mole-rats po-
tentiates DNA repair and delays aging.A cGAS-mediated mechanism in naked mole-rats po-tentiates DNA repair and delays aging,2025 Oct 09

图源:10.1126/science.adp5056[4]
同济团队《Science》揭示,裸鼹鼠cGAS因S463等4个氨基酸变异,DNA损伤后泛素化减弱,不被P97拖离染色质,持续招募FANCI-RAD50加速同源重组修复,抑制基因组不稳定与细胞衰老;过表达该cGAS使果蝇寿命延长、老年小鼠毛发转黑、炎症下降,为通过靶向cGAS-泛素化轴增强DNA修复、延缓人类衰老及相关疾病提供新策略。
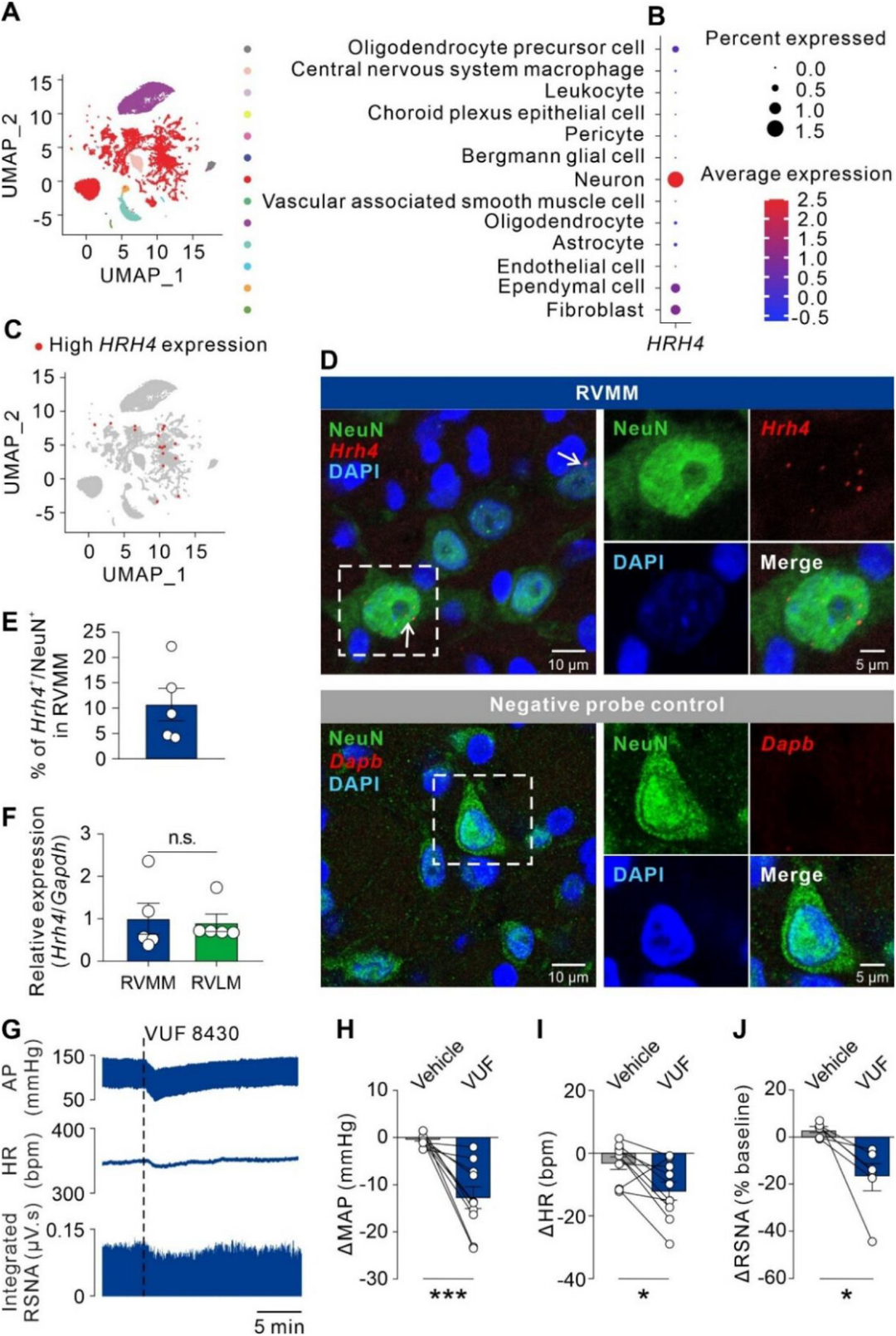
靶点:HRH4
应用:难治性高血压的治疗
来源:Targeting histamine H4 receptor in the rostral ventromedial medulla to relieve hypertension.Adv Sci (Weinh),2025 Sep 29

图源:10.1002/advs.202508176[5]
南大朱景宁团队首次证实中枢组胺H4受体(H4R)在交感心血管中枢RVMM表达并发挥降压功能:下丘脑组胺能神经元投射至RVMM,经H4R-TRPV1通路兴奋GABA能交感节前神经元,降低交感输出与血压。鼻腔长期激动H4R显著改善SHR及应激性高血压,为难治性高血压提供全新中枢干预靶标。
靶点:LGALS4
应用:研究肿瘤免疫逃逸机制
来源:Galectin-4 drives anti-PD-L1/BVZ resistance by regulating metabolic adaptation and tumor-associated neutrophils in hepatocellular carcinoma.Gut,2025 Oct 07

图源:10.1136/gutjnl-2025-336374[6]
中山医院李辉/叶青海/孙惠川团队发表于Gut的研究发现,Galectin-4通过稳定LDHA增强糖酵解,并激活HIF-1α/CXCL6轴招募PD-L1⁺中性粒细胞、排斥CD8⁺ T细胞,驱动肝癌“T+A”耐药;血清高Galectin-4预示疗效差。虚拟筛选出的天然产物ECH可靶向阻断Galectin-4-LDHA互作,协同“T+A”显著抑瘤,为逆转免疫耐药提供新策略。
靶点:FUBP1
应用:RNA修饰研究
来源:Nuclear 2’-O-methylation regulates RNA splicing through its binding protein FUBP1.Sci Adv,2025 Oct 17

图源:10.1126/sciadv.ady3894[7]
何川团队Sci Adv首次鉴定FUBP1为核内2′-O-甲基化(Nm)结合蛋白:Nm簇状分布于pre-mRNA内含子剪接位点,招募FUBP1调控可变剪接;敲低Nm或FUBP1均改变外显子选择,揭示Nm通过FUB1参与转录后调控新机制,为RNA修饰研究开辟新方向。
推荐产品
|
靶点 |
重组蛋白 |
货号 |
|
cGAS |
Recombinant Human Cyclic GMP-AMP synthase (CGAS), partial |
CSB-EP822726HU |
|
EZHIP |
Recombinant Human Uncharacterized protein CXorf67 (CXorf67) |
CSB-MP768227HU |
|
FER |
Recombinant Human Tyrosine-protein kinase Fer (FER), partial |
CSB-EP008588HU |
|
FUBP1 |
Recombinant Human Far upstream element-binding protein 1 (FUBP1) |
CSB-MP846584HU |
|
GPRC5D |
Recombinant Human G-protein coupled receptor family C group 5 member D (GPRC5D)-VLPs (Active) |
CSB-MP882153HU |
|
HRH4 |
Recombinant Human Histamine H4 receptor (HRH4), partial |
CSB-EP887972HU1a0 |
|
LGALS4 |
Recombinant Rat Galectin-4 (Lgals4) |
CSB-EP012889RA |
[1]Fully Human anti-GPRC5D CAR T-Cell Therapy RD118 Induces Durable Remissions in Relapsed/Refractory Multiple Myeloma.Blood,2025 Oct 21
[2]FER Kinase governs Invasive Growth of Head and Neck Squamous Cell Carcinoma through dynamic control of Growth Factor Receptor activity.Neoplasia,2025 Dec
[3]EZHIP restricts noncanonical PRC2 binding and regulates H3K27me3 intergenerational inheritance and reprogramming.Cell Stem Cell,2025 Nov 06
[4]A cGAS-mediated mechanism in naked mole-rats po-
tentiates DNA repair and delays aging.A cGAS-mediated mechanism in naked mole-rats po-tentiates DNA repair and delays aging,2025 Oct 09
[5]Targeting histamine H4 receptor in the rostral ventromedial medulla to relieve hypertension.Adv Sci (Weinh),2025 Sep 29
[6]Galectin-4 drives anti-PD-L1/BVZ resistance by regulating metabolic adaptation and tumor-associated neutrophils in hepatocellular carcinoma.Gut,2025 Oct 07
[7]Nuclear 2’-O-methylation regulates RNA splicing through its binding protein FUBP1.Sci Adv,2025 Oct 17