15 年
手机商铺
公司新闻/正文
213 人阅读发布时间:2025-11-14 13:13
靶点:ADRB2
应用:糖尿病相关治疗
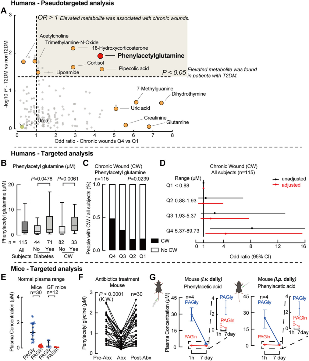
来源:Type 2 Diabetes-Associated Phenylacetylglutamine Induces Deleterious Inflammation Cycle in Myeloid Cells through β2 Adrenergic Receptors and Impedes Wound Healing.Adv Sci (Weinh),2025 Aug 14

图源:10.1002/advs.202508205[1]
近日,上海交通大学李青峰课题组在《Advanced Science》发表研究,揭示了苯乙酰谷氨酰胺(PAGln)通过激活β2_肾_上_腺_素_能受体(β2AR)引发慢性炎症,阻碍糖尿病相关慢性伤口愈合的机制。研究发现,PAGln水平在糖尿病创面患者中显著升高,且与创面持续时间正相关。PAGln通过β2AR-cAMP-PKA通路,驱动炎症信号持续激活,诱导造血干细胞产生炎症表型,进而影响伤口愈合。使用β2AR阻断剂可逆转PAGln诱导的炎症和愈合障碍。该研究为慢性创面的治疗提供了新的代谢靶点和干预策略。
靶点:HDAC2
应用:为表观转录组与表观遗传调控的交互提供了新见解
来源:HDAC2-Mediated Recruitment of METTL3 to Chromatin Regulates Human Embryonic Stem Cell Differentiation.Cell Rep,2025 Oct 28

图源:10.1016/j.celrep.2025.116414[2]
近日,武汉大学医学研究院蒋卫课题组在《Cell Reports》发表研究,揭示了HDAC2-METTL3-m6A轴调控人胚胎干细胞谱系分化的机制。研究发现,m6A甲基转移酶METTL3与组蛋白去乙酰化酶HDAC2在染色质上直接相互作用。HDAC2缺失会降低METTL3在靶基因上的结合及RNA的m6A水平,进而影响RNA稳定性和翻译效率,而METTL3缺失不影响HDAC2的表达或组蛋白乙酰化水平。敲除HDAC2或METTL3均削弱胚胎干细胞的胚层分化能力。机制上,HDAC2敲除导致METTL3结合下调的靶基因主要与胚胎发育和内胚层分化相关,且IGF2BPs和YTHDC2介导了RNA稳定性和翻译调控。该研究为表观转录组与表观遗传调控的交互提供了新见解。
靶点:Ikzf1
应用:理解髓系细胞发育机制及血液疾的病治疗
来源:Regulation of a lncRNA irf8 by the Ikzf1/Myb complex drives neutrophil development.Proc Natl Acad Sci U S A,2025 Oct 14

图源:10.1073/pnas.2502741122[3]
2025年10月9日,中国科学院重庆绿色智能技术研究院李礼课题组在《PNAS》发表研究,揭示了转录因子Ikzf1与Myb复合体通过调控长链非编码RNA irf8-2抑制Irf8活性,进而调控粒细胞和巨噬细胞发育的新机制。研究利用斑马鱼和小鼠模型发现,Ikzf1/Myb在髓系前体细胞分化为粒细胞中发挥关键作用,其结合irf8基因组调控元件诱导irf8-2表达,抑制Irf8活性。在斑马鱼中,过表达Ikzf1/Myb促进粒细胞生成,抑制巨噬细胞产生,而双突变体则相反。进一步实验表明,irf8-2与RNA结合蛋白zfp36l1互作,促进irf8 mRNA降解,驱动髓系前体细胞向粒细胞分化。小鼠实验也证实了这一机制的保守性。该研究为理解髓系细胞发育机制及血液疾病治疗提供了新思路。
靶点:Foxp3
应用:癌症免疫治疗
来源:Temporal and context-dependent requirements for the transcription factor Foxp3 expression in regulatory T cells.Nat Immunol,2025 Nov

图源:10.1038/s41590-025-02295-4[4]
2025年10月8日,斯隆凯特琳癌症中心Alexander Rudensky博士团队与耶鲁大学胡玮博士团队在《Nature Immunology》发表研究,揭示了Foxp3在不同组织和发育阶段对调节性T细胞(Treg)的调控作用。研究构建了一个可诱导FOXP3蛋白降解的小鼠模型,发现成年小鼠中FOXP3短暂缺失几乎不引发自身免疫反应,表明成熟Treg的维持不依赖FOXP3的持续存在。然而,在胸腺Treg发育阶段,FOXP3的存在至关重要。此外,在炎症或肿瘤微环境等应激条件下,成体Treg重新依赖FOXP3维持功能。该研究为理解Treg的发育和功能机制提供了新见解,并为癌症免疫治疗提供了新思路。
靶点:IL4
应用:阿尔茨海默病的治疗
来源:S. aureus exposure during cutaneous antigen sensitization causes basophil- and interleukin-4- dependent exaggerated food anaphylaxis.Immunity,2025 Sep 25

图源:10.1016/j.immuni.2025.09.001[5]
近日,哈佛医学院Raif S. Geha团队在《Immunity》发表研究,揭示了皮肤_金_黄_色_葡_萄_球_菌_(S. aureus)定植如何通过嗜碱性粒细胞和IL-4加剧食物过敏。研究发现,AD患者中伴有S. aureus定植和食物过敏的患者血清IL-4水平显著升高。在AD小鼠模型中,皮肤同时暴露于抗原和S. aureus超抗原(如SEB)会引发更强的Th2免疫反应和更高的IL-4水平。IL-4通过作用于肠道上皮细胞,增加肠道通透性,从而加剧食物过敏。机制上,SEB通过CD40与角质形成细胞结合,触发IL-33释放,激活T细胞产生IL-3,吸引嗜碱性粒细胞聚集,其分泌的IL-4增强树突状细胞对Th2细胞的极化能力。这一发现为AD患者中食物过敏的治疗提供了新的靶点。
靶点:EIF2AK4
应用:肺静脉闭塞病(PVOD)的治疗
来源:Macrophage ferroptosis potentiates GCN2 deficiency induced pulmonary venous arterialization.Nat Commun,2025 Sep 22

图源:10.1038/s41467-025-64035-4[6]
浙江大学基础医学院杨隽教授团队在《Nature Communications》发表研究,揭示了肺静脉闭塞病(PVOD)的发病机制及潜在治疗新思路。PVOD是一种致命的遗传性肺血管病,以肺小静脉重构和巨噬细胞含铁血黄素沉积为特征,目前缺乏有效治疗手段。研究发现,PVOD患者肺组织巨噬细胞中存在铁死亡现象,且肺静脉内皮细胞(VECs)出现动脉化。团队通过多组学分析和空间转录组学,揭示了GCN2缺失诱导巨噬细胞铁死亡,释放铁离子激活ETS1,进而促进VECs动脉化,推动PVOD进展。铁死亡抑制剂Ferrostatin-1可有效预防和逆转PVOD模型中的病理改变,为临床治疗提供了新方向。
产品推荐
|
靶点 |
重组蛋白 |
货号 |
|
ADRB2 |
Recombinant Human Beta-2 adrenergic receptor(ADRB2)(G16R,E27Q)-VLPs |
CSB-MP001392HU(M) |
|
EIF2AK4 |
Recombinant Human Eukaryotic translation initiation factor 2-alpha kinase 4 (EIF2AK4), partial |
CSB-MP868396HU |
|
Foxp3 |
Recombinant Human Forkhead box protein P3 (FOXP3), partial |
CSB-EP861191HU1 |
|
HDAC2 |
Recombinant Mouse Histone deacetylase 2 (Hdac2) |
CSB-EP010238MO |
|
Ikzf1 |
Recombinant Human DNA-binding protein Ikaros (IKZF1) |
CSB-EP621668HU |
|
IL4 |
Recombinant Human Interleukin-4 (IL4) (Active) |
CSB-MP011659HUd7 |
[1]Type 2 Diabetes-Associated Phenylacetylglutamine Induces Deleterious Inflammation Cycle in Myeloid Cells through β2 Adrenergic Receptors and Impedes Wound Healing.Adv Sci (Weinh),2025 Aug 14
[2]HDAC2-Mediated Recruitment of METTL3 to Chromatin Regulates Human Embryonic Stem Cell Differentiation.Cell Rep,2025 Oct 28
[3]Regulation of a lncRNA irf8 by the Ikzf1/Myb complex drives neutrophil development.Proc Natl Acad Sci U S A,2025 Oct 14
[4]Temporal and context-dependent requirements for the transcription factor Foxp3 expression in regulatory T cells.Nat Immunol,2025 Nov
[5]S. aureus exposure during cutaneous antigen sensitization causes basophil- and interleukin-4- dependent exaggerated food anaphylaxis.Immunity,2025 Sep 25
[6]Macrophage ferroptosis potentiates GCN2 deficiency induced pulmonary venous arterialization.Nat Commun,2025 Sep 22
*免责声明:华美生物内容团队仅是分享和解读公开研究论文及其发现,本文仅作信息交流,文中观点不代表华美生物立场,请理解。