15 年
手机商铺
公司新闻/正文
351 人阅读发布时间:2025-11-07 10:09
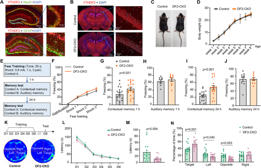
靶点:YTHDF2
应用:认知障碍相关疾病的研究
来源:Enhanced Protein Synthesis and Hippocampus-Dependent Memory via Inhibition of YTHDF2-Mediated m6A mRNA Degradation.Adv Sci (Weinh),2025 Sep 17

图源:10.1002/advs.202514926[1]
周涛团队联合浙江大学崔一卉及深圳市人民医院李宽团队,在《Advanced Science》上发表研究论文,揭示m6A甲基化识别蛋白YTHDF2作为学习记忆“RNA分子开关”的新机制。研究发现,条件性敲除前脑YTHDF2可增强小鼠空间学习记忆能力及海马CA1锥体神经元兴奋性突触传递,其机制是YTHDF2缺失增加突触功能相关mRNA稳定性和活性诱导的突触局部蛋白质合成。重新表达YTHDF2或敲低其下游靶标SEMA4B可逆转上述表型。该研究为理解学习与认知的分子机制提供新视角,为开发针对疾病相关认知障碍的干预策略奠定理论基础。
靶点:OGFOD1
应用:急性髓系白血病的研究
来源:OGFOD1 enables AML chemo- and nutrient stress resistance by regulating protein synthesis.Cell Metab,2025 Oct 07

图源:10.1016/j.cmet.2025.08.008[2]
美国波士顿麻省总医院再生医学中心David T. Scadden研究团队在《Cell Metabolism》上发表研究,揭示OGFOD1通过调节蛋白合成促进AML化疗耐药的机制。研究发现,化疗后AML细胞代谢适应,特别是支链氨基酸(BCAA)水平升高与耐药性相关。BCAA限制可增强化疗效果,降低残留疾病负担,改善生存率。研究还发现,BCAA限制和化疗可增加蛋白质合成,伴随OGFOD1上调。OGFOD1敲除可降低蛋白质合成,增强化疗效果,而OGFOD1过表达则促进AML细胞增殖和蛋白质合成。此外,OGFOD1对正常造血影响较小,其抑制可改善化疗后AML小鼠生存率,提示靶向OGFOD1可能是治疗AML耐药性的有效策略。
靶点:AHNAK
应用:阿尔茨海默病的治疗
来源:Multiscale Proteomic Modeling Reveals Protein Networks Driving Alzheimer's Disease Pathogenesis.Cell,2025 Oct 30

图源:10.1016/j.cell.2025.08.038[3]
2025年9月25日,西奈山伊坎医学院张斌、蔡东明及圣裘德儿童研究医院彭隽敏团队合作在《Cell》期刊发表研究论文,揭示阿尔茨海默病(AD)新机制。研究对198例死后AD患者、轻度认知障碍患者及正常对照的大脑海马旁回进行深度蛋白质组学分析,结合多尺度蛋白质网络分析,发现神经元与神经胶质细胞(星形胶质细胞、小胶质细胞)间信息交流中断与AD发展密切相关,AHNAK蛋白是关键驱动蛋白。AHNAK水平上升与毒性蛋白高表达相关,降低其水平可改善神经元功能。研究还发现性别和遗传背景等生物学因素会影响蛋白质网络表现。该研究为开发AD创新治疗策略提供了新靶点和理论基础。
靶点:RIPK1、RIPK3
应用:神经退行性疾病等研究
来源:Intercellular propagation of RIPK1/RIPK3 amyloid fibrils.Proc Natl Acad Sci U S A,2025 Sep 23

图源:10.1073/pnas.2507028122[4]
中国科学院上海有机化学研究所袁钧瑛与刘聪团队合作在《PNAS》上发表研究,揭示RIPK1/RIPK3淀粉样纤维跨细胞传播诱导细胞坏死的新机制。研究发现,程序性坏死中形成的RIPK1/RIPK3功能性淀粉样纤维,会在细胞膜破裂后释放到胞外,被受体细胞摄取并作为“种子”诱导内源性坏死小体形成,启动细胞死亡过程,具有类似朊蛋白的跨细胞传播能力。通过冷冻电镜解析,发现其“S形”折叠构象是信号放大及跨细胞传播的结构基础。该研究为理解坏死相关炎症、神经元损伤及神经退行性疾病中的信号放大机制提供了新视角,也为干预相关疾病提供了潜在靶点和策略。
靶点:CXCR4
应用:抗HIV病毒药物的研发
来源:CXCR4 mediated recognition of HIV envelope spike and inhibition by CXCL12.Nat Commun,2025 Sep 30

图源:10.1038/s41467-025-63815-2[5]
2025年9月30日,纪念斯隆-凯特琳癌症中心Dinshaw Patel团队和北京大学肖俊宇研究团队在《Nature Communications》发表研究,揭示HIV病毒通过CXCR4入侵细胞及CXCL12天然阻断的结构机制。研究利用冷冻电镜解析了CXCR4在不同状态下的高分辨率结构,发现其以四聚体形式存在,为HIV入侵提供了多个结合位点。HIV-2病毒的gp120蛋白V3环深入CXCR4结合口袋,而CXCL12的N端区域与该位点高度重叠,从而阻断病毒结合。研究还分析了HIV V3环突变对共受体使用的影响,并探讨了小分子及肽类抑制剂的作用机制,为新一代抗病毒药物和疫苗研发提供了理论支持。
靶点:SLC7A11
应用:前列腺癌的研究与治疗
来源:Induction of ferroptosis in prostate cancer by CCDC719-13 via TRIM21-mediated ubiquitination of SLC7A11.Cell Death Differ,2025 Sep 22

图源:10.1038/s41418-025-01580-x[6]
南方医科大学南方医院程必盛/吴芃、中山大学孙逸仙纪念医院黄海和哈佛大学王宗伟团队在《Cell Death & Differentiation》发表研究,揭示环状嵌合RNA CCDC719-13编码的新型多肽CCDC7241aa诱导前列腺癌铁死亡的机制。研究发现,CCDC719-13在前列腺癌中显著下调,且与不良预后相关。CCDC7241aa可直接结合膜半胱氨酸转运体SLC7A11,并招募E3连接酶TRIM21介导其K48链泛素化与蛋白酶体降解,抑制GSH/GPX4抗氧化体系,诱导脂质过氧化积累,增强铁死亡敏感性,抑制前列腺癌进展和转移。该研究为通过分子替代或多肽药物重塑铁死亡敏感性、精准治疗前列腺癌提供了新思路和潜在靶点。
靶点:PIWIL1
应用:男性不育诊疗新靶点
来源:Male specific conserved LncRNA TSCL1 regulated target mRNA translation by interaction with PIWIL1.Cell Death Differ,2025 Sep 20

图源:10.1038/s41418-025-01583-8[7]
南京医科大学胡志斌/顾亚云团队在《Cell Death & Differentiation》发表研究,揭示lncRNA TSCL1在男性不育中的“双面”功能。研究发现TSCL1在小鼠精子细胞中高表达且序列保守,通过结合PIWIL1和HuR蛋白复合物调控靶mRNA翻译,还能编码53aa小肽维持线粒体鞘结构。TSCL1敲除小鼠雄性不育,精子运动能力下降,线粒体鞘结构紊乱。人类TSCL1与PIWIL1结合区的罕见变异显著增加非梗阻性无精子症风险。该研究首次将lncRNA–蛋白互作缺陷纳入男性不育病因,为诊疗提供新靶点。
靶点:FBXO21
应用:为靶向NMNAT2治疗神经损伤和神经退行性疾病提供了新靶点
来源:SCFFBXO21-mediated ubiquitination and degradation of NMNAT2 regulates axon survival in nerve injury.J Cell Biol,2025 Nov 03

图源:10.1083/jcb.202501072[8]
中国科学院上海有机化学研究所生物与化学交叉研究中心方燕姗研究员团队在《Journal of Cell Biology》发表研究,揭示FBXO21介导神经轴突存活关键蛋白NMNAT2的泛素化和降解,调控轴突退化的新机制。研究发现,FBXO21是神经元中NMNAT2泛素化的特异性F-box蛋白,通过SCFFBXO21复合物介导NMNAT2的降解。在小鼠背根神经节神经元中敲低Fbxo21可升高NMNAT2蛋白水平,延缓损伤引起的轴突退化。研究还发现,NMNAT2在神经元胞体和轴突中的降解速率相当,其快速耗竭主要因缺少胞体来源的新生蛋白。此外,NMNAT2的ISTID结构域中的K155位点泛素化是其不稳定性的分子基础。Fbxo21敲除小鼠模型证实,敲除Fbxo21可延缓受损神经轴突的退化。该研究为靶向NMNAT2治疗神经损伤和神经退行性疾病提供了新靶点和干预策略。
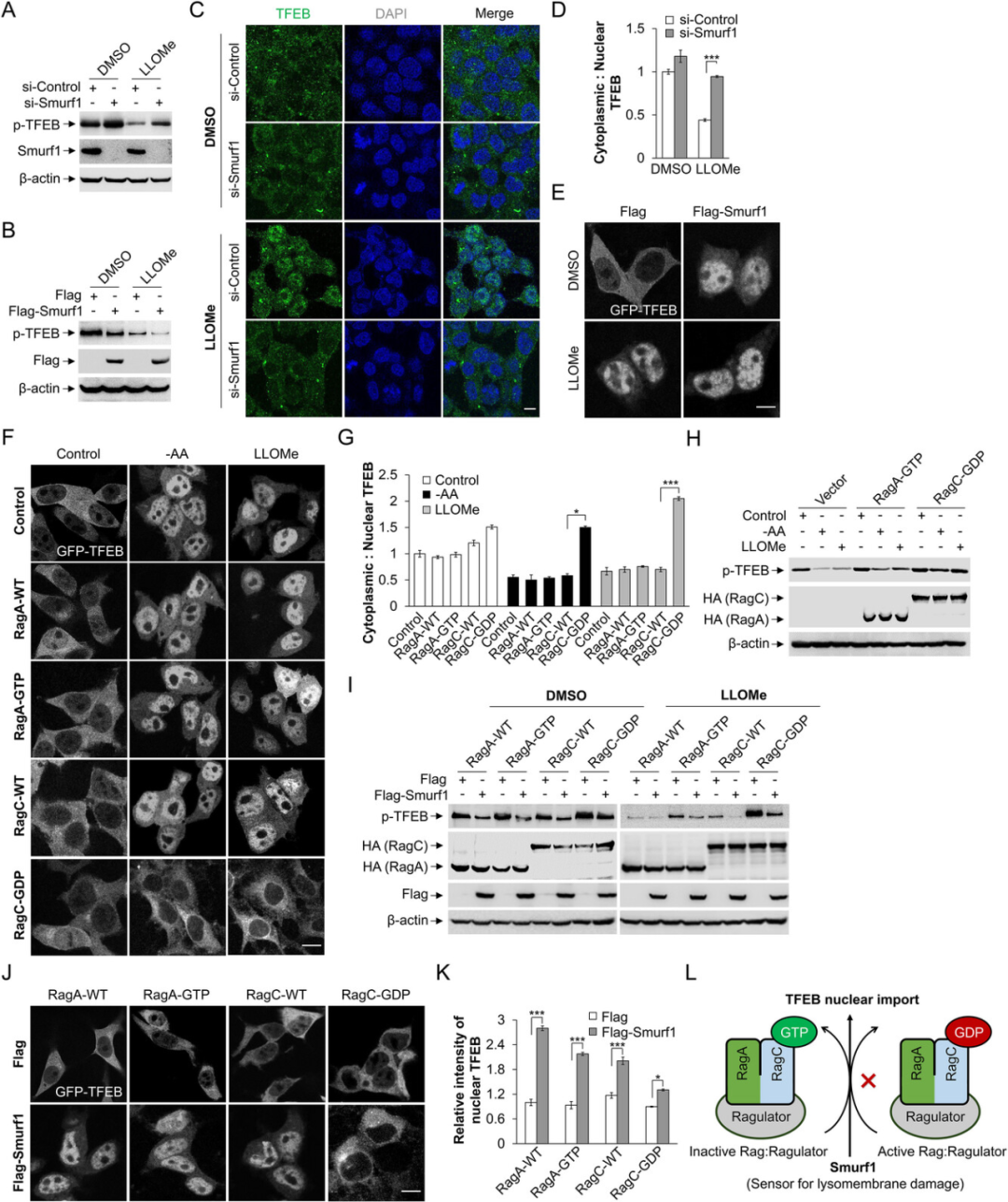
靶点:Smurf1
应用:解析TFEB调控网络、探索其在肿瘤适应性过程中的治疗价值
来源:Gal3-CaN-Smurf1 complex sequestrates FLCN-FNIPs to facilitate TFEB activation in response to endomembrane damage.Adv Sci (Weinh),2025 Oct

图源:10.1002/advs.202413241[9]
北京理工大学生命学院董磊教授与夏琴副研究员团队在《Advanced Science》发表研究,揭示细胞应激压力下自噬调控与溶酶体稳态的新机制。研究发现,致癌蛋白Smurf1能感知溶酶体破损产生的应激信号,将其传递至mTOR,抑制其生长信号,激活自噬转录因子TFEB,促进受损溶酶体清除与新溶酶体生成。研究还揭示Gal3-CaN-Smurf1复合体与FLCN-FNIPs复合体协同调控TFEB定位与活性的分子机制。当溶酶体损伤时,Gal3-CaN-Smurf1复合体通过阻断信号通路和分子修饰调控激活TFEB。此外,FLCN的K462位点与FNIP2的K466位点多聚泛素化是维持复合体稳定性的关键。该研究为解析TFEB调控网络、探索其在肿瘤适应性过程中的治疗价值提供了新视角。
靶点:PREX2
应用:结直肠癌免疫治疗研究
来源:Unraveling the Role of PREX2 Mutations as a Biomarker for Immunotherapy Response in Colorectal Cancer.Cancer Biomark,2025 Sep

图源:10.1177/18758592251380454[10]
允英医疗联合海军军医大学第二附属医院在《Cancer Biomarkers》发表研究,提出PREX2突变可作为结直肠癌免疫治疗反应的潜在生物标志物。研究纳入1764例胃肠肿瘤患者,发现结直肠癌中PREX2突变与TMB、MSI水平显著相关,且突变型患者免疫相关通路激活增强,PD-L1及免疫检查点分子表达显著提高,免疫细胞浸润增加,对西妥昔单抗和硼替佐米敏感性提升。而在胃癌中,PREX2突变对免疫微环境的影响不显著。该研究为结直肠癌免疫治疗精准患者分层提供了新依据。
靶点:TRAF5
应用:系统性红斑狼疮(SLE)治疗的潜在靶点
来源:Rare TRAF5 coding variants in systemic lupus erythematosus patients aggravate pulmonary hypertension via endothelial dysfunction.The Innovation,4 September 2025

图源:doi.org/10.1016/j.xinn.2025.101111[11]
北京协和医院团队在《The Innovation》发表研究,发现TRAF5基因变异是系统性红斑狼疮(SLE)合并肺动脉高压(PAH)的关键致病因素。研究在238例SLE-PAH患者中鉴定出TRAF5编码区罕见变异,这些变异导致内皮细胞功能障碍,加剧PAH。实验显示,TRAF5功能缺失会扰乱BMP信号通路、增强TGF-β相关通路及炎症反应,导致肺动脉内皮细胞功能障碍。进一步研究发现,内皮特异性TRAF5过表达可减轻小鼠模型中的肺血管重构,缓解PAH。这一发现为SLE-PAH的诊断和治疗提供了新的潜在靶点。
推荐产品
|
靶点 |
重组蛋白 |
货号 |
|
AHNAK |
Recombinant Human Neuroblast differentiation-associated protein AHNAK (AHNAK), partial |
CSB-MP600257HU |
|
CXCR4 |
Recombinant Human C-X-C chemokine receptor type 4 (CXCR4)-VLPs (Active) |
CSB-MP006254HU(F1) |
|
FBXO21 |
Recombinant Human F-box only protein 21 (FBXO21) |
CSB-MP008488HU |
|
OGFOD1 |
Recombinant Human 2-oxoglutarate and iron-dependent oxygenase domain-containing protein 1 (OGFOD1) |
CSB-MP847635HU |
|
PIWIL1 |
Recombinant Human Piwi-like protein 1 (PIWIL1), partial |
CSB-MP846642HU |
|
PREX2 |
Recombinant Human Phosphatidylinositol 3,4,5-trisphosphate-dependent Rac exchanger 2 protein (PREX2), partial |
CSB-MP741122HU |
|
RIPK1 |
Recombinant Human Receptor-interacting serine/threonine-protein kinase 1 (RIPK1), partial |
CSB-BP618785HU2 |
|
RIPK3 |
Recombinant Human Receptor-interacting serine/threonine-protein kinase 3 (RIPK3) |
CSB-BP897497HU |
|
SLC7A11 |
Recombinant Human Cystine/glutamate transporter (SLC7A11) (Active) |
CSB-CF892171HU(A4) |
|
SMURF1 |
Recombinant Human E3 ubiquitin-protein ligase SMURF1 (SMURF1), partial |
CSB-EP875720HU1 |
|
TRAF5 |
Recombinant Human TNF receptor-associated factor 5 (TRAF5) |
CSB-EP024153HU |
|
YTHDF2 |
Recombinant Human YTH domain-containing family protein 2 (YTHDF2) |
CSB-EP896902HU |
[1]Enhanced Protein Synthesis and Hippocampus-Dependent Memory via Inhibition of YTHDF2-Mediated m6A mRNA Degradation.Adv Sci (Weinh),2025 Sep 17
[2]OGFOD1 enables AML chemo- and nutrient stress resistance by regulating protein synthesis.Cell Metab,2025 Oct 07
[3]Multiscale Proteomic Modeling Reveals Protein Networks Driving Alzheimer's Disease Pathogenesis.Cell,2025 Oct 30
[4]Intercellular propagation of RIPK1/RIPK3 amyloid fibrils.Proc Natl Acad Sci U S A,2025 Sep 23
[5]CXCR4 mediated recognition of HIV envelope spike and inhibition by CXCL12.Nat Commun,2025 Sep 30
[6]Induction of ferroptosis in prostate cancer by CCDC719-13 via TRIM21-mediated ubiquitination of SLC7A11.Cell Death Differ,2025 Sep 22
[7]Male specific conserved LncRNA TSCL1 regulated target mRNA translation by interaction with PIWIL1.Cell Death Differ,2025 Sep 20
[8]SCFFBXO21-mediated ubiquitination and degradation of NMNAT2 regulates axon survival in nerve injury.J Cell Biol,2025 Nov 03
[9]Gal3-CaN-Smurf1 complex sequestrates FLCN-FNIPs to facilitate TFEB activation in response to endomembrane damage.Adv Sci (Weinh),2025 Oct
[10]Unraveling the Role of PREX2 Mutations as a Biomarker for Immunotherapy Response in Colorectal Cancer.Cancer Biomark,2025 Sep
[11]Rare TRAF5 coding variants in systemic lupus erythematosus patients aggravate pulmonary hypertension via endothelial dysfunction.The Innovation,4 September 2025
*免责声明:华美生物内容团队仅是分享和解读公开研究论文及其发现,本文仅作信息交流,文中观点不代表华美生物立场,请理解。