15 年
手机商铺
公司新闻/正文
275 人阅读发布时间:2025-10-31 09:55
靶点:AHNAK
应用:阿尔茨海默病治疗新的靶点
来源:Multiscale proteomic modeling reveals protein networks driving Alzheimer’s disease pathogenesis.Cell,2025 Sep 25

图源:10.1016/j.cell.2025.08.038[1]
《Cell》杂志发表的研究通过多组学技术深入分析阿尔茨海默病(AD)患者大脑的蛋白质网络,发现海马旁回是关键受损区域。研究鉴定出12,147种蛋白质亚型,发现超过1000种蛋白质在AD患者中显著变化。构建的蛋白质共表达网络显示,星形胶质细胞和小胶质细胞的标志性蛋白显著上调,而神经元相关蛋白下调。进一步分析锁定AHNAK为关键驱动蛋白,其在星形胶质细胞中高表达且与疾病进展密切相关。实验表明,沉默AHNAK可降低星形胶质细胞的毒性,改善神经元功能。该研究为AD治疗提供了新的靶点和研究方向,标志着AD研究进入系统生物学新时代。
靶点:USP5
应用:急性髓系白血病(AML)的治疗
来源:USP5 inhibition enables potential therapy for t(8;21) AML through ubiquitin-mediated AML1-ETO degradation in patient-derived xenografts.Sci Transl Med,2025 Sep 24

图源:10.1126/scitranslmed.adt9100[2]
南开大学杨光、杨诚团队在《Science Translational Medicine》发表研究,探索急性髓系白血病(AML)靶点及靶向药物治疗的临床转化进展。研究聚焦于AML中常见的t(8;21)染色体易位产生的AML1-ETO融合蛋白,该蛋白是AML治疗的关键潜在靶点,但因“不可成药”特性限制了小分子药物研发。团队通过筛选发现USP5是AML1-ETO的专属去泛素化酶,其通过去泛素化修饰维持AML1-ETO蛋白稳定性,促进AML细胞恶性增殖。研究进一步设计并筛选出高选择性USP5抑制剂WCY-8-67,实验表明其在细胞和动物模型中均能有效抑制AML细胞增殖,延长生存期且安全性良好,目前已进入临床前研究阶段。该研究为“不可成药”靶点的靶向干预和去泛素化酶抑制剂的开发提供了新策略和思路。
靶点:TAAR1
应用:助力开发抗BD成瘾新药
来源:β2AR as a target in methamphetamine addiction: Divergent mechanisms from TAAR1.Cell Rep,2025 Sep 23

图源:10.1016/j.celrep.2025.116337[3]
2025年9月24日,天津大学乔安娜、叶升团队联合湖北大学和北京大学在《Cell Reports》发表研究,揭示BD成瘾新靶点。研究发现β2_肾_上_腺_素_受体(β2AR)是BD的直接作用靶点,与已知靶点TAAR1在调控BD成瘾中作用机制截然不同。团队通过冷冻电镜解析BD与β2AR复合物结构,揭示其结合机制。实验表明,抑制β2AR可阻止BD奖赏记忆形成,而抑制TAAR1则促进成瘾记忆。β2AR拮抗剂通过增强大脑伏隔核壳区特定神经元兴奋性输入改变突触可塑性,抑制成瘾记忆。该研究厘清了β2AR与TAAR1在成瘾机制中的辩证关系,为开发抗BD成瘾新药提供重要依据,且因β2AR已有临床应用药物,新药研发有望加速。
靶点:ATAD3A
应用:作为线粒体精准氧化还原调控分子的新功能
来源:ATAD3A deficiency induces oxidative eustress via the complex I reverse electron transport.Free Radic Biol Med,2025 Sep 15

图源:10.1016/j.freeradbiomed.2025.09.027[4]
中国科学院生物物理研究所陈畅课题组在《Free Radical Biology and Medicine》杂志发表研究,发现ATAD3A作为线粒体精准氧化还原调控分子的新功能。研究通过全基因组RNAi筛选发现,敲低ATAD3A可显著增加线粒体ROS水平。机制研究表明,ATAD3A与线粒体复合体I亚基NDUFS8相互作用,调控复合体I的组装和活性。敲低ATAD3A会降低复合体I活性,增加线粒体膜电势,诱导反向电子传递(RET)产生更多ROS。这些ROS作为保护性信号,激活抗氧化系统,增强线虫抗逆性和寿命。该研究揭示了ATAD3A缺陷通过诱导RET-ROS发挥有益作用的新机制,强调了“精准氧化还原”理念的重要性。
靶点:TREX1
应用:为理解天然免疫调控机制提供了新见解
来源:Gigaxonin Potentiates Antiviral Innate Immune Responses by Targeting cGAS and TREX1.Adv Sci (Weinh),2025 Sep 11

图源:10.1002/advs.202507146[5]
武汉大学刘昱团队在《Advanced Science》发表研究,揭示gigaxonin通过靶向cGAS和TREX1增强抗病毒天然免疫反应。研究发现,gigaxonin在无病毒感染时通过介导TREX1泛素化降解维持细胞稳态;病毒感染后,gigaxonin快速转向结合cGAS,增强其泛素化修饰和酶活性,从而增强抗病毒反应。实验表明,敲低或敲除gigaxonin会削弱细胞和小鼠的抗病毒能力,降低干扰素和炎症因子水平,增加病毒复制。研究还发现,gigaxonin通过其底物识别结构域识别cGAS和TREX1,介导CRL3复合体催化它们的泛素化。该研究为理解天然免疫调控机制提供了新见解。
靶点:USP14
应用:肝癌免疫治疗
来源:USP14-mediated metabolic competition impairs CD8+ T cell immunosurveillance in hepatocellular carcinoma.Proc Natl Acad Sci U S A,2025 Sep 23

图源:10.1073/pnas.2510576122[6]
中山大学肿瘤防治中心李斌奎团队在《PNAS》发表研究,揭示泛素特异性蛋白酶USP14是肝癌免疫治疗耐药的关键调控基因。研究通过CRISPR筛选体系发现USP14高表达的肝癌患者对抗PD-1治疗反应较差,且肿瘤中CD8+ T细胞浸润减少。机制研究表明,USP14通过去泛素化修饰葡萄糖转运蛋白GLUT1,增强其稳定性并促进葡萄糖摄取,导致肿瘤微环境中葡萄糖匮乏,抑制CD8+ T细胞的代谢活性和功能。实验表明,抑制USP14可恢复CD8+ T细胞功能,并与抗PD-1治疗产生协同抗肿瘤效果。该研究为肝癌免疫治疗提供了新的生物标志物和联合治疗策略,有望提升治疗响应率。
靶点:LRP8
应用:蜱传脑炎病毒(TBEV)的治疗
来源:LRP8 is a receptor for tick-borne encephalitis virus.Nature,2025 Oct

图源:10.1038/s41586-025-09500-2[7]
2025年9月24日,卡罗林斯卡医学院等机构合作在《Nature》发表研究,发现LRP8是蜱传脑炎病毒(TBEV)的特异性受体。研究通过CRISPR-Cas9全基因组筛选,鉴定出LRP8的LA1–2结构域能与TBEV的E蛋白DIII高亲和力结合,驱动病毒黏附与内吞。基于此机制设计的可溶性LA1–2–Fc诱饵蛋白,能在体外阻断TBEV感染,并在小鼠模型中提供显著保护,存活率接近100%。该研究不仅揭示了TBEV入侵神经系统的分子机制,还为开发特异性抗病毒治疗提供了新靶点和策略。
靶点:FLT3LG
应用:急性髓系白血病(AML)的治疗
来源:FLT3L-based drug conjugate effectively targets chemoresistant leukemia stem cells in acute myeloid leukemia.Cell Rep Med,2025 Oct 21

图源:10.1016/j.xcrm.2025.102365[8]
中山大学附属第七医院陈韵、陈纯团队在《Cell Reports Medicine》发表研究,开发了一种基于FLT3配体(FLT3L)的药物偶联物FL-Fc-DM1,用于治疗急性髓系白血病(AML)。该偶联物通过FLT3介导的内吞作用,将细胞毒性药物DM1递送至AML细胞,有效靶向化疗耐药的白血病干细胞。实验表明,FL-Fc-DM1在体外、体外培养以及细胞系和患者来源的异种移植模型中均展现出强大的抗白血病活性,能显著降低白血病干细胞频率,并通过BH3模拟物进一步增强治疗效果。重要的是,该药物在治疗剂量下对正常造血功能影响有限,显示出良好的安全性,为AML治疗提供了新的候选药物。
靶点:GTF2H4
应用:缺血性疾病的血管重建治疗的新靶点
来源:GTF2H4 regulates partial EndMT via NF-κB activation through NCOA3 phosphorylation in ischemic diseases.Innovation (Camb),2024 Mar 04

图源:10.1016/j.xinn.2024.100565[9]
复旦大学附属中山医院葛均波院士、李华研究员团队在《The Innovation》发表研究,揭示转录因子GTF2H4通过与ERCC3协同作用,促进内皮细胞在缺氧微环境中发生部分内皮-间质转化(partial EndMT),并激活NF-κB/Snail信号轴。研究发现,GTF2H4在缺血性损伤后显著促进部分EndMT和血管生成,改善缺血组织的血流重建能力。该研究为缺血性疾病的血管重建治疗提供了新的靶点和策略。
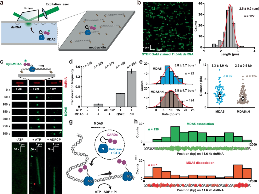
靶点:MDA5(IFIH1)
应用:治疗MDA5相关自身免疫疾病的新靶点
来源:ATP-dependent one-dimensional movement maintains immune homeostasis by suppressing spontaneous MDA5 filament assembly.Cell Res,2025 Sep 19

图源:10.1038/s41422-025-01183-8[10]
中国科学院分子细胞科学卓越创新中心刘珈泉团队与中国科学院上海免疫与感染研究所钟劲团队合作在《Cell Research》发表研究,揭示MDA5通过ATP水解驱动的易位运动(translocation)防止异常filament形成,从而维持免疫稳态。研究利用单分子成像技术发现,MDA5作为分子马达沿dsRNA运动,缺乏ATP时运动停止,导致异常激活和自身免疫疾病。LGP2可识别运动中的MDA5并抑制其活性,促进microfilament组装启动抗病毒反应。该研究建立了“ATP水解驱动的translocation—抑制filament组装—维持免疫稳态”的因果链条,为治疗MDA5相关自身免疫疾病提供了新靶点。
推荐产品
|
靶点 |
重组蛋白 |
货号 |
|
AHNAK |
Recombinant Human Neuroblast differentiation-associated protein AHNAK (AHNAK), partial |
CSB-MP600257HU |
|
ATAD3A |
Recombinant Human ATPase family AAA domain-containing protein 3A (ATAD3A), partial |
CSB-MP878897HU1 |
|
FLT3LG |
Recombinant Human Fms-related tyrosine kinase 3 ligand (FLT3LG), partial |
CSB-EP008734HU1 |
|
GTF2H4 |
Recombinant Human General transcription factor IIH subunit 4 (GTF2H4) |
CSB-MP838803HU |
|
IFIH1 |
Recombinant Human Interferon-induced helicase C domain-containing protein 1 (IFIH1), partial |
CSB-EP880143HU |
|
LRP8 |
Recombinant Human Low-density lipoprotein receptor-related protein 8 (LRP8), partial |
CSB-MP623900HU |
|
TAAR1 |
Recombinant Human Trace amine-associated receptor 1 (TAAR1) |
CSB-CF847217HU |
|
TREX1 |
Recombinant Human Three-prime repair exonuclease 1 (TREX1), partial |
CSB-EP865133HU1 |
|
USP14 |
Recombinant Human Ubiquitin carboxyl-terminal hydrolase 14 (USP14) |
CSB-EP025704HU |
|
USP5 |
Recombinant Human Ubiquitin carboxyl-terminal hydrolase 5 (USP5), partial |
CSB-MP025742HU |
[1]Multiscale proteomic modeling reveals protein networks driving Alzheimer’s disease pathogenesis.Cell,2025 Sep 25
[2]USP5 inhibition enables potential therapy for t(8;21) AML through ubiquitin-mediated AML1-ETO degradation in patient-derived xenografts.Sci Transl Med,2025 Sep 24
[3]β2AR as a target in methamphetamine addiction: Divergent mechanisms from TAAR1.Cell Rep,2025 Sep 23
[4]ATAD3A deficiency induces oxidative eustress via the complex I reverse electron transport.Free Radic Biol Med,2025 Sep 15
[5]Gigaxonin Potentiates Antiviral Innate Immune Responses by Targeting cGAS and TREX1.Adv Sci (Weinh),2025 Sep 11
[6]USP14-mediated metabolic competition impairs CD8+ T cell immunosurveillance in hepatocellular carcinoma.Proc Natl Acad Sci U S A,2025 Sep 23
[7]LRP8 is a receptor for tick-borne encephalitis virus.Nature,2025 Oct
[8]FLT3L-based drug conjugate effectively targets chemoresistant leukemia stem cells in acute myeloid leukemia.Cell Rep Med,2025 Oct 21
[9]GTF2H4 regulates partial EndMT via NF-κB activation through NCOA3 phosphorylation in ischemic diseases.Innovation (Camb),2024 Mar 04
[10]ATP-dependent one-dimensional movement maintains immune homeostasis by suppressing spontaneous MDA5 filament assembly.Cell Res,2025 Sep 19
*免责声明:华美生物内容团队仅是分享和解读公开研究论文及其发现,本文仅作信息交流,文中观点不代表华美生物立场,请理解。