15 年
手机商铺
公司新闻/正文
347 人阅读发布时间:2025-10-24 10:46
靶点:PARP1
应用:肿瘤治疗
来源:NASP modulates histone turnover to drive PARP inhibitor resistance.Nature,2025 Sep

图源:10.1038/s41586-025-09414-z[1]
文章介绍了荷兰癌症研究所等机构的研究成果,揭示了PARP抑制剂(PARPi)耐药的新机制。PARPi在肿瘤治疗中通过抑制PARP活性和捕获PARP1诱导癌细胞死亡,但耐药问题限制了其疗效。研究发现,组蛋白伴侣NASP在癌细胞中通过稳定释放的H3-H4组蛋白,维持细胞在高复制压力下的存活,缺失NASP会使细胞对PARPi敏感。NASP与INO80染色质重塑复合物及PARP1协同作用,确保组蛋白周转,防止DNA损伤。这一发现为克服PARPi耐药提供了新靶点,靶向NASP或相关机制有望成为新的治疗策略。
靶点:ALDH16A1
应用:改善SMARCA4缺失型非小细胞肺癌的化疗和免疫治疗耐药问题
来源:Targeting ALDH16A1 Mediated Thioredoxin Lysosomal Degradation to Enhance Ferroptosis Susceptibility in SMARCA4-Deficient NSCLC.Nat Commun,2025 Sep 02

图源:10.1038/s41467-025-63687-6[2]
复旦大学附属中山医院詹成教授团队在《Nature Communications》发表研究,揭示SMARCA4缺失型非小细胞肺癌对铁死亡耐受的新机制。研究发现,SMARCA4通过结合ALDH16A1增强子调节其转录活性,ALDH16A1则通过促进硫氧还蛋白(TXN)的溶酶体内降解并封锁其氧化还原活性位点,发挥铁死亡调控作用。这一机制解释了SMARCA4缺失型肺癌对铁死亡耐受的原因。研究还发现,恢复ALDH16A1表达或抑制TXN可显著增强该类型肺癌对免疫治疗的反应性。该研究为改善SMARCA4缺失型非小细胞肺癌的化疗和免疫治疗耐药问题提供了新的干预策略。
靶点:MIF
应用:肿瘤治疗
来源:Multiomics integration analysis identifies tumor cell-derived MIF as a therapeutic target and potentiates anti-PD-1 therapy in osteosarcoma.J Immunother Cancer,2025 Aug 22

图源:10.1136/jitc-2024-011091[3]
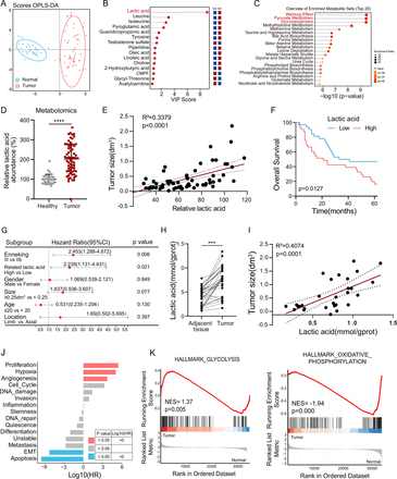
中山大学附属第一医院谢显彪教授团队在《Journal for ImmunoTherapy of Cancer》上发表研究,发现巨噬细胞迁移抑制因子(MIF)是调控骨肉瘤免疫微环境的关键分子,靶向MIF可显著增强抗PD-1疗法疗效。研究通过代谢组学分析发现骨肉瘤患者血清和肿瘤组织中乳酸水平显著升高,且与不良预后相关。乳酸通过组蛋白H3K9乳酸化修饰上调MIF表达,MIF诱导巨噬细胞向抗炎表型极化,抑制其趋化功能,减少T细胞招募相关趋化因子产生,导致CD8+T细胞浸润不足和功能受损,形成免疫抑制性微环境。体内外实验表明,抑制MIF可逆转巨噬细胞极化表型,增强T细胞功能,抑制肿瘤生长,且MIF抑制剂与抗PD-1抗体联用表现出协同抗肿瘤效应,显著提高小鼠模型的生存率。
靶点:RAD18
应用:抗病毒药物研发及自身免疫性疾病治疗
来源:E3 ligase RAD18 targets phosphorylated IRF3 to terminate IFNB transcription.Nat Immunol,2025 Sep

图源:10.1038/s41590-025-02256-x[4]
浙江大学陈玮/韩伟课题组在《Nature Immunology》上发表研究,发现E3泛素连接酶RAD18可作为IRF3介导的IFNB1转录的“分子制动器”。RAD18能特异性结合IFNB启动子上的磷酸化IRF3二聚体,通过促进其泛素化修饰,使其从DNA链上脱离,终止IRF3的转录激活功能。实验表明,RAD18缺失会导致IRF3降解受阻,细胞产生更多I型干扰素,增强抗病毒能力。此外,RAD18在系统性红斑狼疮患者中表达水平较低,与IRF3磷酸化水平及IFNB1表达呈负相关。该研究为抗病毒药物研发及自身免疫性疾病治疗提供了新靶点。
靶点:HOMER3
应用:前列腺癌的免疫治疗
来源:HOMER3 orchestrates SRC-YAP1 activity that promotes tumor cell growth and antagonizes anti-tumor immunotherapy in prostate cancer.Oncogene,2025 Oct

图源:10.1038/s41388-025-03548-0[5]
中山大学附属第七医院李鹏副研究员和庞俊教授团队在《Oncogene》杂志上发表研究,揭示了HOMER3在前列腺癌中通过调控SRC-YAP1信号轴诱导免疫耐受的新机制。研究发现,HOMER3在前列腺癌中高表达,通过促进SRC激酶结合激活YAP1,维持其核定位和转录活性,驱动PD-L1表达,导致免疫逃逸。该团队利用蛋白质互作质谱、免疫共沉淀、单细胞转录组测序等技术,证实HOMER3可作为蛋白支架,调节Hippo通路中YAP1的激活。临床样本分析显示,HOMER3高表达与肿瘤进展正相关,且与CD8+ T细胞浸润减少和PD-1+ T细胞增加相关。研究提出,联合靶向HOMER3-SRC-YAP1信号轴和PD-1抑制剂有望改善前列腺癌的免疫治疗效果。
靶点:TEAD1
应用:治疗难治性中性粒细胞减少症
来源:Tead1a initiates transcriptional priming through the TEAD1a/YAP-Notch1-Spi1/Cebpα axis to promote neutrophil fate.Adv Sci (Weinh),2025 Aug 28

图源:10.1002/advs.202505441[6]
广州市第一人民医院联合瑞金医院、中山一院团队在《Advanced Science》上发表研究,揭示TEAD1通过TEAD1a/YAP-Notch1-Spi1/Cebpα轴促进中性粒细胞命运决定的新机制。研究利用斑马鱼模型,发现TEAD1a高表达可显著促进造血干细胞扩增及中性粒细胞分化发育,而Tead1a基因敲低或敲除则导致中性粒细胞缺陷。机制研究显示,TEAD1a在造血干细胞诞生时启动转录预编程,调控中性粒细胞发育。该研究不仅发现了一个新的髓系谱系定型调控窗口期,还为治疗难治性中性粒细胞减少症提供了新的靶点和治疗策略。
靶点:PLD4
应用:系统性红斑狼疮(SLE)的治疗
来源:Loss-of-function mutations in PLD4 lead to systemic lupus erythematosus.Nature,2025 Sep 10

图源:10.1038/s41586-025-09513-x[7]
2025年9月10日,浙江大学良渚实验室与东部战区总医院国家肾脏疾病临床医学研究中心合作,在《Nature》上发表研究,首次证实PLD4缺陷可导致系统性红斑狼疮(SLE)。研究团队通过全外显子组测序,在狼疮性肾炎患者中发现PLD4基因双等位基因突变,导致PLD4蛋白单链核酸外切酶活性降低,削弱其降解单链核酸的能力,进而异常激活TLR7/TLR9信号通路,触发自身免疫反应。Pld4基因敲除小鼠表现出狼疮样表型,肾脏受累显著。JAK抑制剂巴瑞替尼可缓解缺陷小鼠及患者细胞的自身免疫表型,为携带PLD4突变的SLE患者提供了潜在的精准治疗策略。
靶点:MIF
应用:胰腺导管腺癌(PDAC)的治疗
来源:Single-cell transcriptome analysis identifies MIF as a novel tumor-associated neutrophil marker for pancreatic ductal adenocarcinoma.NPJ Precis Oncol,2025 Aug 20

图源:10.1038/s41698-025-01085-3[8]
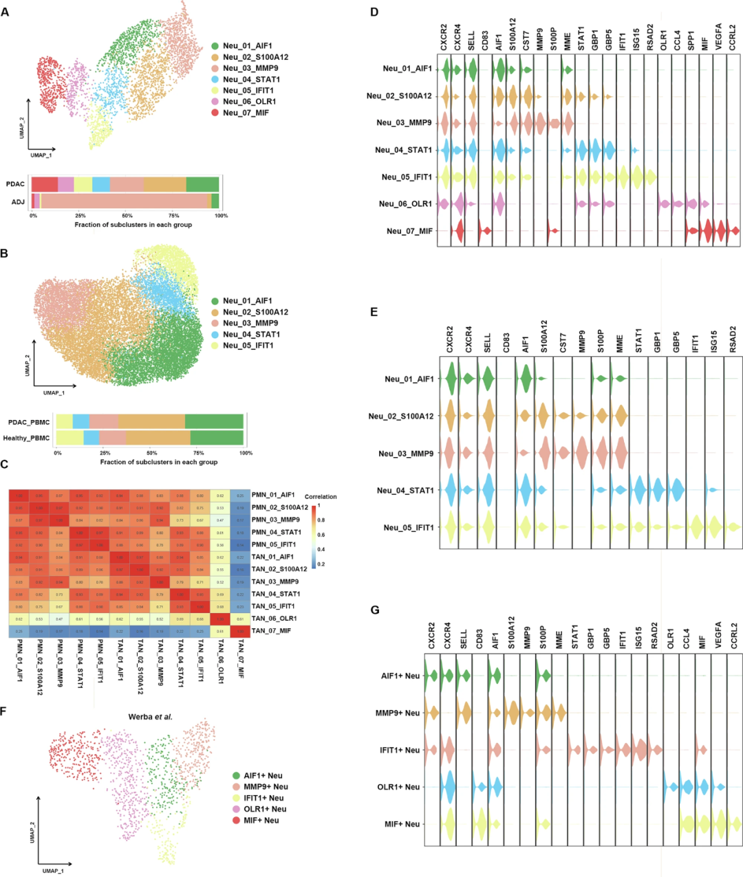
中山大学附属第五医院曾林涓团队在《npj Precision Oncology》发表研究,揭示巨噬细胞迁移抑制因子(MIF)可作为胰腺导管腺癌(PDAC)中肿瘤相关中性粒细胞(TANs)的新型标志物。研究通过单细胞RNA测序和bulk RNA-seq数据,鉴定出七种中性粒细胞亚型,其中MIF+中性粒细胞被归类为TANs。这些亚群在PDAC中具有临床相关性和特定功能,MIF+ TANs通过激活ERK和AKT信号通路及上皮间质转化(EMT)促进PDAC细胞增殖和迁移。该研究为PDAC治疗提供了新靶点。
靶点:ASP
应用:糖尿病肾病(DKD)的治疗
来源:Asprosin Aggravates Tubular Epithelial Cell Injury and Phenotypic Transformation via Mitochondrial Dynamics Disorder Mediated by Excessive Drp1 SUMOylation in Diabetic Nephropathy Mice.Adv Sci (Weinh),2025 Aug 27

图源:10.1002/advs.202503259[9]
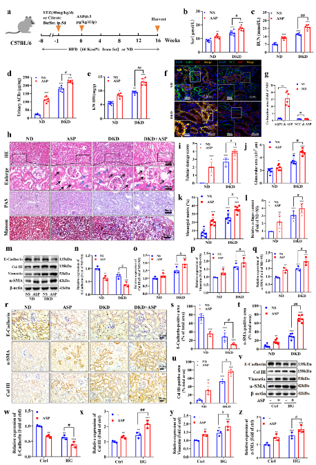
南昌大学药学院黄起壬教授团队在《Advanced Science》上发表研究,揭示脂肪因子Asprosin(ASP)在糖尿病肾病(DKD)中的作用机制。研究发现,ASP水平与肾功能指标呈正相关,且主要聚集于肾脏近端小管区域。ASP可加重DKD小鼠的糖脂代谢紊乱和肾小管上皮细胞(TEC)损伤,促进TEC表型转化。机制研究表明,ASP通过PIAS1和SENP1介导Drp1的过度SUMO1化修饰,扰乱线粒体动力学稳态,加剧TEC损伤。脂肪组织特异性ASP缺陷小鼠(ASP-/-)和ASP中和抗体干预均能显著减轻TEC损伤和表型转化。该研究表明ASP有望成为DKD早期诊断的生物标志物和治疗靶点。
靶点:MSR1
应用:动脉粥样硬化研究与治疗
来源:An MSR1-Targeting Glycolipid Platform for Imaging the Changes of Phagocytic Macrophages in the Progression of Atherosclerotic Plaque.Advanced Functional Materials,29 August 2025

图源:doi.org/10.1002/adfm.202516172[10]
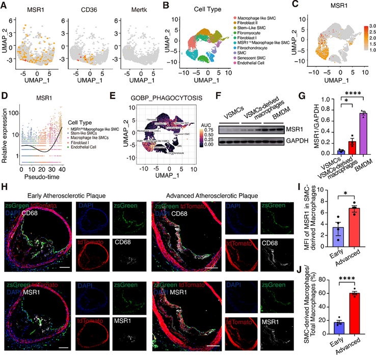
同济大学彭文辉教授课题组联合复旦大学陈国颂教授课题组开发了针对动脉粥样硬化斑块内巨噬细胞清道夫受体1(MSR1)的靶向糖脂平台SFGL,结合血管平滑肌细胞示踪小鼠,实现了对动脉粥样硬化斑块中吞噬性巨噬细胞来源变化的动态示踪与多模态成像评估。该平台通过自组装形成粒径约6 nm的球状粒子,可结合荧光分子和纳米粒子,实现近红外、光声及微计算机断层扫描双模态成像,具备良好靶向性、生物相容性和功能可拓展性。在体内模型中,SFGL特异性聚集于斑块区域,能准确区分不同来源巨噬细胞并反映其比例变化,且可增强斑块区域CT信号,为动脉粥样硬化的早期诊断与风险评估提供了新工具。
推荐产品
|
靶点 |
重组蛋白 |
货号 |
|
ALDH16A1 |
Recombinant Bovine Aldehyde dehydrogenase family 16 member A1 (ALDH16A1), partial |
CSB-YP001563BO |
|
ASIP |
Recombinant Human Agouti-signaling protein (ASIP) |
CSB-EP002212HU |
|
HOMER3 |
Recombinant Human Homer protein homolog 3 (HOMER3) |
CSB-MP878880HU |
|
MIF |
Recombinant Human Macrophage migration inhibitory factor (MIF) (Active) |
CSB-MP013826HU |
|
MSR1 |
Recombinant Human Macrophage scavenger receptor types I and II (MSR1), partial |
CSB-YP015050HU1 |
|
PARP1 |
Recombinant Human Poly [ADP-ribose] polymerase 1 (PARP1) |
CSB-MP017457HU(A4) |
|
PLD4 |
Recombinant Human 5'-3' exonuclease PLD4 (PLD4), partial |
CSB-EP839298HU |
|
RAD18 |
Recombinant Human E3 ubiquitin-protein ligase RAD18 (RAD18) |
CSB-EP889102HU |
|
TEAD1 |
Recombinant Human Transcriptional enhancer factor TEF-1 (TEAD1) |
CSB-MP023363HU |
[1]NASP modulates histone turnover to drive PARP inhibitor resistance.Nature,2025 Sep
[2]Targeting ALDH16A1 Mediated Thioredoxin Lysosomal Degradation to Enhance Ferroptosis Susceptibility in SMARCA4-Deficient NSCLC.Nat Commun,2025 Sep 02
[3]Multiomics integration analysis identifies tumor cell-derived MIF as a therapeutic target and potentiates anti-PD-1 therapy in osteosarcoma.J Immunother Cancer,2025 Aug 22
[4]E3 ligase RAD18 targets phosphorylated IRF3 to terminate IFNB transcription.Nat Immunol,2025 Sep
[5]HOMER3 orchestrates SRC-YAP1 activity that promotes tumor cell growth and antagonizes anti-tumor immunotherapy in prostate cancer.Oncogene,2025 Oct
[6]Tead1a initiates transcriptional priming through the TEAD1a/YAP-Notch1-Spi1/Cebpα axis to promote neutrophil fate.Adv Sci (Weinh),2025 Aug 28
[7]Loss-of-function mutations in PLD4 lead to systemic lupus erythematosus.Nature,2025 Sep 10
[8]Single-cell transcriptome analysis identifies MIF as a novel tumor-associated neutrophil marker for pancreatic ductal adenocarcinoma.NPJ Precis Oncol,2025 Aug 20
[9]Asprosin Aggravates Tubular Epithelial Cell Injury and Phenotypic Transformation via Mitochondrial Dynamics Disorder Mediated by [10]Excessive Drp1 SUMOylation in Diabetic Nephropathy Mice.Adv Sci (Weinh),2025 Aug 27
[10]An MSR1-Targeting Glycolipid Platform for Imaging the Changes of Phagocytic Macrophages in the Progression of Atherosclerotic Plaque.Advanced Functional Materials,29 August 2025