武汉华美生物工程有限公司CUSABIO®品牌商

15

手机商铺

qrcode
商家活跃:
产品热度:
  • NaN
  • 0
  • 0
  • 2
  • 2
文献支持
人MYCN重组蛋白Class E basic helix-loop-helix protein 37;bHLHe37Human N-myc proto-oncogene protein(MYCN)蛋白
¥1500
品牌商

武汉华美生物工程有限公司CUSABIO®

入驻年限:15

  • 联系人:

    小酷客服

  • 所在地区:

    湖北 武汉市

  • 业务范围:

    技术服务、试剂、抗体、ELISA 试剂盒

  • 经营模式:

    生产厂商

在线沟通

公司新闻/正文

【37期】前沿靶点速递:每周医学研究精选

488 人阅读发布时间:2025-04-25 13:16

 

01.靶点:TIM3 (HAVCR2)
应用:癌症免疫治疗和阿尔茨海默病
来源:Immunecheckpoint TIM-3 regulates microglia and Alzheimer's disease.Nature,2025 Apr 09
 
新闻图片1
图源:10.1038/s41586-025-08852-z
 
近期,美国麻省总医院在《自然》杂志上发表研究,揭示了免疫检查点分子TIM-3在阿尔茨海默病(AD)中的双重作用。研究发现,TIM-3在小胶质细胞中高表达,能够维持其稳态并抑制炎症反应,但同时会降低小胶质细胞清除毒性β-淀粉样蛋白(Aβ)的能力。通过敲除AD小鼠模型中小胶质细胞的TIM-3编码基因Havcr2,研究团队成功增强了小胶质细胞的吞噬功能,减轻了Aβ病理性特征,并改善了小鼠的认知功能障碍。此外,TIM-3与TGF-β信号通路相关,可能通过调控炎症平衡影响神经炎症。这一发现为开发针对AD和癌症的双重疗法提供了潜在靶点,未来可能探索TIM-3靶向疗法在AD患者中的应用潜力。


02.靶点:GPR4、GPR65
应用:炎症性疾病、肿瘤微环境调控及纤维化疾病
来源:Structural basis of stepwise proton sensing-mediated GPCR activation.Cell Res,2025 Apr 11
新闻图片2 
图源:10.1038/s41422-025-01092-w
 
上海科技大学和海军军医大学附属长征医院的研究团队在Cell Research上发表论文,揭示了质子感应G蛋白偶联受体GPR4和GPR65的结构基础及分步激活机制。研究团队利用单颗粒冷冻电镜技术解析了受体在不同pH条件下的复合物结构,捕捉到了GPR4受体“部分激活”的中间态,提出了分步激活的理论模型。研究还揭示了组氨酸-羧酸网络构成的“质子传感器”,以及GPR4与多种G蛋白的偶联机制。此外,研究解析了GPR4与抑制剂NE52-QQ57的复合物结构,为设计高选择性抑制剂提供了新思路。这些发现为理解质子感应GPCRs的信号传递机制提供了关键结构基础,助力开发针对炎症、肿瘤等疾病的靶向治疗药物。


03.靶点:KIF18A
应用:染色体不稳定性(CIN)实体瘤
来源:Targeting chromosomally unstable tumors with a selective KIF18A inhibitor.Nat Commun,2025 Jan 02
新闻图片3
图源:10.1038/s41467-024-55300-z
 
Volastra Therapeutics研究团队在《Nature Communications》发表论文,介绍了一种靶向染色体不稳定性(CIN)的新型抗癌策略。研究发现,KIF18A在高CIN癌细胞中具有更高的必需性,成为潜在治疗靶点。团队开发了小分子抑制剂VLS-1272,具有高口服生物利用度和对KIF18A的高度选择性。该抑制剂能有效抑制KIF18A的ATP酶活性,导致染色体聚集缺陷和细胞死亡。在肿瘤异种移植模型中,VLS-1272显著抑制了肿瘤生长,展现出对CIN癌细胞的特异性抑制作用。这一发现为CIN相关癌症治疗提供了新方向,VLS-1272有望成为克服癌症耐药性的重要工具。


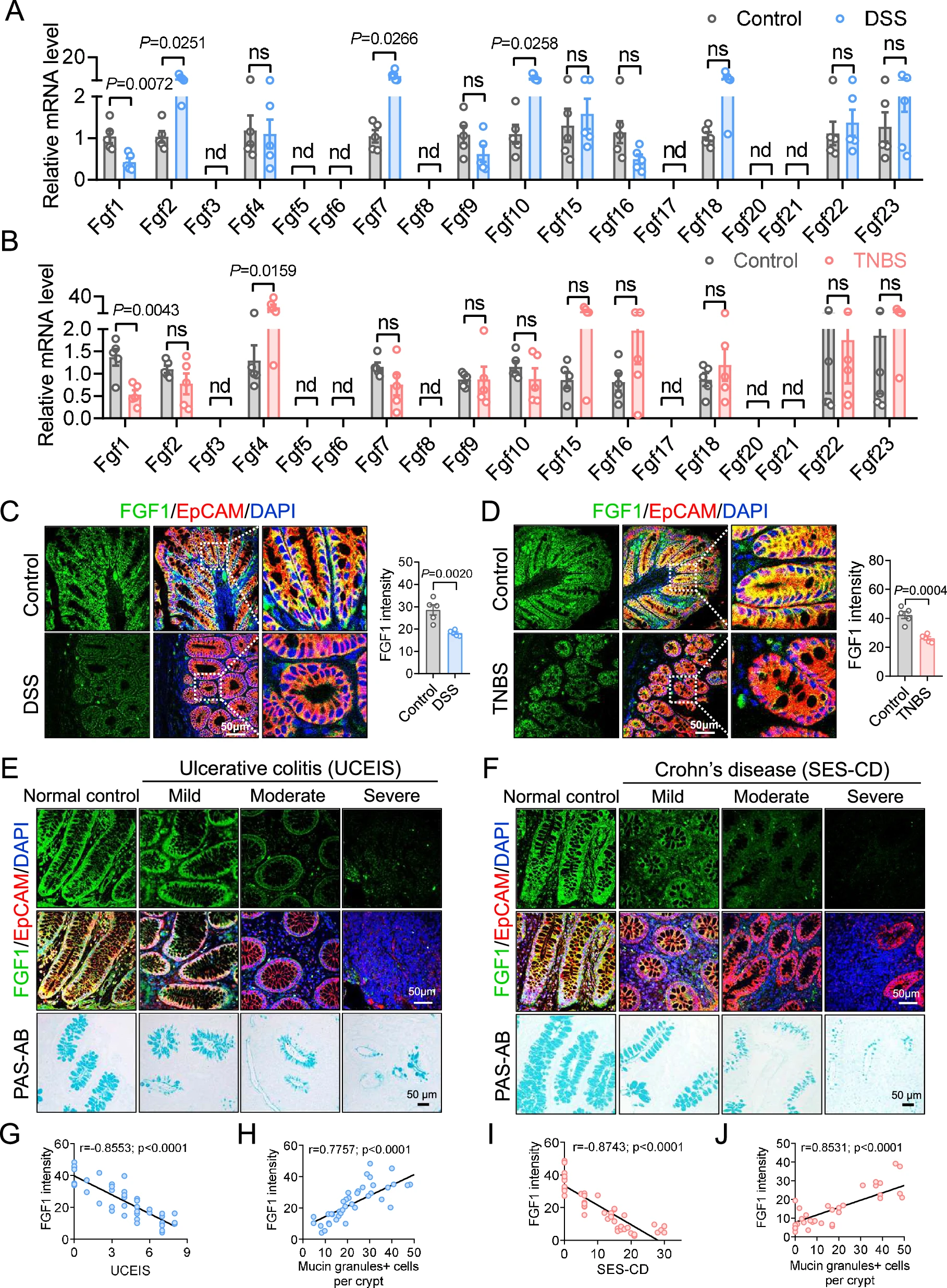
04.靶点:FGF1
应用:代谢性疾病、IBD及心血管疾病
来源:Colonic Epithelial-derived FGF1 Drives Intestinal Stem Cell Commitment toward Goblet Cells to Suppress Inflammatory Bowel Disease.Nat Commun,2025 Apr 05
新闻图片4
图源:10.1038/s41467-025-58644-2
 
温州医科大学李校堃院士/黄志锋教授团队在《Nature Communications》发表研究,揭示了肠上皮源性成纤维细胞生长因子1(FGF1)通过FGFR2受体介导的TCF4-ATOH1信号级联反应,特异性驱动肠道干细胞向杯状细胞谱系定向分化的分子机制。研究发现,FGF1的表达水平与炎症性肠病(IBD)的严重程度呈负相关。通过构建肠上皮细胞特异性Fgf1基因敲除小鼠模型,研究团队观察到Fgf1缺失加剧了IBD症状,并降低了杯状细胞数量;而外源性注射重组FGF1蛋白则能逆转这些病理变化。这一发现不仅阐明了IBD病理过程中肠上皮修复的关键调控节点,还为基于杯状细胞定向分化策略的IBD靶向治疗提供了新的潜在路径。


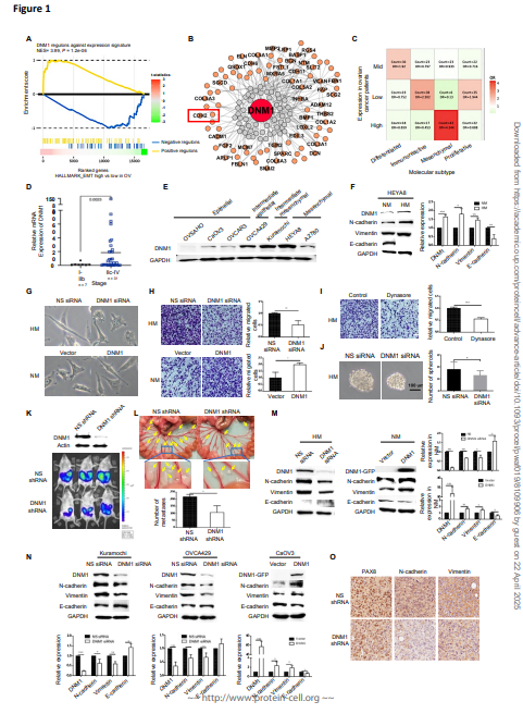
05.靶点:DNM1
应用:卵巢癌腹膜转移潜在治疗靶点
来源:Dynamin 1-mediated endocytic recycling of glycosylated N-cadherin sustains the plastic mesenchymal state to promote ovarian cancer metastasis.Protein Cell,2025 Apr 10
新闻图片5
图源:10.1093/procel/pwaf019
 
香港大学Alice Wong团队在《Protein & Cell》发表研究,发现DNM1是卵巢癌转移的关键调控因子。研究采用主调控因子算法和ARACNE分析TCGA中8000多患者样本,发现DNM1通过内吞机制促进N-cadherin回收,维持癌细胞间充质状态,增强迁移能力。沉默DNM1可减少高转移性细胞的间充质特征和迁移能力,降低N-cadherin表达,减少腹膜转移。此外,转移性细胞对纳米粒递送更敏感。该研究为卵巢癌治疗提供了新靶点和潜在生物标志物。


06.靶点: Col5a1
应用:慢性肾病纤维化和实体瘤转移
来源:Collagen V regulates renal function after kidney injury and can be pharmacologically targeted to enhance kidney repair in mice.Sci Transl Med,2025 Apr 09
新闻图片6
图源:10.1126/scitranslmed.ads7714
 
加州大学洛杉矶分校(UCLA)的研究团队在《Science Translational Medicine》上发表研究,揭示第5型胶原蛋白(Col5a1)在肾纤维化中的关键作用。研究发现,Col5a1表达水平低的小鼠在肾损伤后纤维化更严重,且疾病进展更快。Col5a1缺乏会激活αvβ3整合素,导致过度纤维化和肾功能进一步损害。研究团队通过药物Cilengitide阻断αvβ3整合素,显著减少了纤维化并延缓疾病进展。此外,团队正在开发血液检测方法以测量Col5a1水平,用于识别高风险患者并指导精准治疗。该研究为慢性肾病的治疗提供了新的靶点和潜在的精准医疗路径。


07.靶点:HINT1
应用:抑郁症、实体瘤​
来源:Targeting HINT1 to improve synaptic plasticity: toward loganin as a new antidepressant strategy.Mol Psychiatry.2025 Mar 25
新闻图片7
图源:10.1038/s41380-025-02959-5
 
研究团队在《Molecular Psychiatry》上发表文章,揭示了马钱苷通过靶向HINT1改善突触可塑性,发挥抗抑郁作用的机制。研究采用腺相关病毒在大鼠海马过表达HINT1,并结合慢性不可预知刺激模型,发现马钱苷可改善皮质酮诱导的细胞模型中BDNF信号通路功能障碍及突触可塑性损伤,并在抑郁小鼠模型中验证了其调控作用。通过高通量蛋白质组芯片筛选和分子对接模拟,证实HINT1是马钱苷的直接分子靶点。进一步实验表明,马钱苷通过降低HINT1表达和抑制其与NMDAR的相互作用,激活BDNF/TrkB信号通路,改善突触可塑性。该研究为开发新一代抗抑郁药物提供了重要分子靶点HINT1,并为抑郁症的靶向治疗提供了新的理论依据和潜在干预策略。


08.靶点:ATG-9
应用:溶酶体功能障碍相关疾病
来源:The autophagy protein ATG-9 regulates lysosome function and integrity.J Cell Biol,2025 Jun 02
新闻图片8 
10.1083/jcb.202411092
 
中国科学院生物物理研究所张宏课题组在《Journal of Cell Biology》发表研究,揭示自噬蛋白ATG-9通过调控磷脂翻转酶活性,促进受损溶酶体修复的分子机制。ATG-9作为膜蛋白,在自噬体形成中发挥作用,并具有促磷脂翻转酶活性,影响膜脂质分布。研究发现,ATG-9的特定突变体可挽救自噬缺陷,促进溶酶体修复。实验表明,减少磷脂酰乙_醇_胺_合成或减弱ATG-9的磷脂翻转酶活性,可改变溶酶体膜磷脂分布,影响膜曲率,促进溶酶体生成和修复。该研究为探索溶酶体功能障碍相关疾病的发病机制及潜在药物靶点提供了新思路。


09.靶点:RNF213
应用:烟雾病、多发性硬化症等
来源:Shigella effector IpaH1.4 subverts host E3 ligase RNF213 to evade antibacterial immunity.Nat Commun,2025 Apr 01
新闻图片9
图源:10.1038/s41467-025-58432-y
 
中国科学院上海有机化学研究所潘李锋团队与合作者在《Nature Communications》发表研究,揭示福氏志贺氏菌E3效应蛋白IpaH1.4通过劫持宿主免疫关键因子RNF213,促进细菌入侵和增殖的机制。研究发现IpaH1.4的LRR结构域与RNF213的RING结构域特异性相互作用,介导RNF213的K48型泛素化修饰及降解,抑制宿主抗细菌免疫反应。该研究不仅阐明了IpaH1.4拮抗宿主免疫的新策略,还为抗福氏志贺氏菌感染药物研发提供了新靶标。


推荐产品

靶点 重组蛋白 货号
ATG9A Recombinant Human Autophagy-related protein 9A (ATG9A), partial CSB-MP773782HU
COL5A1 Recombinant Human Collagen alpha-1 (V) chain (COL5A1), partial CSB-MP005748HU
DNM1 Recombinant Human Dynamin-1 (DNM1), partial CSB-EP007062HU
FGF1 Recombinant Human Fibroblast growth factor 1 (FGF1) CSB-EP008615HU
GPR4 Recombinant Human G-protein coupled receptor 4 (GPR4), partial CSB-MP009813HU1
GPR65 Recombinant Human Psychosine receptor (GPR65) CSB-CF810304HU
HINT1 Recombinant Rabbit Histidine triad nucleotide-binding protein 1 (HINT1) CSB-MP301425RB
KIF18A Recombinant Human Kinesin-like protein KIF18A (KIF18A), partial CSB-MP847753HU
RNF213 Recombinant Human E3 ubiquitin-protein ligase RNF213 (RNF213), partial CSB-MP717453HU
HAVCR2 Recombinant Human Hepatitis A virus cellular receptor 2 (HAVCR2), partial CSB-MP010145HU1
 
 
参考文献
[1]Immunecheckpoint TIM-3 regulates microglia and Alzheimer's disease.Nature,2025 Apr 09
[2]Structural basis of stepwise proton sensing-mediated GPCR activation.Cell Res,2025 Apr 11
[3]Targeting chromosomally unstable tumors with a selective KIF18A inhibitor.Nat Commun,2025 Jan 02
[4]Colonic Epithelial-derived FGF1 Drives Intestinal Stem Cell Commitment toward Goblet Cells to Suppress Inflammatory Bowel Disease.Nat Commun,2025 Apr 05
[5]Dynamin 1-mediated endocytic recycling of glycosylated N-cadherin sustains the plastic mesenchymal state to promote ovarian cancer metastasis.Protein Cell,2025 Apr 10
[6]Collagen V regulates renal function after kidney injury and can be pharmacologically targeted to enhance kidney repair in mice.Sci Transl Med,2025 Apr 09
[7]Targeting HINT1 to improve synaptic plasticity: toward loganin as a new antidepressant strategy.Mol Psychiatry.2025 Mar 25
[8]The autophagy protein ATG-9 regulates lysosome function and integrity.J Cell Biol,2025 Jun 02
[9]Shigella effector IpaH1.4 subverts host E3 ligase RNF213 to evade antibacterial immunity.Nat Commun,2025 Apr 01

上一篇

【直播回放速递】破解蛋白表达"低产/易聚/难折叠"困局!4月23日直播完整回放今日上线

下一篇

破关税壁垒,选华美生物——国产试剂全链护航,科研无惧成本激增!

更多资讯

我的询价