武汉华美生物工程有限公司CUSABIO®品牌商

15

手机商铺

qrcode
商家活跃:
产品热度:
  • NaN
  • 0
  • 0
  • 2
  • 2
文献支持
人GCG重组蛋白Incretin hormoneGlucagon-like peptide 1(7-37);GLP-1(7-37)Glucagon-like peptide 1(7-36);GLP-1(7-36)Glucagon-like peptide 2;GLP-2Human Pro-glucagon(GCG)蛋白
¥1836
品牌商

武汉华美生物工程有限公司CUSABIO®

入驻年限:15

  • 联系人:

    小酷客服

  • 所在地区:

    湖北 武汉市

  • 业务范围:

    技术服务、试剂、抗体、ELISA 试剂盒

  • 经营模式:

    生产厂商

在线沟通

公司新闻/正文

【36期】前沿靶点速递:每周医学研究精选

272 人阅读发布时间:2025-04-18 10:49

 

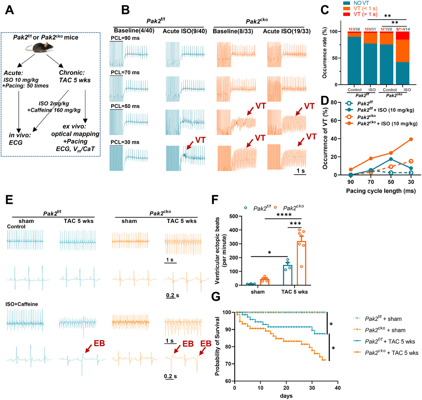
01.靶点 Pak2
应用:室性心律失常、心脏肥厚及相关并发症
来源:P21-Activated Kinase 2 as a Novel Target for Ventricular Tachyarrhythmias Associated with Cardiac Adrenergic Stress and Hypertrophy.Adv Sci (Weinh),2025 Mar 11
 
新闻图片1 
图源:10.1002/advs.202411987
 
    西南医科大学谭晓秋、雷鸣、张春祥教授团队在《Advanced Science》上发表研究,揭示了P21激活激酶2(PAK2)在心脏肾_上_腺_素_应激和肥厚相关的室性心律失常中的关键作用。研究利用心脏特异性PAK2敲除和过表达小鼠模型及临床样本,发现PAK2通过调控线粒体功能和活性氧(ROS)的产生,维持心脏电活动的稳定性,从而防止心律失常的发生。该研究为开发新型抗心律失常药物提供了理论依据,PAK2有望成为治疗心脏肥厚和心律失常的新靶点。


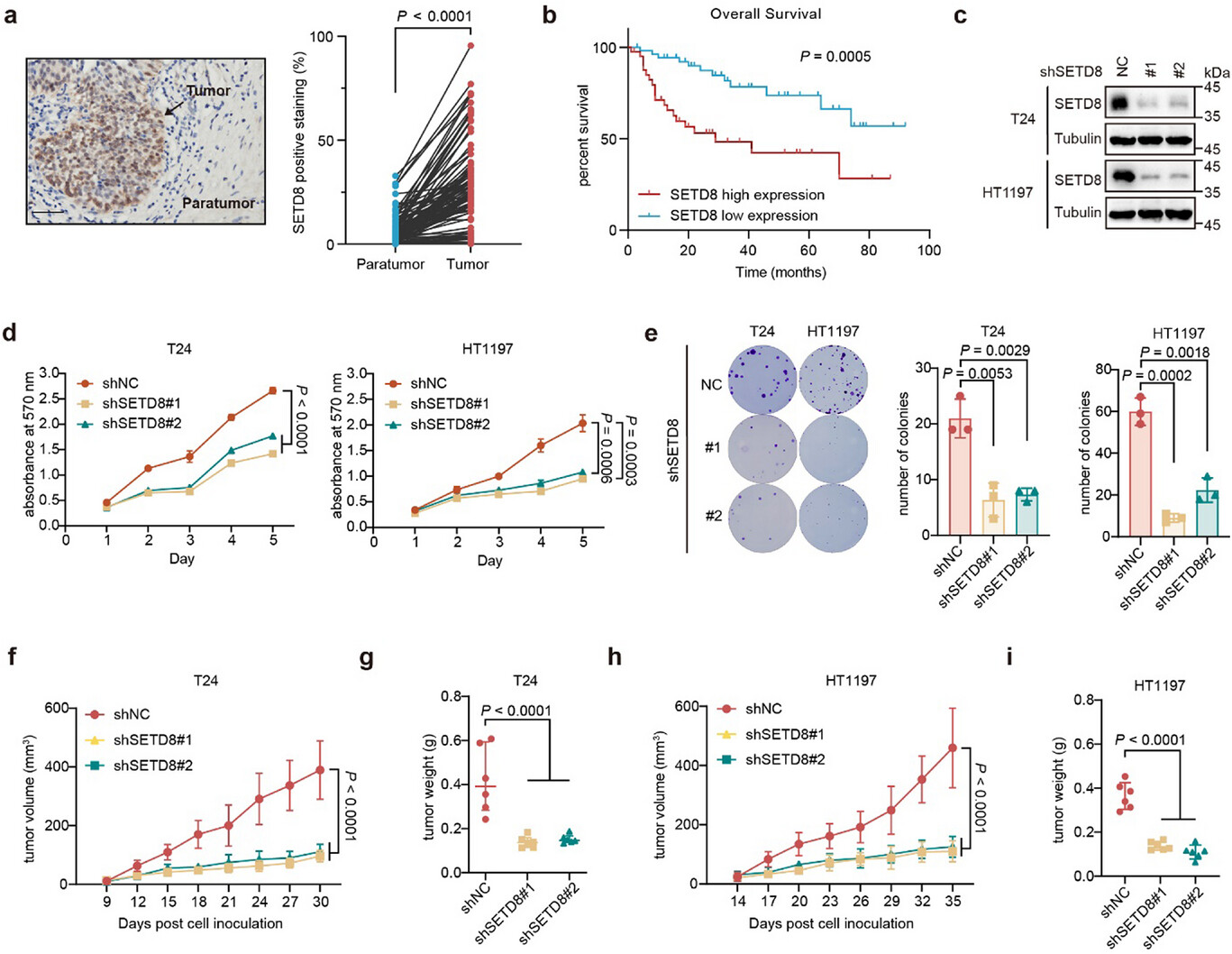
 02.靶点 SETD8/KMT5A
应用:膀胱癌、MYC驱动型肿瘤等
来源:SUMOylation of SETD8 Promotes Tumor Growth by Methylating and Stabilizing MYC in Bladder Cancer.Adv Sci (Weinh),2025 Mar 16
新闻图片2
图源:10.1002/advs.202501734
 
    中山大学肿瘤防治中心武远众、周立文、康铁邦等在《Advanced Science》发表研究,揭示了SETD8通过甲基化修饰MYC增强其稳定性,进而促进膀胱癌生长。研究利用CRISPR-Cas9筛选确定SETD8为关键基因,临床样本分析显示其在膀胱癌组织中高表达且与不良预后相关。实验表明,SETD8通过SUMO化修饰增强与MYC的互作,促进MYC甲基化并稳定其蛋白。敲降SETD8或使用抑制剂UNC0379可抑制肿瘤生长。该研究为膀胱癌治疗提供了潜在的SETD8/MYC轴靶向策略。


 03.靶点 SIRT7
应用:结直肠癌、肺癌、血液系统肿瘤等
来源:SIRT7 regulates T-cell antitumor immunity through modulation BCAA and fatty acid metabolism.Cell Death Differ,2025 Mar 26
新闻图片3 
图源:10.1038/s41418-025-01490-y
 
    复旦大学余红秀团队在《Cell Death & Differentiation》发表研究,揭示SIRT7通过去琥珀酰化调控支链氨基酸(BCAA)和脂肪酸(FA)代谢,维持CD8+ T细胞的抗肿瘤功能。研究发现SIRT7在免疫组织和T细胞中高表达,缺失导致BCAA代谢酶琥珀酰化水平升高,促进BCAA分解代谢,引发脂肪酸异常积累。这使得CD8+ T细胞增殖、活化标志物和效应因子分泌减少,耗竭标志物表达升高,削弱抗肿瘤免疫。代谢干预实验表明,BCAA剥夺或BCKDK抑制剂可恢复T细胞功能,而添加脂肪酸则加剧功能抑制。研究指出“SIRT7-BCAA-FA”轴是T细胞抗肿瘤免疫的核心调控机制,靶向该轴可能为免疫治疗提供新策略。


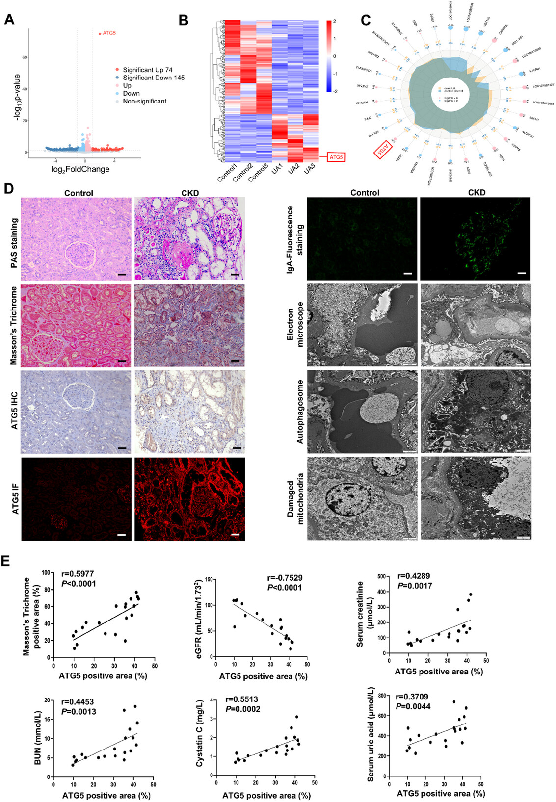
 04.靶点 ATG5
应用:慢性肾脏病(CKD)及肾纤维化、糖尿病肾病等
来源:Autophagy Related 5 Promotes Mitochondrial Fission and Inflammation via HSP90-HIF-1α-Mediated Glycolysis in Kidney Fibrosis.Adv Sci (Weinh),2025 Mar 06
新闻图片4 
图源:10.1002/advs.202414673
 
    上海市东方医院刘娜教授团队在《Advanced Science》发表研究,揭示自噬相关蛋白ATG5在慢性肾脏病(CKD)中的关键作用。研究发现,ATG5在多种肾脏纤维化模型中显著高表达,敲除ATG5可改善肾脏纤维化,减轻病理损伤并改善肾功能。机制上,ATG5通过促进HSP90与HIF-1α结合,增强HIF-1α稳定性,激活糖酵解,导致线粒体分裂和炎症反应。此外,ATG5的缺失显著抑制糖酵解相关酶的表达,改善线粒体功能。该研究为开发针对肾脏纤维化的新型治疗策略提供了理论依据。


 05.靶点 SREBP2
应用:高胆固醇血症的治疗
来源:Depletion of Hepatic SREBP2 Protects Against Hypercholesterolemia and Atherosclerosis through the ANGPTL3-LPL Axis.Adv Sci (Weinh),2025 Mar 19
新闻图片5
图源:10.1002/advs.202412677
 
    新加坡国立大学于豪杰教授团队在《Advanced Science》发表研究,揭示肝脏SREBP2通过调控ANGPTL3-LPL通路,在不依赖LDLR的情况下降低血脂并抑制动脉粥样硬化。研究表明,抑制肝脏SREBP2可显著降低血浆甘油三酯和总胆固醇水平,且在LDLR缺失小鼠中效果依然显著。机制上,SREBP2缺失降低ANGPTL3水平,增强LPL活性,促进血脂分解。此外,SREBP2缺失可协同PCSK9抑制剂增强降胆固醇效果,并显著减少动脉粥样硬化斑块面积。该研究为HoFH等高胆固醇血症的治疗提供了新策略。


 06.靶点 PTK6
应用:结直肠癌的潜在治疗靶点
来源:PTK6 drives HNRNPH1 phase separation to activate autophagy and suppress apoptosis in colorectal cancer.Autophagy,2025 Mar 24
新闻图片6 
图源:10.1080/15548627.2025.2481001
 
    徐州医科大学宋军教授团队在《Autophagy》发表研究,揭示PTK6在结直肠癌(CRC)中通过促进HNRNPH1相分离,激活细胞自噬并抑制凋亡。研究发现,PTK6与HNRNPH1相互作用并在Y210位点磷酸化HNRNPH1,促进其液液相分离,驱动NBR1第10号外显子保留,激活选择性自噬通路。PTK6高表达与CRC不良预后相关。PTK6抑制剂Tilfrinib在PDO和CDX模型中展现出显著的临床前疗效,为CRC治疗提供了新策略。


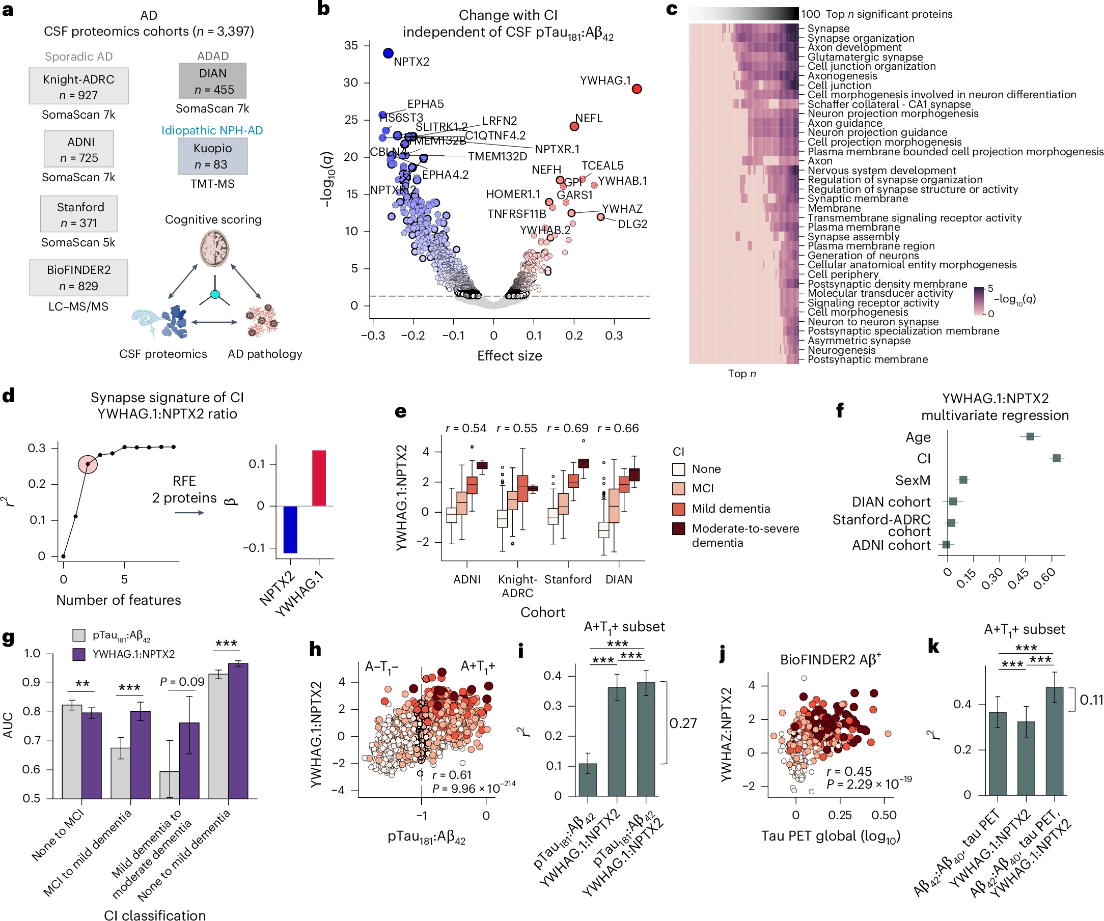
 07.靶点 YWHAG、NPTX2
应用:阿尔茨海默病等
来源:A cerebrospinal fluid synaptic protein biomarker for prediction of cognitive resilience versus decline in Alzheimer’s disease.Nat Med,2025 Mar 31
新闻图片7
图源:10.1038/s41591-025-03565-2
 
    《Nature Medicine》发表了一项突破性研究,发现脑脊液中的突触蛋白生物标志物YWHAG:NPTX2比值能预测阿尔茨海默病的认知衰退。研究团队通过大规模蛋白质组学研究,分析了3397名参与者的脑脊液样本,发现突触蛋白与认知障碍密切相关。YWHAG:NPTX2比值与认知障碍显著正相关,能解释传统生物标志物无法解释的额外变异性。此外,该比值在认知正常人群中也能预警未来认知衰退风险,甚至早于传统生物标志物的变化。这一发现为阿尔茨海默病的早期诊断和干预提供了新的希望。


 08.靶点 GDF15、FGF21
应用:肥胖症及其相关代谢疾病等​
来源:The clinical antiprotozoal drug halofuginone promotes weight loss by elevating GDF15 and FGF21.Sci Adv,2025 Mar 28
新闻图片8 
图源:10.1126/sciadv.adt3142
 
    近日,中国科学技术大学翁建平教授团队联合中科院深圳先进技术研究院 John R Speakman 院士团队在《Science Advances》发表研究,揭示抗疟药物常山酮(Halofuginone)可通过上调 GDF15 和 FGF21 实现减重。研究发现,常山酮通过激活氨基酸饥饿反应,提高 GDF15(厌食因子)和 FGF21(代谢激素)水平,减少食欲并增强能量消耗,从而有效降低体重并改善代谢健康。实验表明,常山酮在饮食诱导的肥胖小鼠模型中显著减轻体重、减少食物摄入、改善胰岛素敏感性,并通过多种动物模型验证了其作用机制。这一发现为肥胖及相关代谢疾病治疗提供了新思路。


 09.靶点 ATG2A
应用:自噬缺陷相关的神经退行性疾病等
来源:ATG2A acts as a tether to regulate autophagosome-lysosome fusion in neural cells.Autophagy,2025 Mar 24
新闻图片9 
图源:10.1080/15548627.2025.2479427
 
    南方科技大学赵燕团队在《Autophagy》发表研究,揭示ATG2A在神经细胞自噬体成熟中的关键作用。研究发现,ATG2A作为栓系蛋白,结合自噬小体上的WDR45和晚期内吞体/溶酶体上的WDR45B,同时与膜融合蛋白SNARE和栓系蛋白EPG5相互作用,促进自噬小体与溶酶体的融合。ATG2A的缺失会导致自噬小体无法与溶酶体融合,从而影响自噬过程。这项研究不仅阐明了神经细胞自噬小体成熟的分子机制,还为预防和治疗自噬缺陷相关的神经退行性疾病提供了新的研究方向。


产品推荐
靶点 重组蛋白 货号
ATG2A Recombinant Human Autophagy-related protein 2 homolog A (ATG2A), partial CSB-EP648779HU2
ATG5 Recombinant Human Autophagy protein 5 (ATG5) CSB-MP863954HU
FGF21 Recombinant Human Fibroblast growth factor 21 (FGF21) CSB-EP008627HU
GDF15 Recombinant Human Growth/differentiation factor 15 (GDF15), partial CSB-EP859530HU
KMT5A Recombinant Human N-lysine methyltransferase SETD8 (SETD8) CSB-MP889082HU
NPTX2 Recombinant Human Neuronal pentraxin-2 (NPTX2) CSB-MP016030HU
Pak2 Recombinant Human Serine/threonine-protein kinase PAK 2 (PAK2) CSB-MP622641HU
PTK6 Recombinant Human Protein-tyrosine kinase 6 (PTK6) CSB-MP614448HU
SIRT7 Recombinant Human NAD-dependent protein deacetylase sirtuin-7 (SIRT7) CSB-EP885703HU
SREBF2 Recombinant Human Sterol regulatory element-binding protein 2 (SREBF2), partial CSB-MP621515HU1
YWHAG Recombinant Human 14-3-3 protein gamma (YWHAG) CSB-MP026288HU


参考文献
[1]P21-Activated Kinase 2 as a Novel Target for Ventricular Tachyarrhythmias Associated with Cardiac Adrenergic Stress and Hypertrophy.Adv Sci (Weinh),2025 Mar 11
[2]SUMOylation of SETD8 Promotes Tumor Growth by Methylating and Stabilizing MYC in Bladder Cancer.Adv Sci (Weinh),2025 Mar 16
[3]SIRT7 regulates T-cell antitumor immunity through modulation BCAA and fatty acid metabolism.Cell Death Differ,2025 Mar 26
[4]Autophagy Related 5 Promotes Mitochondrial Fission and Inflammation via HSP90-HIF-1α-Mediated Glycolysis in Kidney Fibrosis.Adv Sci (Weinh),2025 Mar 06
[5]Depletion of Hepatic SREBP2 Protects Against Hypercholesterolemia and Atherosclerosis through the ANGPTL3-LPL Axis.Adv Sci (Weinh),2025 Mar 19
[6]PTK6 drives HNRNPH1 phase separation to activate autophagy and suppress apoptosis in colorectal cancer.Autophagy,2025 Mar 24
[7]A cerebrospinal fluid synaptic protein biomarker for prediction of cognitive resilience versus decline in Alzheimer’s disease.Nat Med,2025 Mar 31
[8]The clinical antiprotozoal drug halofuginone promotes weight loss by elevating GDF15 and FGF21.Sci Adv,2025 Mar 28
[9]ATG2A acts as a tether to regulate autophagosome-lysosome fusion in neural cells.Autophagy,2025 Mar 24

上一篇

ELISA系列:ELISA原理与操作要点

下一篇

ELISA系列:如何挑选合适的ELISA试剂盒?

更多资讯

我的询价