15 年
手机商铺
公司新闻/正文
159 人阅读发布时间:2025-03-14 11:55
01.靶点:ALKBH5
应用:2型糖尿病、代谢相关脂肪性肝病等
来源:Liver ALKBH5 regulates glucose and lipid homeostasis independently through GCGR and mTORC1 signaling.Science,2025 Feb 28

哈尔滨工业大学陈政团队在《科学》发表论文,发现 ALKBH5 在肝脏代谢调控中起关键作用。该蛋白在肥胖和糖尿病患者肝脏中表达增加,参与血糖、血脂和 MAFLD 调节。特异性敲除肝实质细胞 Alkbh5 的小鼠,表现出较低血糖水平,且能抵抗高脂诱导的多种代谢疾病。研究揭示 ALKBH5 通过影响 GCGR 信号通路和 EGFR-PI3K-mTORC1 信号通路,分别调控糖代谢和脂代谢,为代谢性疾病防治提供新靶点。
02.靶点:FGF4
应用:酒精性肝病(ALD)、其他氧化应激相关的肝损伤疾病等
来源:Repression of the ERRγ-CYP2E1 pathway by fibroblast growth factor 4 mitigates alcoholic liver injury.Hepatology,2025 Feb 26

温州医科大学李校堃院士团队黄志锋、宋林涛课题组在《Hepatology》发表研究,发现 FGF4 可通过 FGFR4 - ERRγ - CYP2E1 信号轴发挥肝脏保护作用,减轻酒精性肝损伤,为酒精性肝病治疗提供潜在靶点。研究分析患者肝活检样本及小鼠模型,发现 FGF4 表达水平与疾病严重程度正相关。构建肝细胞特异性 Fgf4 敲除小鼠模型,发现 Fgf4 缺失加剧酒精诱导的病理指标,而外源性重组 FGF4 可改善。机制上,FGF4 通过激活 FGFR4 受体,磷酸化 ERRγ,增强其泛素化水平,抑制 CYP2E1 转录活性。
03.靶点:CLDN1
应用:阿尔茨海默病、血管性痴呆、老年抑郁等
来源:Macrophage-derived CTSS drives the age-dependent disruption of the blood-CSF barrier.Neuron,2025 Feb 19
中科院沈义栋研究组联合上海交通大学医学院鄢秀敏课题组在 Neuron 发表论文,揭示血 - 脑脊液屏障衰老的分子机制。研究发现,随着衰老,脉络丛上皮细胞间的紧密连接蛋白 Claudin1(CLDN1)水平显著下降,导致血液成分渗入大脑及大脑炎症反应增强。老年小鼠脉络丛腔内富集的蛋白酶 Cathepsin S(CTSS)是降解 CLDN1 的 “元凶”。通过抑制 CTSS 或在脉络丛上皮细胞中过表达不被 CTSS 降解的 CLDN1,可恢复老龄小鼠的 CLDN1 水平,减轻大脑炎症,提高学习记忆能力,减弱抑郁行为。该研究为保护血 - 脑脊液屏障、防治神经退行性疾病提供潜在药物靶点。
04.靶点:KLF2
应用:癌症免疫治疗和慢性感染免疫重建
来源:KLF2 maintains lineage fidelity and suppresses CD8 T cell exhaustion during acute LCMV infection.Science,2025 Jan 02
耶鲁大学 Nikhil S. Joshi 团队在 Science 发表论文,通过单细胞 CRISPR 筛选(PerturbSEQ)揭示转录因子 KLF2 在维持 CD8 + T 细胞效应谱系稳定性和抑制 T 细胞耗竭中的关键作用。研究发现 KLF2 可促进 TBET 表达和功能,增强效应 T 细胞分化,同时抑制 TOX 表达,防止 T 细胞走向耗竭分化。在急性感染中,KLF2 缺失导致 CD8 + T 细胞异常获得耗竭表型,并在长期记忆和抗肿瘤免疫反应中降低效能。该研究为免疫治疗提供了新的调控靶点。
05.靶点:GDF-15
应用:实体瘤免疫治疗耐药的核心靶点
来源:Neutralizing GDF-15 can overcome anti-PD-1 and anti-PD-L1 resistance in solid tumours.Nature,2025 Jan

西班牙纳瓦拉大学研究人员在 Nature 发表论文,揭示中和 GDF - 15 可打破实体瘤对抗 PD - 1 和抗 PD - L1 治疗的抗性壁垒。GDF - 15 是 TGF - β 超家族成员,在多种实体瘤中高水平表达,参与免疫调节等过程。研究发现,GDF - 15 一方面干扰 T 细胞活性和迁移,另一方面减少 T 细胞增殖与效应分子表达,削弱 T 细胞杀伤功能,增强肿瘤细胞免疫逃逸能力,导致 CPI 应答率低与易产生耐药性。GDFATHER 临床试验 1 期和 2a 期结果显示,GDF - 15 中和抗体 Visugromab 具有良好的安全性和耐受性,且与 Nivolumab 联合治疗在 NSCLC 和 UC 患者中表现出显著疗效。该研究为解决实体瘤免疫治疗耐药问题提供了新思路。
06.靶点:IL27
应用:实体瘤免疫治疗的新型增效靶点
来源:IL-27 elicits a cytotoxic CD8+ T cell program to enforce tumour control.Nature,2025 Feb 05

美国 Genentech 的 Nathaniel R. West 研究团队在 Nature 发表论文,发现 IL - 27 直接作用于肿瘤特异性 CTLs,促进其在肿瘤微环境中的持久性和效应功能。在小鼠中,IL - 27 过表达或用半衰期延长的 IL - 27 蛋白治疗能促进肿瘤消退,且耐受性良好,可增强抗肿瘤 CTLs 的细胞毒性程序,并与 PD - L1 抑制剂协同作用。在癌症患者中,IL - 27 高表达与较好的抗 PD - 1/PD - L1 治疗反应相关,提示 IL - 27 可作为癌症免疫疗法疗效的预测指标。
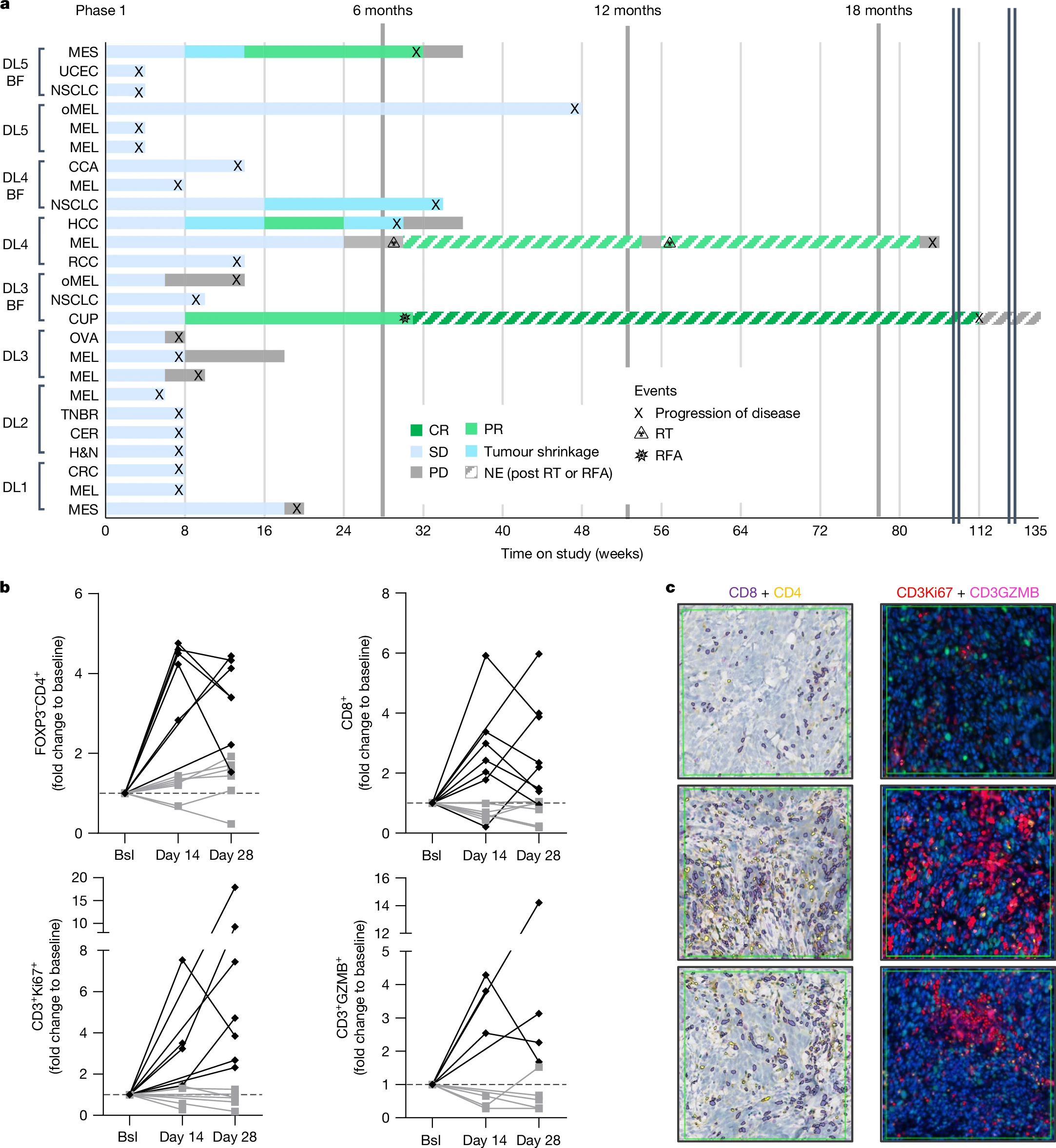
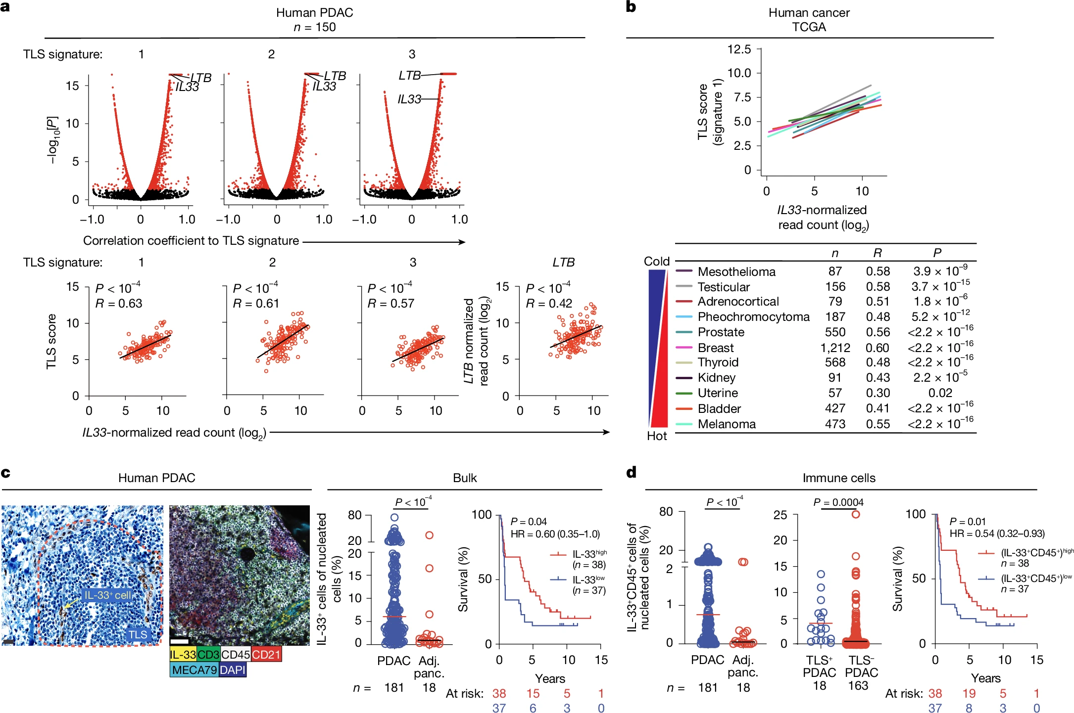
07.靶点:IL33
应用:胰腺癌及其他TLS缺陷型实体瘤的突破性免疫治疗
来源:IL-33-activated ILC2s induce tertiary lymphoid structures in pancreatic cancer.Nature,2025 Feb

纪念斯隆 - 凯特琳癌症中心的 Vinod P. Balachandran 团队在 Nature 发表论文,揭示 IL - 33 激活的 2 型天然淋巴细胞(ILC2s)在胰腺癌中诱导三级淋巴结构(TLS)形成的机制。研究发现,IL - 33 通过激活 KLRG + ILC2s,使其表达淋巴毒素,进而与肿瘤内的 LTβR + 髓系细胞相互作用,启动 TLS 形成。此外,肠道微生物群可调节 ILC2s 迁移到胰腺肿瘤中。通过设计构建新的重组人类 IL - 33 蛋白(H - e - rIL - 33–Fc),研究人员在 PDAC 小鼠模型中验证了其治疗潜力,该蛋白能增加瘤内 KLRG + ILC2s 并诱导 TLS 形成,显著延长小鼠生存时间,为胰腺癌免疫治疗提供新思路。
08.靶点:SPARC
应用:克罗恩病等炎症性肠病(IBD)
来源:Elevated SPARC Disrupts the Intestinal Barrier Integrity in Crohn's Disease by Interacting with OTUD4 and Activating the MYD88/NF-κB Pathway.Adv Sci (Weinh),2025 Jan 30
苏州大学附属第一医院陈卫昌教授和石通国副研究员团队在 Advanced Science 发表论文,揭示 SPARC 与 OTUD4 在肠道黏膜屏障中的作用。研究发现 SPARC 在克罗恩病中高表达,其表达水平与疾病严重程度正相关。SPARC 敲除可缓解小鼠急性结肠炎。机制上,SPARC 通过与 OTUD4 互作,抑制 MYD88 与 OTUD4 结合,激活 MYD88 依赖的信号通路,进而破坏肠上皮屏障完整性。此外,METTL3 - YTHDF1 轴通过影响 SPARC mRNA 上的 m6A 甲基化修饰,促进其翻译并增加表达。该研究为克罗恩病治疗提供了新靶点。
09.靶点:TRPM4
应用:心血管疾病和中枢神经损伤的新型治疗靶点
来源:Persistent activation of TRPM4 triggers necrotic
cell death characterized by sodium overload.Nat Chem Biol,2025 Feb 06
上海交通大学医学院钟清团队在 Nature Chemical Biology 发表论文,揭示由钠离子过载引发的全新细胞死亡方式 ——“钠死亡”(NECSO)。研究发现,小分子 necrocide 1(NC1)处理下,细胞出现持续钠离子内流,最终因能量耗竭死亡。单价阳离子通道 TRPM4 是钠死亡过程的关键调控因子,NC1 持续激活 TRPM4 导致细胞内钠离子大量内流。不同物种的 TRPM4 对钠死亡的响应存在差异,人类和黑猩猩的 TRPM4 能快速响应 NC1 引发的钠死亡,而小鼠和狗的 TRPM4 则无法响应。该研究为心血管疾病和神经损伤等疾病的机制研究提供新视角,也为开发针对 TRPM4 通道的特异性疗法提供理论基础。
10.靶点:TREM2
应用:实体瘤(除胰腺癌外)免疫治疗、阿尔茨海默病及纤维化疾病
来源:TREM2 depletion in pancreatic cancer elicits pathogenic inflammation and accelerates tumor progression via enriching IL-1β + macrophages.Gastroenterology,2025 Feb 14

美国德克萨斯大学 MD Anderson Cancer Center 陈阳课题组在 Gastroenterology 发表研究,发现 TREM2 敲除会加速胰腺癌进展。通过分析胰腺癌患者单细胞测序数据,确认 TREM2 在巨噬细胞中高表达。构建 TREM2 敲除的自发胰腺癌转基因小鼠模型后,发现 TREM2 敲除虽减少免疫抑制性巨噬细胞,却导致 IL - 1β 高表达的炎性巨噬细胞增加,加剧胰腺癌免疫微环境中的炎症反应。该研究凸显胰腺癌肿瘤微环境的复杂性,为靶向治疗提供新启示。
产品推荐
| 靶点 | 重组蛋白 | 货号 |
| ALKBH5 | Recombinant Human Probable alpha-ketoglutarate-dependent dioxygenase ABH5 (ALKBH5) | CSB-EP744062HU |
| CLDN1 | Recombinant Human Claudin-1 (CLDN1)-VLPs | CSB-MP005490HU |
| FGF4 | Recombinant Human Fibroblast growth factor 4 (FGF4), partial (Active) | CSB-AP003981HU |
| GDF15 | Recombinant Human Growth/differentiation factor 15 (GDF15), partial | CSB-EP859530HU |
| IL27 | Recombinant Human Interleukin-27 subunit alpha (IL27) | CSB-MP847702HU |
| IL33 | Recombinant Dog Interleukin-33 (IL33), partial | CSB-MP011656DO |
| KLF2 | Recombinant Human Krueppel-like factor 2 (KLF2) | CSB-MP896743HU |
| SPARC | Recombinant Human SPARC (SPARC) | CSB-RP094444h |
| TREM2 | Recombinant Human Triggering receptor expressed on myeloid cells 2 (TREM2), partial | CSB-MP024405HU |
| TRPM4 | Recombinant Human Transient receptor potential cation channel subfamily M member 4 (TRPM4), partial | CSB-MP819465HU |
参考文献
*免责声明:华美生物内容团队仅是分享和解读公开研究论文及其发现,本文仅作信息交流,文中观点不代表华美生物立场,请理解。