武汉华美生物工程有限公司CUSABIO®品牌商

15

手机商铺

qrcode
商家活跃:
产品热度:
  • NaN
  • 0
  • 0
  • 2
  • 2
文献支持
小鼠Il33重组蛋白Interleukin 33;IL-33;IL33;C9orf26;NKHEV;Interleukin-1 family member 11;DVS27;NF-HEV and IL- 1F11Mouse Interleukin-33(Il33)(Active)蛋白
¥1224
品牌商

武汉华美生物工程有限公司CUSABIO®

入驻年限:15

  • 联系人:

    小酷客服

  • 所在地区:

    湖北 武汉市

  • 业务范围:

    技术服务、试剂、抗体、ELISA 试剂盒

  • 经营模式:

    生产厂商

在线沟通

公司新闻/正文

前沿靶点速递:每周医学研究精选(十七)

861 人阅读发布时间:2024-10-30 13:50

前沿靶点速递:每周医学研究精选(十七)

 

靶点:TDO2
应用:非酒精性脂肪肝病
来源:Zhu Y, Shang L, Tang Y, et al. Genome-Wide Profiling of H3K27ac Identifies TDO2 as a Pivotal Therapeutic Target in Metabolic Associated Steatohepatitis Liver Disease. Adv Sci (Weinh). Published online October 4, 2024. doi:10.1002/advs.202404224

新闻图片1
 
(图源:H3K27ac-TDO2-NF-κB轴在MASLD发展中发挥重要作用 [1])
 
    安徽医科大学朱勇和朱亚玲研究团队在《Advanced Science》期刊上发表的研究揭示了代谢功能障碍相关性脂肪肝病(MASLD,也称为非酒精性脂肪肝病NAFLD)的表观遗传调控机制。研究通过多组学联合分析,发现H3K27ac(组蛋白H3第27位赖氨酸的乙酰化)在转录因子YY1的调控下,能够激活关键治疗靶点TDO2,促进肝脏脂质积累和M1型巨噬细胞极化,加剧MASLD进展。研究还创新性地利用牛血清白蛋白纳米粒子包裹阿洛普林(NPs-Allo)作为新型药物递送系统,有效缓解高脂饮食引起的代谢紊乱,为MASLD临床治疗提供新思路。这一发现不仅为MASLD的预防和治疗提供了新视角,特别是在针对表观遗传标记物和关键分子途径的干预方面,而且通过使用NPs-Allo纳米粒子探索了潜在的治疗方法,有效提高药物疗效并减少副作用,具有重要的科学和临床意义。


靶点:FBXO3
应用:病毒研究
来源:Li H,Zhang Y,Rao G, et al. Rift Valley fever virus coordinates the assembly of a programmable E3 ligase to promote viral replication. Cell. 2024; doi:10.1016/j.cell.2024.09.008

新闻图片2
 
(图源:doi:10.1016/j.cell.2024.09.008 [2])
 
    《Cell》杂志上发表的研究中,科学家们发现了裂谷热病毒(RVFV)非结构蛋白NSs通过重塑宿主E3泛素连接酶FBXO3来促进病毒复制的新机制。研究显示,NSs蛋白能与FBXO3结合,形成NSs-FBXO3 E3连接酶,这一重塑的E3连接酶通过NSs-P62相互作用靶向转录因子IIH(TFIIH)复合物,导致TFIIH复合物降解,并阻断抗病毒免疫应答。这项发现强调了FBXO3在RVFV感染中的关键作用,揭示了病毒如何利用宿主的泛素-蛋白酶体系统来降解关键的细胞蛋白,从而促进病毒的复制和发病机制。研究还发现,NSs纤维状结构的形成对于体内病毒复制和病理过程至关重要,且NSs可以被改造成靶向其他蛋白质进行降解的多功能降解剂。这些发现为开发针对NSs的特异性抗RVFV药物提供了新的方向,尤其是针对FBXO3的作用机制,为未来治疗裂谷热提供了新的策略。


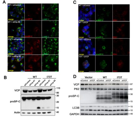
靶点:SFTPC
应用:间质性肺病(ILD)研究
来源:Tang X, Wei W, Sun Y, et al. EMC3 regulates trafficking and pulmonary toxicity of the SFTPCI73T mutation associated with interstitial lung disease. J Clin Invest. Published online October 15, 2024. doi:10.1172/JCI173861
 
新闻图片3
 
(图源:RNA干扰介导的VCP基因沉默改变MLE-15和HEK293T细胞中proSP-C(I73T)的定位 [3])
 
    粤港澳大湾区精准医学研究院(广州)/复旦大学的唐晓芳团队与Jeffrey A. Whitsett团队合作,在《Journal of Clinical Investigation》上发表研究,揭示了内质网膜蛋白复合体关键亚基EMC3在调控肺表面活性蛋白C(SP-C)突变体SP-C(I73T)的转运中的作用,并可作为间质性肺病(ILD)的潜在治疗靶点。研究通过建立SftpcI73T敲入小鼠模型,发现SP-C(I73T)突变蛋白在AT2细胞内异常积累,导致细胞功能障碍。特异性敲除EMC3能改善肺部结构与功能,减少突变蛋白在细胞膜上的积累。研究人员还鉴定出EMC3的主要互作蛋白VCP,发现抑制EMC3表达或使用VCP抑制剂CB5083处理能改善突变蛋白的异常转运和线粒体功能障碍。这项研究为理解SFTPCI73T突变导致ILD的机制提供了新见解,并为预防和治疗相关疾病提供了新的靶点
 

靶点:Gαi2
应用:免疫调控研究
来源:Ham H,Jing H,Lamborn IT, et al. Germline mutations in a G protein identify signaling cross-talk in T cells. Science. 2024;385 (6715):eadd8947. doi:10.1126/science.add8947

新闻图片4
 
(图源:激活的Gαi2绕过cAMP调节人类免疫反应 [4])
 
    美国国立卫生研究院的Helen C. Su团队在《Science》杂志上发表的研究揭示了G蛋白突变通过非经典途径导致T细胞过度活化的新机制。研究团队通过全外显子组和全基因组测序识别出20名携带罕见或未报告的GNAI2基因突变的患者,这些突变导致Gαi2蛋白持续活跃,增强了对cAMP的抑制作用,影响免疫细胞的迁移能力。研究发现,突变的Gαi2蛋白通过RAS蛋白家族中的RASA2蛋白调节T细胞的活化和增殖,导致患者T细胞表现出异常的增殖反应,这一现象是通过RAS-MAPK和PI3K-AKT信号通路的增强导致的,而非通过经典的cAMP途径。此外,GNAI2突变的影响不仅限于免疫系统,还涉及多个器官的发育缺陷。该研究定义了一种全新的免疫调控机制,解释了Gαi2突变如何通过RAS信号通路引发T细胞过度活化,并为未来开发免疫相关疾病的治疗策略提供了新思路。


靶点:ADCY7
应用:肝癌(HCC)研究
来源:Chen J,Jiang Y,Hou M, et al. Nuclear translocation of plasma membrane protein ADCY7 potentiates T cell-mediated antitumour immunity in HCC. Gut. 2024;:. doi:10.1136/gutjnl-2024-332902
 

 新闻图片5
(图源:doi:10.1136/gutjnl-2024-332902 [5])
 
    海军军医大学第三附属医院王红阳院士和付静教授领导的团队在《Gut》杂志上发表的研究中发现了质膜蛋白ADCY7在肝癌(HCC)治疗中的新机制。通过全基因组CRISPR筛选,研究者们揭示了ADCY7的核易位能够显著增强HCC中T细胞介导的抗肿瘤免疫反应。研究发现,在免疫功能正常的小鼠模型中,ADCY7的过表达能够显著抑制肿瘤生长,并且增加肿瘤中CD3+T细胞、CD8+T细胞以及IFN-γ+ CD8+T细胞的浸润。进一步的分子机制探究显示,ADCY7通过小窝蛋白介导的内吞作用进入细胞浆,并在LRRC59和KPNB1的协助下转移到细胞核,作为CEBPA的共转录因子,促进CCL5的转录,从而增加CD8+T细胞的浸润并抑制HCC的进展。此外,ADCY7还能被包装进外泌体中,进一步促进CCL5的表达,吸引更多的CD8+T细胞。这一发现不仅阐明了ADCY7在HCC中调节T细胞免疫的机制,也为ADCY7作为增强免疫治疗的潜在靶点提供了科学依据,有望改善HCC患者的免疫治疗效果。


靶点:FABP5
应用:肝细胞癌研究
来源:Yang X,Deng B,Zhao W, et al. FABP5 + lipid-loaded macrophages process tumor-derived unsaturated fatty acid signal to suppress T-cell antitumor immunity. J Hepatol. 2024; doi:10.1016/j.jhep.2024.09.029
 

 新闻图片6
(图源:巨噬细胞中耗尽Fabp5抑制肝细胞癌进展并增强抗肿瘤免疫 [6])
 
    复旦大学上海医学院、上海中医药大学附属龙华医院、复旦大学附属中山医院的林玉丽、杨旭光、黄晓武、徐延勇研究团队在《Journal of Hepatology》上发表的研究揭示了FABP5+脂质负载巨噬细胞在肝细胞癌(HCC)中的作用。研究团队通过单细胞RNA转录组测序技术,发现了一种具有显著免疫抑制功能的FABP5+脂质负载巨噬细胞亚群。这些巨噬细胞能够处理肿瘤来源的不饱和脂肪酸信号,表达多种免疫抑制分子,如GAL1、GAL3、GAL9、PD-L1及PD-L2,从而抑制T细胞的活化,削弱免疫治疗的疗效。这一过程依赖于FABP5与过氧化物酶体增殖物激活受体γ(PPARγ)的相互作用。研究还发现,通过靶向FABP5或干扰其功能可以削弱FABP5+巨噬细胞的免疫抑制表型,增强抗肿瘤T细胞的免疫反应,并延缓HCC的进展。这一发现不仅揭示了HCC肿瘤微环境中免疫抑制的新机制,也为开发针对FABP5+巨噬细胞的靶向免疫疗法提供了理论基础,为肝癌的免疫治疗策略提供了新的方向。


靶点:Integrin-α5
应用:胰腺炎研究
来源:Gao RR, Ma LY, Chen JW, et al. ATN-161 alleviates caerulein-induced pancreatitis. J Genet Genomics. Published online October 11, 2024. doi:10.1016/j.jgg.2024.10.002
 

 新闻图片7
(图源:Integrin-α5拮抗剂ATN-161减轻急性胰腺炎的病理状况 [7])
 
    中国科学院广州生物医药与健康研究院陈奇研究员团队在《Journal of Genetics and Genomics》上发表的研究论文揭示了ATN-161通过靶向胰腺导管和血管细胞间的相互作用,有效缓解胰腺炎病理进程的新机制。研究通过雨蛙素诱导的胰腺炎动物模型和单细胞转录组测序分析,发现胰腺中导管上皮细胞与血管内皮细胞间存在紧密的并行关系,胰腺炎进程中伴随异常的血管增生。研究指出,胰腺炎诱发CK19阳性细胞过量分泌Spp-1,通过内皮细胞上的受体Integrin-α5介导病理性血管新生。Integrin-α5的抑制剂ATN-161能显著抑制胰腺炎中的腺泡-导管化生及病理性血管新生,并促进导管上皮细胞与血管内皮细胞间的正常互作。鉴于ATN-161在一期临床实验中显示出良好的安全性,这一发现为胰腺炎治疗提供了新的靶点和治疗思路,具有重要的临床应用潜力。



靶点:PAD4
应用:1型糖尿病(T1D)研究
来源:Shen Y, Shi R, Lu S, et al. Role of Peptidyl Arginine Deiminase 4-Dependent Macrophage Extracellular Trap Formation in Type 1 Diabetes Pathogenesis. Diabetes. 2024;73(11):1862-1874. doi:10.2337/db23-1000
 

 新闻图片8
(图源:PAD4介导的METs形成与T1D疾病进程之间的相关联 [8])
 
    中国药科大学吴洁和樊竑冶团队在《Diabetes》上发表的研究揭示了巨噬细胞胞外诱捕网(METs)在1型糖尿病(T1D)发病中的关键作用,特别是通过肠-胰轴的炎症连接。研究指出,肽基精氨酸脱亚胺酶4(PAD4)是介导METs形成的关键酶,其活性敲除能减轻NOD小鼠的肠道炎症,缓解T1D进程。PAD4敲除导致小鼠结肠中多个炎症相关基因表达显著下调,而胰腺中与蛋白折叠和β细胞再生相关基因显著上调。此外,PAD4敲除降低了肠道中M1型巨噬细胞比例和METs水平,减少了肠系膜淋巴结和胰腺淋巴结中促炎性T细胞的比例。体外实验验证了PAD4在巨噬细胞向M1型极化和METs形成中的作用,而高糖环境会促进METs的形成。METs的过继转移实验显示,METs能增加小鼠促炎性T细胞比例,并促进T细胞的炎性分化和迁移。研究结果揭示了METs在加重肠道炎症和通过肠-胰轴加速T1D疾病进程中的关键作用,为基于METs形成的T1D新型治疗策略提供了实验依据。


靶点:USP13
应用:肺腺癌研究
来源:Chen L, Ning J, Linghu L, et al. USP13 facilitates a ferroptosis-to-autophagy switch by activation of the NFE2L2/NRF2-SQSTM1/p62-KEAP1 axis dependent on the KRAS signaling pathway. Autophagy. Published online October 3, 2024. doi:10.1080/15548627.2024.2410619
 

 新闻图片9
(图源:doi:10.1080/15548627.2024.2410619 [9])
 
    中南大学基础医学院的陶永光研究员与张彬副教授在自噬期刊《Autophagy》上发表了研究论文,探讨了肺腺癌细胞中铁死亡与自噬之间的转换机制。研究表明,去泛素化酶USP13通过激活NFE2L2/NRF2-SQSTM1/p62-KEAP1轴,依赖KRAS信号通路的激活,促进了铁死亡向自噬的转变。具体而言,USP13增加了NFE2L2的蛋白稳定性,进而增强了SQSTM1-LC3II通路介导的自噬,同时降低了SLC7A11的表达以抑制铁死亡。这一发现揭示了KRAS突变型肺腺癌细胞在应对细胞应激时的复杂调控机制,强调了USP13在这一过程中扮演的重要角色。研究团队认为,靶向USP13以促进自噬向铁死亡的转换,可能为治疗KRAS突变型肺腺癌提供新的策略。该研究不仅为理解细胞死亡机制提供了新的视角,也为癌症治疗的潜在靶点开辟了新的方向。
 

参考文献
1. Zhu Y, Shang L, Tang Y, et al. Genome-Wide Profiling of H3K27ac Identifies TDO2 as a Pivotal Therapeutic Target in Metabolic Associated Steatohepatitis Liver Disease. Adv Sci (Weinh). Published online October 4, 2024. doi:10.1002/advs.202404224
2. Li H, Zhang Y, Rao G, et al. Rift Valley fever virus coordinates the assembly of a programmable E3 ligase to promote viral replication. Cell. 2024; doi:10.1016/j.cell.2024.09.008.
3. Tang X, Wei W, Sun Y, et al. EMC3 regulates trafficking and pulmonary toxicity of the SFTPCI73T mutation associated with interstitial lung disease. J Clin Invest. Published online October 15, 2024. doi:10.1172/JCI173861.
4. Ham H, Jing H, Lamborn IT, et al. Germline mutations in a G protein identify signaling cross-talk in T cells. Science. 2024;385 (6715):eadd8947. doi:10.1126/science.add8947.
5. Chen J, Jiang Y, Hou M, et al. Nuclear translocation of plasma membrane protein ADCY7 potentiates T cell-mediated antitumour immunity in HCC. Gut. 2024;:. doi:10.1136/gutjnl-2024-332902.
6. Yang X, Deng B, Zhao W, et al. FABP5 + lipid-loaded macrophages process tumor-derived unsaturated fatty acid signal to suppress T-cell antitumor immunity. J Hepatol. 2024; doi:10.1016/j.jhep.2024.09.029.
7. Gao RR, Ma LY, Chen JW, et al. ATN-161 alleviates caerulein-induced pancreatitis. J Genet Genomics. Published online October 11, 2024. doi:10.1016/j.jgg.2024.10.002.
8. Shen Y, Shi R, Lu S, et al. Role of Peptidyl Arginine Deiminase 4-Dependent Macrophage Extracellular Trap Formation in Type 1 Diabetes Pathogenesis. Diabetes. 2024;73(11):1862-1874. doi:10.2337/db23-1000.
9. Chen L, Ning J, Linghu L, et al. USP13 facilitates a ferroptosis-to-autophagy switch by activation of the NFE2L2/NRF2-SQSTM1/p62-KEAP1 axis dependent on the KRAS signaling pathway. Autophagy. Published online October 3, 2024. doi:10.1080/15548627.2024.2410619.

上一篇

2024年世界银屑病日|华美生物助力银屑病研究与治疗新突破

下一篇

DLL3靶点新突破:再鼎医药公布ZL-1310早期临床数据!

更多资讯

我的询价