前沿靶点速递:每周医学研究精选(八)
靶点:PELI2
应用:免疫疾病和肿瘤研究
来源:PELI2 is a negative regulator of STING signaling that is dynamically repressed during viral infection. Molecular Cell. 2024.
斯坦福大学Lingyin Li课题组在《Molecular Cell》杂志上发表的研究发现,E3泛素连接酶PELI2是STING信号通路的关键负调控因子。PELI2通过抑制STING信号下游的IRF3信号转导,并增强NF-κB信号转导,特异性地改变了STING信号的下游转录响应。PELI2的FHA结构域能够结合磷酸化的STING蛋白,进而通过其E3泛素连接酶功能,促使TBK1泛素化和降解,从而抑制STING-IRF3信号轴。在病毒感染时,STING的激活导致IFNβ的产生,进而下调PELI2的表达,提高STING通路的敏感性,使细胞能够应对高水平威胁。此外,PELI2在自身免疫性疾病中的异常下调可能与患者的炎症反应有关,且在系统性红斑狼疮患者的角质形成细胞中PELI2的表达量明显低于健康对照组,表明PELI2水平的降低可能导致患者对dsDNA的高敏感性。这项研究不仅揭示了PELI2在STING信号激活中的阈值设定作用,还为理解自身免疫性疾病和癌症中STING信号通路的调控机制提供了新的视角。
靶点:SIRT3
应用:帕金森病研究靶点
来源:Ligand‐Enabled Pd‐Catalyzed sp3 C‒H Macrocyclization: Synthesis and Evaluation of Macrocyclic Sulfonamide for the Treatment of Parkinson’s Disease. Angewandte Chemie: 2024.
中国科学院上海药物研究所杨伟波课题组与合作伙伴在《Angewandte Chemie International Edition》上发表的研究论文中,成功设计并合成了一类大环磺酰胺化合物,并从中发现了靶向SIRT3的抗帕金森病(PD)的先导化合物。帕金森病是一种主要影响中老年人的神经退行性疾病,其发病机制复杂,目前治疗手段有限。SIRT3作为线粒体功能的重要调节因子,在PD的发病机理中扮演着关键角色。杨伟波课题组通过仿生模块化策略和钯催化的C(sp3)–H活化大环化方法,合成的大环磺酰胺类化合物在PD细胞模型中显示出激活SIRT3的能力,并在小鼠PD模型中证实了治疗潜力。特别是化合物2a,不仅能清除细胞模型中的α-突触核蛋白,还能显著改善小鼠的运动功能障碍,提高多巴胺能神经元数量。这些发现不仅为SIRT3作为PD治疗靶点提供了有力证据,也为开发新的PD治疗药物提供了新分子实体和研究方向。
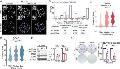
靶点:CCDC68
应用:肿瘤研究
来源:CCDC68 Maintains Mitotic Checkpoint Activation by Promoting CDC20 Integration into the MCC. Advanced Science (2024).
北京大学生命科学学院陈建国教授、滕俊琳教授和中科院生物物理所周海宁研究员团队在《Advanced Science》上发表的研究成果揭示了动粒蛋白CCDC68在维持有丝分裂检验点(SAC)激活中的关键作用。CCDC68通过促进CDC20整合到分裂期检验点复合物(MCC)中,维持MCC的稳定性,抑制后期促进复合物(APC/C)的E3泛素化连接酶活性,确保SAC对染色体列队与分离的精确调控,从而保障遗传物质在子细胞中的准确分配。研究发现,CCDC68的缺失会导致MCC结构不稳定,减弱MCC对APC/C的抑制作用,加速底物的泛素化降解,引起染色体列队及分离异常,增加非整倍体子代细胞比例。在肿瘤细胞中,CCDC68的缺失会弱化SAC,破坏染色体的精确列队与分离,影响子代细胞的生存能力及成瘤能力。该研究不仅为理解SAC在肿瘤细胞中对染色体组稳定性的调控作用提供了新线索,也为CCDC68作为SAC调控蛋白在维持染色体组稳定性中的功能提供了重要证据。
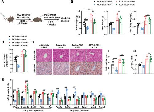
靶点:CD9
应用:肝脏脂肪变性研究
来源:CD9 Counteracts Liver Steatosis and Mediates GCGR Agonist Hepatic Effects. Advanced Science (2024).
陆军军医大学第二附属医院的郑宏庭、郑怡和瞿华团队在《Advanced Science》上发表的研究揭示了代谢功能障碍相关脂肪性肝病(MAFLD)治疗的新机制。研究团队发现,跨膜蛋白CD9在MAFLD患者和肥胖小鼠模型中的表达显著下降,而胰高血糖素受体(GCGR)激动剂能够通过上调CD9的表达来改善肝脏脂质代谢紊乱,进而缓解MAFLD。具体而言,CD9的缺乏会通过上调CFD来加剧脂肪酸合成与氧化,导致肝脏脂肪变性。而通过RNA-seq分析,研究人员发现CD9与CFD的表达水平在MAFLD患者中呈现负相关,且CD9能够通过调控转录因子FLI1的泛素化-蛋白酶体降解来影响CFD mRNA的表达。此外,研究还指出CD9通过CFD影响肥胖,调控脂肪细胞成脂与产热,为肝脏-脂肪组织间的交互作用提供了新的证据。这项研究不仅阐明了GCGR激动剂改善肝脏脂质代谢的新机制,也为MAFLD的潜在治疗提供了新的靶点。
靶点:DDX5
应用:心衰研究靶点
来源:RNA Helicase DDX5 Maintains Cardiac Function by Regulating CamkIIδ Alternative Splicing. Circulation (2024).
上海交通大学医学院附属瑞金医院张瑞岩和闫小响团队在《Circulation》杂志上发表的研究揭示了RNA解旋酶DDX5在心脏功能维持中的关键作用。研究发现,DDX5通过调节心肌细胞中的CaMKIIδ可变剪接,维持细胞钙稳态,从而对心脏功能至关重要。在心衰患者和模型中,DDX5表达降低,而心肌细胞特异性过表达DDX5能够显著改善心功能和心室重构。DDX5缺失导致CaMKIIδ异常剪接体的累积,激活LTCC,引起钙超载和心肌细胞死亡。这项研究不仅为理解心衰的分子机制提供了新视角,也为心衰治疗提供了潜在的新靶点。
靶点:TPI1
应用:抑制肺纤维化研究靶点
来源:Dopaminylation of endothelial TPI1 suppresses ferroptotic angiocrine signals to promote lung regeneration over fibrosis. Cell Metabolism (2024).
四川大学丁楅森、曹中炜团队与华西医院叶庭洪、蒲强、张鸣及哈医大杨力明合作,在《Cell Metabolism》发表的研究揭示了多巴胺通过修饰肺血管中的triosephosphate isomerase 1 (TPI1)来调控Angiocrine因子,抑制铁死亡,从而促进肺组织再生并抑制纤维化的新机制。研究发现,多巴胺化修饰的TPI1能够维持促再生的angiocrine功能,阻断TPI1多巴胺化则诱发铁死亡,改变血管微环境,促进纤维化。在肺纤维化患者和模型中,TPI1的多巴胺化修饰水平降低,而恢复这一修饰水平可减轻肺纤维化。这项研究不仅为理解肺纤维化的病理机制提供了新的视角,也为开发新的治疗策略提供了潜在的靶点,即通过调节血管微环境中的特定蛋白修饰来促进肺组织再生和抑制纤维化进程。
靶点:p97、Npl4
应用:抗肿瘤免疫治疗研究靶点
来源:Targeting p97–Npl4 interaction inhibits tumor Treg cell development to enhance tumor immunity. Nature Immunology (2024).
复旦大学周兆才教授和焦石研究员的联合团队在《Nature Immunology》发表的研究中发现了一种新的抗肿瘤免疫策略。他们揭示了p97-Npl4复合物在调控调节性T细胞(Treg)与Th17细胞分化平衡中的关键作用,并发现靶向这一复合物可以选择性抑制肿瘤浸润Treg(TI-Treg)细胞,从而增强抗肿瘤免疫应答,同时避免破坏系统免疫稳态。通过高通量筛选,研究团队发现了化合物Thonzonium bromide (TB),它能破坏p97-Npl4相互作用,并在免疫健全的小鼠肿瘤模型中显示出比现有p97抑制剂更强的抗癌活性。TB通过重塑肿瘤免疫微环境,促进了CD8+ T细胞的抗肿瘤活性,且其抗肿瘤效果依赖于T细胞。进一步研究显示,TB处理能显著减少TI-Treg数量,增加Th17细胞,且这种作用具有肿瘤特异性,不影响外周Treg细胞和系统免疫稳态。该研究为开发更安全有效的肿瘤免疫治疗提供了新的分子靶点和策略。
靶点:ZnT1
应用:铜代谢紊乱相关的疾病
来源:Zinc transporter 1 functions in copper uptake and cuproptosis. Cell Metabolism (2024).
王晓东和郑三多的合作研究在《Cell Metabolism》上发表,揭示了一种新型铜离子转运蛋白ZnT1在铜离子吸收和铜死亡中的作用。铜是一种具有氧化还原活性的金属元素,参与细胞内多种生理过程,但过量铜会导致一种新型细胞死亡方式——铜死亡。这项研究的重要性在于,它不仅增进了我们对铜离子在细胞内作用机制的理解,而且为铜相关疾病提供了潜在的治疗靶点。研究指出,ZnT1作为铜离子的转运蛋白,其功能异常可能与铜死亡的发生密切相关。通过深入分析ZnT1的分子机制,科学家们能够更好地理解铜离子如何在细胞内引发毒性反应,并可能开发出调节铜离子平衡的新策略,以预防或治疗与铜代谢紊乱相关的疾病。这项研究为未来的医学研究和临床应用提供了新的视角和方向。
参考文献
1. Ritchie, Christopher, and Lingyin Li. "PELI2 is a negative regulator of STING signaling that is dynamically repressed during viral infection." Molecular Cell 84.13 (2024): 2423-2435.
2. Bi, Tongyu, et al. "Ligand‐Enabled Pd‐Catalyzed sp3 C‒H Macrocyclization: Synthesis and Evaluation of Macrocyclic Sulfonamide for the Treatment of Parkinson’s Disease." Angewandte Chemie: e202412296.
3. Li, Qi, et al. "CCDC68 Maintains Mitotic Checkpoint Activation by Promoting CDC20 Integration into the MCC." Advanced Science (2024): 2406009.
4. Zheng, Yi, et al. "CD9 Counteracts Liver Steatosis and Mediates GCGR Agonist Hepatic Effects." Advanced Science (2024): 2400819.
5. Jia, Kangni, et al. "RNA Helicase DDX5 Maintains Cardiac Function by Regulating CamkIIδ Alternative Splicing." Circulation (2024).
6. Mo, Chunheng, et al. "Dopaminylation of endothelial TPI1 suppresses ferroptotic angiocrine signals to promote lung regeneration over fibrosis." Cell Metabolism 36.8 (2024): 1839-1857.
7. Nie, Pingping, et al. "Targeting p97–Npl4 interaction inhibits tumor Treg cell development to enhance tumor immunity." Nature Immunology (2024): 1-14.
8. Li, Yehua, et al. "Zinc transporter 1 functions in copper uptake and cuproptosis." Cell Metabolism (2024).
应用:免疫疾病和肿瘤研究
来源:PELI2 is a negative regulator of STING signaling that is dynamically repressed during viral infection. Molecular Cell. 2024.

(图源:E3泛素连接酶PELI2是STING信号通路的关键负调控因子 [1])
斯坦福大学Lingyin Li课题组在《Molecular Cell》杂志上发表的研究发现,E3泛素连接酶PELI2是STING信号通路的关键负调控因子。PELI2通过抑制STING信号下游的IRF3信号转导,并增强NF-κB信号转导,特异性地改变了STING信号的下游转录响应。PELI2的FHA结构域能够结合磷酸化的STING蛋白,进而通过其E3泛素连接酶功能,促使TBK1泛素化和降解,从而抑制STING-IRF3信号轴。在病毒感染时,STING的激活导致IFNβ的产生,进而下调PELI2的表达,提高STING通路的敏感性,使细胞能够应对高水平威胁。此外,PELI2在自身免疫性疾病中的异常下调可能与患者的炎症反应有关,且在系统性红斑狼疮患者的角质形成细胞中PELI2的表达量明显低于健康对照组,表明PELI2水平的降低可能导致患者对dsDNA的高敏感性。这项研究不仅揭示了PELI2在STING信号激活中的阈值设定作用,还为理解自身免疫性疾病和癌症中STING信号通路的调控机制提供了新的视角。
靶点:SIRT3
应用:帕金森病研究靶点
来源:Ligand‐Enabled Pd‐Catalyzed sp3 C‒H Macrocyclization: Synthesis and Evaluation of Macrocyclic Sulfonamide for the Treatment of Parkinson’s Disease. Angewandte Chemie: 2024.

(图源:doi.org/10.1002/ange.202412296 [2])
中国科学院上海药物研究所杨伟波课题组与合作伙伴在《Angewandte Chemie International Edition》上发表的研究论文中,成功设计并合成了一类大环磺酰胺化合物,并从中发现了靶向SIRT3的抗帕金森病(PD)的先导化合物。帕金森病是一种主要影响中老年人的神经退行性疾病,其发病机制复杂,目前治疗手段有限。SIRT3作为线粒体功能的重要调节因子,在PD的发病机理中扮演着关键角色。杨伟波课题组通过仿生模块化策略和钯催化的C(sp3)–H活化大环化方法,合成的大环磺酰胺类化合物在PD细胞模型中显示出激活SIRT3的能力,并在小鼠PD模型中证实了治疗潜力。特别是化合物2a,不仅能清除细胞模型中的α-突触核蛋白,还能显著改善小鼠的运动功能障碍,提高多巴胺能神经元数量。这些发现不仅为SIRT3作为PD治疗靶点提供了有力证据,也为开发新的PD治疗药物提供了新分子实体和研究方向。
靶点:CCDC68
应用:肿瘤研究
来源:CCDC68 Maintains Mitotic Checkpoint Activation by Promoting CDC20 Integration into the MCC. Advanced Science (2024).

(图源:CCDC68缺失导致肿瘤细胞染色体分离错误,影响细胞生存和肿瘤发展 [3])
北京大学生命科学学院陈建国教授、滕俊琳教授和中科院生物物理所周海宁研究员团队在《Advanced Science》上发表的研究成果揭示了动粒蛋白CCDC68在维持有丝分裂检验点(SAC)激活中的关键作用。CCDC68通过促进CDC20整合到分裂期检验点复合物(MCC)中,维持MCC的稳定性,抑制后期促进复合物(APC/C)的E3泛素化连接酶活性,确保SAC对染色体列队与分离的精确调控,从而保障遗传物质在子细胞中的准确分配。研究发现,CCDC68的缺失会导致MCC结构不稳定,减弱MCC对APC/C的抑制作用,加速底物的泛素化降解,引起染色体列队及分离异常,增加非整倍体子代细胞比例。在肿瘤细胞中,CCDC68的缺失会弱化SAC,破坏染色体的精确列队与分离,影响子代细胞的生存能力及成瘤能力。该研究不仅为理解SAC在肿瘤细胞中对染色体组稳定性的调控作用提供了新线索,也为CCDC68作为SAC调控蛋白在维持染色体组稳定性中的功能提供了重要证据。
靶点:CD9
应用:肝脏脂肪变性研究
来源:CD9 Counteracts Liver Steatosis and Mediates GCGR Agonist Hepatic Effects. Advanced Science (2024).

(图源:敲除CD9抑制了Cotadutide药物在高脂饮食小鼠中的肝脏保护作用 [4])
陆军军医大学第二附属医院的郑宏庭、郑怡和瞿华团队在《Advanced Science》上发表的研究揭示了代谢功能障碍相关脂肪性肝病(MAFLD)治疗的新机制。研究团队发现,跨膜蛋白CD9在MAFLD患者和肥胖小鼠模型中的表达显著下降,而胰高血糖素受体(GCGR)激动剂能够通过上调CD9的表达来改善肝脏脂质代谢紊乱,进而缓解MAFLD。具体而言,CD9的缺乏会通过上调CFD来加剧脂肪酸合成与氧化,导致肝脏脂肪变性。而通过RNA-seq分析,研究人员发现CD9与CFD的表达水平在MAFLD患者中呈现负相关,且CD9能够通过调控转录因子FLI1的泛素化-蛋白酶体降解来影响CFD mRNA的表达。此外,研究还指出CD9通过CFD影响肥胖,调控脂肪细胞成脂与产热,为肝脏-脂肪组织间的交互作用提供了新的证据。这项研究不仅阐明了GCGR激动剂改善肝脏脂质代谢的新机制,也为MAFLD的潜在治疗提供了新的靶点。
靶点:DDX5
应用:心衰研究靶点
来源:RNA Helicase DDX5 Maintains Cardiac Function by Regulating CamkIIδ Alternative Splicing. Circulation (2024).

(图源:doi.org/10.1161/CIRCULATIONAHA.123.06477 [5])
上海交通大学医学院附属瑞金医院张瑞岩和闫小响团队在《Circulation》杂志上发表的研究揭示了RNA解旋酶DDX5在心脏功能维持中的关键作用。研究发现,DDX5通过调节心肌细胞中的CaMKIIδ可变剪接,维持细胞钙稳态,从而对心脏功能至关重要。在心衰患者和模型中,DDX5表达降低,而心肌细胞特异性过表达DDX5能够显著改善心功能和心室重构。DDX5缺失导致CaMKIIδ异常剪接体的累积,激活LTCC,引起钙超载和心肌细胞死亡。这项研究不仅为理解心衰的分子机制提供了新视角,也为心衰治疗提供了潜在的新靶点。
靶点:TPI1
应用:抑制肺纤维化研究靶点
来源:Dopaminylation of endothelial TPI1 suppresses ferroptotic angiocrine signals to promote lung regeneration over fibrosis. Cell Metabolism (2024).

(图源:TPI1调控Angiocrine因子,抑制铁死亡,促进肺组织再生[6])
四川大学丁楅森、曹中炜团队与华西医院叶庭洪、蒲强、张鸣及哈医大杨力明合作,在《Cell Metabolism》发表的研究揭示了多巴胺通过修饰肺血管中的triosephosphate isomerase 1 (TPI1)来调控Angiocrine因子,抑制铁死亡,从而促进肺组织再生并抑制纤维化的新机制。研究发现,多巴胺化修饰的TPI1能够维持促再生的angiocrine功能,阻断TPI1多巴胺化则诱发铁死亡,改变血管微环境,促进纤维化。在肺纤维化患者和模型中,TPI1的多巴胺化修饰水平降低,而恢复这一修饰水平可减轻肺纤维化。这项研究不仅为理解肺纤维化的病理机制提供了新的视角,也为开发新的治疗策略提供了潜在的靶点,即通过调节血管微环境中的特定蛋白修饰来促进肺组织再生和抑制纤维化进程。
靶点:p97、Npl4
应用:抗肿瘤免疫治疗研究靶点
来源:Targeting p97–Npl4 interaction inhibits tumor Treg cell development to enhance tumor immunity. Nature Immunology (2024).

(图源:10.1038/s41590-024-01912-y [7])
复旦大学周兆才教授和焦石研究员的联合团队在《Nature Immunology》发表的研究中发现了一种新的抗肿瘤免疫策略。他们揭示了p97-Npl4复合物在调控调节性T细胞(Treg)与Th17细胞分化平衡中的关键作用,并发现靶向这一复合物可以选择性抑制肿瘤浸润Treg(TI-Treg)细胞,从而增强抗肿瘤免疫应答,同时避免破坏系统免疫稳态。通过高通量筛选,研究团队发现了化合物Thonzonium bromide (TB),它能破坏p97-Npl4相互作用,并在免疫健全的小鼠肿瘤模型中显示出比现有p97抑制剂更强的抗癌活性。TB通过重塑肿瘤免疫微环境,促进了CD8+ T细胞的抗肿瘤活性,且其抗肿瘤效果依赖于T细胞。进一步研究显示,TB处理能显著减少TI-Treg数量,增加Th17细胞,且这种作用具有肿瘤特异性,不影响外周Treg细胞和系统免疫稳态。该研究为开发更安全有效的肿瘤免疫治疗提供了新的分子靶点和策略。
靶点:ZnT1
应用:铜代谢紊乱相关的疾病
来源:Zinc transporter 1 functions in copper uptake and cuproptosis. Cell Metabolism (2024).

(图源:ZnT1作为铜离子的转运蛋白,其功能异常可能与铜死亡的发生密切相关 [8])
王晓东和郑三多的合作研究在《Cell Metabolism》上发表,揭示了一种新型铜离子转运蛋白ZnT1在铜离子吸收和铜死亡中的作用。铜是一种具有氧化还原活性的金属元素,参与细胞内多种生理过程,但过量铜会导致一种新型细胞死亡方式——铜死亡。这项研究的重要性在于,它不仅增进了我们对铜离子在细胞内作用机制的理解,而且为铜相关疾病提供了潜在的治疗靶点。研究指出,ZnT1作为铜离子的转运蛋白,其功能异常可能与铜死亡的发生密切相关。通过深入分析ZnT1的分子机制,科学家们能够更好地理解铜离子如何在细胞内引发毒性反应,并可能开发出调节铜离子平衡的新策略,以预防或治疗与铜代谢紊乱相关的疾病。这项研究为未来的医学研究和临床应用提供了新的视角和方向。
参考文献
1. Ritchie, Christopher, and Lingyin Li. "PELI2 is a negative regulator of STING signaling that is dynamically repressed during viral infection." Molecular Cell 84.13 (2024): 2423-2435.
2. Bi, Tongyu, et al. "Ligand‐Enabled Pd‐Catalyzed sp3 C‒H Macrocyclization: Synthesis and Evaluation of Macrocyclic Sulfonamide for the Treatment of Parkinson’s Disease." Angewandte Chemie: e202412296.
3. Li, Qi, et al. "CCDC68 Maintains Mitotic Checkpoint Activation by Promoting CDC20 Integration into the MCC." Advanced Science (2024): 2406009.
4. Zheng, Yi, et al. "CD9 Counteracts Liver Steatosis and Mediates GCGR Agonist Hepatic Effects." Advanced Science (2024): 2400819.
5. Jia, Kangni, et al. "RNA Helicase DDX5 Maintains Cardiac Function by Regulating CamkIIδ Alternative Splicing." Circulation (2024).
6. Mo, Chunheng, et al. "Dopaminylation of endothelial TPI1 suppresses ferroptotic angiocrine signals to promote lung regeneration over fibrosis." Cell Metabolism 36.8 (2024): 1839-1857.
7. Nie, Pingping, et al. "Targeting p97–Npl4 interaction inhibits tumor Treg cell development to enhance tumor immunity." Nature Immunology (2024): 1-14.
8. Li, Yehua, et al. "Zinc transporter 1 functions in copper uptake and cuproptosis." Cell Metabolism (2024).



