前沿靶点速递:每周医学研究精选(七)
靶点:OTUD3
应用:肝癌靶点研究
来源:Deubiquitylase OTUD3 regulates integrated stress response to suppress progression and sorafenib resistance of liver cancer. Cell Reports (2024).
张令强团队在《Cell Reports》杂志上发表的研究成果显示,去泛素化酶OTUD3通过去除真核起始因子2α(eIF2α)的K27型泛素化修饰,有效抑制了肝癌细胞中的整合应激反应(ISR)激活,进而抑制肝癌的进展和对索拉非尼的耐药性。研究发现,在小鼠模型中OTUD3的缺失会导致ISR激活增强和肝细胞癌进展加速。临床肝癌组织中OTUD3表达的减少与ISR激活增强和不良预后显著相关。此外,癌细胞通过降低OTUD3表达来激活ISR,从而抵抗索拉非尼的药物治疗,而联合使用ISR抑制剂ISRIB能显著提高肝癌细胞对索拉非尼的敏感性。这项研究不仅揭示了ISR通路调控的新机制,而且为肝癌治疗提供了新的策略,即通过联合使用ISR抑制剂来克服索拉非尼耐药性,为肝癌患者带来新的希望。
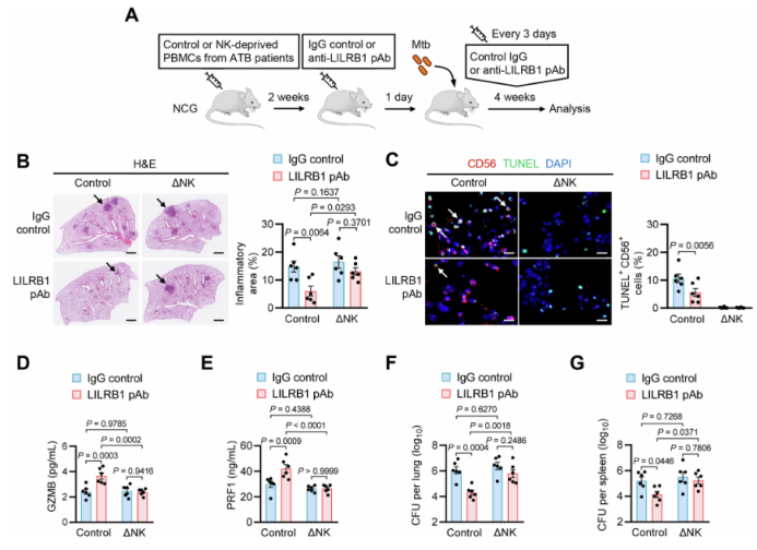
靶点:LILRB1
应用:结核病研究
来源:LILRB1-HLA-G axis defines a checkpoint driving natural killer cell exhaustion in tuberculosis. EMBO Molecular Medicine (2024).
中国科学院微生物研究所刘翠华团队在《EMBO Molecular Medicine》上发表的研究文章《LILRB1–HLA-G axis defines a checkpoint driving natural killer cell exhaustion in tuberculosis》揭示了结核分枝杆菌(M. tuberculosis, Mtb)慢性感染导致自然杀伤(NK)细胞功能耗竭的新机制。研究发现,在Mtb感染过程中,NK细胞表面的抑制性受体LILRB1表达上调,与巨噬细胞分泌的HLA-G分子结合,激活下游的酪氨酸磷酸酶SHP1/2,抑制MAPK信号通路,损害NK细胞的杀伤活性。通过人源化小鼠模型的实验,研究团队证明阻断LILRB1与HLA-G的结合可以增强宿主NK细胞的抗Mtb感染能力,为开发基于宿主的TB免疫治疗新手段提供了潜在靶点。该研究由汪静研究员、高福院士和逄宇教授共同参与,为理解固有免疫细胞在结核病中的免疫活性及其调控机制提供了新的视角,对改善TB患者的免疫治疗具有重要意义。
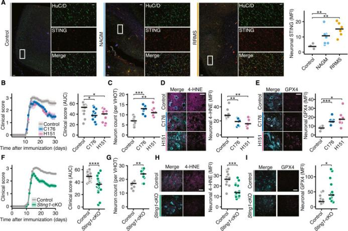
靶点:STING
应用:神经元的炎性损伤研究
来源:STING orchestrates the neuronal inflammatory stress response in multiple sclerosis. Cell (2024).
德国汉堡-埃彭多夫大学医学中心Manuel A. Friese领导的研究团队在《Cell》杂志上发表的研究发现STING蛋白在多发性硬化症(MS)中扮演了核心调节者的角色。研究指出STING通过一种不依赖于cGAS和干扰素(IFN)的机制,整合了干扰素和谷氨酸信号,促进了自噬介导的GPX4降解,进而引发铁死亡。这一发现为理解MS中的神经炎症反应提供了新的视角,并可能有助于开发针对神经退行性病变的新治疗策略。实验中,STIM1的缺失导致神经元对炎症相关神经退行性损伤的敏感性增加,而STING抑制剂的使用显著降低了实验性自身免疫性脑脊髓炎(EAE)模型中小鼠的神经元损伤,提高了GPX4水平,降低了自噬标志物LC3B的表达以及铁死亡的发生,从而改善了神经元的炎性损伤。这些结果表明STING可能是治疗MS相关神经退行性疾病的一个有前景的新靶点。
靶点:TWIST
应用:克罗恩病引起的肠纤维化研究
来源:TWIST1+ FAP+ fibroblasts in the pathogenesis of intestinal fibrosis in Crohn’s disease. The Journal of Clinical Investigation (2024).
上海交通大学医学院附属瑞金医院邹多武教授团队联合上海市免疫学研究所苏冰教授团队在《The Journal of Clinical Investigation》上发表的研究揭示了克罗恩病肠纤维化的关键致病机制。研究团队通过单细胞转录组测序技术构建了克罗恩病肠道纤维化的单细胞病理图谱,发现肠道间质细胞在肠纤维化中起着核心作用,特别是FAP+成纤维细胞亚群,它们在纤维化部位显著增多,是导致细胞外基质(ECM)过量沉积的主要细胞类型。进一步分析表明,转录因子TWIST1在FAP+成纤维细胞的形成和激活中发挥关键作用,而肠道CXCL9+巨噬细胞通过分泌IL-1β和TGF-β等细胞因子促进了TWIST1的表达。在小鼠模型中,通过特异性敲除TWIST1或使用TWIST1抑制剂Harmine,可以显著改善肠纤维化。这些发现不仅为理解克罗恩病肠纤维化的病理过程提供了新的视角,也为开发新的治疗策略提供了潜在的靶点,具有重要的临床意义和应用前景。
靶点:PKM2
应用:抗衰老靶点研究
来源:PKM2 aggregation drives metabolism reprograming during aging process. Nature Communications (2024).
北京大学基础医学院的罗建沅教授团队与李婷婷教授、刘小云研究员、陈军副教授合作,在衰老生物学领域取得了重要进展。他们的研究团队在《Nature Communications》上发表的研究论文指出,在衰老过程中,M2亚型丙酮酸激酶PKM2会发生异常聚集,这一现象对PKM2的酶活性和糖酵解通路产生了抑制作用,从而加速了衰老表型的出现。更为重要的是,该团队通过高通量筛选技术,成功鉴定出两种小分子化合物K35和K27,这些化合物能够有效地抑制PKM2的聚集。在细胞和小鼠模型中的实验显示,这两种化合物不仅能够延缓细胞衰老,还能显著恢复衰老小鼠的生理功能,并延长它们的寿命。这项研究的意义在于,它不仅首次揭示了PKM2聚集在衰老进程中的调控作用,而且为抗衰老药物的开发提供了新的靶点。
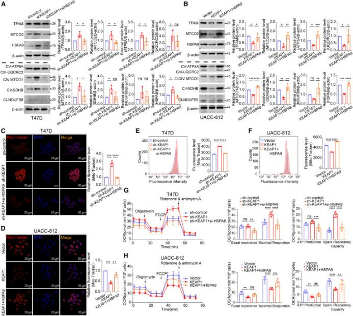
靶点:KEAP1
应用:乳腺癌治疗靶点
来源:Tumor suppressor KEAP1 promotes HSPA9 degradation, controlling mitochondrial biogenesis in breast cancer. Cell Reports (2024).
哈尔滨医科大学的胡晶教授、李水洁教授和陈雪松教授的研究团队在《Cell Reports》上发表的研究揭示了肿瘤抑制因子KEAP1在乳腺癌中调控线粒体生物发生的新机制。研究显示,KEAP1与患者的预后呈正相关,并通过调节HSPA9的泛素化和降解来影响线粒体的生物发生和氧化磷酸化,这在乳腺癌细胞的增殖、凋亡和细胞周期转变中起着至关重要的作用。作为细胞代谢的关键调控因子,KEAP1的这一新功能可能对乳腺癌的发生和发展产生显著影响。研究还观察到乳腺癌组织中线粒体相关蛋白表达的升高,强调了线粒体生物发生对维持线粒体稳定性的重要性。KEAP1通过负调控线粒体蛋白合成和氧化磷酸化,展现了其在乳腺癌线粒体生物发生中的新角色,为乳腺癌治疗提供了潜在的生物标志物和治疗靶点。
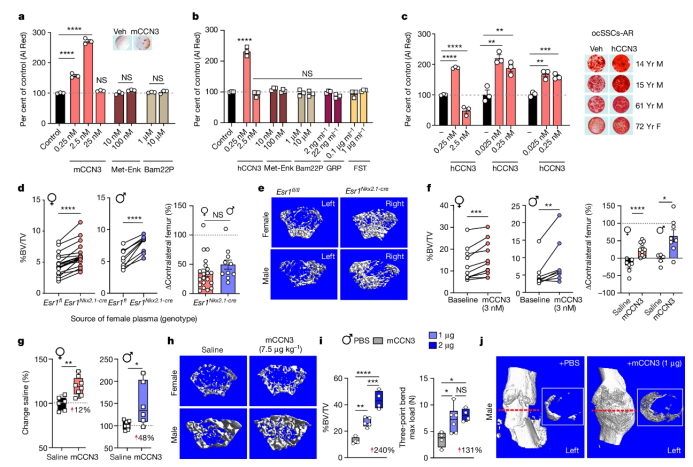
靶点:CCN3
应用:骨质疏松症等骨骼疾病
来源:A maternal brain hormone that builds bone. Nature (2024).
加州大学的研究团队在《Nature》期刊上发表了一项重要研究成果,他们发现了一种名为CCN3的新激素,被命名为“母体脑激素”(MBH)。这种激素能在哺乳期显著提高女性的骨密度和骨强度,即使在大量钙质转移至乳汁中的情况下也不例外。CCN3不仅能帮助维持哺乳期妇女的骨骼健康,还展现出促进骨折愈合的潜力,并且能够在较低的雌激素水平下促进骨骼干细胞分化和新骨细胞生成,从而增加骨量。这些特性表明CCN3可能成为治疗骨质疏松症等骨骼疾病的新方法。研究人员还开发出一种能够缓慢释放CCN3的水凝胶贴片,这种贴片在实验中成功加速了老年小鼠骨折部位的愈合过程,凸显了CCN3在临床应用上的巨大潜力。
靶点:MARK2/3
应用:肿瘤研究
来源:MARK2/MARK3 kinases are catalytic co-dependencies of YAP/TAZ in human cancer. Cancer Discovery (2024).
冷泉港实验室的Christopher R. Vakoc团队在《Cancer Discovery》杂志上发表的研究中,发现了一种新的癌症治疗策略,即靶向MARK2/3激酶来抑制YAP/TAZ依赖性肿瘤的生长。通过CRISPR筛选,研究团队确定了MARK2/3激酶对含有激活型YAP/TAZ的癌细胞系至关重要,并开发了一种MARK抑制肽(MKI),该肽模拟幽门螺杆菌CagA蛋白的EPIYA重复域,能有效抑制MARK激酶活性。在多种癌细胞系中,特别是胰腺癌和乳腺癌,MARK2/3的缺失显著降低了YAP/TAZ的核转移和致癌作用,而MKI的表达显著抑制了肿瘤生长。这项研究不仅揭示了MARK2/3激酶在YAP/TAZ依赖性癌症中的关键作用,而且为开发新的抗癌药物提供了有希望的靶点,可能有助于克服现有治疗方法中的耐药性问题,为癌症患者带来新的治疗选择。
参考文献
1. Dai, Hongmiao, et al. "Deubiquitylase OTUD3 regulates integrated stress response to suppress progression and sorafenib resistance of liver cancer." Cell Reports 43.7 (2024).
2. Wang, Jing, et al. "LILRB1-HLA-G axis defines a checkpoint driving natural killer cell exhaustion in tuberculosis." EMBO Molecular Medicine (2024): 1-36.
3. Woo, Marcel S., et al. "STING orchestrates the neuronal inflammatory stress response in multiple sclerosis." Cell (2024).
4. Zhang, Yao, et al. "TWIST1+ FAP+ fibroblasts in the pathogenesis of intestinal fibrosis in Crohn’s disease." The Journal of Clinical Investigation (2024).
5. Bie, Juntao, et al. "PKM2 aggregation drives metabolism reprograming during aging process." Nature Communications 15.1 (2024): 5761.
6. Han, Bing, et al. "Tumor suppressor KEAP1 promotes HSPA9 degradation, controlling mitochondrial biogenesis in breast cancer." Cell Reports 43.7 (2024).
7. Babey, Muriel E., et al. "A maternal brain hormone that builds bone." Nature (2024): 1-9.
8. Klingbeil, Olaf, et al. "MARK2/MARK3 kinases are catalytic co-dependencies of YAP/TAZ in human cancer." Cancer Discovery (2024).
应用:肝癌靶点研究
来源:Deubiquitylase OTUD3 regulates integrated stress response to suppress progression and sorafenib resistance of liver cancer. Cell Reports (2024).

(图源:去泛素化酶OTUD3通过ISR调控机制克服肝癌拉非尼耐药 [1])
张令强团队在《Cell Reports》杂志上发表的研究成果显示,去泛素化酶OTUD3通过去除真核起始因子2α(eIF2α)的K27型泛素化修饰,有效抑制了肝癌细胞中的整合应激反应(ISR)激活,进而抑制肝癌的进展和对索拉非尼的耐药性。研究发现,在小鼠模型中OTUD3的缺失会导致ISR激活增强和肝细胞癌进展加速。临床肝癌组织中OTUD3表达的减少与ISR激活增强和不良预后显著相关。此外,癌细胞通过降低OTUD3表达来激活ISR,从而抵抗索拉非尼的药物治疗,而联合使用ISR抑制剂ISRIB能显著提高肝癌细胞对索拉非尼的敏感性。这项研究不仅揭示了ISR通路调控的新机制,而且为肝癌治疗提供了新的策略,即通过联合使用ISR抑制剂来克服索拉非尼耐药性,为肝癌患者带来新的希望。
靶点:LILRB1
应用:结核病研究
来源:LILRB1-HLA-G axis defines a checkpoint driving natural killer cell exhaustion in tuberculosis. EMBO Molecular Medicine (2024).

(图源:阻断LILRB1–HLA-G信号轴可逆转宿主NK细胞抵抗Mtb的免疫功能 [2])
中国科学院微生物研究所刘翠华团队在《EMBO Molecular Medicine》上发表的研究文章《LILRB1–HLA-G axis defines a checkpoint driving natural killer cell exhaustion in tuberculosis》揭示了结核分枝杆菌(M. tuberculosis, Mtb)慢性感染导致自然杀伤(NK)细胞功能耗竭的新机制。研究发现,在Mtb感染过程中,NK细胞表面的抑制性受体LILRB1表达上调,与巨噬细胞分泌的HLA-G分子结合,激活下游的酪氨酸磷酸酶SHP1/2,抑制MAPK信号通路,损害NK细胞的杀伤活性。通过人源化小鼠模型的实验,研究团队证明阻断LILRB1与HLA-G的结合可以增强宿主NK细胞的抗Mtb感染能力,为开发基于宿主的TB免疫治疗新手段提供了潜在靶点。该研究由汪静研究员、高福院士和逄宇教授共同参与,为理解固有免疫细胞在结核病中的免疫活性及其调控机制提供了新的视角,对改善TB患者的免疫治疗具有重要意义。
靶点:STING
应用:神经元的炎性损伤研究
来源:STING orchestrates the neuronal inflammatory stress response in multiple sclerosis. Cell (2024).

(图源:STING抑制剂保护炎症引起的神经退行性病变 [3])
德国汉堡-埃彭多夫大学医学中心Manuel A. Friese领导的研究团队在《Cell》杂志上发表的研究发现STING蛋白在多发性硬化症(MS)中扮演了核心调节者的角色。研究指出STING通过一种不依赖于cGAS和干扰素(IFN)的机制,整合了干扰素和谷氨酸信号,促进了自噬介导的GPX4降解,进而引发铁死亡。这一发现为理解MS中的神经炎症反应提供了新的视角,并可能有助于开发针对神经退行性病变的新治疗策略。实验中,STIM1的缺失导致神经元对炎症相关神经退行性损伤的敏感性增加,而STING抑制剂的使用显著降低了实验性自身免疫性脑脊髓炎(EAE)模型中小鼠的神经元损伤,提高了GPX4水平,降低了自噬标志物LC3B的表达以及铁死亡的发生,从而改善了神经元的炎性损伤。这些结果表明STING可能是治疗MS相关神经退行性疾病的一个有前景的新靶点。
靶点:TWIST
应用:克罗恩病引起的肠纤维化研究
来源:TWIST1+ FAP+ fibroblasts in the pathogenesis of intestinal fibrosis in Crohn’s disease. The Journal of Clinical Investigation (2024).

(图源:转录因子TWIST1在FAP+成纤维细胞的形成和激活中发挥关键作用 [4])
上海交通大学医学院附属瑞金医院邹多武教授团队联合上海市免疫学研究所苏冰教授团队在《The Journal of Clinical Investigation》上发表的研究揭示了克罗恩病肠纤维化的关键致病机制。研究团队通过单细胞转录组测序技术构建了克罗恩病肠道纤维化的单细胞病理图谱,发现肠道间质细胞在肠纤维化中起着核心作用,特别是FAP+成纤维细胞亚群,它们在纤维化部位显著增多,是导致细胞外基质(ECM)过量沉积的主要细胞类型。进一步分析表明,转录因子TWIST1在FAP+成纤维细胞的形成和激活中发挥关键作用,而肠道CXCL9+巨噬细胞通过分泌IL-1β和TGF-β等细胞因子促进了TWIST1的表达。在小鼠模型中,通过特异性敲除TWIST1或使用TWIST1抑制剂Harmine,可以显著改善肠纤维化。这些发现不仅为理解克罗恩病肠纤维化的病理过程提供了新的视角,也为开发新的治疗策略提供了潜在的靶点,具有重要的临床意义和应用前景。
靶点:PKM2
应用:抗衰老靶点研究
来源:PKM2 aggregation drives metabolism reprograming during aging process. Nature Communications (2024).

(图源:靶向PKM2的抑制剂可延缓小鼠衰老 [5])
北京大学基础医学院的罗建沅教授团队与李婷婷教授、刘小云研究员、陈军副教授合作,在衰老生物学领域取得了重要进展。他们的研究团队在《Nature Communications》上发表的研究论文指出,在衰老过程中,M2亚型丙酮酸激酶PKM2会发生异常聚集,这一现象对PKM2的酶活性和糖酵解通路产生了抑制作用,从而加速了衰老表型的出现。更为重要的是,该团队通过高通量筛选技术,成功鉴定出两种小分子化合物K35和K27,这些化合物能够有效地抑制PKM2的聚集。在细胞和小鼠模型中的实验显示,这两种化合物不仅能够延缓细胞衰老,还能显著恢复衰老小鼠的生理功能,并延长它们的寿命。这项研究的意义在于,它不仅首次揭示了PKM2聚集在衰老进程中的调控作用,而且为抗衰老药物的开发提供了新的靶点。
靶点:KEAP1
应用:乳腺癌治疗靶点
来源:Tumor suppressor KEAP1 promotes HSPA9 degradation, controlling mitochondrial biogenesis in breast cancer. Cell Reports (2024).

(图源:KEAP1介导乳腺癌中线粒体生物发生 [6])
哈尔滨医科大学的胡晶教授、李水洁教授和陈雪松教授的研究团队在《Cell Reports》上发表的研究揭示了肿瘤抑制因子KEAP1在乳腺癌中调控线粒体生物发生的新机制。研究显示,KEAP1与患者的预后呈正相关,并通过调节HSPA9的泛素化和降解来影响线粒体的生物发生和氧化磷酸化,这在乳腺癌细胞的增殖、凋亡和细胞周期转变中起着至关重要的作用。作为细胞代谢的关键调控因子,KEAP1的这一新功能可能对乳腺癌的发生和发展产生显著影响。研究还观察到乳腺癌组织中线粒体相关蛋白表达的升高,强调了线粒体生物发生对维持线粒体稳定性的重要性。KEAP1通过负调控线粒体蛋白合成和氧化磷酸化,展现了其在乳腺癌线粒体生物发生中的新角色,为乳腺癌治疗提供了潜在的生物标志物和治疗靶点。
靶点:CCN3
应用:骨质疏松症等骨骼疾病
来源:A maternal brain hormone that builds bone. Nature (2024).

(图源:CCN3促进骨形成 [7])
加州大学的研究团队在《Nature》期刊上发表了一项重要研究成果,他们发现了一种名为CCN3的新激素,被命名为“母体脑激素”(MBH)。这种激素能在哺乳期显著提高女性的骨密度和骨强度,即使在大量钙质转移至乳汁中的情况下也不例外。CCN3不仅能帮助维持哺乳期妇女的骨骼健康,还展现出促进骨折愈合的潜力,并且能够在较低的雌激素水平下促进骨骼干细胞分化和新骨细胞生成,从而增加骨量。这些特性表明CCN3可能成为治疗骨质疏松症等骨骼疾病的新方法。研究人员还开发出一种能够缓慢释放CCN3的水凝胶贴片,这种贴片在实验中成功加速了老年小鼠骨折部位的愈合过程,凸显了CCN3在临床应用上的巨大潜力。
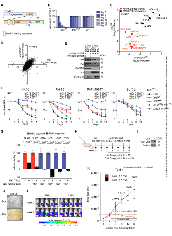
靶点:MARK2/3
应用:肿瘤研究
来源:MARK2/MARK3 kinases are catalytic co-dependencies of YAP/TAZ in human cancer. Cancer Discovery (2024).

(图源:在类器官模型中,MARK2/3抑制剂能重新激活Hippo途径介导的肿瘤抑制 [8])
冷泉港实验室的Christopher R. Vakoc团队在《Cancer Discovery》杂志上发表的研究中,发现了一种新的癌症治疗策略,即靶向MARK2/3激酶来抑制YAP/TAZ依赖性肿瘤的生长。通过CRISPR筛选,研究团队确定了MARK2/3激酶对含有激活型YAP/TAZ的癌细胞系至关重要,并开发了一种MARK抑制肽(MKI),该肽模拟幽门螺杆菌CagA蛋白的EPIYA重复域,能有效抑制MARK激酶活性。在多种癌细胞系中,特别是胰腺癌和乳腺癌,MARK2/3的缺失显著降低了YAP/TAZ的核转移和致癌作用,而MKI的表达显著抑制了肿瘤生长。这项研究不仅揭示了MARK2/3激酶在YAP/TAZ依赖性癌症中的关键作用,而且为开发新的抗癌药物提供了有希望的靶点,可能有助于克服现有治疗方法中的耐药性问题,为癌症患者带来新的治疗选择。
参考文献
1. Dai, Hongmiao, et al. "Deubiquitylase OTUD3 regulates integrated stress response to suppress progression and sorafenib resistance of liver cancer." Cell Reports 43.7 (2024).
2. Wang, Jing, et al. "LILRB1-HLA-G axis defines a checkpoint driving natural killer cell exhaustion in tuberculosis." EMBO Molecular Medicine (2024): 1-36.
3. Woo, Marcel S., et al. "STING orchestrates the neuronal inflammatory stress response in multiple sclerosis." Cell (2024).
4. Zhang, Yao, et al. "TWIST1+ FAP+ fibroblasts in the pathogenesis of intestinal fibrosis in Crohn’s disease." The Journal of Clinical Investigation (2024).
5. Bie, Juntao, et al. "PKM2 aggregation drives metabolism reprograming during aging process." Nature Communications 15.1 (2024): 5761.
6. Han, Bing, et al. "Tumor suppressor KEAP1 promotes HSPA9 degradation, controlling mitochondrial biogenesis in breast cancer." Cell Reports 43.7 (2024).
7. Babey, Muriel E., et al. "A maternal brain hormone that builds bone." Nature (2024): 1-9.
8. Klingbeil, Olaf, et al. "MARK2/MARK3 kinases are catalytic co-dependencies of YAP/TAZ in human cancer." Cancer Discovery (2024).



