前沿靶点速递:每周医学研究精选(五)
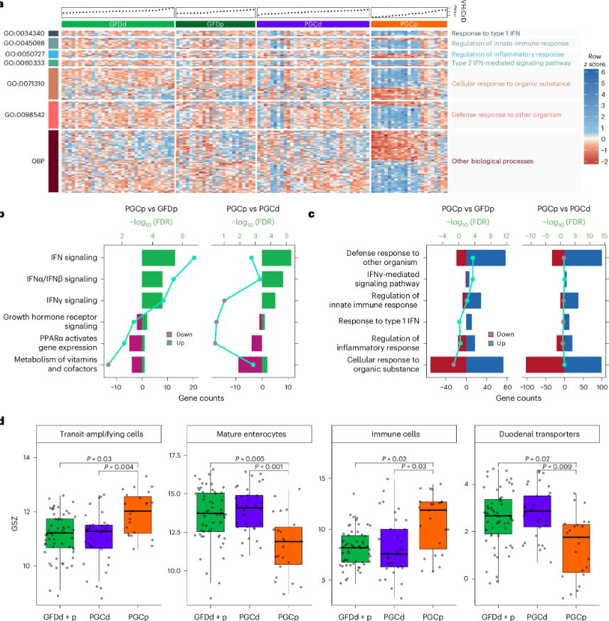
靶点:ZED1227
应用:肠道损伤治疗靶点
来源:Transcriptomic analysis of intestine following administration of a transglutaminase 2 inhibitor to prevent gluten-induced intestinal damage in celiac disease. Nature Immunology (2024): 1-13.
芬兰坦佩雷大学Keijo Viiri团队在《Nature Immunology》杂志上发表的研究揭示了转谷氨酰胺酶2抑制剂ZED1227在预防乳糜泻患者麸质诱导的肠道损伤和炎症中的显著效果,通过转录组分析发现该抑制剂能够显著减少麸质引起的基因表达变化,维持肠道功能,并强调了适应性免疫反应在疾病中的关键作用。此外,研究还发现不同HLA-DQ基因型的CeD患者对ZED1227治疗的反应存在差异,为个性化治疗策略提供了新的视角。这项研究为乳糜泻(CeD)的临床治疗提供了新的治疗策略,特别是在无麸质饮食之外的药物辅助治疗方面,有望改善患者的治疗结果和生活质量。
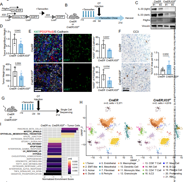
靶点:IL-33
应用:胰腺导管腺癌(PDA)治疗靶点
来源:Oncogenic KRAS-dependent stromal interleukin-33 directs the pancreatic microenvironment to promote tumor growth. Cancer Discovery (2024).
美国密歇根大学安娜堡分校的Marina Pasca di Magliano团队在《Cancer Discovery》杂志上发表了一项重要研究成果。该研究揭示了在胰腺导管腺癌(PDA)中,成纤维细胞特别是胰腺前体病变相关成纤维细胞(PAF)和癌症相关成纤维细胞(CAF)是IL-33的主要来源。研究发现,这些基质细胞中IL-33的表达依赖于KrasG12D的JAK1/2-STAT3信号通路激活。通过靶向敲除PAF/CAF中的IL-33,可以显著减少小鼠肿瘤大小,这一效应与肿瘤细胞增殖减少、凋亡增加以及免疫微环境的改变有关。研究还表明,IL-33的缺失导致促癌和免疫抑制细胞因子的减少,同时增加了能够招募粒细胞、巨噬细胞和CD8+ T细胞的趋化因子,从而支持了IL-33作为PDA治疗靶点的潜力。
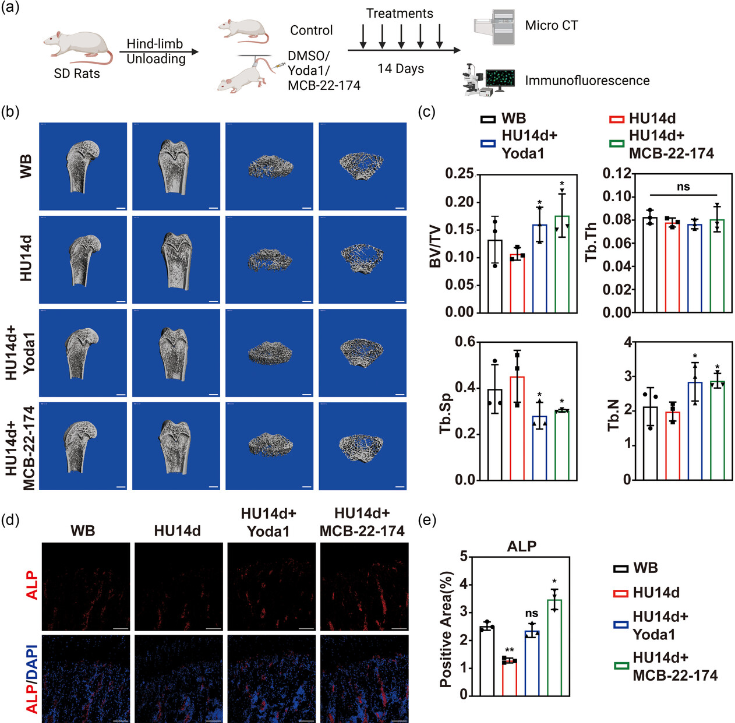
靶点:Piezo1
应用:骨质疏松研究
来源:A Novel Piezo1 Agonist Promoting Mesenchymal Stem Cell Proliferation and Osteogenesis to Attenuate Disuse Osteoporosis. Small Science (2024)
上海交通大学与新华医院合作研究团队近期在废用性骨质疏松治疗领域取得突破,成功开发出一种新型小分子Piezo1激动剂MCB-22-174。Piezo1是一种在骨相关细胞中高度表达的机械门控阳离子通道,其激活对于维持骨稳态至关重要。MCB-22-174相较于前导化合物Yoda1,对Piezo1的激活能力提升了7倍,能有效促进骨间充质干细胞的成骨分化和增殖,增强体内骨量,显示出良好的治疗废用性骨质疏松的潜力。这一成果发表于Small Science期刊,为开发自主知识产权的骨质疏松药提供了重要依据,有望填补临床治疗的空白,改善患者生活质量。
靶点:KLF4
应用:纤维变性慢性胰腺炎研究
来源:Optimized rAAV8 targeting acinar KLF4 ameliorates fibrosis in chronic pancreatitis via exosomes-enriched let-7s suppressing pancreatic stellate cells activation. Molecular Therapy (2024).
海军军医大学第一附属医院长海医院消化内科的李兆申、孔祥毓与杜奕奇团队在《分子治疗》(Molecular Therapy)杂志上发表了研究成果,揭示了慢性胰腺炎(CP)中胰腺纤维化的潜在治疗策略。研究指出,损伤的腺泡细胞(DACs)中Krüppel样因子4(KLF4)的上调,通过调节let-7s家族miRNA的水平,促进了胰腺星状细胞(PSCs)的活化,进而加速胰腺纤维化进程。团队开发了一种特异性靶向腺泡细胞KLF4的腺相关病毒(shKLF4-pAAV),通过抑制KLF4的表达,恢复了let-7s家族的正常水平,有效阻止了PSCs的活化,减轻了胰腺纤维化。小鼠实验显示,shKLF4-pAAV治疗显著降低了CP模型的胰腺纤维化程度,改善了胰腺功能,为慢性胰腺炎治疗提供了一条全新的基因疗法路径。
靶点:TRPC5
应用:肥胖和抑郁行为
来源:Loss of transient receptor potential channel 5 causes obesity and postpartum depression. Cell (2024).
贝勒医学院与剑桥大学的研究团队在《Cell》期刊上发布了一项重要研究,揭示了TRPC5基因变异与肥胖症和产后抑郁症的关联。研究起源于两名男孩及其母亲的病例,他们分别遭受肥胖和产后抑郁症的困扰,而这些症状与他们体内TRPC5基因的缺失相关。TRPC5基因在下丘脑区域调控着从饮食到社交和母爱关怀的复杂行为。通过对小鼠模型的研究,科学家们发现TRPC5基因的缺失会导致雄性小鼠的肥胖和焦虑,而雌性小鼠则在产后表现出抑郁行为。进一步的实验表明,TRPC5基因影响下丘脑中的Pomc神经元和催产素神经元,这些神经元对食欲控制、能量平衡和母婴关系至关重要。研究强调了TRPC5基因在肥胖和产后抑郁症中的核心作用,为这两种疾病的临床诊断和治疗开辟了新的可能性。
靶点:HDAC8
应用:肿瘤研究靶点
来源:Discovery of a Highly Potent and Selective HDAC8 Degrader: Advancing the Functional Understanding and Therapeutic Potential of HDAC8. Journal of Medicinal Chemistry (2024).
美国佛罗里达大学的Daiqing Liao和Guangrong Zheng教授团队在《Journal of Medicinal Chemistry》上发表了一项关于HDAC8(组蛋白去乙酰化酶8)降解剂的研究。HDAC8在多种生理和病理过程中扮演关键角色,尤其是在T细胞淋巴瘤、儿童成神经细胞瘤和Cornelia de Lange综合征中。研究团队基于前期HDAC3/8 PROTAC结构,通过引入不同锌离子螯合基团和调整酰肼侧链长度,优化出选择性和抑制活性较高的HDAC8配体,其中化合物15和16表现突出。在此基础上,设计并评估了一系列基于VHL的HDAC8 PROTACs,化合物YX862和YX827展现出优秀的HDAC8降解活性和选择性。YX862在弥漫性大B细胞淋巴瘤细胞中有效降解HDAC8并抑制细胞增殖,且对非组蛋白底物SMC3的乙酰化水平有显著提升,尽管其抗增殖活性仅略高于对照化合物NC-YX862。该研究为深入理解HDAC8的功能和开发针对性的治疗方法提供了新工具。
靶点:IL-11
应用:抗衰老研究
来源:Inhibition of IL-11 signalling extends mammalian healthspan and lifespan. Nature (2024).
近期在《Nature》杂志上发表的一项研究揭示了IL-11通路在衰老过程中的关键作用,指出抑制这一通路能够延长寿命。IL-11是IL-6家族的一员,研究发现它在促进与年龄相关的病理变化和缩短寿命方面扮演着重要角色。此前的研究已确认了ERK、STK11(LKB1)、AMPK、mTORC1和IGF1-胰岛素通路在调控寿命中的作用,而IL-11的发现进一步丰富了这一领域。IL-11的促炎和促纤维化特性使其成为衰老进程中不可忽视的因素。通过抑制IL-11通路,研究者们找到了延长生物体寿命的潜在策略,这一发现为抗衰老研究开辟了新的方向,未来可能带来延缓衰老和相关疾病的新疗法。
靶点:IGFBP2
应用:神经修复功能研究
来源:A spatiotemporal molecular atlas of mouse spinal cord injury identifies a distinct astrocyte subpopulation and therapeutic potential of IGFBP2. Developmental Cell (2024).
2024年7月18日,中国科学院的研究人员在《发育细胞》(Developmental Cell)杂志上发表了一项关于脊髓损伤(Spinal Cord Injury, SCI)的研究。他们使用空间转录组技术,揭示了损伤后基因表达和分子变化的动态特征。研究中发现了一种特殊的星形胶质细胞亚群——Astro-GMii。通过分析,科学家们鉴定出Insulin-like growth factor binding protein 2 (IGFBP2)不仅促进了星形胶质细胞的迁移、增殖和反应性,还被证实能促进神经轴突生长。实验显示,将IGFBP2蛋白注入SCI损伤的小鼠后,神经元存活率显著提升,感觉和运动功能得到改善。这项工作建立了SCI的交互式时空数据库,并为理解脊髓损伤后的细胞功能异质性和探索IGFBP2在神经保护中的作用机制提供了重要线索,为脊髓损伤治疗提供了新的潜在分子靶标。
参考文献
1. Dotsenko, Valeriia, et al. "Transcriptomic analysis of intestine following administration of a transglutaminase 2 inhibitor to prevent gluten-induced intestinal damage in celiac disease." Nature Immunology (2024): 1-13.
2. Donahue, Katelyn L., et al. "Oncogenic KRAS-dependent stromal interleukin-33 directs the pancreatic microenvironment to promote tumor growth." Cancer Discovery (2024).
3. Hao, Ruihan, et al. "A Novel Piezo1 Agonist Promoting Mesenchymal Stem Cell Proliferation and Osteogenesis to Attenuate Disuse Osteoporosis." Small Science (2024): 2400061.
4. Zhao, Yating, et al. "Optimized rAAV8 targeting acinar KLF4 ameliorates fibrosis in chronic pancreatitis via exosomes-enriched let-7s suppressing pancreatic stellate cells activation." Molecular Therapy (2024).
5. Li, Yongxiang, et al. "Loss of transient receptor potential channel 5 causes obesity and postpartum depression." Cell (2024).
6. Xiao, Yufeng, et al. "Discovery of a Highly Potent and Selective HDAC8 Degrader: Advancing the Functional Understanding and Therapeutic Potential of HDAC8." Journal of Medicinal Chemistry (2024).
7. Widjaja, Anissa A., et al. "Inhibition of IL-11 signalling extends mammalian healthspan and lifespan." Nature (2024): 1-9.
8. Wang, Zeqing, et al. "A spatiotemporal molecular atlas of mouse spinal cord injury identifies a distinct astrocyte subpopulation and therapeutic potential of IGFBP2." Developmental Cell (2024).
应用:肠道损伤治疗靶点
来源:Transcriptomic analysis of intestine following administration of a transglutaminase 2 inhibitor to prevent gluten-induced intestinal damage in celiac disease. Nature Immunology (2024): 1-13.

(图源:ZED1227有助于乳糜泻(CeD)患者保持肠道健康,减少麸质引起的损伤和炎症 [1])
芬兰坦佩雷大学Keijo Viiri团队在《Nature Immunology》杂志上发表的研究揭示了转谷氨酰胺酶2抑制剂ZED1227在预防乳糜泻患者麸质诱导的肠道损伤和炎症中的显著效果,通过转录组分析发现该抑制剂能够显著减少麸质引起的基因表达变化,维持肠道功能,并强调了适应性免疫反应在疾病中的关键作用。此外,研究还发现不同HLA-DQ基因型的CeD患者对ZED1227治疗的反应存在差异,为个性化治疗策略提供了新的视角。这项研究为乳糜泻(CeD)的临床治疗提供了新的治疗策略,特别是在无麸质饮食之外的药物辅助治疗方面,有望改善患者的治疗结果和生活质量。
靶点:IL-33
应用:胰腺导管腺癌(PDA)治疗靶点
来源:Oncogenic KRAS-dependent stromal interleukin-33 directs the pancreatic microenvironment to promote tumor growth. Cancer Discovery (2024).

(图源:基质IL-33促进胰腺导管腺癌(PDA)的生长 [2])
美国密歇根大学安娜堡分校的Marina Pasca di Magliano团队在《Cancer Discovery》杂志上发表了一项重要研究成果。该研究揭示了在胰腺导管腺癌(PDA)中,成纤维细胞特别是胰腺前体病变相关成纤维细胞(PAF)和癌症相关成纤维细胞(CAF)是IL-33的主要来源。研究发现,这些基质细胞中IL-33的表达依赖于KrasG12D的JAK1/2-STAT3信号通路激活。通过靶向敲除PAF/CAF中的IL-33,可以显著减少小鼠肿瘤大小,这一效应与肿瘤细胞增殖减少、凋亡增加以及免疫微环境的改变有关。研究还表明,IL-33的缺失导致促癌和免疫抑制细胞因子的减少,同时增加了能够招募粒细胞、巨噬细胞和CD8+ T细胞的趋化因子,从而支持了IL-33作为PDA治疗靶点的潜力。
靶点:Piezo1
应用:骨质疏松研究
来源:A Novel Piezo1 Agonist Promoting Mesenchymal Stem Cell Proliferation and Osteogenesis to Attenuate Disuse Osteoporosis. Small Science (2024)

(图源:体内的MCB-22-174可以大大改善骨质量 [3])
上海交通大学与新华医院合作研究团队近期在废用性骨质疏松治疗领域取得突破,成功开发出一种新型小分子Piezo1激动剂MCB-22-174。Piezo1是一种在骨相关细胞中高度表达的机械门控阳离子通道,其激活对于维持骨稳态至关重要。MCB-22-174相较于前导化合物Yoda1,对Piezo1的激活能力提升了7倍,能有效促进骨间充质干细胞的成骨分化和增殖,增强体内骨量,显示出良好的治疗废用性骨质疏松的潜力。这一成果发表于Small Science期刊,为开发自主知识产权的骨质疏松药提供了重要依据,有望填补临床治疗的空白,改善患者生活质量。
靶点:KLF4
应用:纤维变性慢性胰腺炎研究
来源:Optimized rAAV8 targeting acinar KLF4 ameliorates fibrosis in chronic pancreatitis via exosomes-enriched let-7s suppressing pancreatic stellate cells activation. Molecular Therapy (2024).

(图源:10.1016/j.ymthe.2024.06.030 [4])
海军军医大学第一附属医院长海医院消化内科的李兆申、孔祥毓与杜奕奇团队在《分子治疗》(Molecular Therapy)杂志上发表了研究成果,揭示了慢性胰腺炎(CP)中胰腺纤维化的潜在治疗策略。研究指出,损伤的腺泡细胞(DACs)中Krüppel样因子4(KLF4)的上调,通过调节let-7s家族miRNA的水平,促进了胰腺星状细胞(PSCs)的活化,进而加速胰腺纤维化进程。团队开发了一种特异性靶向腺泡细胞KLF4的腺相关病毒(shKLF4-pAAV),通过抑制KLF4的表达,恢复了let-7s家族的正常水平,有效阻止了PSCs的活化,减轻了胰腺纤维化。小鼠实验显示,shKLF4-pAAV治疗显著降低了CP模型的胰腺纤维化程度,改善了胰腺功能,为慢性胰腺炎治疗提供了一条全新的基因疗法路径。
靶点:TRPC5
应用:肥胖和抑郁行为
来源:Loss of transient receptor potential channel 5 causes obesity and postpartum depression. Cell (2024).

(图源:Trpc5的缺乏会导致雌性小鼠产后抑郁性行为和肥胖 [5])
贝勒医学院与剑桥大学的研究团队在《Cell》期刊上发布了一项重要研究,揭示了TRPC5基因变异与肥胖症和产后抑郁症的关联。研究起源于两名男孩及其母亲的病例,他们分别遭受肥胖和产后抑郁症的困扰,而这些症状与他们体内TRPC5基因的缺失相关。TRPC5基因在下丘脑区域调控着从饮食到社交和母爱关怀的复杂行为。通过对小鼠模型的研究,科学家们发现TRPC5基因的缺失会导致雄性小鼠的肥胖和焦虑,而雌性小鼠则在产后表现出抑郁行为。进一步的实验表明,TRPC5基因影响下丘脑中的Pomc神经元和催产素神经元,这些神经元对食欲控制、能量平衡和母婴关系至关重要。研究强调了TRPC5基因在肥胖和产后抑郁症中的核心作用,为这两种疾病的临床诊断和治疗开辟了新的可能性。
靶点:HDAC8
应用:肿瘤研究靶点
来源:Discovery of a Highly Potent and Selective HDAC8 Degrader: Advancing the Functional Understanding and Therapeutic Potential of HDAC8. Journal of Medicinal Chemistry (2024).

(图源:10.1021/acs.jmedchem.4c00761 [6])
美国佛罗里达大学的Daiqing Liao和Guangrong Zheng教授团队在《Journal of Medicinal Chemistry》上发表了一项关于HDAC8(组蛋白去乙酰化酶8)降解剂的研究。HDAC8在多种生理和病理过程中扮演关键角色,尤其是在T细胞淋巴瘤、儿童成神经细胞瘤和Cornelia de Lange综合征中。研究团队基于前期HDAC3/8 PROTAC结构,通过引入不同锌离子螯合基团和调整酰肼侧链长度,优化出选择性和抑制活性较高的HDAC8配体,其中化合物15和16表现突出。在此基础上,设计并评估了一系列基于VHL的HDAC8 PROTACs,化合物YX862和YX827展现出优秀的HDAC8降解活性和选择性。YX862在弥漫性大B细胞淋巴瘤细胞中有效降解HDAC8并抑制细胞增殖,且对非组蛋白底物SMC3的乙酰化水平有显著提升,尽管其抗增殖活性仅略高于对照化合物NC-YX862。该研究为深入理解HDAC8的功能和开发针对性的治疗方法提供了新工具。
靶点:IL-11
应用:抗衰老研究
来源:Inhibition of IL-11 signalling extends mammalian healthspan and lifespan. Nature (2024).

(图源:抑制IL-11可以帮助小鼠活得更久 [7])
近期在《Nature》杂志上发表的一项研究揭示了IL-11通路在衰老过程中的关键作用,指出抑制这一通路能够延长寿命。IL-11是IL-6家族的一员,研究发现它在促进与年龄相关的病理变化和缩短寿命方面扮演着重要角色。此前的研究已确认了ERK、STK11(LKB1)、AMPK、mTORC1和IGF1-胰岛素通路在调控寿命中的作用,而IL-11的发现进一步丰富了这一领域。IL-11的促炎和促纤维化特性使其成为衰老进程中不可忽视的因素。通过抑制IL-11通路,研究者们找到了延长生物体寿命的潜在策略,这一发现为抗衰老研究开辟了新的方向,未来可能带来延缓衰老和相关疾病的新疗法。
靶点:IGFBP2
应用:神经修复功能研究
来源:A spatiotemporal molecular atlas of mouse spinal cord injury identifies a distinct astrocyte subpopulation and therapeutic potential of IGFBP2. Developmental Cell (2024).

(图源:IGFBP2蛋白促进神经修复的功能 [8])
2024年7月18日,中国科学院的研究人员在《发育细胞》(Developmental Cell)杂志上发表了一项关于脊髓损伤(Spinal Cord Injury, SCI)的研究。他们使用空间转录组技术,揭示了损伤后基因表达和分子变化的动态特征。研究中发现了一种特殊的星形胶质细胞亚群——Astro-GMii。通过分析,科学家们鉴定出Insulin-like growth factor binding protein 2 (IGFBP2)不仅促进了星形胶质细胞的迁移、增殖和反应性,还被证实能促进神经轴突生长。实验显示,将IGFBP2蛋白注入SCI损伤的小鼠后,神经元存活率显著提升,感觉和运动功能得到改善。这项工作建立了SCI的交互式时空数据库,并为理解脊髓损伤后的细胞功能异质性和探索IGFBP2在神经保护中的作用机制提供了重要线索,为脊髓损伤治疗提供了新的潜在分子靶标。
参考文献
1. Dotsenko, Valeriia, et al. "Transcriptomic analysis of intestine following administration of a transglutaminase 2 inhibitor to prevent gluten-induced intestinal damage in celiac disease." Nature Immunology (2024): 1-13.
2. Donahue, Katelyn L., et al. "Oncogenic KRAS-dependent stromal interleukin-33 directs the pancreatic microenvironment to promote tumor growth." Cancer Discovery (2024).
3. Hao, Ruihan, et al. "A Novel Piezo1 Agonist Promoting Mesenchymal Stem Cell Proliferation and Osteogenesis to Attenuate Disuse Osteoporosis." Small Science (2024): 2400061.
4. Zhao, Yating, et al. "Optimized rAAV8 targeting acinar KLF4 ameliorates fibrosis in chronic pancreatitis via exosomes-enriched let-7s suppressing pancreatic stellate cells activation." Molecular Therapy (2024).
5. Li, Yongxiang, et al. "Loss of transient receptor potential channel 5 causes obesity and postpartum depression." Cell (2024).
6. Xiao, Yufeng, et al. "Discovery of a Highly Potent and Selective HDAC8 Degrader: Advancing the Functional Understanding and Therapeutic Potential of HDAC8." Journal of Medicinal Chemistry (2024).
7. Widjaja, Anissa A., et al. "Inhibition of IL-11 signalling extends mammalian healthspan and lifespan." Nature (2024): 1-9.
8. Wang, Zeqing, et al. "A spatiotemporal molecular atlas of mouse spinal cord injury identifies a distinct astrocyte subpopulation and therapeutic potential of IGFBP2." Developmental Cell (2024).



