前沿靶点速递:每周医学研究精选(二)
靶点:BCL9/BCL9L
应用:有潜力的癌症治疗靶点
来源:Targeting BCL9/BCL9L enhances antigen presentation by promoting conventional type 1 dendritic cell (cDC1)activation and tumor infiltration. Signal Transduct Target Ther. 2024 May 29.
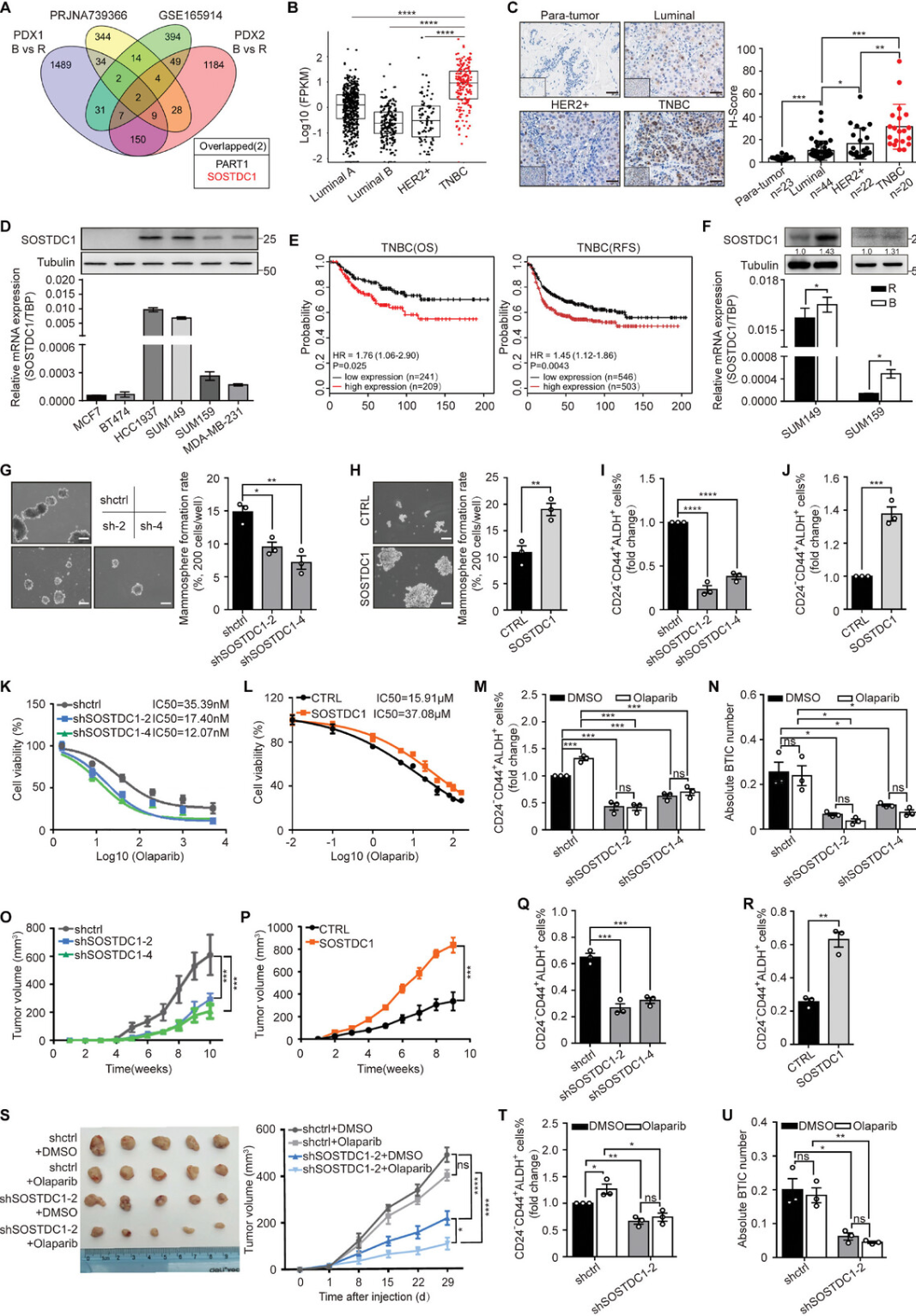
靶点:SOSTDC1
应用:三阴性乳腺癌治疗靶点
来源:SOSTDC1 Nuclear Translocation Facilitates BTIC Maintenance and CHD1-Mediated HR Repair to Promote Tumor Progression and Olaparib Resistance in TNBC. Adv Sci (Weinh), 2024 Jun 12.
一项由张立行、许佳慧和柳素玲团队在《Advanced Science》上发表的研究发现,三阴性乳腺癌细胞中的SOSTDC1蛋白通过核转运蛋白importin-α的作用进入细胞核,与CHD1蛋白结合,促进DNA同源重组修复,维持肿瘤干细胞特性,增强对PARP抑制剂Olaparib的抵抗性。这一发现为提高三阴性乳腺癌对PARP抑制剂的敏感性提供了新的治疗策略,有望改善患者的治疗结果。
靶点:TARBP1
应用:HCC治疗的潜在新靶点
来源:The tRNA Gm18 methyltransferase TARBP1 promotes hepatocellular carcinoma progression via metabolic reprogramming of glutamine. Cell Death Differ. 2024 Jun 12.
靶点:TRPML1
应用:治疗肥胖的潜在靶点
来源:TRPML1 triggers ferroptosis defense and is a potential therapeutic target in AKT-hyperactivated cancer. Sci Transl Med. 2024 Jun 26.
靶点:TRIM28
应用:急性胰腺炎(AP)的治疗的潜在新策略
来源:The TRIM28/miR-133a/CD47 axis acts as a potential therapeutic target in pancreatic necrosis by impairing efferocytosis. Mol Ther. 2024 Jun 12.
扬州大学附属医院和海军军医大学附属长海医院的研究人员在《Molecular Therapy》杂志上发表的研究揭示了TRIM28-miR-133a-CD47信号轴在急性胰腺炎(AP)中的作用,特别是通过促进胞葬过程减轻胰腺坏死。研究发现,在AP胰腺组织中,损伤的腺泡细胞表面CD47分子表达上调,靶向抑制CD47有助于改善小鼠的胰腺坏死和免疫微环境。进一步研究表明,CD47的表达受到miR-133a的负调控,而miR-133a本身又受到转录因子TRIM28的调控。通过靶向TRIM28或激活miR-133a,可以促进胞葬,为AP的治疗提供了新的潜在策略。
靶点:P4HA2
应用:抗癌治疗的潜在新靶点
来源:P4HA2 hydroxylates SUFU to regulate the paracrine Hedgehog signaling and promote B-cell lymphoma progression. Leukemia. 2024 Jun 22.
靶点:BTLA
应用:CAR T细胞免疫疗法中的一个新的免疫检查点
来源:The BTLA-HVEM axis restricts CAR T cell efficacy in cancer. Nat Immunol. 2024 Jun .
宾夕法尼亚大学的研究团队在《Nature Immunology》上发表的研究揭示了CAR T细胞免疫疗法中的一个新的免疫检查点:BTLA-HVEM轴。研究发现,在肿瘤微环境中,效应T细胞上的BTLA与其在免疫抑制细胞上的受体HVEM相互作用,限制了CAR T细胞的抗肿瘤能力。通过敲除BTLA或阻断这一轴,可以显著提高CAR T细胞在多种肿瘤模型中的细胞毒性潜力。研究还表明,BTLA的缺失在体内可以诱导CAR T细胞的效应子编程,增强其效应子功能,且这种增强是可持续的。此外,研究提出BTLA和PD-1的双重抑制可能是对抗同时具有HVEM和PD-L1检查点的肿瘤的有效策略。这些发现为癌症免疫治疗提供了新的视角,尤其是针对那些对现有免疫疗法反应不佳的肿瘤。
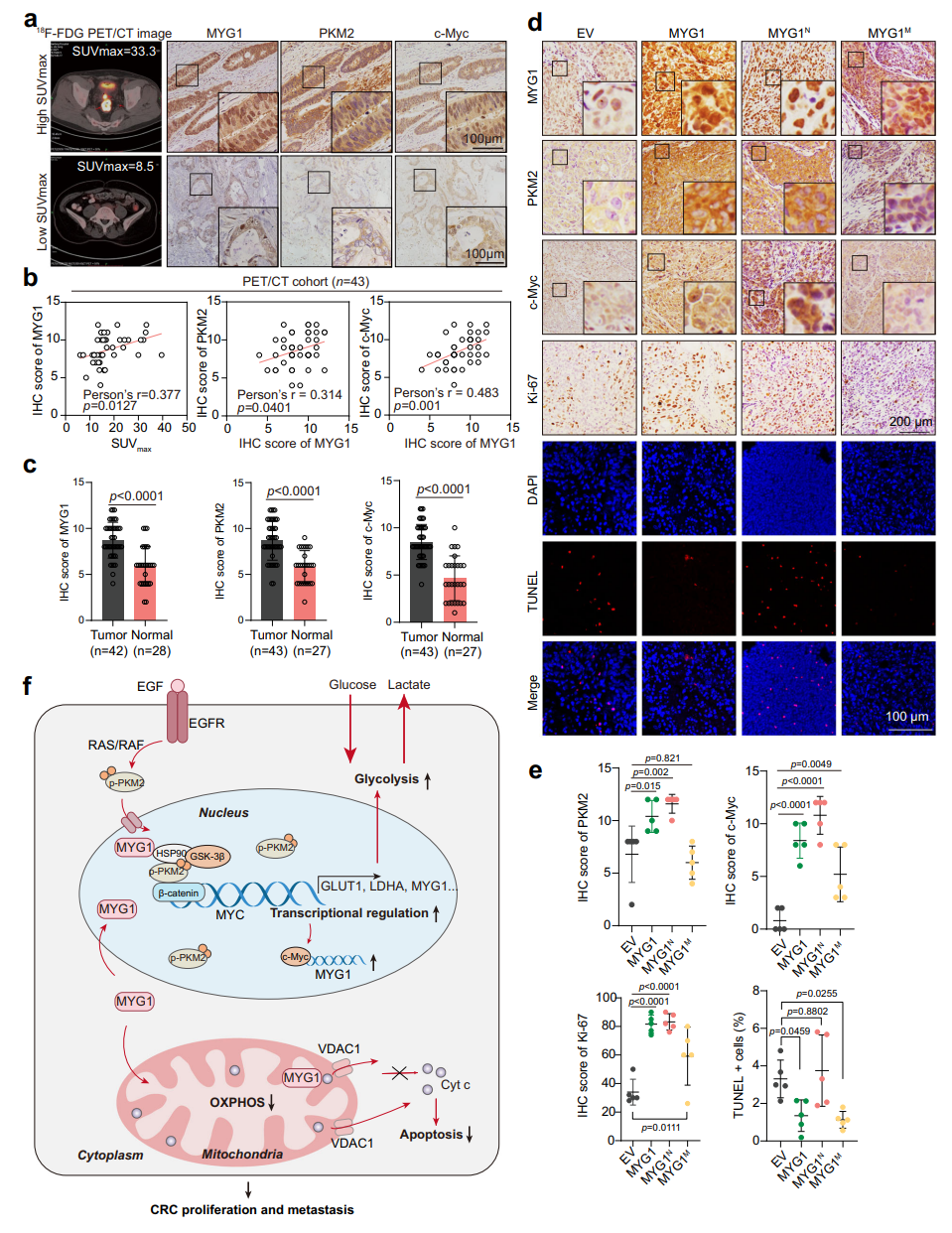
靶点:MYG1
应用:结直肠癌的新治疗靶点
来源:MYG1 drives glycolysis and colorectal cancer development through nuclear-mitochondrial collaboration. Nat Immunol. 2024 Jun 11.
[1] Targeting BCL9/BCL9L enhances antigen presentation by promoting conventional type 1 dendritic cell (cDC1)activation and tumor infiltration. Signal Transduct Target Ther. 2024 May 29. 10.1038/s41392-024-01838-9.
[2] SOSTDC1 Nuclear Translocation Facilitates BTIC Maintenance and CHD1-Mediated HR Repair to Promote Tumor Progression and Olaparib Resistance in TNBC. Adv Sci (Weinh), 2024 Jun 12. 10.1002/advs.202306860.
[3] The tRNA Gm18 methyltransferase TARBP1 promotes hepatocellular carcinoma progression via metabolic reprogramming of glutamine. Cell Death Differ. 2024 Jun 12. 10.1038/s41418-024-01323-4.
[4] TRPML1 triggers ferroptosis defense and is a potential therapeutic target in AKT-hyperactivated cancer. Sci Transl Med. 2024 Jun 26. 10.1126/scitranslmed.adk0330.
[5] The TRIM28/miR-133a/CD47 axis acts as a potential therapeutic target in pancreatic necrosis by impairing efferocytosis. Mol Ther. 2024 Jun 12. 10.1016/j.ymthe.2024.06.005.
[6] P4HA2 hydroxylates SUFU to regulate the paracrine Hedgehog signaling and promote B-cell lymphoma progression. Leukemia. 2024 Jun 22. 10.1038/s41375-024-02313-8.
[7] The BTLA-HVEM axis restricts CAR T cell efficacy in cancer. Nat Immunol. 2024 Jun . 10.1038/s41590-024-01847-4.
[8] MYG1 drives glycolysis and colorectal cancer development through nuclear-mitochondrial collaboration. Nat Immunol. 2024 Jun 11. 10.1038/s41467-024-49221-0.
应用:有潜力的癌症治疗靶点
来源:Targeting BCL9/BCL9L enhances antigen presentation by promoting conventional type 1 dendritic cell (cDC1)activation and tumor infiltration. Signal Transduct Target Ther. 2024 May 29.

(图:靶向BCL9/BCL9L可使肿瘤对免疫检查点阻断疗法敏感[1])
复旦大学朱棣教授团队在癌症免疫治疗领域取得显著成果,连续在《Signal Transduction and Targeted Therapy》和《Journal of Medicinal Chemistry》发表封面文章,揭示了通过靶向β-catenin/BCL9的策略能够激活抗肿瘤免疫反应,增强树突状细胞和CD8+ T细胞的功能,从而抑制肿瘤生长。该团队开发的新型小分子抑制剂在临床前模型中显示出强大的抗肿瘤活性,为克服肿瘤对免疫疗法的耐药性提供了新思路。这些发现表明BCL9/BCL9L是一个有潜力的癌症治疗靶点,有望在未来转化为有效的肿瘤治疗手段。靶点:SOSTDC1
应用:三阴性乳腺癌治疗靶点
来源:SOSTDC1 Nuclear Translocation Facilitates BTIC Maintenance and CHD1-Mediated HR Repair to Promote Tumor Progression and Olaparib Resistance in TNBC. Adv Sci (Weinh), 2024 Jun 12.
(图:SOSTDC1 在 TNBC 中高表达,与恶性程度和奥拉帕尼耐药性呈正相关[2])
一项由张立行、许佳慧和柳素玲团队在《Advanced Science》上发表的研究发现,三阴性乳腺癌细胞中的SOSTDC1蛋白通过核转运蛋白importin-α的作用进入细胞核,与CHD1蛋白结合,促进DNA同源重组修复,维持肿瘤干细胞特性,增强对PARP抑制剂Olaparib的抵抗性。这一发现为提高三阴性乳腺癌对PARP抑制剂的敏感性提供了新的治疗策略,有望改善患者的治疗结果。
靶点:TARBP1
应用:HCC治疗的潜在新靶点
来源:The tRNA Gm18 methyltransferase TARBP1 promotes hepatocellular carcinoma progression via metabolic reprogramming of glutamine. Cell Death Differ. 2024 Jun 12.
(图源:10.1038/s41418-024-01323-4[3])
南方科技大学医学院陈浩团队与合作者在《Cell Death & Differentiation》杂志上发表的研究揭示了tRNA Gm18甲基转移酶TARBP1通过增强谷氨酰胺的摄取和调控tRNA丰度来促进肝细胞癌(HCC)进展的新机制。研究发现TARBP1是癌细胞谷氨酰胺代谢的关键调节因子,其基因在多种癌症中高频扩增和过表达。TARBP1通过催化tRNA G18甲基化增强tRNA稳定性,特别是对tRNA Gln-CTG,进而影响蛋白质翻译和谷氨酰胺转运体ASCT2的表达,导致谷氨酰胺摄取减弱。TARBP1和ASCT2的联合上调是HCC不良预后的标志,这项研究为HCC治疗提供了潜在的新靶点。靶点:TRPML1
应用:治疗肥胖的潜在靶点
来源:TRPML1 triggers ferroptosis defense and is a potential therapeutic target in AKT-hyperactivated cancer. Sci Transl Med. 2024 Jun 26.
(图源:10.1126/scitranslmed.adk0330.[4])
中山大学肿瘤防治中心的邓蓉和朱孝峰团队在《Science Translational Medicine》上发表的研究成果揭示了溶酶体胞吐是一个新的铁死亡抵抗机制,其中TRPML1-ARL8B介导的溶酶体胞吐作用能够抵抗铁死亡,促进AKT驱动的肿瘤发展和治疗耐受。研究还发现AKT通过磷酸化TRPML1增强溶酶体胞吐,降低铁离子水平,减少脂质过氧化。此外,开发的靶向TRPML1的特异性多肽能够阻断溶酶体胞吐,促进铁死亡,抑制肿瘤生长,并增强肿瘤对放疗和免疫治疗的敏感性,为AKT高度活化肿瘤的治疗提供了新的靶点和策略。靶点:TRIM28
应用:急性胰腺炎(AP)的治疗的潜在新策略
来源:The TRIM28/miR-133a/CD47 axis acts as a potential therapeutic target in pancreatic necrosis by impairing efferocytosis. Mol Ther. 2024 Jun 12.
(图源:10.1016/j.ymthe.2024.06.005.[5])
扬州大学附属医院和海军军医大学附属长海医院的研究人员在《Molecular Therapy》杂志上发表的研究揭示了TRIM28-miR-133a-CD47信号轴在急性胰腺炎(AP)中的作用,特别是通过促进胞葬过程减轻胰腺坏死。研究发现,在AP胰腺组织中,损伤的腺泡细胞表面CD47分子表达上调,靶向抑制CD47有助于改善小鼠的胰腺坏死和免疫微环境。进一步研究表明,CD47的表达受到miR-133a的负调控,而miR-133a本身又受到转录因子TRIM28的调控。通过靶向TRIM28或激活miR-133a,可以促进胞葬,为AP的治疗提供了新的潜在策略。
靶点:P4HA2
应用:抗癌治疗的潜在新靶点
来源:P4HA2 hydroxylates SUFU to regulate the paracrine Hedgehog signaling and promote B-cell lymphoma progression. Leukemia. 2024 Jun 22.
(图源:P4HA2 以旁分泌传导方式通过调节刺猬通路促进 B 细胞淋巴瘤.[6])
复旦大学和重庆医科大学的联合研究团队在《Leukemia》杂志上发表的论文中发现了一种新的淋巴瘤发生机制,为抗癌治疗提供了潜在的新靶点。研究揭示了脯氨酰4-羟化酶P4HA2通过羟基化SUFU蛋白调控Hedgehog信号通路,促进B细胞淋巴瘤的进展。通过TAP/MS技术,研究人员鉴定了P4HA2与Hedgehog信号通路中的核心成员KIF7的相互作用,并发现P4HA2的羟基化酶活性对其调控Hedgehog信号至关重要。在小鼠模型中,P4HA2的缺失显著延缓了肿瘤增长并延长了生存期,表明P4HA2在肿瘤相关成纤维细胞中调控Hedgehog旁分泌信号,促进淋巴瘤发展。此外,临床样本分析显示,高级别肿瘤中P4HA2的表达与Hedgehog信号显著相关,为P4HA2作为新的抗癌靶点提供了理论依据。研究团队正在进一步探索P4HA2的新底物和功能,并致力于开发C-P4Hs的新型抑制剂。靶点:BTLA
应用:CAR T细胞免疫疗法中的一个新的免疫检查点
来源:The BTLA-HVEM axis restricts CAR T cell efficacy in cancer. Nat Immunol. 2024 Jun .
(图源:10.1038/s41590-024-01847-4.[7])
宾夕法尼亚大学的研究团队在《Nature Immunology》上发表的研究揭示了CAR T细胞免疫疗法中的一个新的免疫检查点:BTLA-HVEM轴。研究发现,在肿瘤微环境中,效应T细胞上的BTLA与其在免疫抑制细胞上的受体HVEM相互作用,限制了CAR T细胞的抗肿瘤能力。通过敲除BTLA或阻断这一轴,可以显著提高CAR T细胞在多种肿瘤模型中的细胞毒性潜力。研究还表明,BTLA的缺失在体内可以诱导CAR T细胞的效应子编程,增强其效应子功能,且这种增强是可持续的。此外,研究提出BTLA和PD-1的双重抑制可能是对抗同时具有HVEM和PD-L1检查点的肿瘤的有效策略。这些发现为癌症免疫治疗提供了新的视角,尤其是针对那些对现有免疫疗法反应不佳的肿瘤。
靶点:MYG1
应用:结直肠癌的新治疗靶点
来源:MYG1 drives glycolysis and colorectal cancer development through nuclear-mitochondrial collaboration. Nat Immunol. 2024 Jun 11.
(图:MYG1 与 CRC 患者和肿瘤模型中活跃的糖酵解途径相关.[8])
南方医科大学周军团队在《Nature Communications》发表的研究揭示了致癌基因MYG1在结直肠癌发展中的新角色。该基因通过胞核和线粒体的协同作用促进糖酵解和肿瘤恶化:在胞核内,MYG1稳定PKM2以激活MYC相关糖酵解基因;在线粒体内,它抑制氧化磷酸化并减少细胞凋亡。这项工作表明MYG1可能是治疗结直肠癌的新靶点,为未来的诊断和治疗提供了新方向。[1] Targeting BCL9/BCL9L enhances antigen presentation by promoting conventional type 1 dendritic cell (cDC1)activation and tumor infiltration. Signal Transduct Target Ther. 2024 May 29. 10.1038/s41392-024-01838-9.
[2] SOSTDC1 Nuclear Translocation Facilitates BTIC Maintenance and CHD1-Mediated HR Repair to Promote Tumor Progression and Olaparib Resistance in TNBC. Adv Sci (Weinh), 2024 Jun 12. 10.1002/advs.202306860.
[3] The tRNA Gm18 methyltransferase TARBP1 promotes hepatocellular carcinoma progression via metabolic reprogramming of glutamine. Cell Death Differ. 2024 Jun 12. 10.1038/s41418-024-01323-4.
[4] TRPML1 triggers ferroptosis defense and is a potential therapeutic target in AKT-hyperactivated cancer. Sci Transl Med. 2024 Jun 26. 10.1126/scitranslmed.adk0330.
[5] The TRIM28/miR-133a/CD47 axis acts as a potential therapeutic target in pancreatic necrosis by impairing efferocytosis. Mol Ther. 2024 Jun 12. 10.1016/j.ymthe.2024.06.005.
[6] P4HA2 hydroxylates SUFU to regulate the paracrine Hedgehog signaling and promote B-cell lymphoma progression. Leukemia. 2024 Jun 22. 10.1038/s41375-024-02313-8.
[7] The BTLA-HVEM axis restricts CAR T cell efficacy in cancer. Nat Immunol. 2024 Jun . 10.1038/s41590-024-01847-4.
[8] MYG1 drives glycolysis and colorectal cancer development through nuclear-mitochondrial collaboration. Nat Immunol. 2024 Jun 11. 10.1038/s41467-024-49221-0.



