武汉华美生物工程有限公司CUSABIO®品牌商

15

手机商铺

qrcode
商家活跃:
产品热度:
  • NaN
  • 0
  • 0
  • 2
  • 2
文献支持
/pKIWI502重组蛋白pKIWI502;Fruit protein pKIWI502Actinidia deliciosa Fruit protein pKIWI502(pKIWI502)蛋白
¥2328
品牌商

武汉华美生物工程有限公司CUSABIO®

入驻年限:15

  • 联系人:

    小酷客服

  • 所在地区:

    湖北 武汉市

  • 业务范围:

    技术服务、试剂、抗体、ELISA 试剂盒

  • 经营模式:

    生产厂商

在线沟通

公司新闻/正文

高保真酶概述

3152 人阅读发布时间:2023-10-20 16:51

DNA聚合酶是PCR反应中的核心,最初在水生栖热菌中提取出的Taq酶逐渐满足不了扩增需求。随着应用领域的扩大,市场对DNA聚合酶的保真性、特异性、灵敏性都提出了更严苛的要求,而高保真酶的出现恰恰满足了人们的需求。下面小编将为大家简要介绍一下关于高保真酶的那点事儿。

高保真酶也是Taq酶的一种,它的独特之处就在于具有校读功能。保真酶要同时具有5'-3'聚合酶活性和3'-5'核酸外切酶活性(即校正功能),因此在PCR中可纠正错误掺入的碱基,提高复制的准确性。当普通Taq酶错配率较高,不适用于长片段扩增、基因突变研究、测序等高度精确的试验需求时,我们就需要一款可靠的高保真酶帮助我们完成试验。

新闻图片1

高保真酶的历史发展

最早纯化出保真酶并商品化的是美国NEB公司的Vent和美国Stratagene公司的Pfu。1991年,美国NEB公司在Thermococcus litoralis(热球菌属)菌株上纯化出了Tli酶—VENT保真酶。原始的Vent酶效果并不理想,保真性非常有限。后来,在Pyrococcus Strain GB-D(火球菌属)菌株上纯化出了Deep Vent保真酶,就是后来Q5的前身(Vent和Deep Vent来源两个不同的菌株)。同年,美国Stratagene公司的一名研发工程师Kelly S. Lundberg和美国乔治亚大学的研究团队从Pyrococcus furiosus菌株(火球菌属:激烈火球菌)纯化出一种DNA聚合酶,即Pfu。在95°C下,Pfu聚合酶的稳定性能比Taq聚合酶高20倍。Stratagene公司相继推出了PfuUltra和PfuTurbo系列保真酶。2007年,Stratagene被安捷伦(Agilent)收购。1995年,芬兰的生物公司Finnzymes通过一个DNA结合域融合到一个Pyrococcus-like校正聚合酶,改造成了全新的保真酶,并取名“phusion”,并申请了专利。(pfu和Deep Vent的结合体)phusion保真酶的出现让世人眼前一亮,出色的性能受到很多人的欢迎,以至于连NEB公司都改生产phusion。2010年,Thermo Fisher收购了Finnzymes。TOYOBO和TAKARA同时发起追赶,其类型不同于Pfu,以KOD著名。1997年,日本大阪大学的教授Masahiro Takagi在日本鹿儿岛市十岛村海底热泉中发现了超嗜热古菌Thermococcus kodakaraensis KOD1(热球菌属),从中分离出了KOD酶。同年,TAKARA在日本本土的海底热泉Thermococcus sp. KS-1菌株(也是热球菌属)上纯化出保真酶,就是经改造后命名的PrimeStar。

DNA 聚合酶的两大分类 
目前发现的耐热DNA聚合酶均属于A群或B群。属于A群的都来源于真细菌,如来源于栖热属的Taq、Tth、Tca、Tfl、Tfi以及来源于芽胞菌属的Bst;属于B群的耐热DNA聚合酶均来源于古细菌,如来源于高温球菌属的Tli 、焦热球菌属的Pfu和KOD1 、硫叶菌属的Sac和Sso等,大量来自B群的DNA聚合酶被称为a-like DNA聚合酶,因为它们都具有一个保守的真核a-DNA聚合酶氨基酸序列,这些DNA聚合酶都已经广泛应用于PCR技术中。 国内高保真DNA聚合酶品牌大部分都是在Pfu的基础上改造获得的,他们都属于B类DNA聚合酶。

Sso7d结合蛋白 
Sso7d是来源于Sulfolobus solfataricus的一种双链DNA结合蛋白,与DNA聚合酶融合后,聚合酶的进行性得到了显著的提升,而其对聚合酶催化活性和热稳定性没有影响。Sso7d蛋白融合到保真酶上后,有很大的提升效果。

新闻图片2
Sso7d结合蛋白

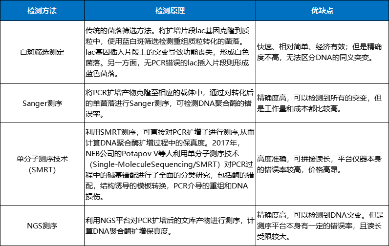
保真度的检测 
DNA聚合酶的保真度检测方法多种多样,如菌落筛选测定、Sanger测序和三代测序(SMRT)。DNA聚合酶的保真度常用错误率的倒数表示(保真度=1/错误率),指发生错配的核苷酸数与聚合的总核苷酸数的比值。因此,DNA聚合酶保真度高度依赖于PCR扩增子长度和PCR扩增循环数。为了准确对比不同聚合酶的保真度,必须使用相同的方法和循环参数进行检测。通常,保真度表示为与Taq DNA 聚合酶保真度的相对值。

新闻图片3

哪些因素影响了高保真DNA聚合酶的保真度?
高保真DNA聚合酶的保真度是指准确复制目的模板的结果。具体来说,这涉及到多个步骤,包括读取模板链,选择正确的三磷酸核苷,并将此核苷酸插入3’引物末端的能力。为了区分正确和错误的核苷酸,一些DNA聚合酶具有3’到5’核酸外切酶活性。这种“校正”活性可切除不正确掺入的单核苷酸,并将其替换成正确的核苷酸。高保真PCR使用掺入错误率低且具有校正活性的DNA聚合酶,以保证目的DNA的忠实复制。
在设计PCR实验时,你首先要考虑你的应用是否需要高保真聚合酶。如果实验结果依赖于正确的DNA序列(如克隆或测序),那么你就要尽量减少错配核苷酸的掺入。而对于普通PCR或菌落PCR,确定扩增子是否存在或质粒上是否带有插入片段,那高保真则大可不必。
关于DNA聚合酶的高保真,目前还没有统一的定义。人们往往与TaqDNA聚合酶比较,来判断保真度的相对高低。就是上面所说的保真度表示为与Taq DNA 聚合酶保真度的相对值。例如,NEB(NewEnglandBiolabs)的科学家测定Taq聚合酶的错误率为2.7x10-4±0.8x10-4,或每3700个碱基1个错误。这些数据表明,利用Taq以25个PCR循环扩增400bp的片段,可能一半的克隆都带有错误。对于较大的片段如1kb,每个克隆都可能带有不想要的突变。相比之下,高保真聚合酶的错误率比Taq低100倍。

高保真酶的选择 
扩增速率:合成能力是评估高保真DNA聚合酶非常重要的因素。原始的高保真DNA聚合酶因为具有较强的3'→5'外切酶活性,其合成能力较低。例如Pfu DNA聚合酶的合成速率还不到Taq DNA聚合酶的一半。
特异性:PCR扩增由低温上升至高温的过程中,酶的弱活性极易造成错配或形成引物二聚体,这种非特异性扩增会显著降低产物质量。为了减少这种现象的发生,可以人为的在开始延伸之前不让酶发挥活性,以保证扩增的特异性,这种方式也被形容为酶的热启动。
是否耐U:Pfu校正DNA聚合酶不能兼容dUTP,需要经过特殊改造后方可耐受尿嘧啶,然后才能应用甲基化文库构建或者定点突变等。
对于测序、基因功能研究、蛋白表达、定点突变等不同的应用,选择一款合适的高保真DNA聚合酶产品是极为必要的。我司有多款表现稳定的高保真DNA聚合酶,客户可根据需求自行选择合适的高保真酶进行测试。

订购信息
HiFi高保真DNA聚合酶 (HiFi DNA Polymerase)/ CSB-DEM042
KOD DNA聚合酶(KOD DNA Polymerase)/ CSB-DEM034
Pfu Ⅱ高保真DNA聚合酶(Pfu Ⅱ high fidelity DNA polymerase)/ CSB-DEM043
HiFi PCR 试剂盒(HiFi PCR Kit)/ CSB-DKT039

武汉华美生物工业原料事业部不仅可以为客户提供相关分子生物学产品,并且能够根据客户需求依托公司深厚的技术积累和研发创新实力,为客户提供个性化定制开发和针对性的系统解决方案,以客户为中心,全力满足客户需求。

武汉华美生物工业原料事业部提供优质的单克隆抗体、多克隆抗体、诊断蛋白、生化酶、分子生物学产品以及通用原料,同时可以为客户提供oem试剂及专业的定制化服务。产品全面覆盖炎症标志物、心肌标志物、肿瘤标志物、肝功肾功、甲功激素、自身免疫疾病、呼吸道病原体、动物传染病等领域;广泛应用于免疫比浊、免疫层析、酶联免疫、化学发光、临床生化和分子诊断等平台。可为广大体外诊断试剂厂商提供一定量的免费试用装,赶紧联系我们哦!

需要了解更多信息,请与我们联系:
QQ:3149924161
邮箱:market@cusag.cn
网站:www.cusag.cn

我们将一如既往地为您提供高品质抗体、抗原原料和更好的服务,助力诊断,我们一直都在!

上一篇

哺乳表达系统-转染全流程介绍

下一篇

PCR常见问题分析汇总

更多资讯

我的询价