15 年
手机商铺
公司新闻/正文
110 人阅读发布时间:2025-11-24 10:26
靶点:SKP2、STUB1
应用:肿瘤免疫治疗
来源:A rapid imaging-based screen for induced-proximity degraders identifies a potent degrader of oncoprotein SKP2.Nat Biotechnol,2025 Sep 10

图源:10.1038/s41587-025-02793-8[1]
2025年9月10日,厦门大学邓贤明团队与中国科学院分子细胞科学卓越创新中心姜海团队在《Nature Biotechnology》发表研究论文,构建了基于“死亡-存活”表型转换的高通量蛋白降解剂筛选体系DEFUSE,并发现新型分子胶降解剂SKPer1。SKPer1通过泛素连接酶STUB1高效降解肿瘤驱动蛋白SKP2,展现出显著抗肿瘤活性。该研究突破了“不可成药”靶点SKP2的治疗瓶颈,为分子胶降解剂的系统性筛选提供了全新技术路径,还拓展了分子胶技术体系,具有重要意义。
靶点:Munc13-4
应用:肿瘤免疫治疗
来源:Munc13-4 mediates tumor immune evasion by regulating the sorting and secretion of PD-L1 via exosomes.Nat Commun,2025 Oct 13

图源:10.1038/s41467-025-64149-9[2]
2025年10月13日,华中科技大学马聪教授团队联合中国科学院广州生物医药与健康研究院何俊教授团队在《Nature Communications》发表研究论文,揭示了Munc13-4通过调控外泌体PD-L1的分选与分泌促进肿瘤免疫逃逸的新机制。研究发现,Munc13-4在多种肿瘤组织中表达上调,其缺失可增强T细胞介导的抗肿瘤反应。Munc13-4通过与PD-L1结合并招募HRS形成三元复合物,调控PD-L1的分选,并协同Rab27a介导多囊泡体锚定至细胞膜,促进外泌体分泌。干扰素γ通过调控Munc13-4与HRS的修饰动态控制PD-L1分选。基于此,团队开发了靶向Munc13-4与PD-L1互作的小肽P-pep,可阻断PD-L1进入外泌体,显著增强肿瘤微环境中T细胞的浸润与活化,抑制肿瘤生长,为免疫治疗提供了新策略。
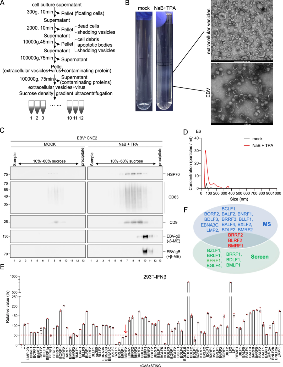
靶点:BRRF2
应用:EBV相关肿瘤免疫治疗
来源:Extracellular vesicles derived EBV tegument protein BRRF2 suppresses cGAS phase separation to promote anti-viral innate immune evasion.Nat Commun,2025 Oct 10

图源:10.1038/s41467-025-64037-2[3]
2025年10月10日,中山大学肿瘤防治中心钟茜、曾木圣研究团队在《Nature Communications》发表研究,揭示EB病毒(EBV)通过细胞外囊泡(EVs)递送BRRF2蛋白,破坏宿主天然免疫防线,助力肿瘤免疫逃逸。EBV是与多种癌症相关的人类致癌病毒,其在鼻咽癌等肿瘤中通过EVs将BRRF2精准递送至巨噬细胞。BRRF2通过与cGAS蛋白特异性结合,阻断DNA识别、瓦解相分离、抑制酶活性,瘫痪cGAS-STING信号通路,抑制抗病毒免疫应答。此外,BRRF2还促进EBV复制,形成“免疫逃逸-病毒复制”的正反馈环路。该研究为克服EBV相关肿瘤免疫治疗抵抗提供了新方向。
靶点:RAB22A
应用:结直肠癌的治疗
来源:RAB22A triggers intercellular chemoresistance transmission in colorectal cancer by promoting exosome release via the PKM2-pSNAP23 axis.Oncogene,2025 Nov

图源:10.1038/s41388-025-03566-y[4]
江南大学附属医院肿瘤研究所黄朝晖教授/殷媛研究员团队在《Oncogene》发表研究,揭示外泌体介导结直肠癌化疗耐药的新机制。研究发现,小G蛋白RAB22A不仅直接促进结直肠癌细胞化疗耐药,还通过促进富含RAB22A-PKM2的外泌体分泌,诱导肿瘤微环境中其他癌细胞获得性耐药。RAB22A通过抑制PKM2的泛素化和降解,促进SNAP-23的磷酸化,增加外泌体分泌。耐药细胞分泌的外泌体携带RAB22A和稳定PKM2,被敏感细胞吞噬后,增强其耐药能力。该研究为结直肠癌化疗耐药的精准预测和靶向逆转提供了新策略。
靶点:USP2
应用:MASLD的治疗
来源:USP2 promotes metabolic dysfunction-associated steatotic liver disease progression via stabilization of PPARγ.Cell Death Differ,2025 Sep 24

图源:10.1038/s41418-025-01589-2[5]
上海交通大学医学院吴英理课题组在《Cell Death & Differentiation》发表研究,揭示去泛素化酶USP2通过稳定PPARγ促进代谢功能障碍相关脂肪性肝病(MASLD)的进展。研究发现,USP2在MASLD肝脏组织中表达上调,其特异性去除PPARγ DNA结合域中第161位赖氨酸上的K48连接的多聚泛素链,阻止PPARγ被蛋白酶体降解,增强其稳定性和转录活性,促进脂质合成相关基因表达,导致肝细胞脂质蓄积。团队利用肝靶向GalNAc-siRNA技术验证了USP2作为治疗靶点的潜力,为MASLD的治疗提供了新策略。
靶点:PFKL
应用:解决实体瘤耐药问题
来源:The noncanonical function of liver-type
phosphofructokinase potentiates the efficacy of HDAC inhibitors in cancer.Signal Transduct Target Ther,2025 Oct 14

图源:10.1038/s41392-025-02443-0[6]
10月14日,海军军医大学王红阳院士/董立巍研究员团队在《Signal Transduction and Targeted Therapy》(IF=52.7)发表成果,揭示肝型磷酸果糖激酶(PFKL)是提升组蛋白去乙酰化酶抑制剂(HDACi)实体瘤疗效的关键因子。研究以胆管癌为模型,发现PFKL在细胞核中调控HDACi疗效和细胞内表观遗传动力学。基于此,团队开发了一种细胞穿透性治疗肽,利用PFKL增强药物精准性,显著提升抗肿瘤效果,为解决实体瘤耐药问题提供新策略。
推荐产品
|
靶点 |
重组蛋白 |
货号 |
|
BRRF2 |
Recombinant Epstein-Barr virus Tegument protein BRRF2 (BRRF2), partial |
CSB-MP365877EFA |
|
PFKL |
Recombinant Human ATP-dependent 6-phosphofructokinase, liver type (PFKL) |
CSB-MP017821HU |
|
RAB22A |
Recombinant Human Ras-related protein Rab-22A (RAB22A) |
CSB-MP891957HU |
|
SKP2 |
Recombinant Human S-phase kinase-associated protein 2 (SKP2) |
CSB-EP613392HU |
|
STUB1 |
Recombinant Human E3 ubiquitin-protein ligase CHIP (STUB1) |
CSB-EP892480HUe1 |
|
UNC13D |
Recombinant Human Protein unc-13 homolog D (UNC13D), partial |
CSB-MP758222HU |
|
USP2 |
Recombinant Human Ubiquitin carboxyl-terminal hydrolase 2 (USP2) |
CSB-MP025710HU |
[1]A rapid imaging-based screen for induced-proximity degraders identifies a potent degrader of oncoprotein SKP2.Nat Biotechnol,2025 Sep 10
[2]Munc13-4 mediates tumor immune evasion by regulating the sorting and secretion of PD-L1 via exosomes.Nat Commun,2025 Oct 13
[3]Extracellular vesicles derived EBV tegument protein BRRF2 suppresses cGAS phase separation to promote anti-viral innate immune evasion.Nat Commun,2025 Oct 10
[4]RAB22A triggers intercellular chemoresistance transmission in colorectal cancer by promoting exosome release via the PKM2-pSNAP23 axis.Oncogene,2025 Nov
[5]USP2 promotes metabolic dysfunction-associated steatotic liver disease progression via stabilization of PPARγ.Cell Death Differ,2025 Sep 24
[6]The noncanonical function of liver-type phosphofructokinase potentiates the efficacy of HDAC inhibitors in cancer.Signal Transduct Target Ther,2025 Oct 14
*免责声明:华美生物内容团队仅是分享和解读公开研究论文及其发现,本文仅作信息交流,文中观点不代表华美生物立场,请理解。