15 年
手机商铺
公司新闻/正文
320 人阅读发布时间:2025-10-24 10:35
靶点:SLC45A4
应用:靶向SLC45A4的镇痛疗法
来源:SLC45A4 is a pain gene encoding a neuronal polyamine transporter.Nature,2025 Aug 20

图源:10.1038/s41586-025-09326-y[1]
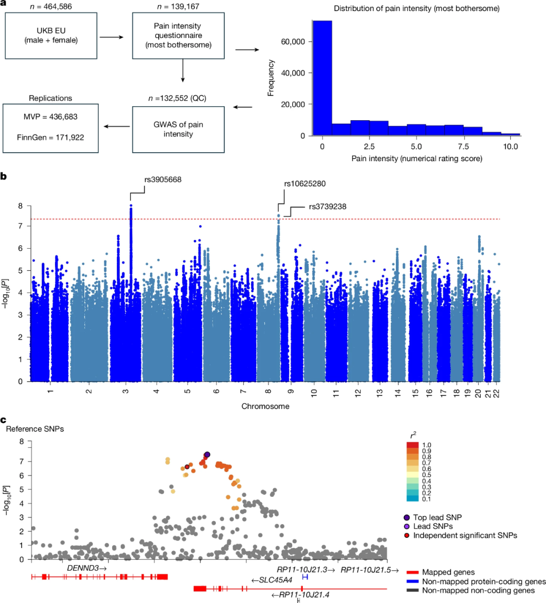
2025年8月20日,由牛津大学David L. Bennett和Simon Newstead教授共同领导的团队在《Nature》发表研究论文,揭示神经元特异性多胺转运蛋白SLC45A4作为重要疼痛基因的关键作用。通过英国生物样本库(UK Biobank)的全基因组关联分析(GWAS),研究首次发现SLC45A4基因座变异与人类慢性疼痛强度显著相关。机制研究表明,SLC45A4在背根神经节感觉神经元(包括伤害性感受器)中高度表达,其冷冻电镜结构揭示了一个独特的调控结构域和多胺识别位点。功能实验证实SLC45A4是选择性质膜多胺转运体,调控多胺稳态。基因敲除小鼠表现为伤害性热敏感性和化学致痛反应降低,与C多模式伤害性感受器兴奋性下降相关。该研究不仅揭示了多胺转运在疼痛感知中的新机制,还为开发靶向SLC45A4的镇痛疗法提供了重要理论依据和转化前景。
靶点:RBPMS、RBPMS2
应用:心肌病与先天性心脏病的治疗
来源:RBPMS and RBPMS2 Cooperate to Safeguard Cardiac Splicing.Circ Res,2025 Sep 12

图源:10.1161/CIRCRESAHA.125.326948[2]
2025年8月27日,美国梅森医学研究所吴同彬团队和加州大学圣地亚哥分校陈炬团队合作于《Circulation Research》在线发表研究论文。研究揭示了RBPMS与RBPMS2两种心脏剪接因子在维持心脏特有剪接模式和肌小节结构中的协作机制。利用CRISPR-Cas9技术构建小鼠模型,发现单敲除RBPMS会导致左心室壁致密化不足及轻度心功能异常,双敲除则会导致胚胎早期死亡和严重的心脏结构缺陷。RNA测序分析显示,两种蛋白协同调控关键外显子的剪接,共同维持心脏特有的剪接特征。研究为理解心肌病与先天性心脏病的分子基础提供了新视角,并为未来分子干预治疗心脏疾病提供了关键突破口。
靶点:SLC38A2
应用:开发新型降压药物
来源:Inhibiting SLC38A2 lowers blood pressure in rodent models of hypertension.Sci Transl Med,2025 Sep 03

图源:10.1126/scitranslmed.adt5947[3]
2025年9月3日,华东师范大学张晓燕教授团队联合大连医科大学管又飞教授和华中科技大学同济医院汪道文教授团队,在《Science Translational Medicine》发表研究论文,揭示血管内皮氨基酸转运体SLC38A2在血压调控中的关键作用。研究发现,SLC38A2在高盐饮食诱导的高血压大鼠主动脉内皮细胞中显著上调。内皮细胞特异性敲除Slc38a2的小鼠基础血压显著降低,且对高盐饮食及DOCA盐诱导的高血压有抵抗能力。机制上,SLC38A2缺失导致细胞内谷氨酰胺水平降低,激活AKT-eNOS信号通路,增加NO生成,促进血管舒张。此外,SLC38A2的小分子抑制剂MeAIB在动物模型中也展现出显著的降压效果。该研究为开发新型降压药物提供了全新靶点。
靶点:FOXQ1
应用:相关神经疾病研究
来源:FOXQ1 Regulates Brain Endothelial Mitochondrial Function by Orchestrating Calcium Signaling and Cristae Morphology.Adv Sci (Weinh),2025 Aug 30

图源:10.1002/advs.202503082[4]
2025年8月30日,广东医科大学附属医院张晶晶团队与中国科学院动物研究所焦建伟团队合作在《Advanced Science》发表论文,揭示转录因子FOXQ1是调控脑内皮细胞线粒体功能的关键因子。研究发现,脑内皮细胞不仅依赖糖酵解供能,更需要高效的氧化磷酸化满足大脑高能量需求。FOXQ1缺失会导致脑内皮细胞线粒体结构异常、功能崩溃,细胞启动代谢应急,但仍无法满足能量需求。该研究颠覆了内皮细胞代谢的传统认知,为理解神经疾病中的脑血管功能异常提供了新视角。
靶点:ACACA、LSS
应用:胃癌治疗
来源:A combined enteric neuron-gastric tumor organoid reveals metabolic vulnerabilities in gastric cancer.Cell Stem Cell,2025 Oct 02

图源:10.1016/j.stem.2025.08.006[5]
2025年9月2日,香港大学李嘉诚医学院黄兆麟团队在《Cell Stem Cell》发表研究,揭示胃癌细胞与肠神经元之间的动态互动及其代谢调控机制。研究开发了肠神经元-胃癌类器官共同培养模型,通过CRISPR-Cas9高通量基因筛选,发现ACACA和LSS两个关键脂质代谢因子对癌细胞生存至关重要。小鼠实验显示,阻断这些因子可减缓肿瘤生长。研究还发现,肠神经元的存在使胃癌细胞对脂质代谢抑制剂更敏感,为胃癌治疗提供了潜在的新靶点和生物标记物,有望推动个性化治疗的发展。
靶点:ZBP1
应用:阿尔茨海默病(AD)治疗
来源:Innate immune sensing of Z-nucleic acids by ZBP1-RIPK1 axis drives neuroinflammation in Alzheimer's disease.Immunity,2025 Aug 25

图源:10.1016/j.immuni.2025.07.024[6]
2025年9月2日,中科院上海有机化学研究所许代超团队在《Immunity》发表研究,揭示氧化型Z型线粒体DNA(Z-mtDNA)作为ZBP1的新型内源性配体,可驱动小胶质细胞介导的神经炎症。在阿尔茨海默病(AD)病理环境下,氧化应激导致mtDNA断裂并形成Z-DNA,被ZBP1识别后激活RIPK1,促进多条促炎通路,导致神经炎症和AD病理变化。在AD模型中,敲除ZBP1或抑制RIPK1活性可显著缓解神经炎症和病理缺陷。这一发现为AD神经免疫调控机制提供了新视角,为治疗AD提供了潜在靶点。
靶点:IP6K2
应用:炎症性肠癌的治疗
来源:Hongyun Zhang et al. Oncometabolite 5-IP7 inhibits inositol 5-phosphatase to license E-cadherin endocytosis.Nat Chem Biol,2025 Aug 26

图源:10.1038/s41589-025-02005-z[7]
2025年9月2日,南方科技大学饶枫团队在《Nature Chemical Biology》发表研究,揭示IP6K2及其产物5-IP7在炎症性结直肠癌中的作用机制。研究发现,IP6K2在结直肠癌组织中高表达,与患者生存率负相关。5-IP7通过抑制5-磷酸酶OCRL活性,导致PI(4,5)P2累积,促进E-钙黏蛋白内吞,破坏肠上皮屏障,激活β-连环蛋白致癌通路。团队还筛选出IP6K2抑制剂异鼠李素,可显著降低结肠癌肿瘤数量和体积,为炎症性肠癌的治疗提供了新靶点和潜在药物。
靶点:TCF25
应用:缺血性疾病的潜在治疗靶点
来源:TCF25 serves as a nutrient sensor to orchestrate metabolic adaptation and cell death by enhancing lysosomal acidification under glucose starvation.Cell Rep,2025 Sep 23

图源:10.1016/j.celrep.2025.116186[8]
2025年9月2日,同济大学蔡振宇课题组在《Cell Reports》发表研究,揭示TCF25蛋白在葡萄糖饥饿条件下调控代谢应激与细胞死亡的关键功能。研究发现,TCF25在葡萄糖饥饿时发生溶酶体转位,与ATP6V1A相互作用,促进溶酶体酸化,增强其降解能力以维持细胞短期存活。然而,长期葡萄糖饥饿通过TCF25介导的溶酶体过度活化,引发铁自噬和溶酶体膜破裂,导致溶酶体依赖性细胞死亡(LCD)。在小鼠肝缺血再灌注模型中,TCF25敲除显著减轻组织损伤,表明其为缺血性疾病的潜在治疗靶点。
靶点:TMEM17
应用:帕金森病(PD)的治疗
来源:Structural insights into the activation of TMEM175 by small molecule.Neuron,2025 Aug 22

图源:10.1016/j.neuron.2025.07.029[9]
2025年8月26日,中科中山药物创新研究院李平研究员团队在《Neuron》发表研究,开发出多个溶酶体TMEM175氢离子通道的高效激活剂,并解析了其与TMEM175的复合物冷冻电镜结构,揭示了小分子动态调控TMEM175的分子机制。研究发现,这些激活剂能显著促进细胞对α-突触核蛋白聚集体的清除,改善帕金森病(PD)模型的病理症状,为PD的个性化治疗提供了新策略。
靶点:NAT10
应用:减轻肝脏衰老及肝纤维化表型
来源:Aging increases susceptibility to liver fibrosis through enhanced NAT10-mediated ac4C modification of TGFβ1 mRNA.Genome Med,2025 Aug 15

图源:10.1186/s13073-025-01520-x[10]
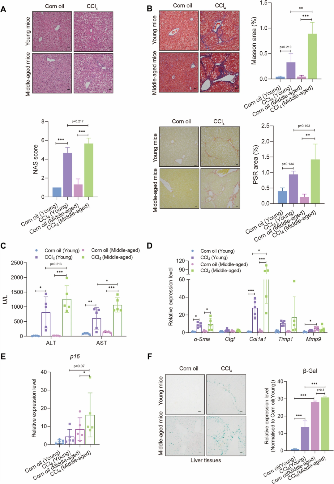
2025年9月1日,中山大学附属第三医院张琪/梁伟铖团队在《Genome Medicine》发表研究,揭示衰老通过RNA乙酰转移酶NAT10增强肝纤维化易感性的新机制。研究发现,衰老细胞分泌的TGFβ1靶向SMAD2/3,增强NAT10的mRNA转录。NAT10诱导TGFβ1 mRNA发生ac4C乙酰化修饰,被RNA结合蛋白PTBP1识别后提高其稳定性,促进TGFβ1介导的肝星状细胞活化及肝纤维化。在_四_氯_化_碳_诱导的肝纤维化模型中,中年小鼠比年轻小鼠更易受影响,NAT10在衰老及肝纤维化样本中显著上调。使用NAT10抑制剂Remodelin可减轻肝脏衰老及肝纤维化表型。
推荐产品
|
靶点 |
重组蛋白 |
货号 |
|
ACACA |
Recombinant Human Acetyl-CoA carboxylase 1 (ACACA), partial |
CSB-EP619749HU1 |
|
COL3A1 |
Recombinant Human Collagen alpha-1(III) chain (COL3A1) |
CSB-MP005740HU(A4)d7 |
|
FOXQ1 |
Recombinant Human Forkhead box protein Q1 (FOXQ1) |
CSB-MP874860HU |
|
IP6K2 |
Recombinant Human Inositol hexakisphosphate kinase 2 (IP6K2) |
CSB-MP011771HU |
|
LSS |
Recombinant Human Lanosterol synthase (LSS) |
CSB-EP013216HU |
|
NAT10 |
Recombinant Human N-acetyltransferase 10 (NAT10), partial |
CSB-MP863939HU |
|
RBPMS |
Recombinant Human RNA-binding protein with multiple splicing (RBPMS) |
CSB-EP821892HU |
|
RBPMS2 |
Recombinant Human RNA-binding protein with multiple splicing 2 (RBPMS2) |
CSB-MP757952HU |
|
SLC38A2 |
Recombinant Human Sodium-coupled neutral amino acid transporter 2 (SLC38A2), partial |
CSB-MP847210HU |
|
SLC45A4 |
Recombinant Human Solute carrier family 45 member 4 (SLC45A4), partial |
CSB-MP688555HU |
|
TCF25 |
Recombinant Human Ribosome quality control complex subunit TCF25 (TCF25 KIAA1049 NULP1 FKSG26) |
CSB-YP779940HU |
|
TMEM17 |
Recombinant Human Transmembrane protein 17 (TMEM17), partial |
CSB-MP023750HU1 |
|
ZBP1 |
Recombinant Human Z-DNA-binding protein 1 (ZBP1) |
CSB-EP861990HUb1 |
参考文献:
[1]SLC45A4 is a pain gene encoding a neuronal polyamine transporter.Nature,2025 Aug 20
[2]RBPMS and RBPMS2 Cooperate to Safeguard Cardiac Splicing.Circ Res,2025 Sep 12
[3]Inhibiting SLC38A2 lowers blood pressure in rodent models of hypertension.Sci Transl Med,2025 Sep 03
[4]FOXQ1 Regulates Brain Endothelial Mitochondrial Function by Orchestrating Calcium Signaling and Cristae Morphology.Adv Sci (Weinh),2025 Aug 30
[5]A combined enteric neuron-gastric tumor organoid reveals metabolic vulnerabilities in gastric cancer.Cell Stem Cell,2025 Oct 02
[6]Innate immune sensing of Z-nucleic acids by ZBP1-RIPK1 axis drives neuroinflammation in Alzheimer's disease.Immunity,2025 Aug 25
[7]Hongyun Zhang et al. Oncometabolite 5-IP7 inhibits inositol 5-phosphatase to license E-cadherin endocytosis.Nat Chem Biol,2025 Aug 26
[8]TCF25 serves as a nutrient sensor to orchestrate metabolic adaptation and cell death by enhancing lysosomal acidification under glucose starvation.Cell Rep,2025 Sep 23
[9]Structural insights into the activation of TMEM175 by small molecule.Neuron,2025 Aug 22
[10]Aging increases susceptibility to liver fibrosis through enhanced NAT10-mediated ac4C modification of TGFβ1 mRNA.Genome Med,2025 Aug 15
*免责声明:华美生物内容团队仅是分享和解读公开研究论文及其发现,本文仅作信息交流,文中观点不代表华美生物立场,请理解。