15 年
手机商铺
公司新闻/正文
454 人阅读发布时间:2025-03-07 10:07
01.靶点:USP9X
应用:中枢神经系统血管屏障功能障碍相关疾病
来源:Deubiquitinase USP9X controls Wnt signaling
for CNS vascular formation and barrier maintenance.Dev Cell,2025 Jan 31

天津医科大学王晓虹教授团队在《Developmental Cell》发表研究,揭示去泛素酶 USP9X 通过调控 Wnt 信号通路,影响中枢神经系统(CNS)血管形成和屏障功能维持。研究发现,USP9X 可去除 β-catenin 的 K48 链泛素化,稳定其蛋白水平,维持 Wnt 信号活性。利用血管内皮细胞特异性 USP9X 敲除小鼠,发现内皮细胞中 USP9X 缺失会导致 CNS 血管发育缺陷,且 USP9X 在成年小鼠中维持血脑屏障(BBB)和血视网膜屏障(BRB)完整性,对其他器官血管屏障无显著影响。此外,USP9X 缺失会加剧脑出血模型中的 BBB 破坏和氧诱导视网膜病变模型中的病理性新生血管形成和血管渗漏。该研究提示 USP9X 为 CNS 血管发育和稳态维持的重要调节因子,为相关疾病治疗提供新潜在靶点。
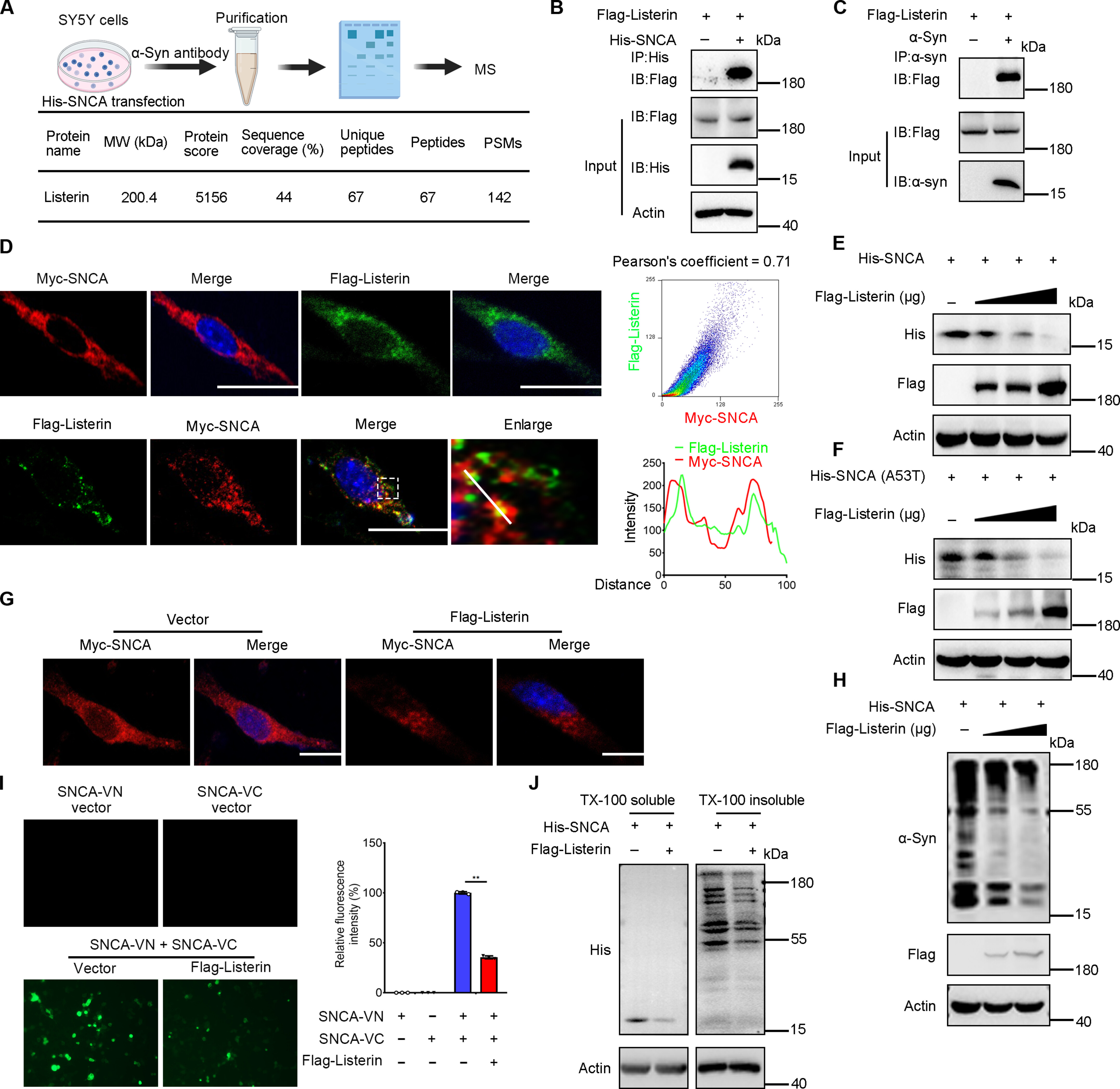
02.靶点:Listerin
应用:帕金森病的潜在治疗靶点
来源: Listerin promotes α-synuclein degradation to alleviate Parkinson's disease through the ESCRT pathway.Sci Adv,2025 Feb 14

山东大学高成江教授团队在《Science Advances》发表研究,揭示泛素连接酶 Listerin 通过 ESCRT 途径促进 α-突触核蛋白降解,缓解帕金森病。α-突触核蛋白的异常积累是帕金森病的关键病理特征,该研究发现 Listerin 与 α-突触核蛋白相互作用并介导其 K27 位泛素化,促进其在核内体内的分选和降解。实验表明,Listerin 表达增加可降低 α-突触核蛋白水平,减轻细胞毒性;在帕金森病小鼠模型中,Listerin 缺失加重症状,而过表达 Listerin 则改善行为学表现和病理进展,为治疗帕金森病提供新潜在靶点。
03.靶点:ADAR1
应用:前列腺癌的潜在治疗靶点
来源:Targeting ADAR1 with a small molecule for the treatment of prostate cancer.Nat Cancer,2025 Feb 10

中国药科大学杨鹏等研究人员在《Nature Cancer》发表研究,发现高表达的 ADAR1 是前列腺癌的重要致癌靶点,并开发出小分子 ADAR1 抑制剂 ZYS-1。该抑制剂能直接结合 ADAR1,抑制其脱氨酶活性,通过特异性抑制 ADAR1 激活肿瘤干扰素信号,显著抑制体内肿瘤生长和转移,且能增强抗肿瘤免疫,与免疫疗法组合时效果更强。研究还揭示 ADAR1 以编辑依赖的方式抑制 MTDH 翻译,驱动前列腺癌细胞增殖和侵袭。该发现表明 ADAR1 是前列腺癌的药物靶点,其抑制剂对广谱恶性肿瘤有治疗潜力。
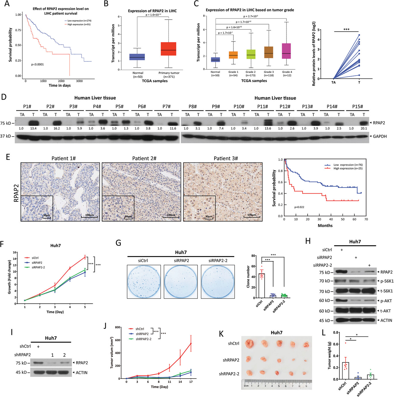
04.靶点:RPAP2
应用:肝细胞癌的潜在治疗靶点
来源:The FBXW7-RPAP2 Axis Controls the Growth of Hepatocellular Carcinoma Cells and Determines the Fate of Liver Cell Differentiation.Adv Sci (Weinh),2025 Feb 11
图源:10.1002/advs.202404718[4]
浙江大学赵永超研究员团队与熊秀芳副教授、梁廷波教授、崔丹蕊团队合作,在《Advanced Science》发表研究,揭示 FBXW7-RPAP2 轴在肝癌发生和肝脏细胞命运决定中的关键作用。研究发现 RPAP2 在肝癌中高表达,与不良预后相关,其促癌特性通过 FBXW7 靶向降解来抑制肝癌细胞生长。RPAP2 的蛋白稳定性受 FBXW7 负向调控及 HSP90 和 USP7 正向调控。FBXW7-RPAP2 轴不仅影响肝癌细胞生长,还决定肝脏细胞分化命运,为靶向 RPAP2 的抗肝癌治疗提供新策略。
05.靶点:Lp(a)
应用:动脉粥样硬化性心血管疾病及其并发症
来源:Lipoprotein(a) as a Pharmacological Target: Premises, Promises, and Prospects.Circulation,2025 Feb 11

《循环》杂志综述指出,脂蛋白(a)[Lp(a)] 作为动脉粥样硬化性心血管疾病的重要独立危险因素,正成为药物干预的关键靶点。Lp(a) 水平个体间差异大,主要受基因影响,全球约 20%~30% 人口 Lp(a) 水平升高。Lp(a) 与多种心血管疾病相关,其致动脉粥样硬化性是 LDL 的 5~6 倍。目前虽无专门获批用于降低 Lp(a) 的药物,但多种药物研发展现潜力,如 PCSK9 抑制剂、siRNA 药物及反义寡核苷酸等。部分现有降脂药也可降低 Lp(a) 水平。多个指南建议成年人至少进行一次 Lp(a) 检测,高危人群应更早检测。对于 Lp(a) 升高患者,除生活方式调整外,还可使用降脂药,部分需脂蛋白单采治疗。Lp(a) 作为心血管疾病重要危险因素的地位已获认可,其检测和治疗有望在预防心血管疾病中发挥更大作用。
06.靶点:GUK1
应用:ALK基因重排的非小细胞肺癌
来源:GUK1 activation is a metabolic liability in lung cancer.Cell,2025 Jan 28

哈佛大学医学院 2025 年 2 月 6 日在《Cell》发表的研究,发现 GDP 合成酶 GUK1 的激活可为肺癌细胞生长提供代谢动力。研究针对 ALK 基因重排引起的肺癌,通过磷酸化蛋白质组学筛选确定 GUK1 为 ALK 信号传导靶点,证实 ALK 与 GUK1 结合并磷酸化其 Y74 位点,促进 GDP 合成,对肿瘤生长重要。GUK1 磷酸化还通过调控 Ras-GTP 负载影响 MAPK 信号通路。该发现揭示肺癌代谢脆弱性,GUK1 有望成新型癌症疗法靶点。
07.靶点:SLFN11
应用:DNA损伤敏感性癌症(如小细胞肺癌、肝细胞癌、BRCA突变肿瘤)
来源:SLFN11-mediated ribosome biogenesis impairment induces TP53-independent apoptosis.Mol Cell,2025 Jan 30

日本庆应大学 Junko Murai 团队在《Molecular Cell》发表文章,揭示 SLFN11 通过损害核糖体生物合成(RiBi)来诱导 TP53 非依赖性凋亡的新机制。SLFN11 是一种与 DNA 复制靶向抗癌药物敏感性密切相关的基因,其编码蛋白具有 RNA 酶活性,能抑制蛋白质合成并引发复制应激。研究发现,在复制应激条件下,SLFN11 能选择性抑制新生 RNA 合成,特别是 rRNA 合成,导致核糖体生物合成受损,进而抑制整体翻译,消耗短寿命蛋白如 MCL1,最终诱导细胞凋亡。这一机制被称为 RIMA(RiBi 受损 - MCL1 减少 - 凋亡)。此外,SLFN11 诱导的凋亡在多种癌细胞系中具有普适性,且与 RiBi 受损和 rRNA 合成抑制密切相关,为开发新的抗癌治疗策略提供了潜在靶点。
08.靶点:FXR
应用:肝胆疾病、代谢综合征、肠道炎症及癌症
来源:Targeting farnesoid X receptor as aging intervention therapy.Acta Pharm Sin B,2025 Jan 19
上海中医药大学研究团队在《Acta Pharmaceutica Sinica B》发表成果,揭示靶向核受体 FXR 的抗衰老机制。研究利用秀丽隐杆线虫和早衰小鼠模型,发现 FXR 激动剂如奥贝胆酸及中药化合物桑皮黄酮,能通过激活 FXR 及其同源核受体,调节解毒基因表达,改善线虫和小鼠的健康寿命与自然寿命。代谢组学分析显示,FXR 激活可增加小鼠肝脏中 PXR 内源激动剂水平,增强解毒与代谢功能,从而发挥抗衰老作用。该研究为抗衰老治疗提供新靶点,具有潜在应用价值。
09.靶点:PPP6C
应用:代谢功能障碍相关脂肪性肝炎及其相关肝纤维化
来源:Protein phosphatase 6 regulates metabolic dysfunction-associated steatohepatitis via the mTORC1 pathway.J Hepatol,2025 Feb 11

中国科学院上海营养与健康研究所李于团队在《Journal of Hepatology》发表研究,发现 PPP6C 介导 FGF21 治疗肝纤维化与代谢功能障碍相关脂肪性肝炎(MASH)的新机制。研究构建了肝脏肝细胞特异性 FGF21 辅受体 βKlotho 敲除小鼠,发现肝细胞中 βKlotho 对 FGF21 改善 MASH 的效果至关重要。通过蛋白质相互作用质谱技术,鉴定出 PPP6C 为肝细胞内 FGF21 的直接下游靶点,其与 βKlotho 结合响应 FGF21 信号,介导 FGF21 对 MASH 的调控。进一步研究发现,FGF21 促使 βKlotho、PPP6C 与 TSC2 形成三元复合物,激活 PPP6C 磷酸酶活性,降低 TSC2 磷酸化水平,抑制 mTORC1 信号通路活性,促进脂质合成和脂肪酸氧化基因的关键调控转录因子 TFE3 和 Lipin1 核转位,从而调控 MASH 疾病进程。该研究确定 PPP6C 为肝细胞中 FGF21 信号调节 MASH 发展的直接靶点,提示靶向肝细胞 PPP6C 活性可能为治疗肝纤维化和 MASH 提供新潜在靶点。
推荐产品
| 靶点 | 重组蛋白 | 货号 |
| ADAR1/ADAR | Recombinant Human Double-stranded RNA-specific adenosine deaminase (ADAR), partial | CSB-MP001324HU |
| FAM171A2 | Recombinant Human Protein FAM171A2 (FAM171A2), partial | CSB-EP008131HU2 |
| FXR | Recombinant Human Fragile X mental retardation syndrome-related protein 1 (FXR1), partial | CSB-EP009087HU5 |
| GUK1 | Recombinant Human Guanylate kinase (GUK1) | CSB-EP619089HU |
| Listerin/LTN1 | Recombinant Human E3 ubiquitin-protein ligase listerin (LTN1), partial | CSB-MP026646HU |
| Lp(a) | Recombinant Macaca mulatta Apolipoprotein (a), partial | CSB-MP319698MOW |
| PPP6C | Recombinant Human Serine/threonine-protein phosphatase 6 catalytic subunit (PPP6C) | CSB-MP018583HU |
| RPAP2 | Recombinant Human Putative RNA polymerase II subunit B1 CTD phosphatase RPAP2 (RPAP2) | CSB-MP816906HU |
| USP9X | Recombinant Human Probable ubiquitin carboxyl-terminal hydrolase FAF-X (USP9X), partial | CSB-MP856610HU |
参考文献
*免责声明:华美生物内容团队仅是分享和解读公开研究论文及其发现,本文仅作信息交流,文中观点不代表华美生物立场,请理解。