15 年
手机商铺
公司新闻/正文
227 人阅读发布时间:2025-01-17 09:59
1、靶点:MFSD6
应用:抗EV-D68病毒药物潜在靶点
来源:MFSD6 is an entry receptor for respiratory enterovirus D68.Cell Host Microbe,2024 Dec 31

吉林大学魏伟团队在Cell子刊Cell Host & Microbe上发表重要研究成果,揭示了肠病毒D68(EV-D68)入侵人类细胞的全新受体MFSD6,并开发出潜在治疗药物MFSD6-Fc(CH3)。EV-D68是一种主要的非脊髓灰质炎肠道病毒,常致儿童严重呼吸道疾病及类似脊髓灰质炎病症,此前无获批抑制剂可阻其入侵人体细胞。该团队首次鉴定MFSD6为EV-D68入侵呼吸道细胞关键受体,其表达对病毒复制至关重要,且与病毒颗粒结合,第二个胞外结构域参与病毒识别。基于此,团队设计的MFSD6-Fc(CH3)重组蛋白复合物在体外有效阻断EV-D68感染,在体内能防止新生小鼠因该病毒感染死亡,为抗病毒药物研发提供了新靶点,推动相关领域研究进展。
2、靶点:Trim72
应用:真菌感染潜在治疗靶点
来源:Trim72 is a major host factor protecting against lethal Candida albicans infection.PLoS Pathog,2024 Nov

重庆医科大学附属第一医院医学检验科曹炬/赖晓菲团队在《PLoS Pathogens》上发表的研究发现,Trim72(也称为MG53)可以通过调控NF-κB和ERK1/2信号通路增强巨噬细胞的迁移和CCL2生成,促进巨噬细胞募集,进而保护机体免受侵袭性念珠菌感染。研究利用白色念珠菌建立小鼠侵袭性念珠菌感染模型,发现Trim72在感染后表达增加,Trim72缺陷小鼠生存率降低、器官真菌负荷和肾脏损伤加重,外源性补充Trim72蛋白可促进肾脏巨噬细胞募集和CCL2产生,发挥治疗作用。此外,Trim72促进NF-κB和ERK1/2信号通路介导的巨噬细胞迁移和CCL2产生,抑制这些信号通路会削弱Trim72的保护作用。该研究首次揭示了Trim72在侵袭性念珠菌感染中的免疫保护作用,有望成为抗真菌感染的潜在新型辅助治疗靶点。
3、靶点:UBE2F
应用:肝癌潜在治疗靶点
来源:RHEB neddylation by the UBE2F-SAG axis enhances mTORC1 activity and aggravates liver tumorigenesis.EMBO J,2025 Jan 06

浙江大学孙毅教授和赵永超研究员团队在《The EMBO Journal》发表的研究揭示了UBE2F-SAG/E2-E3轴通过拟素化修饰RHEB激活mTORC1信号通路,促进肝癌发生发展的分子机制。研究发现,肝癌患者肿瘤组织中UBE2F表达上调与不良预后正相关。实验显示,沉默UBE2F可抑制肝癌细胞生长、增殖,诱导细胞周期阻滞及自噬。UBE2F-SAG/E2-E3能促进RHEB第169位点的拟素化修饰,激活mTORC1。Ube2f敲除可延迟Pten失活诱导的小鼠肝癌发生。UBE2F水平与mTORC1活性正相关,且UBE2F和p-S6同时高表达的患者预后更差,表明UBE2F是肝癌的潜在药物靶点。
4、靶点:DYRK1A
应用:肝癌治疗新兴靶点
来源:DYRK1A-TGF-β signaling axis determines sensitivity to OXPHOS inhibition in hepatocellular carcinoma.Dev Cell,2025 Jan 07

上海交通大学医学院附属仁济医院-上海市肿瘤研究所覃文新/王存团队在《Developmental Cell》杂志发表的研究揭示了靶向DYRK1A联合氧化磷酸化抑制剂对肝癌细胞具有协同致死作用。研究发现,肝癌细胞依赖氧化磷酸化进行生物能量代谢,DYRK1A-TGF-β信号轴在肝癌细胞适应氧化磷酸化抑制带来的应激环境中发挥重要调控作用。敲除DYRK1A或使用DYRK1A抑制剂Harmine可显著提高肝癌细胞对氧化磷酸化抑制剂IACS-010759的敏感性,并抑制肝癌细胞增殖。该研究为靶向氧化磷酸化治疗肝癌提供了新视角。
5、靶点:RUNX2
应用:增强CAR-T细胞疗法的潜在靶点
来源:Antigen experience history directs distinct functional states of CD8 + CAR T cells during the antileukemia response.Nat Immunol,2025 Jan

科罗拉多大学的研究团队在《自然免疫学》杂志发表的研究发现,某些CAR-T细胞保留了与细菌、病毒及其他抗原接触的长期记忆,这些“记忆细胞”能够迅速消灭癌细胞,但随后迅速进入耗竭状态,其增殖速度缓慢,从而为疾病的潜在复发提供了机会。与之相对的是一类“naïve CAR-T细胞”,这类细胞之前未曾与抗原接触过。研究确定RUNX家族转录因子是增强naïve CD8 CAR-T细胞功能的潜在靶点,RUNX2的过表达能够显著提升小鼠CAR-T细胞的抗肿瘤效果以及人类CAR-T细胞的功能。这些发现可能有助于实现CAR-T细胞疗法的更精确工程化改造,从而使其更有效地对抗癌症,包括在实体瘤治疗中的应用。
6、靶点:HDAC6
应用:抗病毒治疗的潜在靶点
来源:HDAC6 deacetylates TRIM56 to negatively regulate cGAS-STING-mediated type I interferon responses.EMBO Rep,2025 Jan 02

暨南大学王一飞团队、深圳大学郑楷团队以及深圳市人民医院刘凯胜团队在《EMBO Reports》杂志发表的研究揭示了HDAC6通过去乙酰化TRIM56,抑制cGAS单泛素化及其与病毒DNA结合的作用,进而抑制cGAS-STING介导的抗病毒天然免疫反应。HSV-1蛋白US3可磷酸化HDAC6,促进HDAC6与TRIM56的相互作用,从而实现免疫逃逸。研究发现,在HSV-1感染诱导的单纯疱疹脑炎模型中,HDAC6敲除鼠可增强cGAS-STING信号激活和I型干扰素(IFN)的产生,最终抑制HSV-1感染。这一研究首次发现了HDAC6与TRIM56互作,进而去乙酰化TRIM56负调控cGAS介导的IFN的产生,并发现TRIM56上新的110号乙酰化位点,为制定抗病毒策略提供了有价值的见解。
7、靶点:GLO2
应用:炎症疾病治疗的潜在靶点
来源:Nonenzymatic lysine D-lactylation induced by glyoxalase II substrate SLG dampens inflammatory immune responses,Cell Res,2025 Jan 06

海军军医大学王品教授、曹雪涛院士、于益芝教授等在《Cell Research》期刊发表的研究揭示了乙二醛酶II(GLO2)底物S-D-乳酰谷胱甘肽(SLG)诱导的非酶促赖氨酸-D-乳酸化修饰抑制炎症反应,为炎症疾病的治疗提供了新靶点。研究发现,GLO2在先天免疫激活过程中受NF-κB信号通路下调,其底物SLG在细胞质中积累,直接诱导蛋白质发生赖氨酸-D-乳酸化修饰。这一修饰过程受到附近半胱氨酸残基的促进,通过形成可逆的S-乳酸化硫醇中间体,将乳酸基团转移到邻近的赖氨酸上。乳酸化位点图谱鉴定出活化巨噬细胞中2255个乳酸化位点,赖氨酸对SLG介导的D-乳酸化修饰的易感性取决于其与半胱氨酸残基的接近程度。乳酸化在参与免疫激活和炎症通路的蛋白质中优先富集,RelA蛋白质中赖氨酸310位点的D-乳酸化修饰会减弱炎症信号传导和NF-κB转录活性,从而恢复免疫稳态。GLO2/SLG/D-乳酸化调节轴的失调与人类炎症表型密切相关,表明GLO2是对抗临床炎症性疾病的一个有前景的靶点。
8、靶点:MALT1
应用:肿瘤治疗的潜在靶点
来源:Deciphering the role of the MALT1-RC3H1 axis in regulating GPX4 protein stability.Proc Natl Acad Sci U S A,2025 Jan 07

上海交通大学医学院附属仁济医院-上海市肿瘤研究所肿瘤系统医学全国重点实验室王存研究组在《PNAS》杂志发表的研究揭示了MALT1-RC3H1轴调控GPX4蛋白稳定性及在肿瘤治疗中的潜在价值。研究发现,MALT1是调控GPX4蛋白的关键分子,E3泛素连接酶RC3H1在MALT1介导的GPX4蛋白泛素化降解过程中发挥重要作用。MALT1通过水解切割RC3H1,抑制GPX4泛素化降解,维持其蛋白稳定;敲除MALT1可上调RC3H1蛋白水平,促进GPX4蛋白的泛素化降解。研究还发现,MALT1抑制剂MI-2可诱导肝癌细胞发生铁死亡,联合Sorafenib或Regorafenib可通过同时靶向GPX4和SLC7A11,高效协同诱导肝癌细胞铁死亡,具有重要的临床转化潜力。
9、靶点:PCIF1
应用:肿瘤免疫治疗新兴靶点
来源:The epitranscriptional factor PCIF1 orchestrates CD8+ T cell ferroptosis and activation to govern anti-tumor immunity.Nature Immunology,06 January 2025

武汉大学医学研究院张金方课题组在《Nature Immunology》杂志发表的研究揭示了表观转录因子PCIF1及其介导的m6Am修饰在调控CD8+ T细胞激活和铁死亡中的关键作用,为肿瘤免疫治疗提供了新的视角。研究发现,全身敲除Pcif1的小鼠表现出显著的肿瘤生长抑制能力,其肿瘤组织中浸润的细胞毒性CD8+ T细胞数量显著增加。Pcif1介导的m6Am修饰对于CD8+ T细胞的激活至关重要,敲除Pcif1显著降低CD8+ T细胞中mRNA整体m6Am修饰水平,同时显著促进CD8+ T细胞的激活。研究还发现,Pcif1介导的m6Am修饰抑制Cd69、Fth1和Slc3a2 mRNA的翻译,降低这些基因的蛋白表达水平。敲除或敲低PCIF1不仅显著增强了CD8+ T细胞的激活能力,还有效抑制了其铁死亡过程,从而显著提高了PD-1阻断抗体和CAR-T细胞疗法的抗肿瘤效果。这一发现为临床肿瘤治疗提供了全新的潜在手段与思路。
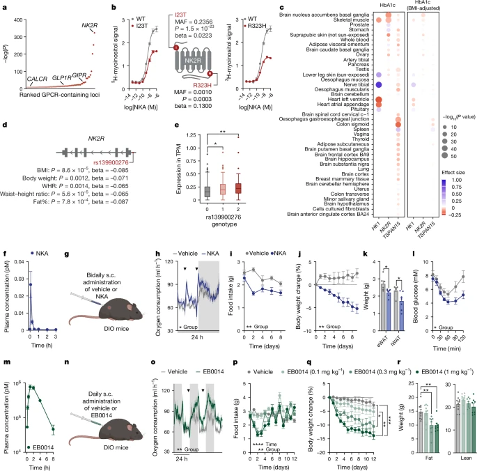
10、靶点:NK2R
应用:肥胖和2型糖尿病治疗的潜在靶点
来源:NK2R control of energy expenditure and feeding to treat metabolic diseases.Nature,2024 Nov

南丹麦大学等机构的科学家们在《Nature》上发表的研究发现了一种新型减肥药物,不仅能减少食欲,还能增加能量消耗,并改善胰岛素敏感性,且不会引起恶心或肌肉量减少等副作用。这一发现可能会让数百万对现有疗法无响应的肥胖和2型糖尿病患者受益。目前,基于肠促胰岛素的药物如GLP-1类药物虽然帮助了全球数百万人减肥,但常引起恶心和呕吐等副作用,且对同时患有肥胖和2型糖尿病的人群效果不理想。新型药物通过激活神经激肽2受体(NK2R)实现增加能量消耗和降低食欲的效果,已在非人类灵长类动物中显示出降低体重、改善胰岛素敏感性、降低血糖、甘油三酯和胆固醇的作用,标志着向临床转化迈出了重要一步。
推荐产品
| 靶点 | 重组蛋白 | 货号 |
| GLO2/HAGH | Recombinant Human Hydroxyacylglutathione hydrolase, mitochondrial (HAGH), partial | CSB-EP624118HU1 |
| HDAC6 | Recombinant Human Histone deacetylase 6 (HDAC6), partial | CSB-EP010242HU |
| MFSD6 | Recombinant Human Major facilitator superfamily domain-containing protein 6 (MFSD6), partial | CSB-EP741066HU |
| NK2R/TACR2 | Recombinant Human Substance-K receptor (TACR2) | CSB-CF023069HU |
| PCIF1 | Recombinant Human mRNA (2\'-O-methyladenosine-N (6)-)-methyltransferase (PCIF1) | CSB-EP884471HU |
| TRIM72 | Recombinant Human Tripartite motif-containing protein 72 (TRIM72), partial | CSB-EP744394HU1 |
| Recombinant Mouse Tripartite motif-containing protein 72 (Trim72) | CSB-YP638529MO | |
| Recombinant pig Tripartite motif-containing protein 72(TRIM72) | CSB-EP5855PI | |
| Recombinant Dog Tripartite motif-containing protein 72 (TRIM72) | CSB-EP5856DO | |
| Recombinant Rat Tripartite motif-containing protein 72 (Trim72) | CSB-EP024511RA | |
| UBE2F | Recombinant Human NEDD8-conjugating enzyme UBE2F (UBE2F) | CSB-EP850248HU |
参考文献
[1] MFSD6 is an entry receptor for respiratory enterovirus D68.Cell Host Microbe,2024 Dec 31
[2] Trim72 is a major host factor protecting against lethal Candida albicans infection.PLoS Pathog,2024 Nov
[3] RHEB neddylation by the UBE2F-SAG axis enhances mTORC1 activity and aggravates liver tumorigenesis.EMBO J,2025 Jan 06
[4] DYRK1A-TGF-β signaling axis determines sensitivity to OXPHOS inhibition in hepatocellular carcinoma.Dev Cell,2025 Jan 07
[5] Antigen experience history directs distinct functional states of CD8 + CAR T cells during the antileukemia response.Nat Immunol,2025 Jan
[6] HDAC6 deacetylates TRIM56 to negatively regulate cGAS-STING-mediated type I interferon responses.EMBO Rep,2025 Jan 02
[7] Nonenzymatic lysine D-lactylation induced by glyoxalase II substrate SLG dampens inflammatory immune responses,Cell Res,2025 Jan 06
[8] Deciphering the role of the MALT1-RC3H1 axis in regulating GPX4 protein stability.Proc Natl Acad Sci U S A,2025 Jan 07
[9] The epitranscriptional factor PCIF1 orchestrates CD8+ T cell ferroptosis and activation to govern anti-tumor immunity.Nature Immunology,06 January 2025
[10] NK2R control of energy expenditure and feeding to treat metabolic diseases.Nature,2024 Nov
*免责声明:华美生物内容团队仅是分享和解读公开研究论文及其发现,本文仅作信息交流,文中观点不代表华美生物立场,请理解。