15 年
手机商铺
公司新闻/正文
342 人阅读发布时间:2024-12-13 10:16
靶点:ERAP
应用:抗肿瘤研究
来源:Tsao, Hsiao-Wei, et al. "Targeting the aminopeptidase ERAP enhances antitumor immunity by disrupting the NKG2A-HLA-E inhibitory checkpoint." Immunity (2024).

美国麻省理工学院和哈佛大学Broad研究所的Robert T. Manguso和Kathleen B. Yates研究团队在《Immunity》杂志上发表的研究揭示了ERAP酶在抗肿瘤免疫中的重要作用。研究发现,ERAP基因缺失能够削弱NKG2A-HLA-E抑制性检查点,增强免疫细胞对肿瘤细胞的杀伤能力,使肿瘤细胞对免疫检查点阻断(ICB)疗法更加敏感。通过在小鼠肿瘤模型中验证,研究人员发现ERAP缺失的肿瘤细胞在接受ICB疗法的小鼠中生长受到抑制,而CD8+ T细胞在介导ERAP缺失肿瘤细胞对ICB疗法敏感性增强中起主要作用。此外,ERAP缺失通过Qa-1b-NKG2A通路发挥作用,改变非经典MHC I类分子Qa-1b和其配体NKG2A受体的相互作用。在人类肿瘤中,ERAP1和ERAP2基因的删除可以降低HLA-E上VL9肽的呈递,增强NKG2A+免疫细胞对肿瘤细胞的杀伤作用。这项研究为开发新的免疫治疗策略提供了新的思路,即通过抑制ERAP酶的活性来增强抗癌免疫力。
靶点:Mif
应用:黑色素瘤研究
来源:Cohen Shvefel, Sapir, et al. "Temporal genomic analysis of homogeneous tumor models reveals key regulators of immune evasion in melanoma." Cancer Discovery (2024).

以色列魏茨曼科学研究所的Yardena Samuels团队在《Cancer Discovery》杂志上发表的研究揭示了低瘤内异质性(ITH)黑色素瘤免疫逃逸的关键因子。研究发现,低ITH与患者生存率和免疫治疗反应的增加相关,但在低ITH患者中,有40%表现出较差的预后,生存时间甚至低于高ITH患者的中位生存期。通过分析低ITH小鼠肿瘤免疫逃逸的机制,研究团队将巨噬细胞迁移抑制因子Mif确定为该类肿瘤侵袭性生长的主要决定因素。在人类黑色素瘤患者数据集中,高MIF水平的患者往往生存率较差,表明MIF可能作为肿瘤免疫逃逸的关键因素。研究还发现,Mif克隆度是介导肿瘤生长的关键因素,MIF表达水平可能影响低ITH黑色素瘤的免疫检查点阻断(ICB)疗效,为未来治疗提供了新的靶标。这项工作证明了MIF表达是低ITH肿瘤侵袭性生长的重要决定因素,通过增加促肿瘤巨噬细胞频率并减少细胞毒性T细胞浸润及活性来营造免疫抑制微环境。
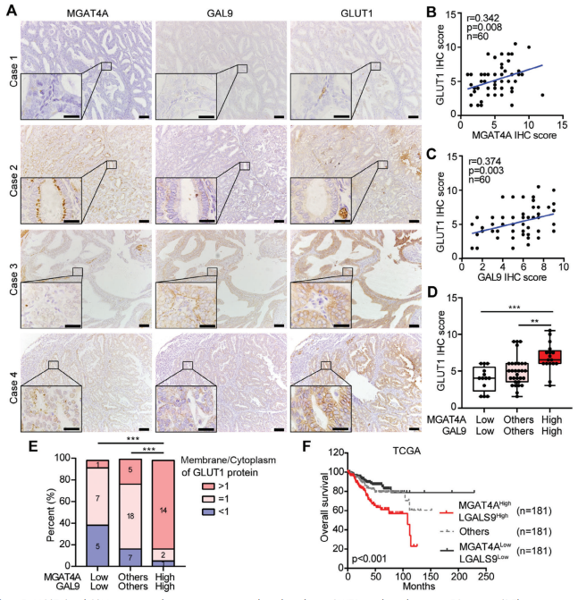
靶点:MGAT4A
应用:子宫内膜癌研究
来源:Zhu, Zhen, et al. "MGAT4A/Galectin9‐Driven N‐Glycosylation Aberration as a Promoting Mechanism for Poor Prognosis of Endometrial Cancer with TP53 Mutation." Advanced Science (2024): 2409764.

复旦大学严俊课题组和中国科学院上海药物研究所黄锐敏课题组在《Advanced Science》上发表的研究揭示了糖基转移酶MGAT4A介导的TP53突变型子宫内膜癌恶性进展的新机制。研究团队通过无监督层次聚类分析,识别出一个包含11个糖基化相关基因的基因簇,能明确指征预后不良且富含TP53突变的EC病患。研究发现,MGAT4A在Galectin-9的协同下,通过促进葡萄糖代谢增加EC细胞的增殖和侵袭。N-糖蛋白质组学进一步鉴定出葡萄糖转运蛋白GLUT1是被MGAT4A修饰的糖蛋白之一,MGAT4A催化形成的分支型N-糖链与Galectin-9结合后,增加GLUT1蛋白在细胞膜上的分布,致使葡萄糖摄取升高。此外,研究还揭示了野生型p53通过三种抑癌性的miRNA间接下调MGAT4A,而p53突变体则丧失了对MGAT4A表达的抑制作用,导致患者预后不佳。这一发现不仅为子宫内膜癌的新型分子分型系统提供了依据,也为TP53突变的子宫内膜癌患者基于葡萄糖代谢关键调节因子的异常N-糖基化导致恶性进展的新调控机制提供了潜在的治疗策略。
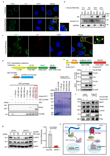
靶点:OLFM4
应用:胃癌研究
来源:Wen, Fuping, et al. "Epstein-Barr virus infection upregulates extracellular OLFM4 to activate YAP signaling during gastric cancer progression." Nature Communications 15.1 (2024): 1-17.

复旦大学周兆才教授、焦石研究员与同济大学附属第十人民医院徐远志主任的联合团队在《Nature Communications》上发表的研究揭示了EB病毒(EBV)通过微泡分泌型OLFM4调控Hippo信号通路促进胃癌发展的分子机制。研究发现,EBV感染能够激活cGAS-STING信号通路,促使OLFM4蛋白通过微泡分泌,进而作为Hippo信号通路的抑制性配体,通过抑制Hippo激酶活性和增强YAP活性来促进胃癌细胞的增殖。OLFM4在EBV阳性胃癌中的表达与EBV感染呈显著正相关,表明其可能是EBV阳性胃癌亚型的潜在诊断标志物。该研究不仅从EBV阳性胃癌分泌的胞外微泡中鉴定到OLFM4蛋白,还揭示了EBV感染激活cGAS-STING信号通路,导致OLFM4转录表达增加,进而通过微泡分泌至胞外,与Hippo信号通路上游跨膜蛋白FAT1的胞外区结合,抑制其胞内区招募和激活Hippo激酶,最终导致受体细胞中YAP活性升高。这一发现为理解EBV在胃癌发生发展中的作用提供了新的分子机制,并为胃癌的诊断和治疗提供了新的潜在靶点。
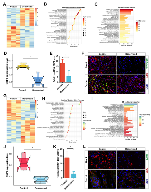
靶点:CSF1 和 BMP2
应用:创面愈合研究
来源:Wang, Kai, et al. "Peripheral nerve-derived CSF1 induces BMP2 expression in macrophages to promote nerve regeneration and wound healing." npj Regenerative Medicine 9.1 (2024): 35.

空军军医大学西京医院整形外科宋保强教授团队在《npj Regenerative Medicine》杂志上发表的研究文章揭示了外周神经与巨噬细胞在创面愈合中的互作机制。研究发现,在去神经伤口愈合过程中,巨噬细胞数量和血管生成减少,导致伤口愈合延迟。该研究进一步证明,外周神经源性CSF1通过诱导修复巨噬细胞中的BMP2表达,激活神经免疫调节通路,促进神经再生和伤口愈合。这一发现不仅加深了对外周神经在调节巨噬细胞功能中作用的理解,也为开发新的伤口愈合治疗方法提供了理论基础。博士研究生王凯和宋彬宇为本文并列第一作者。这项研究的创新点在于揭示了外周神经源性CSF1在调节巨噬细胞功能中的关键作用,并通过诱导BMP2表达,显著增强了神经再生和伤口愈合,为未来开发更有效的药物或治疗方法提供了可能,有望加速伤口愈合,减少并发症,提高患者的生活质量。
靶点:TMEM163
应用:慢性瘙痒研究
来源:Tong, Fang, et al. "Elevated vesicular Zn2+ in dorsal root ganglion neurons expressing the transporter TMEM163 causes age-associated itchy skin in mice." PLoS biology 22.11 (2024): e3002888.

复旦大学脑科学研究院韩清见团队与南京医科大学附属无锡人民医院张昕教授合作,在《PLOS Biology》杂志上发表研究论文,揭示了锌离子转运蛋白163(TMEM163)在调控慢性瘙痒中的作用机制。研究发现,背根神经节中表达TMEM163的神经元与脊髓背角NPY+抑制性中间神经元形成单突触连接,通过释放Zn2+调节其活动。在衰老和干皮病状态下,TMEM163表达和囊泡Zn2+浓度增加,导致NPY+神经元活性降低,瘙痒传递神经环路去抑制,引发慢性瘙痒。这项研究为理解干皮病或皮肤老化等病理条件下慢性瘙痒的增强提供了新理论,并为临床治疗提供了新思路。
靶点:STK39
应用:胰腺癌研究
来源:Xu, Yi, et al. "STK39-mediated amplification of γ-H2A. X promotes homologous recombination and contributes to PARP inhibitor resistance." Nucleic Acids Research (2024): gkae1099.

中国医学科学院肿瘤医院邓敏团队及合作者在《Nucleic Acids Research》上发表的研究揭示了STK39激酶在促进同源重组修复(HRR)并介导PARP抑制剂(PARPi)抵抗中的分子机制。研究发现,STK39表达在胰腺癌组织中显著上调,并与患者预后不良相关。STK39能够直接磷酸化H2A.X,增强HRR关键信号γ-H2A.X,从而促进DNA双链断裂的有效修复,并导致胰腺癌患者对PARPi产生抵抗。研究还发现,DNA损伤后,ATM通过磷酸化STK39的S401位点,促进STK39与MRN复合物的相互作用,并招募STK39至DNA损伤位点。在体外和体内模型中,靶向抑制STK39可增强胰腺癌细胞对DNA双链损伤和PARPi的敏感性,为胰腺癌治疗提供了新的策略。这项研究不仅拓展了对DNA损伤响应途径的认识,还为开发新的胰腺癌治疗策略提供了潜在靶点。
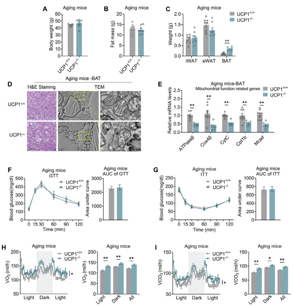
靶点:UCP1
应用:脂肪衰老研究
来源:Qiu, Jin, et al. "Ucp1 Ablation Improves Skeletal Muscle Glycolytic Function in Aging Mice." Advanced Science (2024): 2411015.

最近,华东师范大学的徐凌燕、马欣然研究员团队与中国科学院上海药物研究所的谢岑研究员团队合作,在《Advanced Science》杂志上发表了一项研究,揭示了肌酸在衰老过程中作为关键代谢物,介导脂肪和骨骼肌之间的组织间对话作用及其机制。研究发现,在衰老条件下,棕色脂肪功能衰退导致米色脂肪肌酸合成增加,并转运至骨骼肌,提高糖酵解功能和机体葡萄糖代谢,抵抗衰老引起的肌萎缩和系统性代谢紊乱。该研究使用UCP1敲除衰老小鼠模型,通过多组学联合分析,发现肌酸含量及其代谢通路在米色脂肪和骨骼肌中同时上调,表明肌酸可能作为两个器官间交流的关键代谢物。通过代谢流实验,研究团队进一步证实了UCP1敲除小鼠米色脂肪合成肌酸的能力增强,并通过血液循环运输到骨骼肌,增强骨骼肌的葡萄糖摄取及糖酵解能力。这项研究不仅揭示了脂肪衰老在系统性衰老中的先发地位,还指出了靶向脂肪衰老改善代谢性疾病的潜力。
参考文献
1. Tsao, Hsiao-Wei, et al. "Targeting the aminopeptidase ERAP enhances antitumor immunity by disrupting the NKG2A-HLA-E inhibitory checkpoint." Immunity (2024).
2. Cohen Shvefel, Sapir, et al. "Temporal genomic analysis of homogeneous tumor models reveals key regulators of immune evasion in melanoma." Cancer Discovery (2024).
3. Zhu, Zhen, et al. "MGAT4A/Galectin9‐Driven N‐Glycosylation Aberration as a Promoting Mechanism for Poor Prognosis of Endometrial Cancer with TP53 Mutation." Advanced Science (2024): 2409764.
4. Wen, Fuping, et al. "Epstein-Barr virus infection upregulates extracellular OLFM4 to activate YAP signaling during gastric cancer progression." Nature Communications 15.1 (2024): 1-17.
5. Wang, Kai, et al. "Peripheral nerve-derived CSF1 induces BMP2 expression in macrophages to promote nerve regeneration and wound healing." npj Regenerative Medicine 9.1 (2024): 35.
6. Tong, Fang, et al. "Elevated vesicular Zn2+ in dorsal root ganglion neurons expressing the transporter TMEM163 causes age-associated itchy skin in mice." PLoS biology 22.11 (2024): e3002888.
7. Xu, Yi, et al. "STK39-mediated amplification of γ-H2A. X promotes homologous recombination and contributes to PARP inhibitor resistance." Nucleic Acids Research (2024): gkae1099.
8. Qiu, Jin, et al. "Ucp1 Ablation Improves Skeletal Muscle Glycolytic Function in Aging Mice." Advanced Science (2024): 2411015.