前沿靶点速递:每周医学研究精选(二十一)
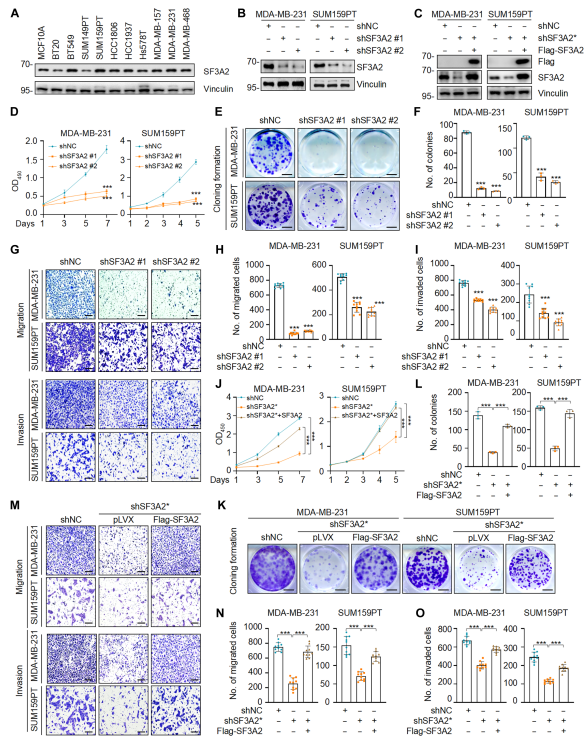
靶点:SF3A2
应用:三阴性乳腺癌(TNBC)研究
来源:Deng, Ling, et al. "SF3A2 promotes progression and cisplatin resistance in triple-negative breast cancer via alternative splicing of MKRN1." Science Advances 10.14 (2024): eadj4009.
一项发表在《Cancer》杂志上的研究发现,剪接因子SF3A2在三阴性乳腺癌(TNBC)组织中异常上调,并与患者的不良预后相关。SF3A2通过与E3泛素蛋白连接酶UBR5相互作用,形成反馈回路,调节彼此的表达,促进TNBC进展。研究还发现SF3A2至少部分地通过特异性调节MKRN1的可变剪接,促进致癌异构体MKRN1-T1的表达,从而推动TNBC的发展。此外,SF3A2参与外源性和内源性细胞凋亡的调控,导致TNBC细胞对顺铂产生耐药性。这些发现揭示了SF3A2在TNBC进展和顺铂耐药中的未知作用,为TNBC治疗提供了新的潜在治疗靶点。研究进一步表明,SF3A2缺失可通过MKRN1介导的FADD蛋白酶体降解途径促进细胞凋亡,并增加TNBC细胞对顺铂的敏感性,为开发新的治疗策略提供了重要信息。
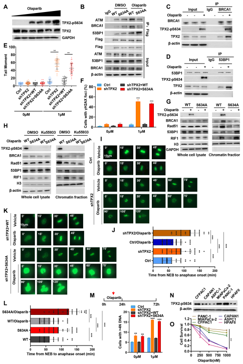
靶点:TPX2
应用:胰腺癌研究
来源:Xiao, Mingming, et al. "TPX2 serves as a novel target for expanding the utility of PARPi in pancreatic cancer through conferring synthetic lethality." Gut (2024).
复旦大学附属肿瘤医院虞先濬和施思团队在《GUT》杂志上发表的研究揭示了胰腺癌治疗中PARP抑制剂的新靶点TPX2。研究发现,TPX2是一个能够调控DNA损伤修复应答和有丝分裂进展的合成致死靶点。通过对比奥拉帕利敏感和抵抗的胰腺癌患者来源异种移植物(PDX)模型,团队发现TPX2在奥拉帕利敏感模型中表达下调,且抑制TPX2能增强胰腺癌对奥拉帕利的敏感性。靶向TPX2可诱导“BRCAness”表型,破坏有丝分裂进程,使癌细胞对奥拉帕利更敏感。此外,研究还表明,在TPX2表达被抑制的情况下,PARP抑制剂和吉西他滨联合使用能产生较好的治疗效果,为TPX2低表达的胰腺癌患者提供了新的治疗策略。该研究不仅阐明了TPX2在DNA双链断裂修复途径选择和有丝分裂进程中的作用,而且为开发新的治疗策略提供了重要依据,有望帮助扩展PARP抑制剂在胰腺癌治疗中的适用范围。
靶点:PTER
应用:抗肥胖药物研究
来源:Wei, Wei, et al. "PTER is a N-acetyltaurine hydrolase that regulates feeding and obesity." Nature 633.8028 (2024): 182-188.
斯坦福大学医学院的研究团队在《Nature》杂志上发表的研究表明,PTER(phosphotriesterase-related酶)在体重调节和能量平衡中扮演着关键角色,为减肥治疗提供了新的方向。PTER是N-乙酰牛磺酸(N-acetyltaurine)的水解酶,负责将N-乙酰牛磺酸分解为牛磺酸和acetate。研究发现,在小鼠中敲除Pter基因会导致组织中N-乙酰牛磺酸水解活性完全丧失,进而使得血液中N-乙酰牛磺酸水平系统性升高。这些Pter基因敲除小鼠表现出吃得更少、体重更轻的代谢表型,且体重差异主要是由于脂肪量的减少。此外,通过直接给肥胖小鼠喂食N-乙酰牛磺酸,也能以一种依赖于功能性GFRAL受体的方式减少食物摄入量和体重,这一效果独立于目前市场上GLP-1受体激动剂的作用机制。这些发现揭示了PTER和N-乙酰牛磺酸在体重控制中的作用,并为开发新型抗肥胖药物提供了新的靶点。
靶点:ACSS2
应用:靶向肿瘤乳酸化修饰的抗癌药物研究
来源:Zhu, Rongxuan, et al. "ACSS2 acts as a lactyl-CoA synthetase and couples KAT2A to function as a lactyltransferase for histone lactylation and tumor immune evasion." Cell Metabolism (2024).
浙江大学吕志民教授团队与Rice University陶一之团队合作,在《细胞-代谢》期刊上发表了一项新研究,揭示了乳酸代谢在肿瘤免疫逃逸中的作用,并发现了一种新的乳酰辅酶A合成酶——ACSS2。这项研究发现,ACSS2能够将乳酸直接转化为乳酰辅酶A,参与蛋白质乳酸化过程。在表皮生长因子(EGF)激活EGFR通路时,ERK磷酸化介导的ACSS2核转位促进了LDHA/ACSS2/KAT2A复合物的形成,这一复合物促进了组蛋白乳酸化、基因表达、肿瘤生长和免疫逃逸。研究还发现,ACSS2在S267位点被ERK磷酸化后转移到细胞核内,与KAT2A形成复合物,ACSS2作为乳酰辅酶A合成酶,结合乳酸并将其与辅酶A转化为乳酰辅酶A。这一发现不仅深化了对肿瘤细胞糖代谢机制的理解,还为开发新的抗癌治疗策略提供了潜在的代谢标记物和分子靶点,对靶向肿瘤乳酸化修饰的抗癌药物研发具有重要的指导意义。
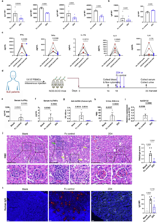
靶点:CD132
应用:系统性红斑狼疮(SLE)研究
来源:Yin, Huiqi, et al. "2D4, a humanized monoclonal antibody targeting CD132, is a promising treatment for systemic lupus erythematosus." Signal Transduction and Targeted Therapy 9.1 (2024): 323.
中国医学科学院北京协和医学院/中国医学科学院皮肤病医院陆前进教授、赵明教授团队在《Signal Transduction and Targeted Therapy》期刊上发表的研究论文中,开发了一种新型人源化抗CD132单克隆抗体2D4,为系统性红斑狼疮(SLE)治疗提供了潜在新疗法。研究发现,SLE患者淋巴细胞中CD132表达增强,促进了促炎细胞因子和免疫球蛋白的产生。2D4能有效阻断IL-21和IL-15,对IL-2作用有限,从而在不破坏免疫耐受的情况下抑制T细胞和B细胞。在SLE和狼疮性肾炎小鼠模型中,2D4显示出良好的治疗效果,减轻炎症,减少蛋白尿和肾小球肾炎,其疗效优于现有疗法贝利尤单抗。此外,2D4还能抑制SLE患者外周血单个核细胞中促炎因子和自身抗体的产生,展现了对SLE患者的治疗潜力,为未来SLE临床试验提供了一个有希望的候选分子。
靶点:SPTLC3
应用:心血管相关疾病研究
来源:Gengatharan, Jivani M., et al. "Altered sphingolipid biosynthetic flux and lipoprotein trafficking contribute to trans-fat-induced atherosclerosis." Cell Metabolism (2024).
索尔克生物学研究所的研究团队在《Cell Metabolism》杂志上发表的研究表明,反式脂肪酸通过激活丝氨酸棕榈酰转移酶(SPT)促进鞘脂合成,从而加剧动脉粥样硬化性心血管疾病(ASCVD)。特别地,SPTLC3亚基在这一过程中起到了关键作用,它与肝脏中极低密度脂蛋白(VLDL)分泌基因之间存在强烈的正相关性,可能作为减少肝脏VLDL分泌和循环脂蛋白的直接靶点。在小鼠模型中,反式脂肪酸的摄入导致SPTLC3介导的鞘脂生成增加,进而促进VLDL分泌至血液中,形成更多的动脉粥样硬化斑块。而使用SPT抑制剂多球壳菌素能够显著减少反式脂肪酸诱导的动脉粥样硬化,这表明SPTLC3可能是未来治疗ASCVD的一个关键治疗靶点。这项研究不仅揭示了反式脂肪酸对心血管健康的负面影响,也为开发新的治疗策略提供了重要的分子机制和潜在靶点。
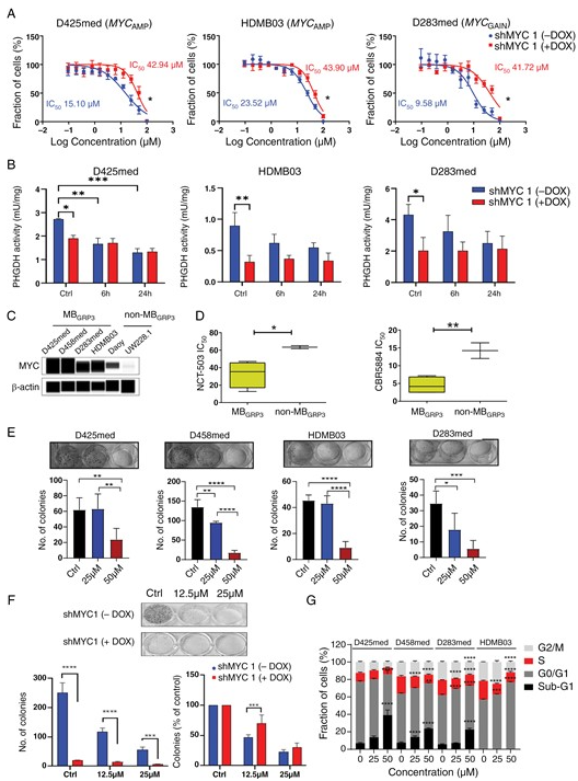
靶点:PHGDH
应用:3型髓母细胞瘤(MBGRP3)研究
来源:Adiamah, Magretta, et al. "MYC-dependent upregulation of the de novo serine and glycine synthesis pathway is a targetable metabolic vulnerability in group 3 medulloblastoma." Neuro-Oncology (2024): noae179.

(图源:NCT-503 对 PHGDH 抑制的敏感性取决于 PHGDH 的高基础 MYC 依赖性活性 [7])
英国研究组在《Neuro Oncology》发表的研究揭示了3型髓母细胞瘤(MBGRP3)的可靶向代谢节点。研究发现,MYC高表达的MBGRP3细胞依赖于从头丝氨酸和甘氨酸合成途径来促进增殖,这一途径易受到遗传和药理学干扰。特别是,磷酸甘油酸脱氢酶(PHGDH)在MYC扩增的原发性MBGRP3肿瘤中高表达,并与低生存率相关。研究建立了MYC依赖性MBGRP3细胞模型,发现MYC的敲低显著减慢了细胞增殖,且MYC对PHGDH的转录和蛋白表达具有显著影响。通过13C-葡萄糖示踪技术,研究人员发现MYC表达细胞中SGP途径中葡萄糖衍生中间体的糖酵解转换速率更快,分配也更多。PHGDH的变构抑制剂NCT-503在体外和体内模型中均显示出对MYC依赖性细胞的抑制效果,显著提高了小鼠的存活率。这些结果支持PHGDH作为髓母细胞瘤治疗靶点的临床相关性,尤其是在MYC扩增的MBGRP3中,为这一预后较差的疾病群提供了新的治疗策略。
靶点:TAGLN2、FABP5
应用:实体瘤研究
来源:Hwang, Sung-Min, et al. "Transgelin 2 guards T cell lipid metabolism and antitumour function." Nature (2024): 1-9.
美国威尔康奈尔医学院Juan R. Cubillos-Ruiz研究团队在《Nature》杂志上发表的研究揭示了TAGLN2在T细胞脂质代谢和抗肿瘤功能中的重要作用。研究发现,TAGLN2的降低导致FABP5膜定位缺陷,这是T细胞功能失调的原因之一。TAGLN2与FABP5共定位在细胞膜,敲除TAGLN2后FABP5主要定位在细胞核,导致T细胞脂质摄入降低。研究还发现,肿瘤微环境引起的内质网应激通过IRE1α-XBP1s通路抑制TAGLN2表达,降低T细胞脂质摄取,进而影响线粒体代谢导致功能受损。在T细胞中过表达TAGLN2可以增强抗肿瘤能力,表现为肿瘤减少和存活期显著延长。这项研究不仅揭示了免疫微环境诱导T细胞耐受的新机制,也为改善实体瘤的免疫治疗提供了新的靶点。
参考文献
1. Deng, Ling, et al. "SF3A2 promotes progression and cisplatin resistance in triple-negative breast cancer via alternative splicing of MKRN1." Science Advances 10.14 (2024): eadj4009.
2. Xiao, Mingming, et al. "TPX2 serves as a novel target for expanding the utility of PARPi in pancreatic cancer through conferring synthetic lethality." Gut (2024).
3. Wei, Wei, et al. "PTER is a N-acetyltaurine hydrolase that regulates feeding and obesity." Nature 633.8028 (2024): 182-188.
4. Zhu, Rongxuan, et al. "ACSS2 acts as a lactyl-CoA synthetase and couples KAT2A to function as a lactyltransferase for histone lactylation and tumor immune evasion." Cell Metabolism (2024).
5. Yin, Huiqi, et al. "2D4, a humanized monoclonal antibody targeting CD132, is a promising treatment for systemic lupus erythematosus." Signal Transduction and Targeted Therapy 9.1 (2024): 323.
6. Gengatharan, Jivani M., et al. "Altered sphingolipid biosynthetic flux and lipoprotein trafficking contribute to trans-fat-induced atherosclerosis." Cell Metabolism (2024).
7. Adiamah, Magretta, et al. "MYC-dependent upregulation of the de novo serine and glycine synthesis pathway is a targetable metabolic vulnerability in group 3 medulloblastoma." Neuro-Oncology (2024): noae179.
8. Hwang, Sung-Min, et al. "Transgelin 2 guards T cell lipid metabolism and antitumour function." Nature (2024): 1-9.
应用:三阴性乳腺癌(TNBC)研究
来源:Deng, Ling, et al. "SF3A2 promotes progression and cisplatin resistance in triple-negative breast cancer via alternative splicing of MKRN1." Science Advances 10.14 (2024): eadj4009.

(图源:SF3A2 增加 TNBC 细胞的致癌潜力 [1])
一项发表在《Cancer》杂志上的研究发现,剪接因子SF3A2在三阴性乳腺癌(TNBC)组织中异常上调,并与患者的不良预后相关。SF3A2通过与E3泛素蛋白连接酶UBR5相互作用,形成反馈回路,调节彼此的表达,促进TNBC进展。研究还发现SF3A2至少部分地通过特异性调节MKRN1的可变剪接,促进致癌异构体MKRN1-T1的表达,从而推动TNBC的发展。此外,SF3A2参与外源性和内源性细胞凋亡的调控,导致TNBC细胞对顺铂产生耐药性。这些发现揭示了SF3A2在TNBC进展和顺铂耐药中的未知作用,为TNBC治疗提供了新的潜在治疗靶点。研究进一步表明,SF3A2缺失可通过MKRN1介导的FADD蛋白酶体降解途径促进细胞凋亡,并增加TNBC细胞对顺铂的敏感性,为开发新的治疗策略提供了重要信息。
靶点:TPX2
应用:胰腺癌研究
来源:Xiao, Mingming, et al. "TPX2 serves as a novel target for expanding the utility of PARPi in pancreatic cancer through conferring synthetic lethality." Gut (2024).

(图源:TPX2 敲低或 TPX2 S634A 突变与奥拉帕利具有协同作用 [2])
复旦大学附属肿瘤医院虞先濬和施思团队在《GUT》杂志上发表的研究揭示了胰腺癌治疗中PARP抑制剂的新靶点TPX2。研究发现,TPX2是一个能够调控DNA损伤修复应答和有丝分裂进展的合成致死靶点。通过对比奥拉帕利敏感和抵抗的胰腺癌患者来源异种移植物(PDX)模型,团队发现TPX2在奥拉帕利敏感模型中表达下调,且抑制TPX2能增强胰腺癌对奥拉帕利的敏感性。靶向TPX2可诱导“BRCAness”表型,破坏有丝分裂进程,使癌细胞对奥拉帕利更敏感。此外,研究还表明,在TPX2表达被抑制的情况下,PARP抑制剂和吉西他滨联合使用能产生较好的治疗效果,为TPX2低表达的胰腺癌患者提供了新的治疗策略。该研究不仅阐明了TPX2在DNA双链断裂修复途径选择和有丝分裂进程中的作用,而且为开发新的治疗策略提供了重要依据,有望帮助扩展PARP抑制剂在胰腺癌治疗中的适用范围。
靶点:PTER
应用:抗肥胖药物研究
来源:Wei, Wei, et al. "PTER is a N-acetyltaurine hydrolase that regulates feeding and obesity." Nature 633.8028 (2024): 182-188.

(图源:PTER KO小鼠的代谢表型 [3])
斯坦福大学医学院的研究团队在《Nature》杂志上发表的研究表明,PTER(phosphotriesterase-related酶)在体重调节和能量平衡中扮演着关键角色,为减肥治疗提供了新的方向。PTER是N-乙酰牛磺酸(N-acetyltaurine)的水解酶,负责将N-乙酰牛磺酸分解为牛磺酸和acetate。研究发现,在小鼠中敲除Pter基因会导致组织中N-乙酰牛磺酸水解活性完全丧失,进而使得血液中N-乙酰牛磺酸水平系统性升高。这些Pter基因敲除小鼠表现出吃得更少、体重更轻的代谢表型,且体重差异主要是由于脂肪量的减少。此外,通过直接给肥胖小鼠喂食N-乙酰牛磺酸,也能以一种依赖于功能性GFRAL受体的方式减少食物摄入量和体重,这一效果独立于目前市场上GLP-1受体激动剂的作用机制。这些发现揭示了PTER和N-乙酰牛磺酸在体重控制中的作用,并为开发新型抗肥胖药物提供了新的靶点。
靶点:ACSS2
应用:靶向肿瘤乳酸化修饰的抗癌药物研究
来源:Zhu, Rongxuan, et al. "ACSS2 acts as a lactyl-CoA synthetase and couples KAT2A to function as a lactyltransferase for histone lactylation and tumor immune evasion." Cell Metabolism (2024).

(图源:一种新的乳酰辅酶A合成酶——ACSS2 [4])
浙江大学吕志民教授团队与Rice University陶一之团队合作,在《细胞-代谢》期刊上发表了一项新研究,揭示了乳酸代谢在肿瘤免疫逃逸中的作用,并发现了一种新的乳酰辅酶A合成酶——ACSS2。这项研究发现,ACSS2能够将乳酸直接转化为乳酰辅酶A,参与蛋白质乳酸化过程。在表皮生长因子(EGF)激活EGFR通路时,ERK磷酸化介导的ACSS2核转位促进了LDHA/ACSS2/KAT2A复合物的形成,这一复合物促进了组蛋白乳酸化、基因表达、肿瘤生长和免疫逃逸。研究还发现,ACSS2在S267位点被ERK磷酸化后转移到细胞核内,与KAT2A形成复合物,ACSS2作为乳酰辅酶A合成酶,结合乳酸并将其与辅酶A转化为乳酰辅酶A。这一发现不仅深化了对肿瘤细胞糖代谢机制的理解,还为开发新的抗癌治疗策略提供了潜在的代谢标记物和分子靶点,对靶向肿瘤乳酸化修饰的抗癌药物研发具有重要的指导意义。
靶点:CD132
应用:系统性红斑狼疮(SLE)研究
来源:Yin, Huiqi, et al. "2D4, a humanized monoclonal antibody targeting CD132, is a promising treatment for systemic lupus erythematosus." Signal Transduction and Targeted Therapy 9.1 (2024): 323.

(图源:2D4是一种靶向CD132的人源化单克隆抗体,是治疗系统性红斑狼疮的一种有前景的药物 [5])
中国医学科学院北京协和医学院/中国医学科学院皮肤病医院陆前进教授、赵明教授团队在《Signal Transduction and Targeted Therapy》期刊上发表的研究论文中,开发了一种新型人源化抗CD132单克隆抗体2D4,为系统性红斑狼疮(SLE)治疗提供了潜在新疗法。研究发现,SLE患者淋巴细胞中CD132表达增强,促进了促炎细胞因子和免疫球蛋白的产生。2D4能有效阻断IL-21和IL-15,对IL-2作用有限,从而在不破坏免疫耐受的情况下抑制T细胞和B细胞。在SLE和狼疮性肾炎小鼠模型中,2D4显示出良好的治疗效果,减轻炎症,减少蛋白尿和肾小球肾炎,其疗效优于现有疗法贝利尤单抗。此外,2D4还能抑制SLE患者外周血单个核细胞中促炎因子和自身抗体的产生,展现了对SLE患者的治疗潜力,为未来SLE临床试验提供了一个有希望的候选分子。
靶点:SPTLC3
应用:心血管相关疾病研究
来源:Gengatharan, Jivani M., et al. "Altered sphingolipid biosynthetic flux and lipoprotein trafficking contribute to trans-fat-induced atherosclerosis." Cell Metabolism (2024).

(图源:SPTLC3可能成为减少肝脏VLDL分泌和循环脂蛋白的直接靶点 [6])
索尔克生物学研究所的研究团队在《Cell Metabolism》杂志上发表的研究表明,反式脂肪酸通过激活丝氨酸棕榈酰转移酶(SPT)促进鞘脂合成,从而加剧动脉粥样硬化性心血管疾病(ASCVD)。特别地,SPTLC3亚基在这一过程中起到了关键作用,它与肝脏中极低密度脂蛋白(VLDL)分泌基因之间存在强烈的正相关性,可能作为减少肝脏VLDL分泌和循环脂蛋白的直接靶点。在小鼠模型中,反式脂肪酸的摄入导致SPTLC3介导的鞘脂生成增加,进而促进VLDL分泌至血液中,形成更多的动脉粥样硬化斑块。而使用SPT抑制剂多球壳菌素能够显著减少反式脂肪酸诱导的动脉粥样硬化,这表明SPTLC3可能是未来治疗ASCVD的一个关键治疗靶点。这项研究不仅揭示了反式脂肪酸对心血管健康的负面影响,也为开发新的治疗策略提供了重要的分子机制和潜在靶点。
靶点:PHGDH
应用:3型髓母细胞瘤(MBGRP3)研究
来源:Adiamah, Magretta, et al. "MYC-dependent upregulation of the de novo serine and glycine synthesis pathway is a targetable metabolic vulnerability in group 3 medulloblastoma." Neuro-Oncology (2024): noae179.

(图源:NCT-503 对 PHGDH 抑制的敏感性取决于 PHGDH 的高基础 MYC 依赖性活性 [7])
英国研究组在《Neuro Oncology》发表的研究揭示了3型髓母细胞瘤(MBGRP3)的可靶向代谢节点。研究发现,MYC高表达的MBGRP3细胞依赖于从头丝氨酸和甘氨酸合成途径来促进增殖,这一途径易受到遗传和药理学干扰。特别是,磷酸甘油酸脱氢酶(PHGDH)在MYC扩增的原发性MBGRP3肿瘤中高表达,并与低生存率相关。研究建立了MYC依赖性MBGRP3细胞模型,发现MYC的敲低显著减慢了细胞增殖,且MYC对PHGDH的转录和蛋白表达具有显著影响。通过13C-葡萄糖示踪技术,研究人员发现MYC表达细胞中SGP途径中葡萄糖衍生中间体的糖酵解转换速率更快,分配也更多。PHGDH的变构抑制剂NCT-503在体外和体内模型中均显示出对MYC依赖性细胞的抑制效果,显著提高了小鼠的存活率。这些结果支持PHGDH作为髓母细胞瘤治疗靶点的临床相关性,尤其是在MYC扩增的MBGRP3中,为这一预后较差的疾病群提供了新的治疗策略。
靶点:TAGLN2、FABP5
应用:实体瘤研究
来源:Hwang, Sung-Min, et al. "Transgelin 2 guards T cell lipid metabolism and antitumour function." Nature (2024): 1-9.

(图源:TAGLN2显著改善T细胞抗肿瘤能力 [8])
美国威尔康奈尔医学院Juan R. Cubillos-Ruiz研究团队在《Nature》杂志上发表的研究揭示了TAGLN2在T细胞脂质代谢和抗肿瘤功能中的重要作用。研究发现,TAGLN2的降低导致FABP5膜定位缺陷,这是T细胞功能失调的原因之一。TAGLN2与FABP5共定位在细胞膜,敲除TAGLN2后FABP5主要定位在细胞核,导致T细胞脂质摄入降低。研究还发现,肿瘤微环境引起的内质网应激通过IRE1α-XBP1s通路抑制TAGLN2表达,降低T细胞脂质摄取,进而影响线粒体代谢导致功能受损。在T细胞中过表达TAGLN2可以增强抗肿瘤能力,表现为肿瘤减少和存活期显著延长。这项研究不仅揭示了免疫微环境诱导T细胞耐受的新机制,也为改善实体瘤的免疫治疗提供了新的靶点。
参考文献
1. Deng, Ling, et al. "SF3A2 promotes progression and cisplatin resistance in triple-negative breast cancer via alternative splicing of MKRN1." Science Advances 10.14 (2024): eadj4009.
2. Xiao, Mingming, et al. "TPX2 serves as a novel target for expanding the utility of PARPi in pancreatic cancer through conferring synthetic lethality." Gut (2024).
3. Wei, Wei, et al. "PTER is a N-acetyltaurine hydrolase that regulates feeding and obesity." Nature 633.8028 (2024): 182-188.
4. Zhu, Rongxuan, et al. "ACSS2 acts as a lactyl-CoA synthetase and couples KAT2A to function as a lactyltransferase for histone lactylation and tumor immune evasion." Cell Metabolism (2024).
5. Yin, Huiqi, et al. "2D4, a humanized monoclonal antibody targeting CD132, is a promising treatment for systemic lupus erythematosus." Signal Transduction and Targeted Therapy 9.1 (2024): 323.
6. Gengatharan, Jivani M., et al. "Altered sphingolipid biosynthetic flux and lipoprotein trafficking contribute to trans-fat-induced atherosclerosis." Cell Metabolism (2024).
7. Adiamah, Magretta, et al. "MYC-dependent upregulation of the de novo serine and glycine synthesis pathway is a targetable metabolic vulnerability in group 3 medulloblastoma." Neuro-Oncology (2024): noae179.
8. Hwang, Sung-Min, et al. "Transgelin 2 guards T cell lipid metabolism and antitumour function." Nature (2024): 1-9.



