前沿靶点速递:每周医学研究精选(二十)
靶点:NK2R
应用:糖尿病及肥胖研究
来源:Sass, Frederike, et al. "NK2R control of energy expenditure and feeding to treat metabolic diseases." Nature (2024): 1-14.
丹麦哥本哈根大学的科学家们在《Nature》杂志上发表了一项突破性研究成果,发现了一种新的减肥药物靶点——NK2R。他们开发的选择性长效NK2R激动剂不仅能有效地降低食欲,避免肌肉质量减少,而且不会引起恶心、呕吐等常见副作用。更重要的是,这种药物还能促进身体热量的消耗,实现减少能量摄入和增加能量消耗的双重效果。这项研究为肥胖症和2型糖尿病患者提供了新的治疗希望,特别是在对现有治疗方案反应不佳的患者中。通过基因筛选技术,研究人员确定了NK2R受体在调节能量平衡和血糖控制中的关键作用,并在非人灵长类动物模型中证实了激活NK2R受体能够提升胰岛素敏感性、降低血糖水平以及减少甘油三酯和胆固醇含量,有效减轻体重并逆转糖尿病症状。这一发现预示着一种全新的治疗策略的诞生,有望为数百万患者带来更加耐受、更为有效的治疗方法。
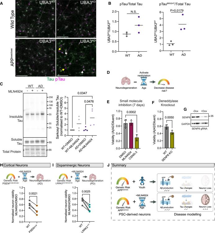
靶点:UBA3
应用:阿尔茨海默病(AD)相关神经变性研究
来源:Saurat, Nathalie, et al. "Genome-wide CRISPR screen identifies neddylation as a regulator of neuronal aging and AD neurodegeneration." Cell Stem Cell 31.8 (2024): 1162-1174.

(图源:缺乏 UBA3 的 AD 皮层神经元中,总体 pTau (S235) 相对于总 Tau 水平没有显着增加 [2])
斯隆-凯特琳癌症研究所的Lorenz Studer团队在《Cell Stem Cell》杂志上发表的研究强调了UBA3基因在神经元衰老和阿尔茨海默病(AD)相关神经变性中的关键作用。UBA3是neddylation途径中E1激活酶的催化亚基,该研究发现UBA3的表达在衰老大脑中降低,且其抑制会导致DNA损伤和细胞衰老,特别是在携带APPswe/swe突变的神经元中,tau蛋白的聚集和磷酸化增加。通过全基因组CRISPR筛选,研究团队揭示了neddylation抑制后神经元衰老标志物的增加,以及其他AD表型如p-Tau (S235)的增加。这些发现表明UBA3和neddylation途径可能与神经元衰老存在因果关系,为开发针对AD等神经退行性疾病的新疗法提供了潜在的分子靶点。
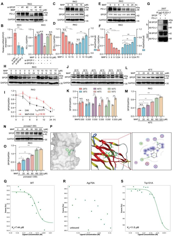
靶点:SPOP
应用:结直肠癌和肺癌研究
来源:Tian, Saisai, et al. "Network Medicine‐Based Strategy Identifies Maprotiline as a Repurposable Drug by Inhibiting PD‐L1 Expression via Targeting SPOP in Cancer." Advanced Science (2024): 2410285.
海军军医大学张卫东教授、上海中医药大学刘三宏研究员和王群副研究员合作在《Advanced Science》期刊上发表了一项研究成果,开发了一种名为Mnet-DRI的新算法用于药物重定位。该算法通过整合PageRank算法、网络邻近度、功能相似性以及基于随机漫步重启的网络扩散算法,构建了一个计算框架,能有效筛选已上市药物,精准识别和发现针对免疫治疗靶点的抑制药物。研究团队利用Mnet-DRI算法揭示了抗抑郁药物马普替林(Maprotiline,MAP)能够通过靶向E3泛素连接酶SPOP抑制肿瘤细胞中PD-L1的表达,从而促进抗肿瘤免疫反应。体内外实验验证了MAP在结直肠癌和肺癌治疗中的显著效果,显示出其抗肿瘤广谱活性,并且其抗肿瘤活性与现有的PD-L1和CTLA-4抗体疗法相当,展现了作为免疫治疗候选药物的潜力。这项研究不仅为结直肠癌和肺癌等恶性肿瘤的免疫治疗提供了新策略和分子靶点,也为“老药新用”在临床的应用提供了新思路。
靶点:MCT11
应用:肿瘤研究
来源:Peralta, Ronal M., et al. "Dysfunction of exhausted T cells is enforced by MCT11-mediated lactate metabolism." Nature Immunology (2024): 1-11.
匹兹堡大学的研究团队在《nature immunology》上发表的研究揭示了乳酸在促进癌症发展中的作用。研究发现,在酸性的肿瘤微环境中,T细胞被迫吸收乳酸,这一过程损伤了细胞的能量代谢并降低了细胞内营养水平,导致T细胞加速衰竭和死亡。特别是终末分化耗竭状态的T细胞,更有可能吸收更多的乳酸。研究者通过阻断耗竭T细胞的乳酸吸收过程,发现这些细胞开始恢复活性并重新控制肿瘤生长。进一步的分析显示,单羧酸转运体11(MCT11)在衰竭T细胞中高表达,促进了乳酸的吸收。通过敲除MCT11基因或使用MCT11抗体阻断其功能,可以抑制肿瘤内衰竭T细胞的乳酸转运过程,有效控制肿瘤进展。特别是在与PD-1抑制剂联用时,能更有效地清除肿瘤。这一发现表明,MCT11抑制剂可能成为具有高度靶向性的癌症治疗新策略。
靶点:Ku70
应用:肺腺癌研究
来源:Huang, Qianru, et al. "Non-classical action of Ku70 promotes Treg suppressive function through a FOXP3-dependent mechanism in lung adenocarcinoma." The Journal of Clinical Investigation (2024).
上海交通大学医学院上海市免疫学研究所李斌课题组及其合作团队在《Journal of Clinical Investigation》上发表的研究揭示了Ku70在肺腺癌中的新功能。研究发现,肺腺癌患者肿瘤浸润Treg细胞中Ku70水平上升,且高表达Ku70与不良预后相关。实验显示,Treg细胞中Ku70的缺失导致免疫抑制功能受损,肺部抗肿瘤反应增强,减缓肿瘤生长。进一步研究表明,Ku70通过直接与Treg核心转录因子FOXP3结合,影响FOXP3靶基因的转录调控,维持Treg细胞的免疫抑制功能。这一发现不仅揭示了Ku70在免疫调节中的关键作用,也为肿瘤免疫治疗提供了新思路,即抑制Ku70可能实现对肿瘤的双重控制,既抑制肿瘤细胞增殖,又增强抗肿瘤免疫反应。
靶点:TM6SF2
应用:乙型、丙型和丁型肝炎病毒研究
来源:Tu, Thomas, et al. "Inhibition of Cellular Factor TM6SF2 Suppresses Secretion Pathways of Hepatitis B, Hepatitis C, and Hepatitis D Viruses." The Journal of Infectious Diseases (2024): jiae098.
澳大利亚悉尼大学等机构的科学家们在《The Journal of Infectious Diseases》上发表的研究表明,靶向TM6SF2基因可能对治疗乙型、丙型和丁型肝炎病毒具有潜力。TM6SF2基因在脂肪从肝脏转运到血液中的过程中起关键作用,新研究发现,当TM6SF2基因功能减弱时,乙型肝炎病毒蛋白(HBsAg)水平下降,且敲除TM6SF2基因后,乙型、丙型和丁型肝炎病毒离开肝脏的数量显著减少。这表明TM6SF2基因在这些病毒的分泌过程中发挥重要作用。研究负责人Tu教授表示,他们将继续研究敲除TM6SF2基因的新方法,并开发安全有效的治疗方法。这项研究为全球数百万慢性肝炎患者提供了治疗的新希望,可能通过靶向TM6SF2基因来抑制病毒传播。
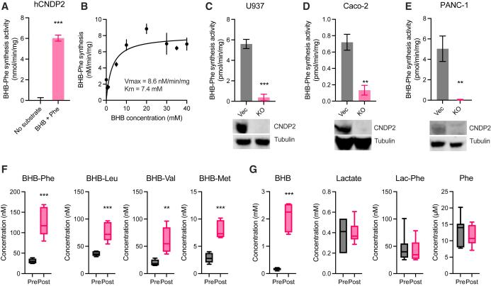
靶点:CNDP2
应用:肥胖及其相关慢性疾病研究
来源:Moya-Garzon, Maria Dolores, et al. "A β-hydroxybutyrate shunt pathway generates anti-obesity ketone metabolites." Cell (2024).
美国斯坦福大学Jonathan Z. Long教授和贝勒医学院徐勇教授的合作研究在《Cell》杂志上发表,揭示了β-羟基丁_酸(BHB)旁路途径能够产生酮代谢物,进而抑制进食、对抗肥胖。研究团队发现,胞质非特异性二肽酶2(CNDP2)可以催化氨基酸的BHB酰化反应,这是一种新的BHB代谢通路。通过体外和体内实验,研究人员证实了CNDP2调控BHB-Phe(β-羟基丁酰-苯丙氨酸)的合成,并且这种合成活动在生酮饮食、禁食或口服酮酯饮料后显著增加。BHB-Phe显示出与N-乳酰-苯丙氨酸(Lac-Phe)相似的抑制食物摄入和体重的作用,且其作用机制涉及激活与进食相关的下丘脑与脑干的神经核团。这项研究不仅扩展了我们对BHB代谢通路的认识,还为防治肥胖及其相关慢性疾病提供了新的潜在治疗靶点。
靶点:KCND2
应用:胶质瘤引发癫痫相关研究
来源:Zhang, Ye, et al. "Potassium ion channel modulation at cancer-neural interface enhances neuronal excitability in epileptogenic glioblastoma multiforme." Neuron (2024).
复旦大学脑科学转化研究院的迟喻丹研究员、舒友生教授,华山医院的秦智勇教授,以及华东师范大学的田阳教授合作在《Neuron》杂志上发表的研究,揭示了胶质瘤引发癫痫的关键分子机制,特别强调了钾离子通道KCND2的重要性。研究发现,在致痫性胶质瘤患者中,KCND2的异常高表达及其在肿瘤边缘区域的空间分布变化,显著增强了肿瘤周围神经元的兴奋性,从而促进了癫痫发作。这一发现不仅揭示了KCND2在胶质瘤与癫痫发生之间的重要角色,而且为开发针对胶质瘤(GBM)及其伴随癫痫症状的新疗法提供了潜在的分子靶点。这项研究为理解胶质瘤与癫痫之间的复杂关系提供了新的视角,并在癌症基础转化研究领域迈出了重要一步,为未来的药物研发和临床干预开辟了新的方向。
参考文献
1. Sass, Frederike, et al. "NK2R control of energy expenditure and feeding to treat metabolic diseases." Nature (2024): 1-14.
2. Saurat, Nathalie, et al. "Genome-wide CRISPR screen identifies neddylation as a regulator of neuronal aging and AD neurodegeneration." Cell Stem Cell 31.8 (2024): 1162-1174.
3. Tian, Saisai, et al. "Network Medicine‐Based Strategy Identifies Maprotiline as a Repurposable Drug by Inhibiting PD‐L1 Expression via Targeting SPOP in Cancer." Advanced Science (2024): 2410285.
4. Peralta, Ronal M., et al. "Dysfunction of exhausted T cells is enforced by MCT11-mediated lactate metabolism." Nature Immunology (2024): 1-11.
5. Huang, Qianru, et al. "Non-classical action of Ku70 promotes Treg suppressive function through a FOXP3-dependent mechanism in lung adenocarcinoma." The Journal of Clinical Investigation (2024).
6. Tu, Thomas, et al. "Inhibition of Cellular Factor TM6SF2 Suppresses Secretion Pathways of Hepatitis B, Hepatitis C, and Hepatitis D Viruses." The Journal of Infectious Diseases (2024): jiae098.
7. Moya-Garzon, Maria Dolores, et al. "A β-hydroxybutyrate shunt pathway generates anti-obesity ketone metabolites." Cell (2024).
8. Zhang, Ye, et al. "Potassium ion channel modulation at cancer-neural interface enhances neuronal excitability in epileptogenic glioblastoma multiforme." Neuron (2024).
应用:糖尿病及肥胖研究
来源:Sass, Frederike, et al. "NK2R control of energy expenditure and feeding to treat metabolic diseases." Nature (2024): 1-14.

(图源:NK2R 激动剂可以安全地对抗糖尿病、肥胖猕猴的心脏代谢疾病 [1])
丹麦哥本哈根大学的科学家们在《Nature》杂志上发表了一项突破性研究成果,发现了一种新的减肥药物靶点——NK2R。他们开发的选择性长效NK2R激动剂不仅能有效地降低食欲,避免肌肉质量减少,而且不会引起恶心、呕吐等常见副作用。更重要的是,这种药物还能促进身体热量的消耗,实现减少能量摄入和增加能量消耗的双重效果。这项研究为肥胖症和2型糖尿病患者提供了新的治疗希望,特别是在对现有治疗方案反应不佳的患者中。通过基因筛选技术,研究人员确定了NK2R受体在调节能量平衡和血糖控制中的关键作用,并在非人灵长类动物模型中证实了激活NK2R受体能够提升胰岛素敏感性、降低血糖水平以及减少甘油三酯和胆固醇含量,有效减轻体重并逆转糖尿病症状。这一发现预示着一种全新的治疗策略的诞生,有望为数百万患者带来更加耐受、更为有效的治疗方法。
靶点:UBA3
应用:阿尔茨海默病(AD)相关神经变性研究
来源:Saurat, Nathalie, et al. "Genome-wide CRISPR screen identifies neddylation as a regulator of neuronal aging and AD neurodegeneration." Cell Stem Cell 31.8 (2024): 1162-1174.

(图源:缺乏 UBA3 的 AD 皮层神经元中,总体 pTau (S235) 相对于总 Tau 水平没有显着增加 [2])
斯隆-凯特琳癌症研究所的Lorenz Studer团队在《Cell Stem Cell》杂志上发表的研究强调了UBA3基因在神经元衰老和阿尔茨海默病(AD)相关神经变性中的关键作用。UBA3是neddylation途径中E1激活酶的催化亚基,该研究发现UBA3的表达在衰老大脑中降低,且其抑制会导致DNA损伤和细胞衰老,特别是在携带APPswe/swe突变的神经元中,tau蛋白的聚集和磷酸化增加。通过全基因组CRISPR筛选,研究团队揭示了neddylation抑制后神经元衰老标志物的增加,以及其他AD表型如p-Tau (S235)的增加。这些发现表明UBA3和neddylation途径可能与神经元衰老存在因果关系,为开发针对AD等神经退行性疾病的新疗法提供了潜在的分子靶点。
靶点:SPOP
应用:结直肠癌和肺癌研究
来源:Tian, Saisai, et al. "Network Medicine‐Based Strategy Identifies Maprotiline as a Repurposable Drug by Inhibiting PD‐L1 Expression via Targeting SPOP in Cancer." Advanced Science (2024): 2410285.

(图源:抑郁药物马普替林MAP通过靶向E3泛素连接酶(SPOP)抑制PD-L1表达 [3])
海军军医大学张卫东教授、上海中医药大学刘三宏研究员和王群副研究员合作在《Advanced Science》期刊上发表了一项研究成果,开发了一种名为Mnet-DRI的新算法用于药物重定位。该算法通过整合PageRank算法、网络邻近度、功能相似性以及基于随机漫步重启的网络扩散算法,构建了一个计算框架,能有效筛选已上市药物,精准识别和发现针对免疫治疗靶点的抑制药物。研究团队利用Mnet-DRI算法揭示了抗抑郁药物马普替林(Maprotiline,MAP)能够通过靶向E3泛素连接酶SPOP抑制肿瘤细胞中PD-L1的表达,从而促进抗肿瘤免疫反应。体内外实验验证了MAP在结直肠癌和肺癌治疗中的显著效果,显示出其抗肿瘤广谱活性,并且其抗肿瘤活性与现有的PD-L1和CTLA-4抗体疗法相当,展现了作为免疫治疗候选药物的潜力。这项研究不仅为结直肠癌和肺癌等恶性肿瘤的免疫治疗提供了新策略和分子靶点,也为“老药新用”在临床的应用提供了新思路。
靶点:MCT11
应用:肿瘤研究
来源:Peralta, Ronal M., et al. "Dysfunction of exhausted T cells is enforced by MCT11-mediated lactate metabolism." Nature Immunology (2024): 1-11.

(图源:MCT11疗法选择性增强Exhausted T (Tex)细胞的多功能性 [4])
匹兹堡大学的研究团队在《nature immunology》上发表的研究揭示了乳酸在促进癌症发展中的作用。研究发现,在酸性的肿瘤微环境中,T细胞被迫吸收乳酸,这一过程损伤了细胞的能量代谢并降低了细胞内营养水平,导致T细胞加速衰竭和死亡。特别是终末分化耗竭状态的T细胞,更有可能吸收更多的乳酸。研究者通过阻断耗竭T细胞的乳酸吸收过程,发现这些细胞开始恢复活性并重新控制肿瘤生长。进一步的分析显示,单羧酸转运体11(MCT11)在衰竭T细胞中高表达,促进了乳酸的吸收。通过敲除MCT11基因或使用MCT11抗体阻断其功能,可以抑制肿瘤内衰竭T细胞的乳酸转运过程,有效控制肿瘤进展。特别是在与PD-1抑制剂联用时,能更有效地清除肿瘤。这一发现表明,MCT11抑制剂可能成为具有高度靶向性的癌症治疗新策略。
靶点:Ku70
应用:肺腺癌研究
来源:Huang, Qianru, et al. "Non-classical action of Ku70 promotes Treg suppressive function through a FOXP3-dependent mechanism in lung adenocarcinoma." The Journal of Clinical Investigation (2024).

(图源:Ku70 耗尽的 Treg 会触发强大的免疫反应来抑制转移性肺黑色素瘤 [5])
上海交通大学医学院上海市免疫学研究所李斌课题组及其合作团队在《Journal of Clinical Investigation》上发表的研究揭示了Ku70在肺腺癌中的新功能。研究发现,肺腺癌患者肿瘤浸润Treg细胞中Ku70水平上升,且高表达Ku70与不良预后相关。实验显示,Treg细胞中Ku70的缺失导致免疫抑制功能受损,肺部抗肿瘤反应增强,减缓肿瘤生长。进一步研究表明,Ku70通过直接与Treg核心转录因子FOXP3结合,影响FOXP3靶基因的转录调控,维持Treg细胞的免疫抑制功能。这一发现不仅揭示了Ku70在免疫调节中的关键作用,也为肿瘤免疫治疗提供了新思路,即抑制Ku70可能实现对肿瘤的双重控制,既抑制肿瘤细胞增殖,又增强抗肿瘤免疫反应。
靶点:TM6SF2
应用:乙型、丙型和丁型肝炎病毒研究
来源:Tu, Thomas, et al. "Inhibition of Cellular Factor TM6SF2 Suppresses Secretion Pathways of Hepatitis B, Hepatitis C, and Hepatitis D Viruses." The Journal of Infectious Diseases (2024): jiae098.

(图源:靶向TM6SF2基因可能对治疗乙型、丙型和丁型肝炎病毒具有潜力 [6])
澳大利亚悉尼大学等机构的科学家们在《The Journal of Infectious Diseases》上发表的研究表明,靶向TM6SF2基因可能对治疗乙型、丙型和丁型肝炎病毒具有潜力。TM6SF2基因在脂肪从肝脏转运到血液中的过程中起关键作用,新研究发现,当TM6SF2基因功能减弱时,乙型肝炎病毒蛋白(HBsAg)水平下降,且敲除TM6SF2基因后,乙型、丙型和丁型肝炎病毒离开肝脏的数量显著减少。这表明TM6SF2基因在这些病毒的分泌过程中发挥重要作用。研究负责人Tu教授表示,他们将继续研究敲除TM6SF2基因的新方法,并开发安全有效的治疗方法。这项研究为全球数百万慢性肝炎患者提供了治疗的新希望,可能通过靶向TM6SF2基因来抑制病毒传播。
靶点:CNDP2
应用:肥胖及其相关慢性疾病研究
来源:Moya-Garzon, Maria Dolores, et al. "A β-hydroxybutyrate shunt pathway generates anti-obesity ketone metabolites." Cell (2024).

(图源:CNDP2介导的氨基酸BHB-ylation及其代谢产物在人体内的保守性 [7])
美国斯坦福大学Jonathan Z. Long教授和贝勒医学院徐勇教授的合作研究在《Cell》杂志上发表,揭示了β-羟基丁_酸(BHB)旁路途径能够产生酮代谢物,进而抑制进食、对抗肥胖。研究团队发现,胞质非特异性二肽酶2(CNDP2)可以催化氨基酸的BHB酰化反应,这是一种新的BHB代谢通路。通过体外和体内实验,研究人员证实了CNDP2调控BHB-Phe(β-羟基丁酰-苯丙氨酸)的合成,并且这种合成活动在生酮饮食、禁食或口服酮酯饮料后显著增加。BHB-Phe显示出与N-乳酰-苯丙氨酸(Lac-Phe)相似的抑制食物摄入和体重的作用,且其作用机制涉及激活与进食相关的下丘脑与脑干的神经核团。这项研究不仅扩展了我们对BHB代谢通路的认识,还为防治肥胖及其相关慢性疾病提供了新的潜在治疗靶点。
靶点:KCND2
应用:胶质瘤引发癫痫相关研究
来源:Zhang, Ye, et al. "Potassium ion channel modulation at cancer-neural interface enhances neuronal excitability in epileptogenic glioblastoma multiforme." Neuron (2024).

(图源:在致痫性GBM患者中,KCND2的异常高表达增强肿瘤边缘神经元的兴奋性 [8])
复旦大学脑科学转化研究院的迟喻丹研究员、舒友生教授,华山医院的秦智勇教授,以及华东师范大学的田阳教授合作在《Neuron》杂志上发表的研究,揭示了胶质瘤引发癫痫的关键分子机制,特别强调了钾离子通道KCND2的重要性。研究发现,在致痫性胶质瘤患者中,KCND2的异常高表达及其在肿瘤边缘区域的空间分布变化,显著增强了肿瘤周围神经元的兴奋性,从而促进了癫痫发作。这一发现不仅揭示了KCND2在胶质瘤与癫痫发生之间的重要角色,而且为开发针对胶质瘤(GBM)及其伴随癫痫症状的新疗法提供了潜在的分子靶点。这项研究为理解胶质瘤与癫痫之间的复杂关系提供了新的视角,并在癌症基础转化研究领域迈出了重要一步,为未来的药物研发和临床干预开辟了新的方向。
参考文献
1. Sass, Frederike, et al. "NK2R control of energy expenditure and feeding to treat metabolic diseases." Nature (2024): 1-14.
2. Saurat, Nathalie, et al. "Genome-wide CRISPR screen identifies neddylation as a regulator of neuronal aging and AD neurodegeneration." Cell Stem Cell 31.8 (2024): 1162-1174.
3. Tian, Saisai, et al. "Network Medicine‐Based Strategy Identifies Maprotiline as a Repurposable Drug by Inhibiting PD‐L1 Expression via Targeting SPOP in Cancer." Advanced Science (2024): 2410285.
4. Peralta, Ronal M., et al. "Dysfunction of exhausted T cells is enforced by MCT11-mediated lactate metabolism." Nature Immunology (2024): 1-11.
5. Huang, Qianru, et al. "Non-classical action of Ku70 promotes Treg suppressive function through a FOXP3-dependent mechanism in lung adenocarcinoma." The Journal of Clinical Investigation (2024).
6. Tu, Thomas, et al. "Inhibition of Cellular Factor TM6SF2 Suppresses Secretion Pathways of Hepatitis B, Hepatitis C, and Hepatitis D Viruses." The Journal of Infectious Diseases (2024): jiae098.
7. Moya-Garzon, Maria Dolores, et al. "A β-hydroxybutyrate shunt pathway generates anti-obesity ketone metabolites." Cell (2024).
8. Zhang, Ye, et al. "Potassium ion channel modulation at cancer-neural interface enhances neuronal excitability in epileptogenic glioblastoma multiforme." Neuron (2024).



